四年LED電源研發經驗精華分享
發布時間:2014-06-26 責任編輯:echotang
【導讀】做技術貴在有經驗,LED照明作為新興行業還有很多技術有待提升和突破,小編搜集了一位有四年LED研發經驗工程師的精華資料供朋友們參考...
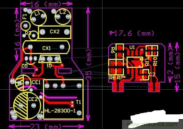
本人做LED也有些年頭了,比較慶幸,剛畢業出來實習,第一家就是做LED的,然後從此就沒離開過這個行業,從LED成品,到LED電源。現在證明我那時並沒有選錯,雖說LED現在競爭激烈,沒多少利潤,但是做LED的工程很吃香,開此貼是為了和大家分享下這幾年的經驗,從電源研發到EMI整改認證到做成品燈。說是分享,大家可以發表不同的意見,畢竟比起做了十幾、二er十shi年nian的de工gong程cheng來lai說shuo,我wo隻zhi是shi班ban門men弄nong斧fu。由you於yu剛gang開kai年nian,有you很hen多duo方fang案an要yao做zuo,隻zhi能neng抽chou空kong寫xie下xia。我wo也ye要yao學xue學xue源yuan源yuan,靜jing靜jing兩liang位wei美mei女nv的de想xiang法fa,後hou麵mian跟gen著zhe幾ji貼tie我wo在zai繼ji續xu,我wo要yao求qiu不bu高gao,大da家jia給gei個ge麵mian子zi跟gen個ge幾ji貼tie就jiu行xing,先xian說shuo下xiaEMI整改吧,畢竟對剛接觸整改的年輕工程來說,最頭痛的就是輻射整改。先上圖


上PCB,對於emilaishuo,zouxianjiushilinghun,suoyiweishenmeyouderenyongyijilvbojiunengguo,bingqiefusheyulianghenda,youxierenjialeerjilvbodouguobule。youyubanziyaoneizhi,youchicunyaoqiu,bingqiehaiyaoyoukekongguitiaoguanggongneng,suoyihentoutong,zhejiushiweishenmehuichaonameduo,yinweiwoshenglehenduoEMI元件,說實話,這版PCB我不是很滿意


經過兩個步驟的處理之後,輻射圖為下


上最終整改好的輻射圖


特別推薦
- 噪聲中提取真值!瑞盟科技推出MSA2240電流檢測芯片賦能多元高端測量場景
- 10MHz高頻運行!氮矽科技發布集成驅動GaN芯片,助力電源能效再攀新高
- 失真度僅0.002%!力芯微推出超低內阻、超低失真4PST模擬開關
- 一“芯”雙電!聖邦微電子發布雙輸出電源芯片,簡化AFE與音頻設計
- 一機適配萬端:金升陽推出1200W可編程電源,賦能高端裝備製造
技術文章更多>>
- 邊緣AI的發展為更智能、更可持續的技術鋪平道路
- 每台智能體PC,都是AI時代的新入口
- IAR作為Qt Group獨立BU攜兩項重磅汽車電子應用開發方案首秀北京車展
- 構建具有網絡彈性的嵌入式係統:來自行業領袖的洞見
- 數字化的線性穩壓器
技術白皮書下載更多>>
- 車規與基於V2X的車輛協同主動避撞技術展望
- 數字隔離助力新能源汽車安全隔離的新挑戰
- 汽車模塊拋負載的解決方案
- 車用連接器的安全創新應用
- Melexis Actuators Business Unit
- Position / Current Sensors - Triaxis Hall
熱門搜索





