黑暗裏的一盞燈:全自動智能照明電路設計
發布時間:2014-12-23 責任編輯:sherryyu
【導讀】呀!停電了,作業沒寫完,報告沒寫完,手機、diannaodoumeidianle,daochuyipianqihei。danwulexuexi,gengdanwulezhengqiandegongzuojihua。zaiheianzhongmosuoxunzhaoshoudianshizaibufangbian,benwenjieshaoleyizhongquanzidongzhinengzhaomingdianlusheji,gaishejideyingjidengpingshijietongshidian,chuyuchongzudianbeiyongzhuangtai,fanghuanyuweiran!
當夜晚來臨時,你正在燈下工作學習時,突然停電了,周圍一片漆黑,你一定會不知所措。隻能在黑暗中摸索著尋找蠟燭、手電,非常不方便。還有一些特殊的場所如:賓館、飯店或地下室人員流動密集,受建築物結構的限製,在白天也需要人工照明,如果突然停電,特別是由於突發意外原因引起的停電如:地震、火災,會使人員疏散造成很大的困難。
本ben文wen介jie紹shao的de應ying急ji燈deng平ping時shi接jie通tong市shi電dian,處chu於yu充chong足zu電dian備bei用yong狀zhuang態tai,隻zhi有you當dang市shi電dian突tu然ran停ting電dian而er且qie周zhou圍wei環huan境jing光guang線xian突tu然ran由you強qiang變bian弱ruo時shi,能neng智zhi能neng判pan斷duan出chu這zhe是shi由you於yu斷duan電dian引yin起qi的de黑hei暗an,及ji時shi點dian亮liang應ying急ji燈deng。經jing過guo10分鍾後自動關閉,這時人員一般已經撤離到安全地點,無需再提供照明,關閉應急燈還可以防止過度放電損壞鉛酸蓄電池。

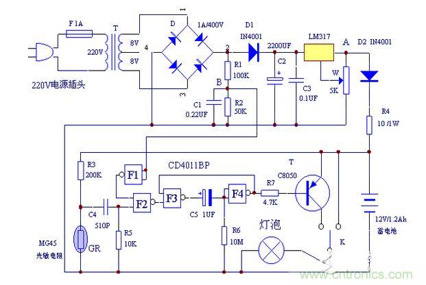
工作原理:全自動應急燈電路由蓄電池恒壓限流浮充回路和光控延時回路兩部分組成。交流電壓通過變壓器降壓,整流濾波後得到18V的直流電壓,由D2、 R4、12V/1.2Ah的鉛酸蓄電池和LM317組成恒壓、限流浮充電不間斷電源,可以確保蓄電池隨時處於充足電狀態,12V鉛酸蓄電池的浮充電壓為 14.4V。LM317接成恒壓源,W為精密多圈可調電位器,通過調整W可以使輸出端A點輸出穩定的15.1V直流電壓。電阻R4可以限製充電電流大小,D2可以防止市電停電後蓄電池反向放電。
R1、R2、C1、D1、F1組成交流電壓檢測電路,當交流電壓正常時B點經過分壓後電壓為8伏左右,經過F1反相後輸出低電平。當交流電壓停電時,因為有D1隔離,所以B點電壓迅速跌至0伏,經F1反相後輸出高電平。 CD4011BP是COMS型四與非門集成電路,與非門工作的邏輯關係是:隻有兩個輸入端都輸入高電平時輸出端才輸出低電平;隻(zhi)要(yao)其(qi)中(zhong)一(yi)個(ge)輸(shu)入(ru)端(duan)輸(shu)入(ru)低(di)電(dian)平(ping)時(shi)就(jiu)輸(shu)出(chu)高(gao)電(dian)平(ping)。如(ru)果(guo)將(jiang)兩(liang)個(ge)輸(shu)入(ru)端(duan)並(bing)聯(lian)成(cheng)一(yi)個(ge)輸(shu)入(ru)端(duan)那(na)麼(me)這(zhe)個(ge)與(yu)非(fei)門(men)等(deng)效(xiao)成(cheng)一(yi)個(ge)非(fei)門(men)。門(men)電(dian)路(lu)輸(shu)入(ru)特(te)性(xing)為(wei):輸入電壓小於40%電源電壓時為輸入低電平;輸入電壓大於60%電源電壓時為輸入高電平。輸出高電平時輸出電壓接近正電源電壓;輸出低電平時輸出電壓接近0伏。
圖中兩個與非門F3、F4和C5、R6組成單穩態延時電路,延時時間由C5和R6的數值決定,按照圖中的數值延時時間在10分鍾左右,當延時電路進入延時單穩態時F4輸出低電平,使三極管T導通,燈泡點亮。單穩延時電路的工作條件是F2輸出低電平,要使F2輸出低電平那麼F2的兩個輸入端必須都輸入高電平,其中一個輸入端用來監視交流電壓,隻有停電時才會輸出高電平,另一個輸入端是光控檢測端。
R3、GR、C4和R5組成光控檢測電路,用來檢測周圍環境光線的變化情況,當周圍光線逐漸由強變弱(從白天到夜晚)或者由弱變強(從夜晚到白天)時,光敏電阻GR的阻值發生緩慢變化,使其兩端的電壓也隨之緩慢變化,由於微分電容C4的隔離使R5兩端電壓為0V,延時電路沒有被觸發輸出高電平,驅動三極管 T不工作,應急燈不亮;當周圍光線突然由弱變強時(晚上開燈照明),GR的阻值由大突變成小,在GR兩端產生一個負跳變電壓,通過C4、R5使R5兩端電壓仍為0V,應急燈同樣不亮;隻有當周圍光線突然由強變弱時(停電造成電燈熄滅),GR的阻值由小突變成大,在GR兩端形成一個正跳變電壓,通過微分電路 C4、R5使R5兩端產生一個正脈衝,如果這時是交流電壓消失,F2的另一個輸入端也是高電平,那麼F2輸出低電平,觸發單穩延時電路工作,延時電路進入延時時F4輸出低電平T導通,燈泡點亮。經過10分鍾左右,單穩延時電路退出單穩狀態,輸出高電平,T截至,燈泡熄滅。
K是功能切換開關,有三個位置:置於中間位置是強製斷開,置於左側位置是自動,置於右側是手動接通,可以根據需要靈活切換K的位置。正常使用時可以將全自動應急燈接通交流電源,將K置於自動位置。 用途:該應急燈即可以安裝在常年累月沒有自然光照的場所,也可安裝在白天具有充足光照,晚上需要應急照明的地方。
特別推薦
- 噪聲中提取真值!瑞盟科技推出MSA2240電流檢測芯片賦能多元高端測量場景
- 10MHz高頻運行!氮矽科技發布集成驅動GaN芯片,助力電源能效再攀新高
- 失真度僅0.002%!力芯微推出超低內阻、超低失真4PST模擬開關
- 一“芯”雙電!聖邦微電子發布雙輸出電源芯片,簡化AFE與音頻設計
- 一機適配萬端:金升陽推出1200W可編程電源,賦能高端裝備製造
技術文章更多>>
- 突破工藝邊界,奎芯科技LPDDR5X IP矽驗證通過,速率達9600Mbps
- 通過直接、準確、自動測量超低範圍的氯殘留來推動反滲透膜保護
- 從技術研發到規模量產:恩智浦第三代成像雷達平台,賦能下一代自動駕駛!
- 從機械執行到智能互動:移遠Q-Robotbox助力具身智能加速落地
- 品英Pickering將亮相2026航空電子國際論壇,展示航電與電池測試前沿方案
技術白皮書下載更多>>
- 車規與基於V2X的車輛協同主動避撞技術展望
- 數字隔離助力新能源汽車安全隔離的新挑戰
- 汽車模塊拋負載的解決方案
- 車用連接器的安全創新應用
- Melexis Actuators Business Unit
- Position / Current Sensors - Triaxis Hall
熱門搜索
按鈕開關
白色家電
保護器件
保險絲管
北鬥定位
北高智
貝能科技
背板連接器
背光器件
編碼器型號
便攜產品
便攜醫療
變容二極管
變壓器
檳城電子
並網
撥動開關
玻璃釉電容
剝線機
薄膜電容
薄膜電阻
薄膜開關
捕魚器
步進電機
測力傳感器
測試測量
測試設備
拆解
場效應管
超霸科技


