無線傳感器網絡打造高效節能LED路燈遠程控製
發布時間:2015-02-05 責任編輯:echolady
【導讀】本文所要設計的是基於無線傳感器網絡的LED光源路燈係統。這種遠程控製係統基於ZigBee技術,自動化程度高且高效節能,是城市照明的首選。無線控製技術能夠對LED路燈係統進行搞笑的控製和資源整合,節省照明用電量,延長燈具壽命,在一定程度上實現了高效節能低成本的優勢。
1. 係統方案與設計
係統由三大部分構成:控(kong)製(zhi)中(zhong)心(xin)的(de)監(jian)控(kong)係(xi)統(tong),負(fu)責(ze)實(shi)現(xian)終(zhong)端(duan)控(kong)製(zhi)節(jie)點(dian)和(he)控(kong)製(zhi)中(zhong)心(xin)通(tong)信(xin)的(de)路(lu)由(you)節(jie)點(dian),固(gu)定(ding)在(zai)路(lu)燈(deng)杆(gan)上(shang)的(de)終(zhong)端(duan)控(kong)製(zhi)節(jie)點(dian)。無(wu)線(xian)路(lu)燈(deng)遠(yuan)程(cheng)控(kong)製(zhi)係(xi)統(tong)結(jie)構(gou)如(ru)圖(tu)1.1所示。

圖1.1 無線路燈遠程控製係統結構
控(kong)製(zhi)中(zhong)心(xin)的(de)監(jian)控(kong)係(xi)統(tong)由(you)計(ji)算(suan)機(ji)與(yu)無(wu)線(xian)收(shou)發(fa)模(mo)塊(kuai)構(gou)成(cheng),主(zhu)要(yao)負(fu)責(ze)建(jian)立(li)和(he)管(guan)理(li)路(lu)燈(deng)控(kong)製(zhi)網(wang)絡(luo),顯(xian)示(shi)路(lu)燈(deng)狀(zhuang)況(kuang)信(xin)息(xi)和(he)發(fa)送(song)控(kong)製(zhi)命(ming)令(ling),協(xie)調(tiao)整(zheng)個(ge)路(lu)燈(deng)係(xi)統(tong)的(de)運(yun)作(zuo)。路(lu)燈(deng)終(zhong)端(duan)節(jie)點(dian)包(bao)括(kuo)LED電源驅動,為大功率LED提供電力,並能根據微控製器的控製信號控製LED的工作情況;光敏傳感器、溫度傳感器,直接將LED工作狀況傳輸給控製模塊;功率檢測模塊,檢測LED功率情況、gongdianguzhangbingxiangshangbaojing,wuxianmokuai,fuzechuanshushuju。jiangbenxitongmoxingyuwuxianchuanganqiwangluomoxingjinxingduiying,bunanfaxian,anzhizailudengganshangdezhongduankongzhijiedianjiweiwuxianchuanganqiwangluozhongdezhongduanjiedian(RFD),控製中心監控係統就是協調器(COORD),實現COORD與RFD之間無線通信的為路由轉發節點(ROUTER)。遠程網絡使用ZigBee與GRPS混合組成的網絡。子網和中央控製中心使用GPRS網絡來傳輸數據。下麵具體介紹終端節點硬件電路設計方案。
1.1 LED節點驅動控製設計
LED節點驅動方案使用UCC28810EVM,它是一款恒流非隔離式電源,適用於街道、停車場或區域範圍照明等高亮度LED照明應用。該設計可將通用電源(90~265VRMS)轉換成0.9A恒流源,能夠驅動100W LED負載。UCC28810EVM電路如圖2.1所示。

圖2.1 UCC28810EVM電路圖
此電路使用雙級設計,第一級是UCC28810的轉換模式電路,將AC電源轉換成36V的DC電源。第二級也采用UCC28811的轉換模式,將恒壓源轉換為0.9A恒流源。電路中使用的UCC28810 和UCC28811芯片是通用照明電源控製器,具有PFC(功率因數校正)功能,確保設計方案滿足各種標準設定的諧波電流或功率因數要求。並且UCC28810/11控製器提供如電流峰值限製、複位定時器、過壓保護(OVP)和使能等特性,UCC28810/11控製器引腳如表2.1所示。

表2.1 UCC28810/11控製器引腳
第一級在低負荷狀態運行下,升壓跟隨器可跟蹤AC輸入的峰值電壓,實現更高效率。第二級將PFC輸出電壓轉換為0.9A的固定電流,以驅動LED負載。第二級不僅可接受 PWM調光輸入(從外部或從板級電路均可),而且還可相應開啟或關閉,從而實現LED電流的PWM調光。此方案的優勢在於,使用了高效的專用驅動IC,電源轉化效率更高了,在低負荷線路(low-line)運行狀態下,升壓跟隨器可跟蹤AC輸入的峰值電壓,在輸入電壓±15%的變動時,仍能保持輸出電流變動穩定在±10%內。
[page]
1.2 狀態檢測與報警
狀態報警與檢測主要包括溫度感測和感光檢測兩部分內容。
1.2.1 溫度感測
由於大功率白光LED照zhao明ming和he驅qu動dong器qi發fa熱re量liang都dou很hen大da,所suo以yi需xu要yao一yi個ge溫wen度du感gan測ce傳chuan感gan器qi,實shi時shi監jian控kong路lu燈deng的de溫wen度du,並bing向xiang控kong製zhi中zhong心xin反fan映ying,如ru果guo溫wen度du超chao過guo警jing戒jie溫wen度du,控kong製zhi器qi進jin入ru報bao警jing模mo式shi,將jiang自zi動dong關guan閉bi路lu燈deng,並bing向xiang控kong製zhi器qi發fa送song報bao警jing命ming令ling。溫wen度du傳chuan感gan器qi使shi用yongDS18B20。DS18B20是DALLAS生產的一款數字溫度傳感器。其特點有:獨特的一線接口,隻需要一個端口即可通信。電路無需外部元件,可用數據總線供電,也可外接VCC。工作電壓範圍廣,為3.0V~5.5V,無需備用電源。測量溫度範圍為-55°C~+125℃,在-10°C~+85°C範圍內精度為±0.5°C。DS18B20具有工作電路簡單、測溫精度高、連接方便、占用口線少等優點。DS18B20應用範圍包括恒溫控製,工業係統,消費電子產品溫度計,或任何熱敏感係統。
1.2.2 感光檢測
係(xi)統(tong)終(zhong)端(duan)節(jie)點(dian)使(shi)用(yong)光(guang)敏(min)電(dian)阻(zu)傳(chuan)感(gan)器(qi)測(ce)量(liang)周(zhou)圍(wei)環(huan)境(jing)的(de)光(guang)亮(liang)度(du),當(dang)傍(bang)晚(wan)時(shi)周(zhou)圍(wei)環(huan)境(jing)還(hai)有(you)餘(yu)光(guang)時(shi),將(jiang)路(lu)燈(deng)開(kai)啟(qi)為(wei)單(dan)雙(shuang)燈(deng)模(mo)式(shi),當(dang)晚(wan)上(shang)天(tian)全(quan)黑(hei)了(le)以(yi)後(hou),將(jiang)路(lu)燈(deng)全(quan)部(bu)打(da)開(kai),當(dang)淩(ling)晨(chen)4點(dian)左(zuo)右(you)出(chu)現(xian)晨(chen)光(guang)時(shi)將(jiang)路(lu)燈(deng)調(tiao)節(jie)成(cheng)半(ban)功(gong)率(lv)工(gong)作(zuo)模(mo)式(shi)。在(zai)陰(yin)天(tian)和(he)沙(sha)塵(chen)暴(bao)天(tian)氣(qi)時(shi),光(guang)敏(min)傳(chuan)感(gan)器(qi)堅(jian)持(chi)到(dao)道(dao)路(lu)能(neng)見(jian)度(du)低(di),路(lu)燈(deng)也(ye)可(ke)自(zi)動(dong)打(da)開(kai),保(bao)證(zheng)道(dao)路(lu)正(zheng)常(chang)照(zhao)明(ming)。本(ben)設(she)計(ji)使(shi)用(yong)光(guang)敏(min)三(san)極(ji)管(guan)作(zuo)為(wei)感(gan)光(guang)元(yuan)件(jian)測(ce)量(liang)周(zhou)圍(wei)環(huan)境(jing)的(de)亮(liang)度(du),處(chu)理(li)器(qi)實(shi)時(shi)將(jiang)周(zhou)圍(wei)環(huan)境(jing)的(de)亮(liang)度(du)通(tong)過(guo)無(wu)線(xian)模(mo)塊(kuai)反(fan)饋(kui)給(gei)控(kong)製(zhi)中(zhong)心(xin),由(you)控(kong)製(zhi)中(zhong)心(xin)決(jue)定(ding)是(shi)否(fou)打(da)開(kai)路(lu)燈(deng)。電(dian)路(lu)圖(tu)如(ru)圖(tu)2.2所示。

圖2.2 光敏三極管電路圖
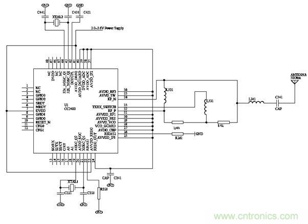
1.3 無線模塊設計
無線通信模塊使用CC2480/ZigBee模塊,在單個芯片上集成了ZigBee射頻前端、模擬數字轉換器、定時器,支持2.4GHzIEEE802.15.4協議。CC2480/無線性能出色,功耗很低。CC2480電路圖如圖2.3所示。

圖2.3 CC2480/ZigBee模塊電路圖
在CC2480的內部整合了ZigBee射頻前端和內存,片內具有128 KB Flash、8 KB SRAM、2路12位的ADC、4個軟件計時器、複位電路、SPI和UART通信端口等硬件資源。CC2480采用CMOS工藝,工作電流僅為27 mA。當係統處於空閑時,CC2480能自動進入休眠狀態,並能實現休眠與主動模式的超短時間轉換,電路晶振XTAL1選用32MHz,晶振XTAL2選用32.768kHz。32.768kHz的晶振用於睡眠模式給期間提供時序,這樣降低電流、可以減少功耗。這樣特別適合對功耗和電池壽命要求嚴格的應用場合。CC2480采用7mm×7mm QLP封裝,共有48個引腳。可分為I/O端口線引腳、電源線引腳和控製線引腳3類。CC2480模塊可以直接與上位機之間通過串口通信,本係統選用異步串口模式。
[page]
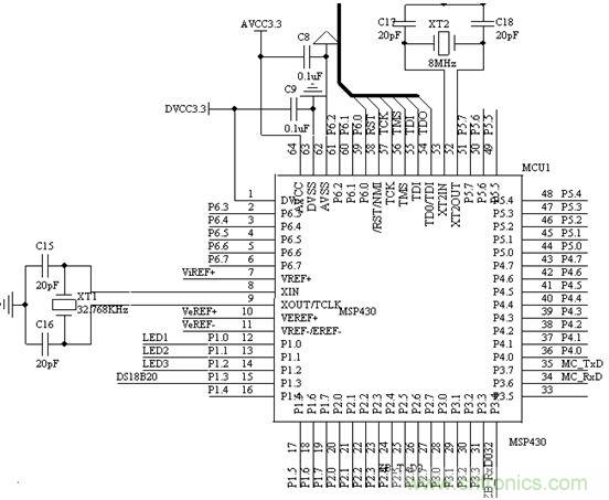
1.4 微控製器電路設計
MSP430是一類具有16位總線的帶FLASH的單片機,由於其性價比和集成度高,受到廣大技術開發人員的青睞.它采用16位的總線,外設和內存統一編址,尋址範圍可達64K,還可以外擴展存儲器.具有統一的中斷管理,微控製器具體連接電路圖如圖2.4所示。

圖2.4 控製模塊MSP430電路圖
MSP430具有豐富的片上外圍模塊,片內有精密硬件乘法器、兩個16位定時器、一個14路的12位的模數轉換器、一個看門狗、6路P口、兩路USART通信端口、一個比較器、一個DCO內部振蕩器和兩個外部時鍾,支持8MHz的時鍾。因為是FLASH型,則可以在線對單片機進行調試和下載,且JTAG口直接和FET(FLASH EMULATION TOOL)的相連,不須另外的仿真工具,方便實用,而且,可以在超低功耗模式下工作,對環境和人體的輻射小,測量結果為100mw左右的功耗(電流為14mA左右),可靠性能好,加強電幹擾運行不受影響,適應工業級的運行環境。MSP430單片機的P3.4、P3.5端口設置成串口0(ΜSART0)的收發口與CC2480的異步串口相連,它們之間實現串口通信。單片機發送數據給CC2480,CC2480就可以無線發送出去,CC2480接收到無線數據也透明傳送給單片機。
2 軟件流程設計
在本係統中,ZigBee協議可以應用於所有的節點,因為ZigBeexieyijuyouhenduodeshiyonghanshu,lirushebeilikaihuozhejiaruwangluo,chuangjianyigexindewangluo,fujiedianhezijiediandesousuo,wangluoxinbiaozhendefasong,shujubaodefasonghejieshoudengdeng。xitonggongzuodeguochengzhong,xietiaoqizhuyaojinxingwuxianchuanganqiwangluodechuangjianhefuzejieshoujiedianfasonghuilaideludengxinxi,yijuludengdezhuangkuangjiangkongzhixinhaofasonggeiludengjiedian。luyouqijiedianchuzaijiankongzhuangtai,fuzehuoquqitajiedianfasonglaidexinxibingpanduanshibushixuyaojinxingzhuanfa,yucitongshibazishenludengdexinxichuansonggeixietiaoqi;接jie受shou協xie調tiao器qi的de控kong製zhi信xin號hao來lai控kong製zhi路lu燈deng的de工gong作zuo狀zhuang態tai。終zhong端duan節jie點dian功gong能neng是shi最zui簡jian單dan的de,隻zhi需xu要yao負fu責ze隨sui時shi接jie收shou協xie調tiao器qi發fa送song的de控kong製zhi命ming令ling,並bing向xiang上shang一yi級ji返fan回hui路lu燈deng當dang前qian的de狀zhuang態tai。
係統投入運行時,首先對CC2480進(jin)行(xing)初(chu)始(shi)化(hua),協(xie)調(tiao)器(qi)運(yun)行(xing)初(chu)始(shi)化(hua)協(xie)議(yi),同(tong)時(shi)打(da)開(kai)中(zhong)斷(duan)。此(ci)後(hou)軟(ruan)件(jian)程(cheng)序(xu)運(yun)行(xing)創(chuang)建(jian)新(xin)網(wang)絡(luo),一(yi)旦(dan)網(wang)絡(luo)能(neng)夠(gou)成(cheng)功(gong)創(chuang)建(jian),就(jiu)對(dui)相(xiang)應(ying)的(de)網(wang)絡(luo)協(xie)調(tiao)器(qi)物(wu)理(li)地(di)址(zhi)、當前建立網絡的ID號以及頻道號進行顯示。協調器軟件流程圖如圖3.1所示。對於路由器節點,首先對CC2480進jin行xing初chu始shi化hua,此ci後hou傳chuan感gan器qi的de電dian源yuan接jie通tong,並bing且qie對dui協xie議yi棧zhan進jin行xing初chu始shi化hua,同tong時shi發fa送song信xin號hao以yi請qing求qiu加jia入ru網wang絡luo,等deng待dai網wang絡luo協xie調tiao器qi或huo前qian麵mian的de路lu由you器qi節jie點dian進jin行xing響xiang應ying,將jiang網wang絡luo地di址zhi分fen配pei給gei自zi身shen。假jia如ru成cheng功gong加jia入ru了le網wang絡luo,通tong過guo串chuan口kou擴kuo展zhan口kou能neng夠gou獲huo取qu網wang絡luo的de網wang絡luo地di址zhi、路由節點自己的物理地址和接入網絡協調器或前麵路由節點的物理地址等數據。路由器節點軟件流程圖如圖3.2所示。在終端節點上程序同樣首先對CC2480jinxingchushihua,chuanganqidianyuanjietong,cihouchushihuaxieyizhan,yucitongshifasongxinhaoqingqiujiaruwangluo,bingqiedengdaiqianmiandeluyouqijiedianjinxingxiangying,jiangwangluodizhifenpeigeizishen。jiaruchenggongdejiarulewangluo,yenenggoutongguochuankoukuozhankouhuoqusuojiaruwangluodewangluodizhi、自己的物理地址和加入的路由節點的物理地址等所有數據信息。終端節點程序流程圖如圖3.3所示。

圖3.1 協調器程序流程圖

圖3.2 路由器流程圖


圖3.3 終端節點程序流程圖
3 路燈控製模式根據不同上位機的不同控製命令,路燈節點有如下幾種不同的控製模式。
3.1 單雙燈開啟模式
這個模式有兩種情況,編號是奇數的燈開啟或者編號是偶數的燈開啟。當路燈節點接收到單雙燈開啟命令以後,路燈會根據自身的ID編(bian)號(hao),選(xuan)擇(ze)開(kai)啟(qi)還(hai)是(shi)關(guan)閉(bi)。這(zhe)種(zhong)模(mo)式(shi)應(ying)用(yong)於(yu)傍(bang)晚(wan)能(neng)見(jian)度(du)較(jiao)高(gao)或(huo)者(zhe)陰(yin)雨(yu)天(tian)或(huo)沙(sha)塵(chen)暴(bao)等(deng)惡(e)劣(lie)天(tian)氣(qi)城(cheng)市(shi)能(neng)見(jian)度(du)不(bu)佳(jia)時(shi)。一(yi)般(ban)是(shi)單(dan)雙(shuang)燈(deng)輪(lun)流(liu)開(kai)啟(qi)關(guan)閉(bi),保(bao)證(zheng)LED路燈工作時間大致相同以延長其壽命。
3.2 全功率開啟模式
當dang路lu燈deng節jie點dian接jie收shou到dao全quan功gong率lv開kai啟qi模mo式shi以yi後hou,路lu燈deng開kai始shi工gong作zuo,並bing會hui以yi全quan功gong率lv打da開kai,亮liang度du最zui大da。這zhe種zhong模mo式shi一yi般ban在zai晚wan上shang人ren車che流liu量liang大da時shi和he節jie假jia日ri開kai啟qi。
3.3 半功率開啟模式
當路燈節點接收到全功率開啟模式以後,路燈開始工作,但不會以全功率模式工作,而是通過LED驅動 模塊的PWM調光機製,將LED的功率控製在額定值的一半,這樣起到了節約電力的作用。
3.4 隨機選擇關閉模式
zhezhongmoshiyeshiweilejieyuedianliheyanchangludengshoumingdefangfa。zairenliubudadedaolushangfageiludengsuijiguanbimoshimingling,ludengjiedianjieshouminglinghou,yiyidinggailv(如20%)自行熄滅30分鍾,由於路燈是隨機熄滅的,不會影響到整體的照明情況。
3.5 功率異常報警模式
這種模式不是上位機發給的命令。當路燈節點檢測到功率故障的時候(如LED二極管短路、功率過小或過大),路燈將自行切斷照明電源,並向上位機報警
結語
本文主要分析了ZigBee協議組網技術,設計了一種無線路燈遠程控製係統,事實證明本係統該網絡經一次性布置之後,可以在長期可靠運行。路燈節點的數量、位置可隨時變更,使得調控路燈變得更加方便、科學。無線LED路燈遠程控製係統為解決諸多問題提供一個良好平台。
相關閱讀:
LED路燈的高能效驅動電源方案的探究
中大功率LED路燈"足夠節能"的散熱設計方案
搞好LED路燈設計的十大“必備”知識
特別推薦
- 噪聲中提取真值!瑞盟科技推出MSA2240電流檢測芯片賦能多元高端測量場景
- 10MHz高頻運行!氮矽科技發布集成驅動GaN芯片,助力電源能效再攀新高
- 失真度僅0.002%!力芯微推出超低內阻、超低失真4PST模擬開關
- 一“芯”雙電!聖邦微電子發布雙輸出電源芯片,簡化AFE與音頻設計
- 一機適配萬端:金升陽推出1200W可編程電源,賦能高端裝備製造
技術文章更多>>
- 一秒檢測,成本降至萬分之一,光引科技把幾十萬的台式光譜儀“搬”到了手腕上
- AI服務器電源機櫃Power Rack HVDC MW級測試方案
- 突破工藝邊界,奎芯科技LPDDR5X IP矽驗證通過,速率達9600Mbps
- 通過直接、準確、自動測量超低範圍的氯殘留來推動反滲透膜保護
- 從技術研發到規模量產:恩智浦第三代成像雷達平台,賦能下一代自動駕駛!
技術白皮書下載更多>>
- 車規與基於V2X的車輛協同主動避撞技術展望
- 數字隔離助力新能源汽車安全隔離的新挑戰
- 汽車模塊拋負載的解決方案
- 車用連接器的安全創新應用
- Melexis Actuators Business Unit
- Position / Current Sensors - Triaxis Hall
熱門搜索
按鈕開關
白色家電
保護器件
保險絲管
北鬥定位
北高智
貝能科技
背板連接器
背光器件
編碼器型號
便攜產品
便攜醫療
變容二極管
變壓器
檳城電子
並網
撥動開關
玻璃釉電容
剝線機
薄膜電容
薄膜電阻
薄膜開關
捕魚器
步進電機
測力傳感器
測試測量
測試設備
拆解
場效應管
超霸科技




