多級亮度LED控製器在關斷狀態下電流為零
發布時間:2017-08-02 來源:T A Babu 責任編輯:wenwei
【導讀】本設計實例主要討論了:軟開關的導通/斷開操作;睡眠模式下漏電流為零;兩級調光;電池低電量保護;基於CMOS4017約翰遜計數器的簡單控製器。本設計可應用於LED燈、閱讀燈、露營燈及通用照明。
本設計實例主要討論了:
- 軟開關的導通/斷開操作
- 睡眠模式下的漏電流為零
- 兩級調光
- 電池低電量保護
- 基於CMOS4017約翰遜計數器的簡單控製器
為了方便理解,電路被分成兩部分:邏輯控製(圖1)和LED驅動(圖2)。

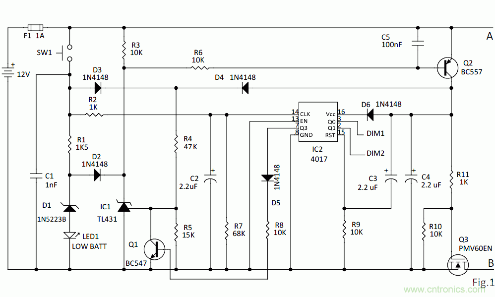
圖1:LED控製器。
電路由瞬動式按鍵開關控製。在SW1按下之前,整個電路處於睡眠模式,消耗電流為零。閉合SW1後,借助IC1——TL431可編程齊納穩壓管,Q2進入導通狀態,繼而給IC2和MOSFET Q3加電。
此時引腳3的Q0輸出將LED亮度設為25%,這是由R14確定的(圖2)。每按一下開關都會給IC2.14饋送一個時鍾脈衝,並使計數器加1。第二次按下開關將使Q1變高,並由R15將第二次調光水平設為50%的亮度。R14和R15將電流注入IC3的反饋節點,以實現不同的亮度。第三次按下開關將IC2的非連接輸出端Q2置高(讓Q1和Q2處於低電平),繼而將LED設為100%的亮度。第四次按下開關將Q3置高,拉低IC1的偏壓,使整個電路進入睡眠模式。
當電池電壓下降到大約11.2V時,IC1停止工作,這是由R4、R5、Q2的VCE壓降以及D4的正向壓降決定的(正常工作時,在D2的幫助下,TL431會使電池低電量指示燈LED1處於熄滅狀態)。為了防止電池在低電量的情況下繼續工作,LED1會閃爍一小會兒,然後熄滅,但隻要SW1被按下,LED1就會繼續點亮。

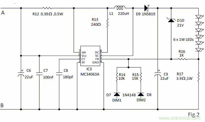
圖2:可控製的LED升壓轉換器。
本實例中用了一個典型的MC34063直流-直流轉換器作為LED驅動器,這是一種既合算又比較容易實現的解決方案。電感L1可以自製,也可以采用Würth器件(744743221)。負載開路保護由D10實現。必要時,可以調整R14和R15來獲得所需的亮度等級。
本設計實例可以應用於LED燈、閱讀燈、露營燈和通用照明燈。電池可以用太陽能、交流電、汽車適配器或任何其它合適的能源充電。
本文轉載自《電子技術設計》。
推薦閱讀:
特別推薦
- 噪聲中提取真值!瑞盟科技推出MSA2240電流檢測芯片賦能多元高端測量場景
- 10MHz高頻運行!氮矽科技發布集成驅動GaN芯片,助力電源能效再攀新高
- 失真度僅0.002%!力芯微推出超低內阻、超低失真4PST模擬開關
- 一“芯”雙電!聖邦微電子發布雙輸出電源芯片,簡化AFE與音頻設計
- 一機適配萬端:金升陽推出1200W可編程電源,賦能高端裝備製造
技術文章更多>>
- 邊緣AI的發展為更智能、更可持續的技術鋪平道路
- IAR作為Qt Group獨立BU攜兩項重磅汽車電子應用開發方案首秀北京車展
- 數字化的線性穩壓器
- 安森美:用全光譜“智慧之眼”定義下一代工業機器人
- 貿澤EIT係列新一期,探索AI如何重塑日常科技與用戶體驗
技術白皮書下載更多>>
- 車規與基於V2X的車輛協同主動避撞技術展望
- 數字隔離助力新能源汽車安全隔離的新挑戰
- 汽車模塊拋負載的解決方案
- 車用連接器的安全創新應用
- Melexis Actuators Business Unit
- Position / Current Sensors - Triaxis Hall
熱門搜索
Future
GFIVE
GPS
GPU
Harting
HDMI
HDMI連接器
HD監控
HID燈
I/O處理器
IC
IC插座
IDT
IGBT
in-cell
Intersil
IP監控
iWatt
Keithley
Kemet
Knowles
Lattice
LCD
LCD模組
LCR測試儀
lc振蕩器
Lecroy
LED
LED保護元件
LED背光




