利用高速放大器實現低成本視頻多路複用
發布時間:2019-12-06 來源:Don Nisbett 責任編輯:wenwei
【導讀】過(guo)去(qu)幾(ji)年(nian),連(lian)接(jie)到(dao)單(dan)一(yi)顯(xian)示(shi)器(qi)的(de)視(shi)頻(pin)源(yuan)數(shu)量(liang)逐(zhu)漸(jian)增(zeng)加(jia),使(shi)得(de)視(shi)頻(pin)信(xin)號(hao)切(qie)換(huan)成(cheng)為(wei)大(da)多(duo)數(shu)視(shi)頻(pin)係(xi)統(tong)的(de)必(bi)備(bei)功(gong)能(neng)。例(li)如(ru),在(zai)典(dian)型(xing)的(de)家(jia)庭(ting)娛(yu)樂(le)係(xi)統(tong)中(zhong),有(you)線(xian)或(huo)衛(wei)星(xing)電(dian)視(shi)所(suo)用(yong)的(de)機(ji)頂(ding)盒(he) (STB) 或數字錄像機 (DVR)、VCR、DVD播放器、視頻遊戲機和PC等全都連接到一台顯示器。多個視頻源切換到單一顯示器的功能也擴展到汽車,其中的視頻源包括車載娛樂係統 (VES)、後視攝像頭、DVD播放機、導航係統和輔助視頻輸入。
傳統的CMOS多路複用器hekaiguanzaishipinpinlvtiaojianxiashiyongshi,cunzairuoganbuzuzhichu,qidaotongdianzuhuiyinrushizhen,jiangdichafenzengyihexiangweixingneng,bingqieyuduanjiedianzuxianghuyingxiang,shichuanrudeshipinxinhaoshuaijian,yingxiangliangdu。xitongshejirenyuantongguozengjiawaibuhuanchonglaitigaozengyihequdongnengli,congerjiejuezheyiwenti。
shiyongjuyoujinyongmoshidegaosushipinfangdaqikeyijianhuashipinduolufuyongsheji。dangfangdaqijinyongshi,qishuchujijinrugaozukangzhuangtai。zheyushengdianmoshibutong,houzhesuirankeyixianzhujiangdigonghao,danhuishishuchujichuyubumingquezhuangtai。
高速視頻放大器1具(ju)有(you)所(suo)需(xu)的(de)全(quan)部(bu)關(guan)鍵(jian)特(te)性(xing),非(fei)常(chang)適(shi)合(he)此(ci)項(xiang)功(gong)能(neng)。其(qi)高(gao)輸(shu)入(ru)阻(zu)抗(kang)不(bu)會(hui)影(ying)響(xiang)傳(chuan)輸(shu)線(xian)路(lu)的(de)特(te)征(zheng)阻(zu)抗(kang),因(yin)而(er)可(ke)進(jin)行(xing)反(fan)向(xiang)端(duan)接(jie)。由(you)於(yu)是(shi)視(shi)頻(pin)放(fang)大(da)器(qi),因(yin)此(ci)本(ben)身(shen)具(ju)有(you)良(liang)好(hao)的(de)視(shi)頻(pin)特(te)性(xing),包(bao)括(kuo)差(cha)分(fen)增(zeng)益(yi)和(he)相(xiang)位(wei)、壓擺率、帶寬以及0.1 dB平坦度。
在多路複用配置中,禁用的通道相對於活動通道表現為高阻抗負載。增益設置和反饋電阻對活動放大器構成負載,但其值遠大於150-ohm 視頻負載,因此其影響可忽略不計。擁有這些關鍵特性的一些高速視頻放大器包括AD8013、AD8029和AD8063。表1列出了具有代表性的可多路複用視頻放大器。
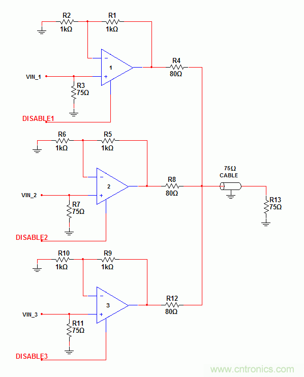
3:1視頻多路複用器
ADA4853-3具有獨立禁用控製功能,適合用作低成本3:1緩衝輸出視頻多路複用器。其輸出阻抗在10 MHz時大於2 kohms,因此可連接放大器輸出以形成一個具有出色開關行為和隔離特性的3:1多路複用器。采用5 V單電源供電時,圖1所示的配置可在10 MHz時提供14 MHz帶寬 (0.1 dB)、+2的增益及58 dB通道關斷隔離。通道間切換時間為10 -μs,支持CVBS模擬視頻應用。

圖1. 3:1視頻多路複用器。
高性能2:1視頻多路複用器
圖2顯示了一個高性能2:1多路複用器。兩個輸入放大器配置為單位增益跟隨器,而輸出放大器的增益設為+2。兩級均可以關斷,因此這種多路複用器可以實現出色的輸入至輸出關斷隔離,如圖3所示。此配置的切換時間為45s。

圖2. 2:1視頻多路複用器。

圖3. 利用ADA4853-3構建的2:1多路複用器的關斷隔離特性。
2:1視頻多路複用器和SAG校正
信號幅度增益(SAG) 校正用於對後部端接電纜的150 Ω視頻負載與輸出耦合電容形成的高通濾波器進行低頻補償。傳統交流耦合使用較大且昂貴的耦合電容,成本較高,而且會浪費寶貴的PCB空間。SAG校正允許用兩個較小的低成本電容取代一個較大的交流耦合電容。圖4顯示了一個具有SAG校正功能的高性能2:1多路複用器。補償網絡包括C1、C2、R11和R12。場傾斜衡量施加一個恒定的亮度信號時,交流耦合電容上的電壓降(傾斜)幅度。此電壓降由75 Ω負載電阻產生的小放電電流引起。所示電容值經過優化,可實現與220 μF交流耦合電容相當的場傾斜。典型的220 μF交流耦合鉭電容占用28 mm2的麵積,大批量采購成本為0.50美元/片。SAG校正所用的典型47 μF和22 μF電容分別占用約0.72 mm2和0.4 mm2的麵積,大批量采購成本均低至0.10美元/片。

圖4. 2:1視頻多路複用器。

圖5. 具有SAG校正功能的2:1多路複用器的頻率響應。
結論
具有獨立禁用引腳的高速視頻放大器非常適合構建複合高分辨率視頻應用的簡單、低成本視頻多路複用器和開關。不僅是CMOS開關的理想替代器件,而且性價比高於視頻多路複用器。如果您的係統需要視頻切換功能,務必考慮使用高速視頻放大器。
表1. 可多路複用的高速放大器

推薦閱讀:
特別推薦
- 噪聲中提取真值!瑞盟科技推出MSA2240電流檢測芯片賦能多元高端測量場景
- 10MHz高頻運行!氮矽科技發布集成驅動GaN芯片,助力電源能效再攀新高
- 失真度僅0.002%!力芯微推出超低內阻、超低失真4PST模擬開關
- 一“芯”雙電!聖邦微電子發布雙輸出電源芯片,簡化AFE與音頻設計
- 一機適配萬端:金升陽推出1200W可編程電源,賦能高端裝備製造
技術文章更多>>
- 一秒檢測,成本降至萬分之一,光引科技把幾十萬的台式光譜儀“搬”到了手腕上
- AI服務器電源機櫃Power Rack HVDC MW級測試方案
- 突破工藝邊界,奎芯科技LPDDR5X IP矽驗證通過,速率達9600Mbps
- 通過直接、準確、自動測量超低範圍的氯殘留來推動反滲透膜保護
- 從技術研發到規模量產:恩智浦第三代成像雷達平台,賦能下一代自動駕駛!
技術白皮書下載更多>>
- 車規與基於V2X的車輛協同主動避撞技術展望
- 數字隔離助力新能源汽車安全隔離的新挑戰
- 汽車模塊拋負載的解決方案
- 車用連接器的安全創新應用
- Melexis Actuators Business Unit
- Position / Current Sensors - Triaxis Hall
熱門搜索




