一種改善數字調光閃爍的方法
發布時間:2021-03-15 來源:Zhou, Jimmy 責任編輯:wenwei
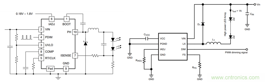
【導讀】在低壓調光應用領域,通常會采用Buck降壓調光驅動器,具有高效率、高集成度和低成本等優勢。對於Buck降壓調光驅動器,存在High-side Buck和Floating Buck兩種輸出拓撲。如圖1所示,Floating Buck中,燈串和電源輸出並聯;High-side Buck中,燈串直接連接輸入,和濾波電感串聯。相比Floating Buck,High-side Buck對於燈串短路到地的工況,可以完成有效保護,可靠性更高。

圖1:High-side Buck 和Floating Buck拓撲
同時,在High-side Buck拓撲,為了驅動高側的MOSFET,線路中存在BOOT電容。在每次二極管導通過程中,芯片內部路徑會對BOOT電容充電。在輸入和輸出壓差較低、調光頻率較低和調光占空比較低的條件下,二極管的導通時間較短,BOOT電容能量衰減較快,會觸發BOOT電容欠壓保護,造成驅動光源閃爍。解決由於BOOT電容欠壓造成的閃爍問題,可以選擇增大輸入輸出壓差、增大調光頻率和更換Floating Buck調光拓撲。
一個可行的方式是,在調光占空比較低的條件下,封鎖驅動器輸出,如圖2所示。

圖2:一種在低調光占空比下封鎖輸出的方法
在外部調光信號占空比大於設定值時,滯環回比較器輸出為高,使能驅動器輸出;在外部調光信號占空比大於設定值,滯環比較器輸出為低,封鎖驅動器輸出。其中,滯環比較器的上閾值和下閾值如如下所示。


圖3:滯環比較器的開關特性
同時,需要合理地設置低通濾波器的截止頻率,此處設置為三分之一倍的調光頻率
本文針對High-side Buck,在低壓差、低調光頻率和低調光占空下的閃爍問題,提出一個基於占空比的關斷的方案,可有效解決此應用問題。
免責聲明:本文為轉載文章,轉載此文目的在於傳遞更多信息,版權歸原作者所有。本文所用視頻、圖片、文字如涉及作品版權問題,請聯係小編進行處理。
推薦閱讀:
特別推薦
- 噪聲中提取真值!瑞盟科技推出MSA2240電流檢測芯片賦能多元高端測量場景
- 10MHz高頻運行!氮矽科技發布集成驅動GaN芯片,助力電源能效再攀新高
- 失真度僅0.002%!力芯微推出超低內阻、超低失真4PST模擬開關
- 一“芯”雙電!聖邦微電子發布雙輸出電源芯片,簡化AFE與音頻設計
- 一機適配萬端:金升陽推出1200W可編程電源,賦能高端裝備製造
技術文章更多>>
- 如何使用工業級串行數字輸入來設計具有並行接口的數字輸入模塊
- 邊緣AI的發展為更智能、更可持續的技術鋪平道路
- 每台智能體PC,都是AI時代的新入口
- IAR作為Qt Group獨立BU攜兩項重磅汽車電子應用開發方案首秀北京車展
- 構建具有網絡彈性的嵌入式係統:來自行業領袖的洞見
技術白皮書下載更多>>
- 車規與基於V2X的車輛協同主動避撞技術展望
- 數字隔離助力新能源汽車安全隔離的新挑戰
- 汽車模塊拋負載的解決方案
- 車用連接器的安全創新應用
- Melexis Actuators Business Unit
- Position / Current Sensors - Triaxis Hall
熱門搜索
SATA連接器
SD連接器
SII
SIM卡連接器
SMT設備
SMU
SOC
SPANSION
SRAM
SSD
ST
ST-ERICSSON
Sunlord
SynQor
s端子線
Taiyo Yuden
TDK-EPC
TD-SCDMA功放
TD-SCDMA基帶
TE
Tektronix
Thunderbolt
TI
TOREX
TTI
TVS
UPS電源
USB3.0
USB 3.0主控芯片
USB傳輸速度



