通過NTC電阻實現簡單的汽車調光LED溫度控製
發布時間:2021-04-08 來源:Xavier Ribas和Tomas Hudson 責任編輯:lina
【導讀】為了避免熱擊穿,LED照zhao明ming係xi統tong設she計ji人ren員yuan應ying考kao慮lv組zu件jian的de熱re特te性xing。這zhe在zai汽qi車che照zhao明ming等deng應ying用yong中zhong尤you其qi重zhong要yao,在zai該gai應ying用yong中zhong,較jiao高gao的de環huan境jing溫wen度du和he較jiao長chang的de工gong作zuo時shi間jian會hui導dao致zhi組zu件jian迅xun速su老lao化hua。
為了避免熱擊穿,LED照zhao明ming係xi統tong設she計ji人ren員yuan應ying考kao慮lv組zu件jian的de熱re特te性xing。這zhe在zai汽qi車che照zhao明ming等deng應ying用yong中zhong尤you其qi重zhong要yao,在zai該gai應ying用yong中zhong,較jiao高gao的de環huan境jing溫wen度du和he較jiao長chang的de工gong作zuo時shi間jian會hui導dao致zhi組zu件jian迅xun速su老lao化hua。
汽車照明技術的發展(驅動電流增加以及越來越小的封裝尺寸)使優化散熱設計既困難又必要。較高的驅動電流將結溫提高到無法充分優化散熱的程度。因此,必須創造一種在溫度過高時降低LED電流的方法。
大多數汽車LED驅qu動dong器qi都dou具ju有you電dian流liu調tiao光guang功gong能neng。但dan是shi,調tiao光guang控kong製zhi電dian路lu通tong常chang通tong過guo複fu雜za的de模mo擬ni或huo數shu字zi電dian路lu來lai控kong製zhi,這zhe在zai最zui終zhong應ying用yong中zhong通tong常chang會hui占zhan用yong大da量liang空kong間jian,並bing增zeng加jia整zheng個ge係xi統tong成cheng本ben。本ben文wen提ti出chu了le一yi種zhong基ji於yuNTC電阻(負溫度係數)的簡單電路解決方案,該解決方案可根據溫度線性調節輸出電流。

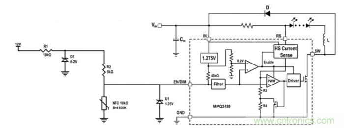
圖1 MPQ2489 LED驅動器IC使用DIM引腳實現PWM和模擬調光。資料來源:MPS
圖1電路電路設計用於在溫度低於70°C時shi在zai驅qu動dong器qi中zhong保bao持chi穩wen定ding的de標biao稱cheng輸shu出chu電dian流liu。如ru果guo電dian路lu超chao過guo溫wen度du閾yu值zhi,則ze輸shu出chu電dian流liu與yu溫wen度du成cheng準zhun線xian性xing關guan係xi,從cong而er減jian小xiao輸shu出chu電dian流liu以yi避bi免mian熱re擊ji穿chuan,當dangLED達到約120°C的最高額定溫度時,該電流達到最小電流值。
感應電路
作為示例,本文采用了MPQ2489-AEC1,這是一種60V,1 A汽車級降壓LED驅動器,如圖1所示。該驅動器同時實現了PWM和模擬調光,盡管在本應用中僅使用後者。要使用模擬調光功能,必須在DIM引腳上施加0.3至2.5V的DC電壓。該電壓可以在250 mA和1.1 A之間線性調節LED電流(圖2)。當直流電壓介於0.3至1.25V之間時,會產生250至550 mA之間的電流。

圖2該模擬調光曲線由MPQ2489-AEC1降壓LED驅動器產生。資料來源:MPS
使用NTC熱敏電阻(TDK的NTCG164BH103JTDS)感測溫度,該熱敏電阻在分壓電阻器中實現。NTC電阻的變化會導致分壓器輸出端的電壓根據溫度而變化。這會偏移DIM引腳上的電壓,從而改變輸出電流。
DIM引腳上施加的標稱電壓由1.25V基準電壓設置。這樣可確保在低於70°C閾值的溫度下提供穩定的輸入電壓。此外,電阻分壓器的電源電壓使用250mW齊納二極管固定在6.2V。
當器件處於70°C或更低溫度時,參考電壓提供的1.25V電壓會限製DIM輸入,並且LED會提供550 mA的電流。一旦溫度超過70°C閾值,電阻分壓器輸出就會降至1.25V以下。然後,DIM輸入遵循電阻分壓器配置文件,隨著溫度持續升高,這會減小LED驅動電流。
仿真可用於估算電路的運行情況。此示例的仿真結果表明,DIM電壓在高達溫度閾值的1.25V處穩定,然後呈指數下降,直到溫度達到120°C時達到0.3V的最小輸出(圖3)。

圖3降壓LED驅動器執行的模擬調光的模擬結果。資料來源:MPS
該係統的一個缺點是,按照Steinhart-Hart公式(由公式1計算),NTC電阻如何隨溫度變化:

計算NTC電阻的公式
Steinhart-Hart方程表明溫度與NTC電(dian)阻(zu)值(zhi)之(zhi)間(jian)的(de)關(guan)係(xi)是(shi)非(fei)線(xian)性(xing)的(de),因(yin)此(ci)電(dian)阻(zu)分(fen)壓(ya)器(qi)與(yu)溫(wen)度(du)也(ye)具(ju)有(you)非(fei)線(xian)性(xing)關(guan)係(xi)。因(yin)此(ci),由(you)於(yu)溫(wen)度(du)引(yin)起(qi)的(de)電(dian)流(liu)減(jian)小(xiao)也(ye)是(shi)非(fei)線(xian)性(xing)的(de)。可(ke)以(yi)使(shi)用(yong)公(gong)式(shi)2估算這種下降:

計算溫度引起的電流下降的方程式
盡管如此,該電路還是提供了一種小型且簡單的解決方案來減小高溫下的LED驅動電流,從而提高了這些組件的預期壽命。
結果驗證
為了測試電路性能,構建了一個係統來模擬現實世界的用例(圖4)。 一個3Ω電阻替代LED,該電阻通過在兩極之間施加電壓差來加熱。然後,選擇的NTC是用導熱膏固定在電阻器上,以確保最大程度地準確地檢測電阻器/溫度。最後,NTC連接到設計的電路。通過改變電阻器的溫度(掃描提供給它的功率),獲得了DIM電壓曲線。

圖4創建測試設置是為了模擬現實世界用例(例如汽車燈)的模擬調光,該測試係統是為模擬現實用例而構建的。資料來源:MPS
該測試是在25°C至145°C的溫度範圍內進行的。圖5顯示達到了預期的電路性能。當溫度低於74°C(接近估計的70°C閾值)時,電路的輸出電壓(VDIM)保持穩定在1.25V。超過此溫度,電壓在145°C下降至0.25V。

圖5測試結果顯示了調光電壓隨溫度的變化 來源:MPS
圖6顯示,當LED溫度低於74°C時,獲得的驅動電流設置為100%。一旦溫度超過該值,驅動電流就會變小,LED變暗,以減少散熱並抵消溫度上升的影響。該測試以及圖5中所示的測試確認了設計的預期功能。通過成功限製高溫下的輸出電流,可以保護電路組件免受熱損壞。

圖6測試結果顯示驅動電流與溫度的關係 資料來源:MPS
本文演示了電路的實現方式如何通過使用簡單的感應電路和大多數LED驅動器中預先存在的調光功能來控製LED的de驅qu動dong電dian流liu。該gai解jie決jue方fang案an為wei汽qi車che照zhao明ming係xi統tong製zhi造zao商shang提ti供gong了le穩wen定ding,具ju有you成cheng本ben效xiao益yi的de選xuan擇ze,可ke以yi顯xian著zhe增zeng加jia電dian路lu中zhong組zu件jian的de預yu期qi壽shou命ming,同tong時shi僅jin占zhan用yong很hen少shao的de電dian路lu板ban空kong間jian。本ben文wen中zhong提ti出chu的de電dian路lu可ke以yi相xiang對dui容rong易yi地di和he廉lian價jia的de材cai料liao清qing單dan應ying用yong於yu許xu多duo現xian有you的de照zhao明ming係xi統tong。
Xavier Ribas和Tomas Hudson是Monolithic Power Systems(MPS)的應用工程師
免責聲明:本文為轉載文章,轉載此文目的在於傳遞更多信息,版權歸原作者所有。本文所用視頻、圖片、文字如涉及作品版權問題,請電話或者郵箱聯係小編進行侵刪。
特別推薦
- 噪聲中提取真值!瑞盟科技推出MSA2240電流檢測芯片賦能多元高端測量場景
- 10MHz高頻運行!氮矽科技發布集成驅動GaN芯片,助力電源能效再攀新高
- 失真度僅0.002%!力芯微推出超低內阻、超低失真4PST模擬開關
- 一“芯”雙電!聖邦微電子發布雙輸出電源芯片,簡化AFE與音頻設計
- 一機適配萬端:金升陽推出1200W可編程電源,賦能高端裝備製造
技術文章更多>>
- 從機械執行到智能互動:移遠Q-Robotbox助力具身智能加速落地
- 品英Pickering將亮相2026航空電子國際論壇,展示航電與電池測試前沿方案
- 模擬芯片設計師的噩夢:晶體管差1毫伏就廢了,溫度升1度特性全飄
- 3A大電流僅需3x1.6mm?意法半導體DCP3603重新定義電源設計
- 芯科科技Tech Talks與藍牙亞洲大會聯動,線上線下賦能物聯網創新
技術白皮書下載更多>>
- 車規與基於V2X的車輛協同主動避撞技術展望
- 數字隔離助力新能源汽車安全隔離的新挑戰
- 汽車模塊拋負載的解決方案
- 車用連接器的安全創新應用
- Melexis Actuators Business Unit
- Position / Current Sensors - Triaxis Hall
熱門搜索
按鈕開關
白色家電
保護器件
保險絲管
北鬥定位
北高智
貝能科技
背板連接器
背光器件
編碼器型號
便攜產品
便攜醫療
變容二極管
變壓器
檳城電子
並網
撥動開關
玻璃釉電容
剝線機
薄膜電容
薄膜電阻
薄膜開關
捕魚器
步進電機
測力傳感器
測試測量
測試設備
拆解
場效應管
超霸科技




