LED串中升壓電源調節電流的示例
發布時間:2022-10-19 責任編輯:lina
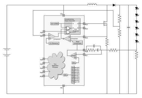
【導讀】在此配置中,外設配置為產生大多數電流模式的固定頻率電源。COG是互補輸出發生器。其功能是通過上升沿和下降沿輸入構成的可編程死區生成互補輸出。CCP配置為生成可編程的頻率上升沿。當電流超出斜率補償器的輸出時,比較器C1生成下降沿。CCP可與C1結合來產生占空比。一些拓撲(如升壓、反激或SEPIC)需要占空比。運放OPA用於提供反饋和補償。
在此配置中,外設配置為產生大多數電流模式的固定頻率電源。COG是互補輸出發生器。其功能是通過上升沿和下降沿輸入構成的可編程死區生成互補輸出。CCP配置為生成可編程的頻率上升沿。當電流超出斜率補償器的輸出時,比較器C1生成下降沿。CCP可與C1結合來產生占空比。一些拓撲(如升壓、反激或SEPIC)需要占空比。運放OPA用於提供反饋和補償。圖中由DAC為運放提供參考電壓,但如果不需要可編程電壓,固定電壓參考(FVR)也可用於為運放提供參考電壓。斜率補償器可通過比較器或COG複位。其工作原理是使用可編程灌電流來使預充電到其輸入(此例中為OPA)所設置電平的電容衰減。這種電源配置非常易於使用。下麵是LED串中升壓電源調節電流的示例。
升壓LED電源示例
構建並測試硬件後,隻需實現一些基本功能便可增加智能,如下所示:
LED驅動器流程圖
功率點狀態機
電池充電器狀態機
結論
向電源添加得到的終結果遠比單獨使用器件時強大。集成可采用如下幾種形式:僅將MCU接入現有SMPS設計,通過高性能dsPIC建立全數字SMPS,或使用混合信號MCU將模擬SMPS功能與MCU集成到單個芯片上。
(來源:中電網)
免責聲明:本文為轉載文章,轉載此文目的在於傳遞更多信息,版權歸原作者所有。本文所用視頻、圖片、文字如涉及作品版權問題,請聯係小編進行處理。
推薦閱讀:
- 噪聲中提取真值!瑞盟科技推出MSA2240電流檢測芯片賦能多元高端測量場景
- 10MHz高頻運行!氮矽科技發布集成驅動GaN芯片,助力電源能效再攀新高
- 失真度僅0.002%!力芯微推出超低內阻、超低失真4PST模擬開關
- 一“芯”雙電!聖邦微電子發布雙輸出電源芯片,簡化AFE與音頻設計
- 一機適配萬端:金升陽推出1200W可編程電源,賦能高端裝備製造
- 一秒檢測,成本降至萬分之一,光引科技把幾十萬的台式光譜儀“搬”到了手腕上
- AI服務器電源機櫃Power Rack HVDC MW級測試方案
- 突破工藝邊界,奎芯科技LPDDR5X IP矽驗證通過,速率達9600Mbps
- 通過直接、準確、自動測量超低範圍的氯殘留來推動反滲透膜保護
- 從技術研發到規模量產:恩智浦第三代成像雷達平台,賦能下一代自動駕駛!
- 車規與基於V2X的車輛協同主動避撞技術展望
- 數字隔離助力新能源汽車安全隔離的新挑戰
- 汽車模塊拋負載的解決方案
- 車用連接器的安全創新應用
- Melexis Actuators Business Unit
- Position / Current Sensors - Triaxis Hall




