一種輸出電壓4~16V開關穩壓電源的設計
發布時間:2008-10-06 來源:信息產業部電子第二十研究所
中心論題:
- 主要技術指標
- 基本工作原理
- 各主要功能描述
解決方案:
- 交流EMI濾波及整流濾波電路
- 半橋式功率變換器
- 功率變壓器的設計
- 輔助電源的設計
- 驅動電路和風扇風速控製電路
- PWM控製電路和過流保護電路
引言
在科研、生產、實驗等應用場合,經常用到電壓在5~15V,電流在5~40A的電源。而一般實驗用電源最大電流隻有5A、10A。為此專門開發了電壓4V~16V連續可調,輸出電流最大40A的開關電源。它采用了半橋電路,所選用開關器件為功率MOS管,開關工作頻率為50kHz,具有重量輕、體積小、成本低等特點。
主要技術指標
a.交流輸入電壓AC220V±20%;
b.直流輸出電壓4~16V可調;
c.輸出電流0~40A;
d.輸出電壓調整率≤1%;
e.紋波電壓Upp≤50mV;
f.顯示與報警具有電流/電壓顯示功能及故障告警指示。
基本工作原理及原理框圖
該電源的原理框圖如圖1所示。

220V交流電壓經過EMI濾波及整流濾波後,得到約300V的直流電壓加到半橋變換器上,用脈寬調製電路產生的雙列脈衝信號去驅動功率MOS管,通過功率變壓器的耦合和隔離作用在次級得到準方波電壓,經整流濾波反饋控製後可得到穩定的直流輸出電壓。
各主要功能描述
a.交流EMI濾波及整流濾波電路
交流EMI濾波及整流濾波電路如圖2所示。

電子設備的電源線是電磁幹擾(EMI)出入電子設備的一個重要途徑,在設備電源線入口處安裝電網濾波器可以有效地切斷這條電磁幹擾傳播途徑,本電源濾波器由帶有IEC插頭電網濾波器和PCB電源濾波器組成。IEC插頭電網濾波器主要是阻止來自電網的幹擾進入電源機箱。PCB電源濾波器主要是抑製功率開關轉換時產生的高頻噪聲。
交流輸入220V時,整流采用橋式整流電路。如果將JTI跳線短連時,則適用於110Vjiaoliushurudianya。youyushurudianyagao,dianrongqirongliangda,yincizaijietongdianwangshunjianhuichanshenghendadelangyongchongjidianliu,yibanlangyongdianliuzhiweiwentaidianliudeshushibei。zhekenengzaochengzhengliuqiaoheshurubaoxiansidesunhuai,yekenengzaochenggaopinbianyaqicixinbaohesunhuaigonglvqijian,zaochenggaoyadianjiedianrongshiyongshoumingjiangdideng。suoyizaizhengliuqiaoqianjiaruyoudianzuR1和繼電器K1組成的輸入軟啟動電路。
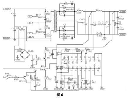
b.半橋式功率變換器
該電源采用半橋式變換電路,如圖6所示,其工作頻率50kHz,在初級一側的主要部分是Q4和Q5功率管及C34和C35電容器。Q4和Q5交替導通、截止,在高頻變壓器初級繞組N1兩端產生一幅值為U1/2的正負方波脈衝電壓。能量通過變壓器傳遞到輸出端,Q4和Q5采用IRFP460功率MOS管。
c.功率變壓器的設計
工作頻率的設定:工作頻率對電源的體積、重(zhong)量(liang)及(ji)電(dian)路(lu)特(te)性(xing)影(ying)響(xiang)很(hen)大(da)。工(gong)作(zuo)頻(pin)率(lv)高(gao),輸(shu)出(chu)濾(lv)波(bo)電(dian)感(gan)和(he)電(dian)容(rong)體(ti)積(ji)減(jian)小(xiao),但(dan)開(kai)關(guan)損(sun)耗(hao)增(zeng)高(gao),熱(re)量(liang)增(zeng)大(da),散(san)熱(re)器(qi)體(ti)積(ji)加(jia)大(da)。因(yin)此(ci)根(gen)據(ju)元(yuan)器(qi)件(jian)及(ji)性(xing)價(jia)比(bi)等(deng)因(yin)素(su),將(jiang)電(dian)源(yuan)工(gong)作(zuo)頻(pin)率(lv)進(jin)行(xing)優(you)化(hua)設(she)計(ji),本(ben)例(li)為(wei)fs=50kHz。
T=1/fs=1/50kHz=20μs
選取磁芯材料和磁芯結構:選用R2KB鐵氧體材料製成的EE型鐵氧體磁芯。其具有品種多,引線空間大,接線操作方便,價格便宜等優點。
確定工作磁感應強度Bm:R2KB軟磁鐵氧體材料的飽和磁感應強度Bs=0.47T,考慮到高溫時Bs會下降,同時為防止合閘瞬間高頻變壓器飽和,選定Bm=1/3Bs=0.15T。
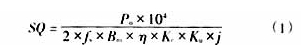
計算並確定磁芯型號:磁芯的幾何截麵積S和磁芯的窗口麵積Q與輸出功率Po存在一定的函數關係。對於半橋變換器,當脈衝波形近似為方波時為

式中:η——效率;
j——電流密度,一般取300~500A/cm2;
Kc——磁芯的填充係數,對於鐵氧體Kc=1;
Ku——銅的填充係數,Ku與導線線徑及繞製的工藝及繞組數量等有關,一般為0.1~0.5左右。

由廠家手冊知,EE55磁芯的S=3.54cm2,Q=3.1042cm2,則SQ=10.9cm4,EE55磁芯的SQ值大於計算值,選定該磁芯。
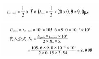
計算原副邊繞組匝數:按輸入電壓最低及輸出滿載的情況(此時占空比最大)來計算原副邊繞組匝數,已知Umin=176V經整流濾波後直流輸入電壓Udmin=1.2×176=211.2V。
對於半橋電路、功率變壓器初級繞組上施加的電壓等於輸入電壓的一半,即Upmin=Udmin/2=105.6V,設最大占定比Dmax=0.9,則

次級匝數計算時取輸出電壓最大值Uomax=16V。次級電路采用全波整流,Us為次級繞組上的感應電壓,Uo為輸出電壓,Uf為整流二極管壓降,取1V。Uz為濾波電感等線路壓降,取0.3V,則

選定導線線徑:在選用繞組的導線線徑時,要考慮導線的集膚效應,一般要求導線線徑小於兩倍穿透深度,而穿透深度Δ由式(2)決定

式中:ω為角頻率,ω=2πfs;
μ為導線的磁導率,對於銅線相對磁導率μr=1,則μ=μ0×μr=4π×10-7H/m;
γ為銅的電導率,γ=58×10-6Ωm;
穿透深度Δ的單位為m。
變壓器工作頻率50kHz,在此頻率下銅導線的穿透深度為Δ=0.2956mm,因此繞組線徑必須是直徑小於0.59mm的銅線。另外考慮到銅線電流密度一般取3~6A/mm2,故這裏選用0.56mm的漆包線8股並聯繞製初級共10匝,次級選用厚0.15mm扁銅帶繞製2匝。
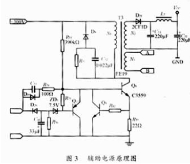
d.輔助電源的設計
輔助電源采用RCC變換器(RingingChokeConverter),見圖3。其輸入電壓為交流220V整流濾波電壓,輸出直流電壓為12.5V,輸出直流電流為0.5A。電路中Q8和變壓器初級繞組線圈N1與反饋繞組線圈N3構成自激振蕩。R72為啟動電阻。Q9、R77構成輔助電源初級過流保護。D20、C81、ZD1、Q11、R75、R76構成電壓檢測與穩壓電路,控製Q8的基極電流的直流分量,從而保持輸出電壓恒定,變壓器采用EE19、LP3材質構成。初級180匝,反饋繞組5.5匝,次級11匝,初級電感量是2.6mH,磁芯中間留有間隙0.4mm。

e.驅動電路
驅動電路如圖4所示。TL494輸出50kHz的脈衝信號,通過高頻脈衝變壓器耦合去驅動功率MOS管。次級脈衝電壓為正時,MOS管導通,在此期間Q7截止,由其構成的泄放電路不工作。當次級脈衝電壓為零時,則Q7導通,快速泄放MOS管柵級電荷,加速MOS管截止。R70是用於抑製驅動脈衝的尖峰,R68、D15、R67可以加速驅動並防止驅動脈衝產生振蕩。D17和與它相連的脈衝變壓器繞組共同構成去磁電路。

f.風扇風速控製電路
風扇風速控製電路見圖5。利用二極管正向管壓降隨溫度升高而呈下降趨勢的特性,將D9、D10做為散熱器溫度采樣器件。方法是將D9、D10兩二極管緊靠在散熱器上,當散熱器隨輸出功率加大而溫度升高時,運放N2A正相輸入端電平降低,輸出低電平使三極管Q3開始導通,風機上電壓升高,轉速升高,最終到達最高轉速。當負載較輕,使散熱器溫度低於50℃時,N2A輸出高電平,Q3不導通,輔助電源12.5V經電阻R57降壓給風機供電,風機處於低速、低噪聲運行狀態。此電路可以提高風機工作壽命,增加電路可靠性,亦可在小負載情況下,減少風機帶來的噪聲。

g.PWM控製電路
控製電路采用通用脈寬調製器TL494,具有通用性和成本低等優點,見圖6。輸出電壓經R40、RV2、RV1、R41進行分壓采樣,經R5阻抗匹配後送到TL494腳1。RV1裝在電源前麵板上用於實現輸出電壓的調節。R103和C14將輸出電感L1前信號采樣,經R5送到TL494腳1,用於提高電源穩定度,消除L1對環路穩定性影響。
h.過流保護電路
為增強電源可靠性,此電源采用初、次級兩級過流保護。初級采用電流互感器CT1檢測初級變壓器電流,檢測出的電流信號經R60轉為電壓信號後,再經D2~D4,C9整流濾波後,經過電位器RV3分壓,反相器N3反相後加在Q1管基極。當初級電流超過正常時,反相器反轉,Q1管導通,將VREF=5V的高電平加在TL494腳4上(腳4為TL494死區控製腳、高電平關斷),TL494關斷。
輸出直流總線上過流保護,采用R45~R56電阻做為采樣電阻,當輸出電流增加時腳15電平變低,當輸出電流大於40A的105%時,TL494的內部運放動作,腳3電平升高,限製輸出脈寬增加,電源處於限流狀態。

結語
本文介紹的開關電源已成功地作為實驗室電源、通信基站電源使用。其效率≥85%,紋波優於30mVPP,產品可靠性高、成本低,具有一定的市場競爭力。
- 噪聲中提取真值!瑞盟科技推出MSA2240電流檢測芯片賦能多元高端測量場景
- 10MHz高頻運行!氮矽科技發布集成驅動GaN芯片,助力電源能效再攀新高
- 失真度僅0.002%!力芯微推出超低內阻、超低失真4PST模擬開關
- 一“芯”雙電!聖邦微電子發布雙輸出電源芯片,簡化AFE與音頻設計
- 一機適配萬端:金升陽推出1200W可編程電源,賦能高端裝備製造
- 築基AI4S:摩爾線程全功能GPU加速中國生命科學自主生態
- 一秒檢測,成本降至萬分之一,光引科技把幾十萬的台式光譜儀“搬”到了手腕上
- AI服務器電源機櫃Power Rack HVDC MW級測試方案
- 突破工藝邊界,奎芯科技LPDDR5X IP矽驗證通過,速率達9600Mbps
- 通過直接、準確、自動測量超低範圍的氯殘留來推動反滲透膜保護
- 車規與基於V2X的車輛協同主動避撞技術展望
- 數字隔離助力新能源汽車安全隔離的新挑戰
- 汽車模塊拋負載的解決方案
- 車用連接器的安全創新應用
- Melexis Actuators Business Unit
- Position / Current Sensors - Triaxis Hall





