200W LED照明係統的電源設計方案
發布時間:2009-07-07 來源:飛兆
通用大功率LED照明驅動係統可以采用TI、Intersil、ST、Richtek、Linear、OnSemi的LED驅動器來實現,關鍵的是LED路燈需要的電源輸出功率一般要大於100W,因此設計一個高效率的大功率電源是整個係統的關鍵點。本文簡單介紹飛兆半導體(Fairchild)公司的200W電源解決方案。
飛兆200W電源解決方案主要由基於FAN6961電壓模式PFC控製器的高功率因數預穩壓器和基於諧振LLC拓撲的隔離型DC/DC轉換器構成,輸入電壓範圍可從90VRMS到265VRMB,可產生六路輸出,每路最大輸出功率為0.7A/48V。
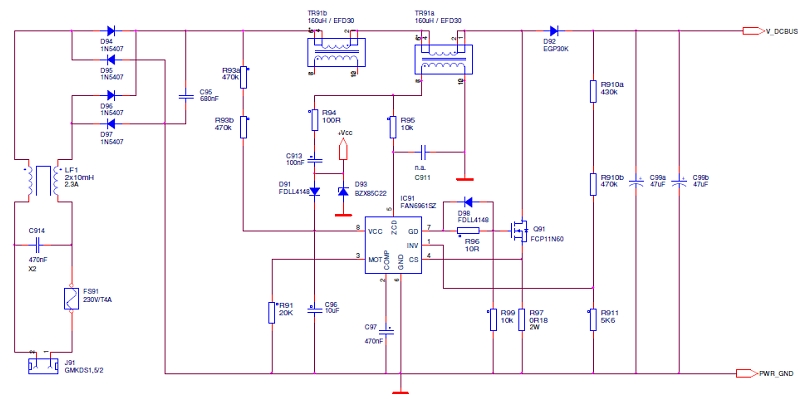
FAN6961是8引腳邊界模式PFC控製器,能準時調整輸出的DC電壓,從而達到功率因素修正。該器件的電源電壓高達25V,起動電流低於25uA,工作電流可降低到6mA以下,可以進行零電流檢測和逐個周期限流。FAN6961可用於電子燈鎮流器,AC/DC開關電源轉換器以及適配器和帶ZCS/ZVS的反激電源轉換器。圖1給出了基於FAN6961的帶整流和EMI濾波功能的電路圖。

圖1:基於FAN6961的帶整流和EMI濾波功能的電路圖
FSFR2100功率開關也是該方案中的一個重要元件。FSFR2100采用零電壓開關(ZVS)技術,能夠大幅降低MOSFET和整流器的開關損耗。采用這種技術,此開關無需散熱器即可處理高達200W的功率,使用散熱器更可處理高達450W的功率。FSFR2100還集成了所有必需元件以構建可靠及高效的諧振轉換器,並在高熱效的SiP封裝中集成了一個脈衝頻率調製(PFM)控製器、一個高壓柵極驅動電路和兩個快速恢複MOSFET(FRFET),以及軟啟動、間歇工作模式和重要的保護功能。

圖2:200W LED照明係統的電源方案原型
這個200W電源解決方案的詳細介紹和實現電路圖參見下麵的PDF文檔。該電源方案的主要優勢包括:非常緊湊設計;全負載效率大於94%;待機功耗僅為1.2W;EMI很低;可通過PWM信號調光;隻有PFC開關需要加散熱片。
- 噪聲中提取真值!瑞盟科技推出MSA2240電流檢測芯片賦能多元高端測量場景
- 10MHz高頻運行!氮矽科技發布集成驅動GaN芯片,助力電源能效再攀新高
- 失真度僅0.002%!力芯微推出超低內阻、超低失真4PST模擬開關
- 一“芯”雙電!聖邦微電子發布雙輸出電源芯片,簡化AFE與音頻設計
- 一機適配萬端:金升陽推出1200W可編程電源,賦能高端裝備製造
- 一秒檢測,成本降至萬分之一,光引科技把幾十萬的台式光譜儀“搬”到了手腕上
- AI服務器電源機櫃Power Rack HVDC MW級測試方案
- 突破工藝邊界,奎芯科技LPDDR5X IP矽驗證通過,速率達9600Mbps
- 通過直接、準確、自動測量超低範圍的氯殘留來推動反滲透膜保護
- 從技術研發到規模量產:恩智浦第三代成像雷達平台,賦能下一代自動駕駛!
- 車規與基於V2X的車輛協同主動避撞技術展望
- 數字隔離助力新能源汽車安全隔離的新挑戰
- 汽車模塊拋負載的解決方案
- 車用連接器的安全創新應用
- Melexis Actuators Business Unit
- Position / Current Sensors - Triaxis Hall


