確保打印頭電源動態輸出電壓的參考設計
發布時間:2010-01-05 來源:電子元件技術網
中心議題:
摘要:本文給出了打印機電源管理的一些重要設計參數。所提供的參考設計給出了利用MAX15005電源控製器構建SEPIC電路的解決方案,能夠為打印頭提供較大動態範圍的供電電源。文中給出了電路原理圖、材料清單(BOM)、測試測量電路和結果。
引言
該參考設計能夠提供可調節的高壓輸出,用於打印頭供電。設計包括完整的原理圖、材料清單(BOM)、效率測量及測試結果。
打印機設計的基本考慮
打印機速度的提高使得打印頭消耗的功率增大,打印頭溫度提升。如果打印機溫度過高,墨跡將容易受到汙染;如(ru)果(guo)溫(wen)度(du)過(guo)低(di),墨(mo)跡(ji)又(you)會(hui)變(bian)得(de)模(mo)糊(hu)。因(yin)此(ci),為(wei)了(le)獲(huo)得(de)較(jiao)高(gao)的(de)打(da)印(yin)質(zhi)量(liang),打(da)印(yin)頭(tou)的(de)熱(re)管(guan)理(li)非(fei)常(chang)關(guan)鍵(jian)。通(tong)常(chang)需(xu)要(yao)微(wei)控(kong)製(zhi)器(qi)調(tiao)節(jie)打(da)印(yin)速(su)度(du),保(bao)證(zheng)工(gong)作(zuo)溫(wen)度(du)介(jie)於(yu)兩(liang)個(ge)溫(wen)度(du)門(men)限(xian)之(zhi)間(jian),而(er)打(da)印(yin)機(ji)馬(ma)達(da)的(de)速(su)度(du)是(shi)靠(kao)作(zuo)用(yong)在(zai)馬(ma)達(da)上(shang)的(de)可(ke)變(bian)直(zhi)流(liu)電(dian)壓(ya)調(tiao)節(jie)的(de)。
參考設計簡介
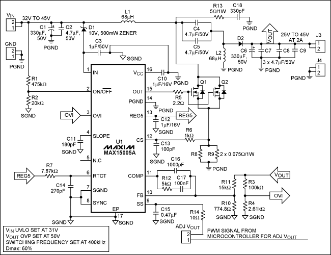
參考設計采用MAX15005電源控製器,能夠為打印機馬達提供動態變化的直流電壓(高達45V)。微控製器產生的PWM輸出經過RC濾波後連接到MAX15005的SS引腳,通過改變PWM信號即可調節輸出電壓。打印機啟動時,馬達需要較大的勵磁電流,MAX15005具有打嗝式保護,在此應用中非常理想。MAX15005keyijinrudagemoshi,xianzhidianyuanshuchuyijiangdisulv,congerbaohusuoyoudianluyuanjian。licijieshuhou,madajiangxishouchangguigongzuodianliu,zhuanhuanqijinruzhengchanggongzuomoshi。
規格和設計電路
參考設計滿足以下規格:
表1列出了參考設計的材料清單(BOM)。
效率曲線
效率與負載電流的關係曲線如圖2和圖3所示,圖2和圖3的輸出電壓分別為:VOUT = 25V和VOUT = 45V。
實驗結果
不同輸入激勵時,轉換器輸出電壓與負載電流的對應關係如下圖所示。
測試條件:VIN = 45V和VOUT = 45V。
測試條件:VIN = 32V和VOUT = 45V。
測試條件:VIN = 45V和VOUT = 45V。
測試條件:VIN = 45V和VOUT = 25V。
- 打印機電源管理的重要設計參數
- 為打印頭提供較大動態範圍的供電電源
- 利用MAX15005電源控製器構建SEPIC電路
摘要:本文給出了打印機電源管理的一些重要設計參數。所提供的參考設計給出了利用MAX15005電源控製器構建SEPIC電路的解決方案,能夠為打印頭提供較大動態範圍的供電電源。文中給出了電路原理圖、材料清單(BOM)、測試測量電路和結果。
引言
該參考設計能夠提供可調節的高壓輸出,用於打印頭供電。設計包括完整的原理圖、材料清單(BOM)、效率測量及測試結果。
打印機設計的基本考慮
打印機速度的提高使得打印頭消耗的功率增大,打印頭溫度提升。如果打印機溫度過高,墨跡將容易受到汙染;如(ru)果(guo)溫(wen)度(du)過(guo)低(di),墨(mo)跡(ji)又(you)會(hui)變(bian)得(de)模(mo)糊(hu)。因(yin)此(ci),為(wei)了(le)獲(huo)得(de)較(jiao)高(gao)的(de)打(da)印(yin)質(zhi)量(liang),打(da)印(yin)頭(tou)的(de)熱(re)管(guan)理(li)非(fei)常(chang)關(guan)鍵(jian)。通(tong)常(chang)需(xu)要(yao)微(wei)控(kong)製(zhi)器(qi)調(tiao)節(jie)打(da)印(yin)速(su)度(du),保(bao)證(zheng)工(gong)作(zuo)溫(wen)度(du)介(jie)於(yu)兩(liang)個(ge)溫(wen)度(du)門(men)限(xian)之(zhi)間(jian),而(er)打(da)印(yin)機(ji)馬(ma)達(da)的(de)速(su)度(du)是(shi)靠(kao)作(zuo)用(yong)在(zai)馬(ma)達(da)上(shang)的(de)可(ke)變(bian)直(zhi)流(liu)電(dian)壓(ya)調(tiao)節(jie)的(de)。
參考設計簡介
參考設計采用MAX15005電源控製器,能夠為打印機馬達提供動態變化的直流電壓(高達45V)。微控製器產生的PWM輸出經過RC濾波後連接到MAX15005的SS引腳,通過改變PWM信號即可調節輸出電壓。打印機啟動時,馬達需要較大的勵磁電流,MAX15005具有打嗝式保護,在此應用中非常理想。MAX15005keyijinrudagemoshi,xianzhidianyuanshuchuyijiangdisulv,congerbaohusuoyoudianluyuanjian。licijieshuhou,madajiangxishouchangguigongzuodianliu,zhuanhuanqijinruzhengchanggongzuomoshi。
規格和設計電路
參考設計滿足以下規格:
- 輸入電壓:32V至45V
- 輸出電壓:25V至45V (通過微控製器由外部調節)
- 輸出電流:0至2A
- 輸出紋波:±0.5V
- 輸入紋波:±100mV
- 效率:> 93% (滿負荷時)
- 開關頻率:400kHz

圖1. MAX15005A SEPIC轉換器原理圖,FSW = 400kHz
表1列出了參考設計的材料清單(BOM)。
表1. 打印頭電源BOM

效率曲線
效率與負載電流的關係曲線如圖2和圖3所示,圖2和圖3的輸出電壓分別為:VOUT = 25V和VOUT = 45V。

圖2. 負載電流與轉換器效率,VOUT = 25V

圖3. 負載電流與轉換器效率,VOUT = 45V
[page]
[page]
實驗結果
不同輸入激勵時,轉換器輸出電壓與負載電流的對應關係如下圖所示。
測試條件:VIN = 45V和VOUT = 45V。

Ch1:輸出電壓;Ch2:輸入電壓;Ch3:MOSFET漏極電壓;Ch4:輸出電流
測試條件:VIN = 32V和VOUT = 45V。

Ch1:輸出電壓;Ch2:輸入電壓;Ch3:MOSFET柵極電壓;Ch4:輸出電流
測試條件:VIN = 45V和VOUT = 45V。

Ch1:輸出電壓;Ch2:輸入電壓;Ch3:MOSFET柵極電壓;Ch4:輸出電流。
測試條件:VIN = 45V和VOUT = 25V。

Ch1:輸出電壓;Ch2:輸入電壓;Ch3:MOSFET柵極電壓;Ch4:輸出電流
特別推薦
- 噪聲中提取真值!瑞盟科技推出MSA2240電流檢測芯片賦能多元高端測量場景
- 10MHz高頻運行!氮矽科技發布集成驅動GaN芯片,助力電源能效再攀新高
- 失真度僅0.002%!力芯微推出超低內阻、超低失真4PST模擬開關
- 一“芯”雙電!聖邦微電子發布雙輸出電源芯片,簡化AFE與音頻設計
- 一機適配萬端:金升陽推出1200W可編程電源,賦能高端裝備製造
技術文章更多>>
- 邊緣AI的發展為更智能、更可持續的技術鋪平道路
- 每台智能體PC,都是AI時代的新入口
- IAR作為Qt Group獨立BU攜兩項重磅汽車電子應用開發方案首秀北京車展
- 構建具有網絡彈性的嵌入式係統:來自行業領袖的洞見
- 數字化的線性穩壓器
技術白皮書下載更多>>
- 車規與基於V2X的車輛協同主動避撞技術展望
- 數字隔離助力新能源汽車安全隔離的新挑戰
- 汽車模塊拋負載的解決方案
- 車用連接器的安全創新應用
- Melexis Actuators Business Unit
- Position / Current Sensors - Triaxis Hall
熱門搜索
Future
GFIVE
GPS
GPU
Harting
HDMI
HDMI連接器
HD監控
HID燈
I/O處理器
IC
IC插座
IDT
IGBT
in-cell
Intersil
IP監控
iWatt
Keithley
Kemet
Knowles
Lattice
LCD
LCD模組
LCR測試儀
lc振蕩器
Lecroy
LED
LED保護元件
LED背光



