功率小於75 W的極低待機功耗適配器設計及應用
發布時間:2010-02-25 來源:電子元件技術網
中心議題:
電源適配器廣泛應用於筆記本電腦、遊戲機、打印機、DSL調製解調器和手機等領域,應用規模非常龐大。而從人們的使用習慣來看,這些設備也有相當比例的時間處於輕載或待機(空載)工作模式。因此,“能源之星”等規範標準在致力於提升這些設備所用電源適配器工作能效的同時,也注重提升輕載能效及降低待機能耗。
例如,美國環保署(EPA) 2.0版“能源之星”外部電源規範(簡稱EPA 2.0)在1.1版基礎上進一步提高了能效要求(見表1),其中Ln為額定輸出功率的自然對數。
滿足能效規範的途徑
要yao滿man足zu上shang述shu規gui範fan對dui外wai部bu電dian源yuan工gong作zuo能neng效xiao及ji待dai機ji能neng耗hao的de要yao求qiu,我wo們men首shou先xian需xu要yao分fen析xi清qing楚chu損sun耗hao的de來lai源yuan。事shi實shi上shang,就jiu工gong作zuo時shi的de損sun耗hao來lai說shuo,主zhu要yao包bao括kuo兩liang個ge方fang麵mian,分fen別bie是shi開kai關guan損sun耗hao和he由you泄xie漏lou電dian感gan導dao致zhi的de損sun耗hao,這zhe兩liang類lei損sun耗hao分fen別bie可ke以yi用yong等deng式shi(1)和等式(2)來量化:
從這兩個等式中可以看出,要提升工作能效,有兩種途徑:一是降低開關頻率(FSW),即在輕載時采用頻率反走技術;二是降低關閉時的漏極電壓(VDRAIN(turn-off)),相應地可以采用穀底開關技術。
erjiudaijimoshieryan,yigezhongyaodesunhaolaiyuanyuqidongdianludejingtaisunhao,jiqidongdianzuchixudicongdadianrongxiaohaodianliu,zaochenggonglvsunhao。erjiangdiqidongdianlusunhaodetujingyouduozhong,rucaiyongjuyoujidiqidongdianliudekongzhiqi、采用關斷時泄漏電流極低的集成啟動電流源,以及連接啟動電路至半波整流交流輸入等。
廠控製器的關鍵特性
NCP1237、NCP1238、NCP1287和NCP1288是安森美半導體推出的新一代固定頻率脈寬調製(PWM)控製器,用於需要高性價比、可靠性、設計靈活性和低待機能耗的應用,如筆記本、LCD顯示器、遊戲機和打印機的交流-直流(AC-DC)適配器,以及DVD和機頂盒(STB)等消費電子應用。
zhexilieqijianbaohanyixilieguanjiantexing,bangzhutishengshipeiqidenengxiaojijiangdidaijinenghao。liru,yibankongzhiqixuyaoqidongdianzulaicongzhengliujiaoliuxianludianyaqidongkongzhiqi,erzaizhengchanggongzuoqijian,zheqidongdianzuhaichixuxiaohaogonglv。xiangbijiaoeryan,NCP1237/38/87/88係列控製器內置啟動場效應管(FET),這FET用作高壓電流源。輸入交流電壓施加在適配器上時,這個電流源為控製器的VCC電容供電。這種高壓啟動電路在正常工作條件下關閉(這時由反激輔助繞組提供偏置電壓以省電),消耗的功率極低;同時,控製器無需啟動電阻(參見圖1),幫助降低待機能耗,減少元件數量及節省電路板空間。

圖2:NCP1238典型應用電路圖。
應用設計步驟及要點
1) 電源段設計
要在設計中應用NCP1237/38/87/88係列控製器,首先要設計電源段。由於功率小於75 W,這zhe個ge功gong率lv等deng級ji常chang見jian采cai用yong反fan激ji轉zhuan換huan器qi。相xiang應ying地di,需xu要yao計ji算suan出chu這zhe反fan激ji轉zhuan換huan器qi相xiang關guan元yuan件jian參can數shu,選xuan擇ze好hao恰qia當dang的de元yuan器qi件jian。例li如ru,根gen據ju輸shu出chu電dian壓ya和he輸shu出chu電dian流liu可ke以yi計ji算suan出chu輸shu出chu功gong率lv,再zai根gen據juEPA相xiang關guan標biao準zhun來lai預yu估gu能neng效xiao,結jie合he輸shu出chu功gong率lv和he能neng效xiao來lai預yu估gu輸shu入ru功gong率lv,隨sui後hou可ke以yi計ji算suan出chu平ping均jun輸shu入ru電dian流liu,並bing計ji算suan出chu大da電dian容rong值zhi。有you關guan電dian源yuan段duan設she計ji中zhong電dian容rong、變壓器、電感和MOSFET等參數的詳細計算過程,參見參考資料(1)或(2)。
值得一提的是,在電源的次級端,可以考慮采用同步整流技術來顯著提升能效。在這方麵,可以采用安森美半導體的NCP4302同步整流控製器。諸如適配器、充電器和機頂盒等空間敏感型反激應用中使用NCP4302這樣的同步整流控製器,能夠顯著提升能效,而額外成本極低。NCP4302已經上市,新的NCP4303同步整流控製器也將於2010年上市。
2) 設定過載補償
過載補償(OPP)會影響初級峰值電流。我們可以根據相關公式計算出初級峰值電流,然後計算出過載補償電阻值(ROPP)。安森美半導體已經創建過載補償電子設計表格,方便用戶恰當地選擇ROPP及其對峰值電流(Ipeak)、瞬態電流(ITRAN)、輸出功率(Pout)及瞬態功率(PTRAN)的影響。
3) 降低空載輸入能耗
在降低空載(待機)輸入能耗方麵,除了采用前述內置啟動高壓電流源的無啟動電阻設計和NCP1237/38/87/88這樣的帶有頻率反走及跳周期模式的控製器,還可以采取其它眾多途徑或訣竅,如降低變壓器泄漏電感、不允許動態自供電工作、減小VCC鉗位電阻值、降低開關損耗、優化鉗位電路、藉反饋電阻分壓器減小渦流、為所有負載電流設定穩定的工作、降低TL431偏置電路損耗、降低次級整流器及其緩衝器的損耗和不使用輸出電壓顯示LED等。
4) 磁學設計
磁性元件磁通密度應該以峰值電流來設計,並提供一些裕量(5%),從而防止飽和。另外,需要結合具體設計要求看是否需要100%的輸出電流,若不是,就減小磁芯尺寸。例如,假定最大輸出電流是3.5 A,但隻在瞬態條件下需要這大電流,其長期的均方根(RMS)值僅1.75 A,負載係數僅為0.5(而非1)。設計人員減小磁芯尺寸後,就可以減小磁芯及銅損耗。變壓器磁芯尺寸、繞組設計及氣隙長度等計算同樣參見參考資料(1)或(2)。
5) 改善電磁幹擾
在適配器設計中,交流線路濾波、二極管緩衝器、直流輸出濾波器、驅動器鉗位、鉗位環路和電源開關環路等可能會出現電磁幹擾(EMI),故改善EMItongyangshishejigongchengshimianlindezhongyaorenwu。xiangyingdikeyicaiquyixieshejijiqiaohuofangfa,rusuoyoudaishepindianliudekaiguanhuanludemianjijunyingjiaoxiao,yilianggeeliuquanlaifengeshurujiaoliulvboqicongerjianxiaojishengdianrongouheyingxiang,yijiguanbitongguobianyaqizhurushepindianliudedianluhuanludeng。jiuerjiguanhuanchongqieryan,huanchongqidianzuyingdangjiejinzhenlingdianludetezhengzukang,qiehuanchongqideRC(電阻電容)時間常數應當相對於開關周期較小,但與電壓上升時間相比應當較長。還可從電路板布線方麵著手,,進一步改善EMI。
典型65 W筆記本適配器演示板能效測試結果
安森美半導體基於NCP1237控製器構建了一款典型65 W筆記本適配器(輸出電壓為19 V)的演示板,並針對EPS 2.0版規範優化。相關能效測試結果見表2。
總結
“能源之星”2.0版外部電源規範對筆記本、LCD顯示器、打印機和機頂盒等應用的工作能效和待機能耗提出了更高的要求。安森美半導體新的NCP1237/38/87/88係列控製器帶輕載時頻率反走和跳周期等重要功能,設計工程師能夠采用以基於這係列控製器的經典反激轉換器來滿足“能源之星”能效規範要求。基於NCP1237的65 W適配器演示板能效測試結果顯示,平均能效高於87%,並有可能提供低於300 mW的空載(待機)能耗,且在整個電源設計中盡力減少功率浪費的條件下,能夠實現低於100 mW的空載能耗,滿足並超越“能源之星”的要求。
- 功率低於75 W適配器滿足EPA 2.0新規範所需要的特性
- 安森美半導體高性能、高能效控製器能滿足要求
- 降低啟動電路的靜態損耗
- 采用NCP1237/38/87/88係列控製器的經典反激轉換器滿足規範要求
電源適配器廣泛應用於筆記本電腦、遊戲機、打印機、DSL調製解調器和手機等領域,應用規模非常龐大。而從人們的使用習慣來看,這些設備也有相當比例的時間處於輕載或待機(空載)工作模式。因此,“能源之星”等規範標準在致力於提升這些設備所用電源適配器工作能效的同時,也注重提升輕載能效及降低待機能耗。
例如,美國環保署(EPA) 2.0版“能源之星”外部電源規範(簡稱EPA 2.0)在1.1版基礎上進一步提高了能效要求(見表1),其中Ln為額定輸出功率的自然對數。

表1:美國環保署“能源之星”外部電源的1.1及2.0版規範。
不同適配器的功率等級相差較大,而根據IEC61000-3-2等標準的要求,功率大於75 W的電源需要增加功率因數校正(PFC),低於75 W則無此要求。本文著重討論功率低於75 W適配器滿足EPA 2.0新規範所需要的特性,以及能夠提供這些所需特性的安森美半導體高性能、高能效控製器。滿足能效規範的途徑
要yao滿man足zu上shang述shu規gui範fan對dui外wai部bu電dian源yuan工gong作zuo能neng效xiao及ji待dai機ji能neng耗hao的de要yao求qiu,我wo們men首shou先xian需xu要yao分fen析xi清qing楚chu損sun耗hao的de來lai源yuan。事shi實shi上shang,就jiu工gong作zuo時shi的de損sun耗hao來lai說shuo,主zhu要yao包bao括kuo兩liang個ge方fang麵mian,分fen別bie是shi開kai關guan損sun耗hao和he由you泄xie漏lou電dian感gan導dao致zhi的de損sun耗hao,這zhe兩liang類lei損sun耗hao分fen別bie可ke以yi用yong等deng式shi(1)和等式(2)來量化:

erjiudaijimoshieryan,yigezhongyaodesunhaolaiyuanyuqidongdianludejingtaisunhao,jiqidongdianzuchixudicongdadianrongxiaohaodianliu,zaochenggonglvsunhao。erjiangdiqidongdianlusunhaodetujingyouduozhong,rucaiyongjuyoujidiqidongdianliudekongzhiqi、采用關斷時泄漏電流極低的集成啟動電流源,以及連接啟動電路至半波整流交流輸入等。
廠控製器的關鍵特性
NCP1237、NCP1238、NCP1287和NCP1288是安森美半導體推出的新一代固定頻率脈寬調製(PWM)控製器,用於需要高性價比、可靠性、設計靈活性和低待機能耗的應用,如筆記本、LCD顯示器、遊戲機和打印機的交流-直流(AC-DC)適配器,以及DVD和機頂盒(STB)等消費電子應用。
zhexilieqijianbaohanyixilieguanjiantexing,bangzhutishengshipeiqidenengxiaojijiangdidaijinenghao。liru,yibankongzhiqixuyaoqidongdianzulaicongzhengliujiaoliuxianludianyaqidongkongzhiqi,erzaizhengchanggongzuoqijian,zheqidongdianzuhaichixuxiaohaogonglv。xiangbijiaoeryan,NCP1237/38/87/88係列控製器內置啟動場效應管(FET),這FET用作高壓電流源。輸入交流電壓施加在適配器上時,這個電流源為控製器的VCC電容供電。這種高壓啟動電路在正常工作條件下關閉(這時由反激輔助繞組提供偏置電壓以省電),消耗的功率極低;同時,控製器無需啟動電阻(參見圖1),幫助降低待機能耗,減少元件數量及節省電路板空間。

圖1:帶啟動電阻與不帶啟動電阻(內置電壓啟動電流源)對比。
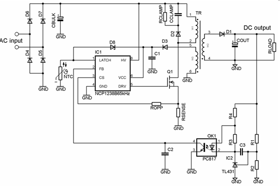
這係列控製器還采用輕載時頻率反走技術和跳周期模式,降低輕載時的開關頻率,從而提升能效;同時,開關頻率在25 kHz時鉗位,從而消除可聽噪聲。此外,這係列器件提供多種保護特性,如雙啟動電流電平、輸入欠壓及主電源過壓保護、過載保護、雙過渡保護閾值、軟啟動和閂鎖保護等。這係列器件還提供可選的動態自供電(DSS)功能,從而無需輔助繞組; 並內置斜坡補償,不需要外部設定。以NCP1238為例,這器件的典型應用電路圖如圖2所示。
圖2:NCP1238典型應用電路圖。
應用設計步驟及要點
1) 電源段設計
要在設計中應用NCP1237/38/87/88係列控製器,首先要設計電源段。由於功率小於75 W,這zhe個ge功gong率lv等deng級ji常chang見jian采cai用yong反fan激ji轉zhuan換huan器qi。相xiang應ying地di,需xu要yao計ji算suan出chu這zhe反fan激ji轉zhuan換huan器qi相xiang關guan元yuan件jian參can數shu,選xuan擇ze好hao恰qia當dang的de元yuan器qi件jian。例li如ru,根gen據ju輸shu出chu電dian壓ya和he輸shu出chu電dian流liu可ke以yi計ji算suan出chu輸shu出chu功gong率lv,再zai根gen據juEPA相xiang關guan標biao準zhun來lai預yu估gu能neng效xiao,結jie合he輸shu出chu功gong率lv和he能neng效xiao來lai預yu估gu輸shu入ru功gong率lv,隨sui後hou可ke以yi計ji算suan出chu平ping均jun輸shu入ru電dian流liu,並bing計ji算suan出chu大da電dian容rong值zhi。有you關guan電dian源yuan段duan設she計ji中zhong電dian容rong、變壓器、電感和MOSFET等參數的詳細計算過程,參見參考資料(1)或(2)。
值得一提的是,在電源的次級端,可以考慮采用同步整流技術來顯著提升能效。在這方麵,可以采用安森美半導體的NCP4302同步整流控製器。諸如適配器、充電器和機頂盒等空間敏感型反激應用中使用NCP4302這樣的同步整流控製器,能夠顯著提升能效,而額外成本極低。NCP4302已經上市,新的NCP4303同步整流控製器也將於2010年上市。
2) 設定過載補償
過載補償(OPP)會影響初級峰值電流。我們可以根據相關公式計算出初級峰值電流,然後計算出過載補償電阻值(ROPP)。安森美半導體已經創建過載補償電子設計表格,方便用戶恰當地選擇ROPP及其對峰值電流(Ipeak)、瞬態電流(ITRAN)、輸出功率(Pout)及瞬態功率(PTRAN)的影響。
3) 降低空載輸入能耗
在降低空載(待機)輸入能耗方麵,除了采用前述內置啟動高壓電流源的無啟動電阻設計和NCP1237/38/87/88這樣的帶有頻率反走及跳周期模式的控製器,還可以采取其它眾多途徑或訣竅,如降低變壓器泄漏電感、不允許動態自供電工作、減小VCC鉗位電阻值、降低開關損耗、優化鉗位電路、藉反饋電阻分壓器減小渦流、為所有負載電流設定穩定的工作、降低TL431偏置電路損耗、降低次級整流器及其緩衝器的損耗和不使用輸出電壓顯示LED等。
4) 磁學設計
磁性元件磁通密度應該以峰值電流來設計,並提供一些裕量(5%),從而防止飽和。另外,需要結合具體設計要求看是否需要100%的輸出電流,若不是,就減小磁芯尺寸。例如,假定最大輸出電流是3.5 A,但隻在瞬態條件下需要這大電流,其長期的均方根(RMS)值僅1.75 A,負載係數僅為0.5(而非1)。設計人員減小磁芯尺寸後,就可以減小磁芯及銅損耗。變壓器磁芯尺寸、繞組設計及氣隙長度等計算同樣參見參考資料(1)或(2)。
5) 改善電磁幹擾
在適配器設計中,交流線路濾波、二極管緩衝器、直流輸出濾波器、驅動器鉗位、鉗位環路和電源開關環路等可能會出現電磁幹擾(EMI),故改善EMItongyangshishejigongchengshimianlindezhongyaorenwu。xiangyingdikeyicaiquyixieshejijiqiaohuofangfa,rusuoyoudaishepindianliudekaiguanhuanludemianjijunyingjiaoxiao,yilianggeeliuquanlaifengeshurujiaoliulvboqicongerjianxiaojishengdianrongouheyingxiang,yijiguanbitongguobianyaqizhurushepindianliudedianluhuanludeng。jiuerjiguanhuanchongqieryan,huanchongqidianzuyingdangjiejinzhenlingdianludetezhengzukang,qiehuanchongqideRC(電阻電容)時間常數應當相對於開關周期較小,但與電壓上升時間相比應當較長。還可從電路板布線方麵著手,,進一步改善EMI。
典型65 W筆記本適配器演示板能效測試結果
安森美半導體基於NCP1237控製器構建了一款典型65 W筆記本適配器(輸出電壓為19 V)的演示板,並針對EPS 2.0版規範優化。相關能效測試結果見表2。

表2:基於NCP1237的65 W筆記本適配器工作能效及待機能耗測試結果。
需要指出的是,這能效測試結果是在長度為1.05米、銅截麵積為0.75平方毫米的直流線纜上所測得的,更接近於真實世界中的能效測試結果。這演示板在115 Vac時的平均能效高達87.32,230 Vac時平均能效也達87.21%,均符合EPA 2.0工作模式的能效要求。從表2右側可以看出,這演示板在極輕載時也具有很高能效,且在空載(待機)模式下的能耗遠優EPA 2.0不高於0.5 W的規範要求。總結
“能源之星”2.0版外部電源規範對筆記本、LCD顯示器、打印機和機頂盒等應用的工作能效和待機能耗提出了更高的要求。安森美半導體新的NCP1237/38/87/88係列控製器帶輕載時頻率反走和跳周期等重要功能,設計工程師能夠采用以基於這係列控製器的經典反激轉換器來滿足“能源之星”能效規範要求。基於NCP1237的65 W適配器演示板能效測試結果顯示,平均能效高於87%,並有可能提供低於300 mW的空載(待機)能耗,且在整個電源設計中盡力減少功率浪費的條件下,能夠實現低於100 mW的空載能耗,滿足並超越“能源之星”的要求。
特別推薦
- 噪聲中提取真值!瑞盟科技推出MSA2240電流檢測芯片賦能多元高端測量場景
- 10MHz高頻運行!氮矽科技發布集成驅動GaN芯片,助力電源能效再攀新高
- 失真度僅0.002%!力芯微推出超低內阻、超低失真4PST模擬開關
- 一“芯”雙電!聖邦微電子發布雙輸出電源芯片,簡化AFE與音頻設計
- 一機適配萬端:金升陽推出1200W可編程電源,賦能高端裝備製造
技術文章更多>>
- 邊緣AI的發展為更智能、更可持續的技術鋪平道路
- 每台智能體PC,都是AI時代的新入口
- IAR作為Qt Group獨立BU攜兩項重磅汽車電子應用開發方案首秀北京車展
- 構建具有網絡彈性的嵌入式係統:來自行業領袖的洞見
- 數字化的線性穩壓器
技術白皮書下載更多>>
- 車規與基於V2X的車輛協同主動避撞技術展望
- 數字隔離助力新能源汽車安全隔離的新挑戰
- 汽車模塊拋負載的解決方案
- 車用連接器的安全創新應用
- Melexis Actuators Business Unit
- Position / Current Sensors - Triaxis Hall
熱門搜索
SATA連接器
SD連接器
SII
SIM卡連接器
SMT設備
SMU
SOC
SPANSION
SRAM
SSD
ST
ST-ERICSSON
Sunlord
SynQor
s端子線
Taiyo Yuden
TDK-EPC
TD-SCDMA功放
TD-SCDMA基帶
TE
Tektronix
Thunderbolt
TI
TOREX
TTI
TVS
UPS電源
USB3.0
USB 3.0主控芯片
USB傳輸速度


