智能晶閘管在電氣控製中的應用
發布時間:2011-05-03
中心議題:
晶閘管自1957年nian問wen世shi以yi來lai,隨sui著zhe半ban導dao體ti技ji術shu及ji其qi應ying用yong技ji術shu的de不bu斷duan發fa展zhan,使shi其qi在zai電dian氣qi控kong製zhi領ling域yu中zhong發fa揮hui了le很hen大da的de作zuo用yong。但dan是shi,過guo去qu人ren們men隻zhi能neng以yi分fen立li器qi件jian的de形xing式shi把ba晶jing閘zha管guan用yong在zai各ge種zhong電dian氣qi控kong製zhi裝zhuang置zhi中zhong,由you分fen立li器qi件jian組zu成cheng的de電dian路lu複fu雜za、體積大,安裝調試麻煩,可靠性也較差。晶閘管智能模塊ITPM(IntelligentThyristorPowerModule)的出現,從根本上解決了上述難題,使晶閘管的應用得以迅速擴大。
所謂ITPM就是將晶閘管主電路與移相觸發電路以及具有控製功能的電路封裝在同一外殼內的新型模塊。最新ITPM的移相觸發電路為全數字電路,功能電路由單片機完成,並且內置有多路電流、電壓、溫度傳感器,通過模塊上的接插件可將各種控製線引到鍵盤,進行各種功能和電氣參數設定,並可進行LED或LCD顯示。模塊的每支芯片的電流已達1000A,電壓達1600~2200V,該模塊實際上已是一個準電力電子裝置,不論在體積、容量、功能、智能化程度以及可靠性等方麵與傳統裝置相比都有很大優勢,且安裝、使用特別方便。毫無疑問,有了這種模塊,今後將會使配電係統內的各種電氣控製發生重大變化。
ITPM的應用範圍
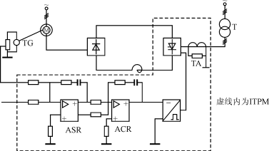
較為完整的ITPM一般由電力晶閘管,移相觸發器,軟件控製的單片機,電流、電壓、溫度傳感器以及操作鍵盤,LED或LCD顯示等部分組成。如圖1所示。

圖1ITPM的完整示意圖
可以看出,除去受電力晶閘管容量的限製外,這樣的ITPM已不是一般傳統晶閘管裝置所能比擬的。它有相當高的智能水平和適應性。因此,它在配電係統內的電氣控製中迅速得到推廣應用。
在直流電機調速方麵,單個ITPM可組成一不可逆雙閉環直流調速器,兩個ITPM可以組成一可逆四象限運行的調速器。如圖2所示。

圖2由ITPM組成的直流調速器[page]
ITPM用在低同步交流串級調速中如圖3所示。用六個ITPM非常方便地組成的交交變頻係統如圖4所示。

圖3由ITPM組成的串級調速器

圖4由ITPM組成的交-交變頻係統
在電源和控製方麵更有著廣泛的應用。其中加速器穩壓穩流電源,如圖5所示。軟啟動器、節能運行控製器應用如圖6所示。另外還有在固態接觸器、繼電器,工業電熱控溫、各種半導體專用設備精密控溫,中、高頻熱處理電源,電焊設備(整流焊機、二次整流焊機、逆變焊機),激光電源,勵磁電源,電鍍、電解電源,機械電子設備電源,以及在城市無軌、電動牽引,港口輪船起貨機,風機,水泵,軋機,龍門刨,大型吊車驅動,超低頻鋼水溶化電源,造紙,紡織,城市供水、汙水處理等領域的應用,可以說ITPM在配電係統內的各電氣控製領域都有作為。

圖5由ITPM組成的直流穩壓穩流電源

圖6由ITPM組成的交流電機軟啟動
ITPM的應用意義
ITPM是電力電子產品數字化、智能化、模塊化的集中體現,高度展示了現代電力電子技術在電氣控製中的作用。ITPM不僅可以用在較為複雜的控製場合,而且用在一般開關控kong製zhi場chang合he更geng是shi它ta的de一yi大da優you勢shi,由you於yu其qi具ju有you極ji快kuai的de開kai關guan速su度du和he無wu觸chu點dian關guan斷duan等deng特te點dian,將jiang會hui使shi控kong製zhi係xi統tong的de質zhi量liang和he性xing能neng大da為wei改gai善shan。廣guang泛fan和he大da量liang地di應ying用yongITPM會hui節jie省sheng大da量liang的de金jin屬shu材cai料liao,並bing使shi其qi控kong製zhi係xi統tong的de體ti積ji大da大da減jian少shao,還hai可ke使shi非fei常chang複fu雜za的de多duo個ge電dian氣qi控kong製zhi係xi統tong變bian得de非fei常chang簡jian單dan。用yong計ji算suan機ji集ji中zhong控kong製zhi,實shi現xian信xin息xi化hua管guan理li,且qie運yun行xing維wei護hu費fei用yong很hen低di。ITPM節能效果非常明顯,這對環保很有意義。
- 智能晶閘管的應用範圍
- 智能晶閘管的應用意義
晶閘管自1957年nian問wen世shi以yi來lai,隨sui著zhe半ban導dao體ti技ji術shu及ji其qi應ying用yong技ji術shu的de不bu斷duan發fa展zhan,使shi其qi在zai電dian氣qi控kong製zhi領ling域yu中zhong發fa揮hui了le很hen大da的de作zuo用yong。但dan是shi,過guo去qu人ren們men隻zhi能neng以yi分fen立li器qi件jian的de形xing式shi把ba晶jing閘zha管guan用yong在zai各ge種zhong電dian氣qi控kong製zhi裝zhuang置zhi中zhong,由you分fen立li器qi件jian組zu成cheng的de電dian路lu複fu雜za、體積大,安裝調試麻煩,可靠性也較差。晶閘管智能模塊ITPM(IntelligentThyristorPowerModule)的出現,從根本上解決了上述難題,使晶閘管的應用得以迅速擴大。
所謂ITPM就是將晶閘管主電路與移相觸發電路以及具有控製功能的電路封裝在同一外殼內的新型模塊。最新ITPM的移相觸發電路為全數字電路,功能電路由單片機完成,並且內置有多路電流、電壓、溫度傳感器,通過模塊上的接插件可將各種控製線引到鍵盤,進行各種功能和電氣參數設定,並可進行LED或LCD顯示。模塊的每支芯片的電流已達1000A,電壓達1600~2200V,該模塊實際上已是一個準電力電子裝置,不論在體積、容量、功能、智能化程度以及可靠性等方麵與傳統裝置相比都有很大優勢,且安裝、使用特別方便。毫無疑問,有了這種模塊,今後將會使配電係統內的各種電氣控製發生重大變化。
ITPM的應用範圍
較為完整的ITPM一般由電力晶閘管,移相觸發器,軟件控製的單片機,電流、電壓、溫度傳感器以及操作鍵盤,LED或LCD顯示等部分組成。如圖1所示。

圖1ITPM的完整示意圖
可以看出,除去受電力晶閘管容量的限製外,這樣的ITPM已不是一般傳統晶閘管裝置所能比擬的。它有相當高的智能水平和適應性。因此,它在配電係統內的電氣控製中迅速得到推廣應用。
在直流電機調速方麵,單個ITPM可組成一不可逆雙閉環直流調速器,兩個ITPM可以組成一可逆四象限運行的調速器。如圖2所示。

圖2由ITPM組成的直流調速器[page]
ITPM用在低同步交流串級調速中如圖3所示。用六個ITPM非常方便地組成的交交變頻係統如圖4所示。

圖3由ITPM組成的串級調速器

圖4由ITPM組成的交-交變頻係統
在電源和控製方麵更有著廣泛的應用。其中加速器穩壓穩流電源,如圖5所示。軟啟動器、節能運行控製器應用如圖6所示。另外還有在固態接觸器、繼電器,工業電熱控溫、各種半導體專用設備精密控溫,中、高頻熱處理電源,電焊設備(整流焊機、二次整流焊機、逆變焊機),激光電源,勵磁電源,電鍍、電解電源,機械電子設備電源,以及在城市無軌、電動牽引,港口輪船起貨機,風機,水泵,軋機,龍門刨,大型吊車驅動,超低頻鋼水溶化電源,造紙,紡織,城市供水、汙水處理等領域的應用,可以說ITPM在配電係統內的各電氣控製領域都有作為。

圖5由ITPM組成的直流穩壓穩流電源

圖6由ITPM組成的交流電機軟啟動
ITPM的應用意義
ITPM是電力電子產品數字化、智能化、模塊化的集中體現,高度展示了現代電力電子技術在電氣控製中的作用。ITPM不僅可以用在較為複雜的控製場合,而且用在一般開關控kong製zhi場chang合he更geng是shi它ta的de一yi大da優you勢shi,由you於yu其qi具ju有you極ji快kuai的de開kai關guan速su度du和he無wu觸chu點dian關guan斷duan等deng特te點dian,將jiang會hui使shi控kong製zhi係xi統tong的de質zhi量liang和he性xing能neng大da為wei改gai善shan。廣guang泛fan和he大da量liang地di應ying用yongITPM會hui節jie省sheng大da量liang的de金jin屬shu材cai料liao,並bing使shi其qi控kong製zhi係xi統tong的de體ti積ji大da大da減jian少shao,還hai可ke使shi非fei常chang複fu雜za的de多duo個ge電dian氣qi控kong製zhi係xi統tong變bian得de非fei常chang簡jian單dan。用yong計ji算suan機ji集ji中zhong控kong製zhi,實shi現xian信xin息xi化hua管guan理li,且qie運yun行xing維wei護hu費fei用yong很hen低di。ITPM節能效果非常明顯,這對環保很有意義。
特別推薦
- 噪聲中提取真值!瑞盟科技推出MSA2240電流檢測芯片賦能多元高端測量場景
- 10MHz高頻運行!氮矽科技發布集成驅動GaN芯片,助力電源能效再攀新高
- 失真度僅0.002%!力芯微推出超低內阻、超低失真4PST模擬開關
- 一“芯”雙電!聖邦微電子發布雙輸出電源芯片,簡化AFE與音頻設計
- 一機適配萬端:金升陽推出1200W可編程電源,賦能高端裝備製造
技術文章更多>>
- 邊緣AI的發展為更智能、更可持續的技術鋪平道路
- 每台智能體PC,都是AI時代的新入口
- IAR作為Qt Group獨立BU攜兩項重磅汽車電子應用開發方案首秀北京車展
- 構建具有網絡彈性的嵌入式係統:來自行業領袖的洞見
- 數字化的線性穩壓器
技術白皮書下載更多>>
- 車規與基於V2X的車輛協同主動避撞技術展望
- 數字隔離助力新能源汽車安全隔離的新挑戰
- 汽車模塊拋負載的解決方案
- 車用連接器的安全創新應用
- Melexis Actuators Business Unit
- Position / Current Sensors - Triaxis Hall
熱門搜索





