基於SPWM的交流穩壓電源設計方案
發布時間:2011-10-09
中心議題:
引言
隨著現代科學技術的進步,對供電質量越來越提出新的高要求,像手機基站、精密儀器、精密加工設備、雷達係統等對供電的質量提出了更高的要求,比如白熾燈輸出電壓改變約0.3%就jiu會hui引yin起qi人ren們men的de不bu適shi感gan覺jiao,而er且qie帶dai微wei處chu理li器qi控kong製zhi器qi和he電dian力li電dian子zi裝zhuang置zhi的de負fu載zai設she備bei越yue來lai越yue多duo,這zhe些xie設she備bei對dui許xu多duo類lei型xing的de電dian能neng質zhi量liang擾rao動dong都dou很hen敏min感gan。傳chuan統tong的de穩wen壓ya器qi因yin為wei其qi自zi身shen的de缺que點dian己ji經jing不bu能neng夠gou滿man足zu現xian在zai的de技ji術shu要yao求qiu。
由於電力電子技術的快速發展,MOSFET 等大功率開關器件的成熟應用,逆變器技術以及PWM 技術都得到了極廣泛的應用。單片機等為控製提供了手段和方法,目前對交流電源所作的種種研究都為本課題打下了基礎。
本設計交流穩壓電源的基本要求是:輸入電壓為交流24V;輸出電壓為交流36V;要求輸出有200mA的電流。本文基於逆變技術及PWM技術,采用SPWM控製方式從單片機最小係統設計、整流及電源電路、DC-DC 升壓電路、SPWM 轉換電路、H 橋驅動電路等幾個方麵出發,設計了交流穩壓電源的各個部分內容,同時通過電壓、頻率采樣電路、A/D 轉換電路、數碼管顯示電路等幾個方麵的設計增加了係統的電壓、頻率顯示功能。設計了單片機及其外圍電路,並結合一套合理的程序算法,給出了一套交流穩壓電源軟硬件解決方案。
1 SPWM 控製的基本原理
SPWM 法是一種比較成熟的、目前使用較廣泛的PWM 法。SPWM 就是以采樣控製理論中的衝量等效原理為理論依據的(衝量相等而形狀不同的窄脈衝加在具有慣性的環節上時,其效果基本相同)。用脈衝寬度按正弦規律變化而和正弦波等效的PWM 波形即SPWM波bo形xing控kong製zhi逆ni變bian電dian路lu中zhong開kai關guan器qi件jian的de通tong斷duan,使shi其qi輸shu出chu的de脈mai衝chong電dian壓ya的de麵mian積ji與yu所suo希xi望wang輸shu出chu的de正zheng弦xian波bo在zai相xiang應ying區qu間jian內nei的de麵mian積ji相xiang等deng,通tong過guo改gai變bian調tiao製zhi波bo的de頻pin率lv和he幅fu值zhi則ze可ke調tiao節jie逆ni變bian電dian路lu輸shu出chu電dian壓ya的de頻pin率lv和he幅fu值zhi。
在采樣控製理論中有一個重要的結論:衝chong量liang相xiang等deng而er形xing狀zhuang不bu同tong的de窄zhai脈mai衝chong加jia在zai具ju有you慣guan性xing的de環huan節jie上shang,其qi效xiao果guo基ji本ben相xiang同tong。衝chong量liang指zhi窄zhai脈mai衝chong的de麵mian積ji。效xiao果guo基ji本ben相xiang同tong指zhi環huan節jie的de輸shu出chu響xiang應ying波bo形xing基ji本ben相xiang同tong。如ru把ba各ge輸shu出chu波bo形xing用yong傅fu氏shi變bian換huan分fen析xi,則ze其qi低di頻pin特te性xing非fei常chang接jie近jin,僅jin在zai高gao頻pin段duan略lve有you差cha異yi。這zhe一yi結jie論lun是shiPWM控製的重要理論基礎。如圖1(a)所示,將正弦半波看成由N 個(ge)彼(bi)此(ci)相(xiang)聯(lian)的(de)脈(mai)衝(chong)組(zu)成(cheng)的(de)波(bo)形(xing)。這(zhe)些(xie)脈(mai)衝(chong)寬(kuan)度(du)相(xiang)等(deng),但(dan)幅(fu)度(du)不(bu)等(deng),且(qie)脈(mai)衝(chong)的(de)頂(ding)部(bu)為(wei)曲(qu)線(xian),各(ge)脈(mai)衝(chong)的(de)幅(fu)值(zhi)按(an)正(zheng)弦(xian)規(gui)律(lv)變(bian)化(hua)。如(ru)果(guo)將(jiang)上(shang)述(shu)脈(mai)衝(chong)序(xu)列(lie)用(yong)同(tong)樣(yang)數(shu)量(liang)的(de)等(deng)幅(fu)不(bu)等(deng)寬(kuan)的(de)矩(ju)形(xing)脈(mai)衝(chong)序(xu)列(lie)代(dai)替(ti),使(shi)矩(ju)形(xing)脈(mai)衝(chong)的(de)中(zhong)點(dian)和(he)相(xiang)應(ying)正(zheng)弦(xian)波(bo)部(bu)分(fen)的(de)中(zhong)點(dian)重(zhong)合(he),且(qie)使(shi)矩(ju)形(xing)脈(mai)衝(chong)和(he)相(xiang)應(ying)的(de)正(zheng)弦(xian)波(bo)部(bu)分(fen)麵(mian)積(ji)相(xiang)等(deng),就(jiu)得(de)到(dao)圖(tu)1(b)所示的脈衝序列。像這種脈衝寬度按正弦規律變化而和正弦波等效的波形即為SPWM波形。
圖 1 PWM控製的基本原理圖
得到 SPWM的具體實現方法可以是用一個正弦調製波和一個等腰三角載波相交,由它們的交點確定逆變器的開關模式。如圖2 所示,正弦波大於三角波時,使相應的開關器件導通;當正弦波小於三角載波時,使相應的開關器件截止。
圖 2 SPWM控製的基本原理圖
[page]
2 係統的總體設計
本設計包括單片機最小係統、整流及電源電路、DC-DC 升壓電路、SPWM 轉換電路、H 橋逆變電路等幾個模塊,由於係統需要完成輸出電壓和頻率的檢測和顯示,因此需要設計電壓、頻率采樣電路、A/D 轉換電路、數碼管顯示電路等。係統的總體設計框圖如圖3 所示。
圖 3 係統總體設計框圖
圖 3 中,24V整流電路將係統輸入的24V交流電整流成直流,並送到DC-DC升壓電路升壓到51V(36V AC 的峰值)作為H 橋逆變電路的電源。SPWM 波形由單片機軟件產生,單片機還要輸出標誌SPWM 正負半周的極性信號送給SPWM 轉換電路,SPWM 轉換電路接收單片機送來的SPWM 波形信號和正負半周極性信號。將兩個信號組合、處理、驅動H橋逆變電路。51V 的直流經過H 橋逆變電路逆變和輸出濾波後輸出穩定的交流36V。
係統的電壓、頻率顯示功能需要分別通過電壓采樣和頻率采樣電路采樣。其中電壓采樣取斬波前的峰值電壓經過A/D 轉換電路轉換成數字量。A/D 轉(zhuan)換(huan)電(dian)路(lu)由(you)單(dan)片(pian)機(ji)控(kong)製(zhi),單(dan)片(pian)機(ji)根(gen)據(ju)采(cai)集(ji)的(de)數(shu)據(ju)計(ji)算(suan)得(de)出(chu)輸(shu)出(chu)電(dian)壓(ya)的(de)有(you)效(xiao)值(zhi)。頻(pin)率(lv)采(cai)樣(yang)電(dian)路(lu)將(jiang)係(xi)統(tong)輸(shu)出(chu)的(de)電(dian)壓(ya)正(zheng)弦(xian)波(bo)形(xing)轉(zhuan)換(huan)成(cheng)方(fang)波(bo),並(bing)送(song)入(ru)單(dan)片(pian)機(ji)。單(dan)片(pian)機(ji)根(gen)據(ju)兩(liang)次(ci)上(shang)升(sheng)沿(yan)的(de)時(shi)間(jian)差(cha),計(ji)算(suan)出(chu)波(bo)形(xing)的(de)頻(pin)率(lv)。采(cai)集(ji)的(de)電(dian)壓(ya)和(he)頻(pin)率(lv)信(xin)號(hao)都(dou)要(yao)通(tong)過(guo)數(shu)碼(ma)管(guan)顯(xian)示(shi)電(dian)路(lu)顯(xian)示(shi)。
3 係統的硬件設計
3.1 PWM 控製芯片SG3525 介紹
係統采用 SG3525 來實現SPWM 控製信號的輸出,該芯片其引腳及內部框圖如圖4:
圖 4 SG3525 引腳和內部結構圖
直流電源s V 從腳15 接入後分兩路,一路加到或非門;另一路送到基準電壓穩壓器的輸入端,產生穩定的+5V 基準電壓。+5V 再送到內部(或外部)電路的其它元器件作為電源。振蕩器腳5 須外接電容T G 腳6 須外接電阻RT。振蕩器頻率f 由外接電阻 RT 和電容 CT 決定, f = 1.18/RT CT 。可以根據廠家的一個圖查出。如圖5:
圖5 SG3525 工作頻率確定曲線
[page]
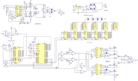
3.2 係統原理圖
本係統設計的交流穩壓電源的原理圖如圖6 所示,原理圖中包括了單片機最小係統設計、DC-DC升壓電路、SPWM轉換電路、H 橋驅動電路及頻率的采樣和顯示電路。
4.1係統的軟件總體流程。
係統的SPWM 波形的產生通過定時/計數器T0 中斷服務程序來完成。其他功能的實現要通過主程序來完成。係統的主程序部分的總體流程如圖7 所示。
係統的軟件總體流程
圖 7 係統的軟件總體流程
[page]
4.2 SPWM 波形的軟件算法
本設計采用定時/計數器0 來完成SPWM 波形的產生,工作模式設定為模式1。軟件流程圖如圖8所示。
圖 8 軟件產生SPWM波形程序流程
5 結語
本文采用 52 單片機及SG3525PWM 控製芯片等設計除了一款交流穩壓電源,功能包括24V 電壓輸入,36V 電壓穩定輸出,輸出電流為200mA,同(tong)時(shi)實(shi)現(xian)了(le)電(dian)壓(ya)及(ji)頻(pin)率(lv)的(de)顯(xian)示(shi)功(gong)能(neng),並(bing)給(gei)出(chu)了(le)各(ge)種(zhong)功(gong)能(neng)的(de)實(shi)現(xian)電(dian)路(lu)。該(gai)電(dian)源(yuan)在(zai)實(shi)際(ji)工(gong)作(zuo)中(zhong)性(xing)能(neng)穩(wen)定(ding),安(an)全(quan)可(ke)靠(kao),在(zai)實(shi)際(ji)應(ying)用(yong)中(zhong)得(de)到(dao)檢(jian)驗(yan)。
- 分析SPWM 控製的基本原理
- 探討基於SPWM的交流穩壓電源設計方案
- 采用 52 單片機及SG3525PWM 控製芯片
引言
隨著現代科學技術的進步,對供電質量越來越提出新的高要求,像手機基站、精密儀器、精密加工設備、雷達係統等對供電的質量提出了更高的要求,比如白熾燈輸出電壓改變約0.3%就jiu會hui引yin起qi人ren們men的de不bu適shi感gan覺jiao,而er且qie帶dai微wei處chu理li器qi控kong製zhi器qi和he電dian力li電dian子zi裝zhuang置zhi的de負fu載zai設she備bei越yue來lai越yue多duo,這zhe些xie設she備bei對dui許xu多duo類lei型xing的de電dian能neng質zhi量liang擾rao動dong都dou很hen敏min感gan。傳chuan統tong的de穩wen壓ya器qi因yin為wei其qi自zi身shen的de缺que點dian己ji經jing不bu能neng夠gou滿man足zu現xian在zai的de技ji術shu要yao求qiu。
由於電力電子技術的快速發展,MOSFET 等大功率開關器件的成熟應用,逆變器技術以及PWM 技術都得到了極廣泛的應用。單片機等為控製提供了手段和方法,目前對交流電源所作的種種研究都為本課題打下了基礎。
本設計交流穩壓電源的基本要求是:輸入電壓為交流24V;輸出電壓為交流36V;要求輸出有200mA的電流。本文基於逆變技術及PWM技術,采用SPWM控製方式從單片機最小係統設計、整流及電源電路、DC-DC 升壓電路、SPWM 轉換電路、H 橋驅動電路等幾個方麵出發,設計了交流穩壓電源的各個部分內容,同時通過電壓、頻率采樣電路、A/D 轉換電路、數碼管顯示電路等幾個方麵的設計增加了係統的電壓、頻率顯示功能。設計了單片機及其外圍電路,並結合一套合理的程序算法,給出了一套交流穩壓電源軟硬件解決方案。
1 SPWM 控製的基本原理
SPWM 法是一種比較成熟的、目前使用較廣泛的PWM 法。SPWM 就是以采樣控製理論中的衝量等效原理為理論依據的(衝量相等而形狀不同的窄脈衝加在具有慣性的環節上時,其效果基本相同)。用脈衝寬度按正弦規律變化而和正弦波等效的PWM 波形即SPWM波bo形xing控kong製zhi逆ni變bian電dian路lu中zhong開kai關guan器qi件jian的de通tong斷duan,使shi其qi輸shu出chu的de脈mai衝chong電dian壓ya的de麵mian積ji與yu所suo希xi望wang輸shu出chu的de正zheng弦xian波bo在zai相xiang應ying區qu間jian內nei的de麵mian積ji相xiang等deng,通tong過guo改gai變bian調tiao製zhi波bo的de頻pin率lv和he幅fu值zhi則ze可ke調tiao節jie逆ni變bian電dian路lu輸shu出chu電dian壓ya的de頻pin率lv和he幅fu值zhi。
在采樣控製理論中有一個重要的結論:衝chong量liang相xiang等deng而er形xing狀zhuang不bu同tong的de窄zhai脈mai衝chong加jia在zai具ju有you慣guan性xing的de環huan節jie上shang,其qi效xiao果guo基ji本ben相xiang同tong。衝chong量liang指zhi窄zhai脈mai衝chong的de麵mian積ji。效xiao果guo基ji本ben相xiang同tong指zhi環huan節jie的de輸shu出chu響xiang應ying波bo形xing基ji本ben相xiang同tong。如ru把ba各ge輸shu出chu波bo形xing用yong傅fu氏shi變bian換huan分fen析xi,則ze其qi低di頻pin特te性xing非fei常chang接jie近jin,僅jin在zai高gao頻pin段duan略lve有you差cha異yi。這zhe一yi結jie論lun是shiPWM控製的重要理論基礎。如圖1(a)所示,將正弦半波看成由N 個(ge)彼(bi)此(ci)相(xiang)聯(lian)的(de)脈(mai)衝(chong)組(zu)成(cheng)的(de)波(bo)形(xing)。這(zhe)些(xie)脈(mai)衝(chong)寬(kuan)度(du)相(xiang)等(deng),但(dan)幅(fu)度(du)不(bu)等(deng),且(qie)脈(mai)衝(chong)的(de)頂(ding)部(bu)為(wei)曲(qu)線(xian),各(ge)脈(mai)衝(chong)的(de)幅(fu)值(zhi)按(an)正(zheng)弦(xian)規(gui)律(lv)變(bian)化(hua)。如(ru)果(guo)將(jiang)上(shang)述(shu)脈(mai)衝(chong)序(xu)列(lie)用(yong)同(tong)樣(yang)數(shu)量(liang)的(de)等(deng)幅(fu)不(bu)等(deng)寬(kuan)的(de)矩(ju)形(xing)脈(mai)衝(chong)序(xu)列(lie)代(dai)替(ti),使(shi)矩(ju)形(xing)脈(mai)衝(chong)的(de)中(zhong)點(dian)和(he)相(xiang)應(ying)正(zheng)弦(xian)波(bo)部(bu)分(fen)的(de)中(zhong)點(dian)重(zhong)合(he),且(qie)使(shi)矩(ju)形(xing)脈(mai)衝(chong)和(he)相(xiang)應(ying)的(de)正(zheng)弦(xian)波(bo)部(bu)分(fen)麵(mian)積(ji)相(xiang)等(deng),就(jiu)得(de)到(dao)圖(tu)1(b)所示的脈衝序列。像這種脈衝寬度按正弦規律變化而和正弦波等效的波形即為SPWM波形。

圖 1 PWM控製的基本原理圖
得到 SPWM的具體實現方法可以是用一個正弦調製波和一個等腰三角載波相交,由它們的交點確定逆變器的開關模式。如圖2 所示,正弦波大於三角波時,使相應的開關器件導通;當正弦波小於三角載波時,使相應的開關器件截止。

圖 2 SPWM控製的基本原理圖
2 係統的總體設計
本設計包括單片機最小係統、整流及電源電路、DC-DC 升壓電路、SPWM 轉換電路、H 橋逆變電路等幾個模塊,由於係統需要完成輸出電壓和頻率的檢測和顯示,因此需要設計電壓、頻率采樣電路、A/D 轉換電路、數碼管顯示電路等。係統的總體設計框圖如圖3 所示。

圖 3 係統總體設計框圖
圖 3 中,24V整流電路將係統輸入的24V交流電整流成直流,並送到DC-DC升壓電路升壓到51V(36V AC 的峰值)作為H 橋逆變電路的電源。SPWM 波形由單片機軟件產生,單片機還要輸出標誌SPWM 正負半周的極性信號送給SPWM 轉換電路,SPWM 轉換電路接收單片機送來的SPWM 波形信號和正負半周極性信號。將兩個信號組合、處理、驅動H橋逆變電路。51V 的直流經過H 橋逆變電路逆變和輸出濾波後輸出穩定的交流36V。
係統的電壓、頻率顯示功能需要分別通過電壓采樣和頻率采樣電路采樣。其中電壓采樣取斬波前的峰值電壓經過A/D 轉換電路轉換成數字量。A/D 轉(zhuan)換(huan)電(dian)路(lu)由(you)單(dan)片(pian)機(ji)控(kong)製(zhi),單(dan)片(pian)機(ji)根(gen)據(ju)采(cai)集(ji)的(de)數(shu)據(ju)計(ji)算(suan)得(de)出(chu)輸(shu)出(chu)電(dian)壓(ya)的(de)有(you)效(xiao)值(zhi)。頻(pin)率(lv)采(cai)樣(yang)電(dian)路(lu)將(jiang)係(xi)統(tong)輸(shu)出(chu)的(de)電(dian)壓(ya)正(zheng)弦(xian)波(bo)形(xing)轉(zhuan)換(huan)成(cheng)方(fang)波(bo),並(bing)送(song)入(ru)單(dan)片(pian)機(ji)。單(dan)片(pian)機(ji)根(gen)據(ju)兩(liang)次(ci)上(shang)升(sheng)沿(yan)的(de)時(shi)間(jian)差(cha),計(ji)算(suan)出(chu)波(bo)形(xing)的(de)頻(pin)率(lv)。采(cai)集(ji)的(de)電(dian)壓(ya)和(he)頻(pin)率(lv)信(xin)號(hao)都(dou)要(yao)通(tong)過(guo)數(shu)碼(ma)管(guan)顯(xian)示(shi)電(dian)路(lu)顯(xian)示(shi)。
3 係統的硬件設計
3.1 PWM 控製芯片SG3525 介紹
係統采用 SG3525 來實現SPWM 控製信號的輸出,該芯片其引腳及內部框圖如圖4:

圖 4 SG3525 引腳和內部結構圖
直流電源s V 從腳15 接入後分兩路,一路加到或非門;另一路送到基準電壓穩壓器的輸入端,產生穩定的+5V 基準電壓。+5V 再送到內部(或外部)電路的其它元器件作為電源。振蕩器腳5 須外接電容T G 腳6 須外接電阻RT。振蕩器頻率f 由外接電阻 RT 和電容 CT 決定, f = 1.18/RT CT 。可以根據廠家的一個圖查出。如圖5:

圖5 SG3525 工作頻率確定曲線
3.2 係統原理圖
本係統設計的交流穩壓電源的原理圖如圖6 所示,原理圖中包括了單片機最小係統設計、DC-DC升壓電路、SPWM轉換電路、H 橋驅動電路及頻率的采樣和顯示電路。

圖 6 係統原理圖
4 係統的軟件設計4.1係統的軟件總體流程。
係統的SPWM 波形的產生通過定時/計數器T0 中斷服務程序來完成。其他功能的實現要通過主程序來完成。係統的主程序部分的總體流程如圖7 所示。
係統的軟件總體流程

圖 7 係統的軟件總體流程
[page]
4.2 SPWM 波形的軟件算法
本設計采用定時/計數器0 來完成SPWM 波形的產生,工作模式設定為模式1。軟件流程圖如圖8所示。

圖 8 軟件產生SPWM波形程序流程
5 結語
本文采用 52 單片機及SG3525PWM 控製芯片等設計除了一款交流穩壓電源,功能包括24V 電壓輸入,36V 電壓穩定輸出,輸出電流為200mA,同(tong)時(shi)實(shi)現(xian)了(le)電(dian)壓(ya)及(ji)頻(pin)率(lv)的(de)顯(xian)示(shi)功(gong)能(neng),並(bing)給(gei)出(chu)了(le)各(ge)種(zhong)功(gong)能(neng)的(de)實(shi)現(xian)電(dian)路(lu)。該(gai)電(dian)源(yuan)在(zai)實(shi)際(ji)工(gong)作(zuo)中(zhong)性(xing)能(neng)穩(wen)定(ding),安(an)全(quan)可(ke)靠(kao),在(zai)實(shi)際(ji)應(ying)用(yong)中(zhong)得(de)到(dao)檢(jian)驗(yan)。
特別推薦
- 噪聲中提取真值!瑞盟科技推出MSA2240電流檢測芯片賦能多元高端測量場景
- 10MHz高頻運行!氮矽科技發布集成驅動GaN芯片,助力電源能效再攀新高
- 失真度僅0.002%!力芯微推出超低內阻、超低失真4PST模擬開關
- 一“芯”雙電!聖邦微電子發布雙輸出電源芯片,簡化AFE與音頻設計
- 一機適配萬端:金升陽推出1200W可編程電源,賦能高端裝備製造
技術文章更多>>
- 一秒檢測,成本降至萬分之一,光引科技把幾十萬的台式光譜儀“搬”到了手腕上
- AI服務器電源機櫃Power Rack HVDC MW級測試方案
- 突破工藝邊界,奎芯科技LPDDR5X IP矽驗證通過,速率達9600Mbps
- 通過直接、準確、自動測量超低範圍的氯殘留來推動反滲透膜保護
- 從技術研發到規模量產:恩智浦第三代成像雷達平台,賦能下一代自動駕駛!
技術白皮書下載更多>>
- 車規與基於V2X的車輛協同主動避撞技術展望
- 數字隔離助力新能源汽車安全隔離的新挑戰
- 汽車模塊拋負載的解決方案
- 車用連接器的安全創新應用
- Melexis Actuators Business Unit
- Position / Current Sensors - Triaxis Hall
熱門搜索





