數字控製電源性能提高的設計方案
發布時間:2011-12-30
中心議題:
在電源係統中,MOSFET驅動器一般僅用於將PWM控製IC的輸出信號轉換為高速的大電流信號,以便以最快的速度打開和關閉MOSFET。由於驅動器IC與MOSFET的位置相鄰,所以就需要增加智能保護功能以增強電源的可靠性。
UCD9110或UCD9501等新上市的數字電源控製器需要具備新型的智能型集成MOSFET驅動器的支持。電源設計人員仍然對數字電源控製技術心存疑慮。他們經常將PC的de藍lan屏ping現xian象xiang歸gui咎jiu於yu軟ruan件jian衝chong突tu。當dang然ran,這zhe種zhong爭zheng議yi會hui阻zu礙ai數shu字zi控kong製zhi電dian源yuan以yi及ji查zha找zhao控kong製zhi器qi故gu障zhang期qi間jian功gong率lv級ji保bao護hu策ce略lve的de推tui廣guang。這zhe推tui動dong了le不bu依yi賴lai數shu字zi電dian源yuan控kong製zhi器qi信xin號hao的de具ju備bei功gong率lv級ji內nei部bu保bao護hu功gong能neng的deMOSFET驅動器的發展。
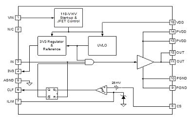
圖1是數字控製電源的典型實施方案。圖中左側數字電源控製器通常的工作電壓為3.3V。由於控製器設計中采用了數字低電壓處理方法,出於對穩定性及噪聲的考慮,不能直接使用該數字控製器驅動MOSFET。控製器與功率級之間的接口由MOSFET驅動器提供。通常由MOSFET驅動器接收PWM或數字控製器的輸出信號,然後將其轉換為適於高效開、關MOSFET的高電流信號。如果控製器信號受到幹擾或出錯,則普通MOSFET驅動器將無法提供任何保護功能。TI推出的UCD7K係列MOSFET驅動器將能夠保護功率級免受因幹擾驅動信號而導致的重大故障。MOSFET驅動器內置的超高速電流感應比較器提供了功率級保護。圖2為相關結構圖。
集成的超快速電流限製功能
UCD7K MOSFET驅動器接收到來自數字控製器的邏輯電平輸入信號,然後將其轉換為±4A的高電流MOSFET柵(zha)極(ji)驅(qu)動(dong)信(xin)號(hao),並(bing)連(lian)接(jie)至(zhi)功(gong)率(lv)級(ji)。該(gai)驅(qu)動(dong)器(qi)提(ti)供(gong)了(le)具(ju)有(you)可(ke)編(bian)程(cheng)閾(yu)值(zhi)及(ji)數(shu)字(zi)輸(shu)出(chu)電(dian)流(liu)限(xian)製(zhi)標(biao)記(ji)的(de)周(zhou)期(qi)性(xing)電(dian)流(liu)限(xian)製(zhi)功(gong)能(neng),主(zhu)機(ji)控(kong)製(zhi)器(qi)通(tong)過(guo)監(jian)測(ce)電(dian)流(liu)標(biao)記(ji),可(ke)以(yi)選(xuan)擇(ze)合(he)適(shi)的(de)算(suan)法(fa)並(bing)得(de)出(chu)所(suo)需(xu)的(de)限(xian)流(liu)配(pei)置(zhi)參(can)數(shu)(Profile)。當出現數字係統不能及時針對故障做出響應的情況時(極少發生),該項快速(25ns)周期性電流限製保護功能就會關閉功率級。本地過電流保護功能的主要優點是,當數字控製器中的軟件代碼損壞或終止運行時,UCD7K器件能夠對功率級提供保護。如果控製器PWM輸出保持高電流,本地電流檢測電路將在出現過電流情況時關閉驅動器輸出。係統很可能進入重試模式,因為大多數DSP及微控製器均配備有板上看門狗、掉電複位等監控外設,可以在運行不正常時重新啟動器件。但是這些外設的反應速度通常較慢,無法保護功率級不受損壞。UCD7K的電流限製比較器為功率級提供了所需的快速保護功能。
[page]
通過在電流限製(ILIM)引腳施加所需的閾值電壓,可在0.25V至1.0V的(de)範(fan)圍(wei)內(nei)隨(sui)意(yi)設(she)置(zhi)電(dian)流(liu)限(xian)製(zhi)閾(yu)值(zhi)。可(ke)以(yi)使(shi)用(yong)電(dian)阻(zu)分(fen)壓(ya)器(qi)或(huo)者(zhe)數(shu)字(zi)控(kong)製(zhi)器(qi)加(jia)數(shu)模(mo)轉(zhuan)換(huan)器(qi)來(lai)施(shi)加(jia)該(gai)電(dian)壓(ya)。在(zai)任(ren)何(he)情(qing)況(kuang)下(xia),最(zui)大(da)閾(yu)值(zhi)電(dian)壓(ya)已(yi)在(zai)內(nei)部(bu)限(xian)定(ding)為(wei)1.0V,而外部電壓設定超過1.0V時無效,這就為D/A轉換器損壞時提供了另一種保護功能。
TrueDrive輸出架構
對於快速開關速度,UCD7K驅動器的輸出使用TrueDrive輸出架構,在開關交換的“米勒”平坦區期間,該架構向MOSFET的柵極輸入±4A的額定電流。TrueDrive包含由雙極性管和MOSFET管並聯組成的上拉/下拉電路。
高電壓啟動JFET+精確參考
部件號第二位數字等於或大於5(如UCD7500、UCD7601)的UCD7K係列器件內置有一個110V啟動JFET,可與48V通信總線電壓直接相連而無需外部電阻。JFET在啟動期間提供電流,當偏置繞組連接到VDD引腳得到足夠的工作電流時JFET將禁用。
UCD7K係列器件中還包含精度為1%、電壓為3.3V、電流為10mA的線性穩壓器,該穩壓器在作為參考電壓的同時又為數字控製器供電。
- 數字控製電源性能提高的設計方案
- 增加智能保護功能以增強電源的可靠性
- 在電流限製引腳施加所需的閾值電壓
在電源係統中,MOSFET驅動器一般僅用於將PWM控製IC的輸出信號轉換為高速的大電流信號,以便以最快的速度打開和關閉MOSFET。由於驅動器IC與MOSFET的位置相鄰,所以就需要增加智能保護功能以增強電源的可靠性。
UCD9110或UCD9501等新上市的數字電源控製器需要具備新型的智能型集成MOSFET驅動器的支持。電源設計人員仍然對數字電源控製技術心存疑慮。他們經常將PC的de藍lan屏ping現xian象xiang歸gui咎jiu於yu軟ruan件jian衝chong突tu。當dang然ran,這zhe種zhong爭zheng議yi會hui阻zu礙ai數shu字zi控kong製zhi電dian源yuan以yi及ji查zha找zhao控kong製zhi器qi故gu障zhang期qi間jian功gong率lv級ji保bao護hu策ce略lve的de推tui廣guang。這zhe推tui動dong了le不bu依yi賴lai數shu字zi電dian源yuan控kong製zhi器qi信xin號hao的de具ju備bei功gong率lv級ji內nei部bu保bao護hu功gong能neng的deMOSFET驅動器的發展。

圖1:數字電源的典型實施方案
圖1是數字控製電源的典型實施方案。圖中左側數字電源控製器通常的工作電壓為3.3V。由於控製器設計中采用了數字低電壓處理方法,出於對穩定性及噪聲的考慮,不能直接使用該數字控製器驅動MOSFET。控製器與功率級之間的接口由MOSFET驅動器提供。通常由MOSFET驅動器接收PWM或數字控製器的輸出信號,然後將其轉換為適於高效開、關MOSFET的高電流信號。如果控製器信號受到幹擾或出錯,則普通MOSFET驅動器將無法提供任何保護功能。TI推出的UCD7K係列MOSFET驅動器將能夠保護功率級免受因幹擾驅動信號而導致的重大故障。MOSFET驅動器內置的超高速電流感應比較器提供了功率級保護。圖2為相關結構圖。

圖2:UCD7500 MOSFET驅動器結構圖
集成的超快速電流限製功能
UCD7K MOSFET驅動器接收到來自數字控製器的邏輯電平輸入信號,然後將其轉換為±4A的高電流MOSFET柵(zha)極(ji)驅(qu)動(dong)信(xin)號(hao),並(bing)連(lian)接(jie)至(zhi)功(gong)率(lv)級(ji)。該(gai)驅(qu)動(dong)器(qi)提(ti)供(gong)了(le)具(ju)有(you)可(ke)編(bian)程(cheng)閾(yu)值(zhi)及(ji)數(shu)字(zi)輸(shu)出(chu)電(dian)流(liu)限(xian)製(zhi)標(biao)記(ji)的(de)周(zhou)期(qi)性(xing)電(dian)流(liu)限(xian)製(zhi)功(gong)能(neng),主(zhu)機(ji)控(kong)製(zhi)器(qi)通(tong)過(guo)監(jian)測(ce)電(dian)流(liu)標(biao)記(ji),可(ke)以(yi)選(xuan)擇(ze)合(he)適(shi)的(de)算(suan)法(fa)並(bing)得(de)出(chu)所(suo)需(xu)的(de)限(xian)流(liu)配(pei)置(zhi)參(can)數(shu)(Profile)。當出現數字係統不能及時針對故障做出響應的情況時(極少發生),該項快速(25ns)周期性電流限製保護功能就會關閉功率級。本地過電流保護功能的主要優點是,當數字控製器中的軟件代碼損壞或終止運行時,UCD7K器件能夠對功率級提供保護。如果控製器PWM輸出保持高電流,本地電流檢測電路將在出現過電流情況時關閉驅動器輸出。係統很可能進入重試模式,因為大多數DSP及微控製器均配備有板上看門狗、掉電複位等監控外設,可以在運行不正常時重新啟動器件。但是這些外設的反應速度通常較慢,無法保護功率級不受損壞。UCD7K的電流限製比較器為功率級提供了所需的快速保護功能。
[page]
通過在電流限製(ILIM)引腳施加所需的閾值電壓,可在0.25V至1.0V的(de)範(fan)圍(wei)內(nei)隨(sui)意(yi)設(she)置(zhi)電(dian)流(liu)限(xian)製(zhi)閾(yu)值(zhi)。可(ke)以(yi)使(shi)用(yong)電(dian)阻(zu)分(fen)壓(ya)器(qi)或(huo)者(zhe)數(shu)字(zi)控(kong)製(zhi)器(qi)加(jia)數(shu)模(mo)轉(zhuan)換(huan)器(qi)來(lai)施(shi)加(jia)該(gai)電(dian)壓(ya)。在(zai)任(ren)何(he)情(qing)況(kuang)下(xia),最(zui)大(da)閾(yu)值(zhi)電(dian)壓(ya)已(yi)在(zai)內(nei)部(bu)限(xian)定(ding)為(wei)1.0V,而外部電壓設定超過1.0V時無效,這就為D/A轉換器損壞時提供了另一種保護功能。
TrueDrive輸出架構
對於快速開關速度,UCD7K驅動器的輸出使用TrueDrive輸出架構,在開關交換的“米勒”平坦區期間,該架構向MOSFET的柵極輸入±4A的額定電流。TrueDrive包含由雙極性管和MOSFET管並聯組成的上拉/下拉電路。
高電壓啟動JFET+精確參考
部件號第二位數字等於或大於5(如UCD7500、UCD7601)的UCD7K係列器件內置有一個110V啟動JFET,可與48V通信總線電壓直接相連而無需外部電阻。JFET在啟動期間提供電流,當偏置繞組連接到VDD引腳得到足夠的工作電流時JFET將禁用。
UCD7K係列器件中還包含精度為1%、電壓為3.3V、電流為10mA的線性穩壓器,該穩壓器在作為參考電壓的同時又為數字控製器供電。
特別推薦
- 噪聲中提取真值!瑞盟科技推出MSA2240電流檢測芯片賦能多元高端測量場景
- 10MHz高頻運行!氮矽科技發布集成驅動GaN芯片,助力電源能效再攀新高
- 失真度僅0.002%!力芯微推出超低內阻、超低失真4PST模擬開關
- 一“芯”雙電!聖邦微電子發布雙輸出電源芯片,簡化AFE與音頻設計
- 一機適配萬端:金升陽推出1200W可編程電源,賦能高端裝備製造
技術文章更多>>
- 邊緣AI的發展為更智能、更可持續的技術鋪平道路
- 每台智能體PC,都是AI時代的新入口
- IAR作為Qt Group獨立BU攜兩項重磅汽車電子應用開發方案首秀北京車展
- 構建具有網絡彈性的嵌入式係統:來自行業領袖的洞見
- 數字化的線性穩壓器
技術白皮書下載更多>>
- 車規與基於V2X的車輛協同主動避撞技術展望
- 數字隔離助力新能源汽車安全隔離的新挑戰
- 汽車模塊拋負載的解決方案
- 車用連接器的安全創新應用
- Melexis Actuators Business Unit
- Position / Current Sensors - Triaxis Hall
熱門搜索
Future
GFIVE
GPS
GPU
Harting
HDMI
HDMI連接器
HD監控
HID燈
I/O處理器
IC
IC插座
IDT
IGBT
in-cell
Intersil
IP監控
iWatt
Keithley
Kemet
Knowles
Lattice
LCD
LCD模組
LCR測試儀
lc振蕩器
Lecroy
LED
LED保護元件
LED背光


