基於分立元件的PWM Buck三電平變換器
發布時間:2012-01-19
中心議題:
- Buck三電平變換器的工作原理及特點
- 采用分立元件實現的PWM Buck三電平變換器設計
解決方案:
- 交錯控製電路設計
- 驅動電路設計
- 采用分立元件實現的PWM Buck三電平變換器
0 引言
J. Renes Pinheiro於1992年提出了零電壓開關三電平DC-DC變換器[1],該變換器的開關應力為輸入直流電壓的一半,非常適合於輸入電壓高、輸出功率大的應用場合。因此,三電平變換器引起了廣泛關注,得到了長足發展。目前,三電平技術在已有的DC-DC變換器中,均得到了很好的應用。部分三電平DC-DC變換器在降低開關應力的同時,還大大減小了濾波器的體積,提高了變換器的動態特性。三電平技術的應用,充分體現了“采用有源控製的方式減小無源器件體積”的學術思想。
文獻[2]詳細分析了隔離與非隔離的三電平變換器的主電路拓撲結構。而本文是對PWM三電平變換器的控製電路進行分析和設計。文中采用比較器、運算放大器和RS觸發器等分立元件實現PWM Buck三電平變換器的控製。該方法控製電路簡單,易於實現,成本低,可以直接推廣到其它非隔離三電平變換器的控製中。
1 Buck三電平變換器
1.1 三電平兩種開關單元
文獻[2]分析了三電平DC/DC變換器的推導過程:用兩隻開關管串聯代替一隻開關管以降低電壓應力,並引入一隻箝位二極管和箝位電壓源(它被均分為兩個相等的電壓源)確que保bao兩liang隻zhi開kai關guan管guan電dian壓ya應ying力li均jun衡heng。電dian路lu中zhong開kai關guan管guan的de位wei置zhi不bu同tong,其qi箝qian位wei電dian壓ya源yuan與yu箝qian位wei二er極ji管guan的de接jie法fa也ye不bu同tong。文wen中zhong提ti取qu出chu兩liang個ge三san電dian平ping開kai關guan單dan元yuan如ru下xia圖tu1所示。圖1(a)中,箝位二極管的陽極與箝位電壓源的中點相連,稱之為陽極單元;圖1(b)中,箝位二極管的陰極與箝位電壓源的中點相連,稱之為陰極單元。

(a)三電平陽極單元 (b)三電平陰極單元
圖1 兩種三電平開關單元
[page]
1.2 Buck三電平變換器
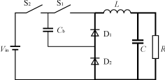
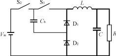
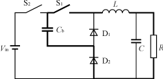
為了確保兩隻開關管的電壓應力相等,三電平變換器一般由上述兩種開關單元共同組成。文獻[2]所分析的半橋式三電平變換器的推導思路,可以推廣到所有的直流變換器中,由此提出了一族三電平變換器拓撲。圖2為Buck三電平變換器主電路拓撲及其4個工作模態。
模態1:如圖2(a)所示。在t=0時刻,觸發開關管S2,使S2導通,二極管D2則反偏截止,電壓源Vin通過隔直電容Cb給電感L充電。
模態2:如圖2(b)所示。在t=t1時刻,關斷S2,則D2導通,電路由D1及D2續流,電感L放電。
模態3:如圖2(c)所示。直至t=t2時刻,控製電路使S1導通,二極管D1則反偏截止,隔直電容Cb向電感L放電。
模態4:如圖2(d)所示。當t=t3時刻,關斷S1,則D1導通,電路由D1及D2續流,電感L放電,與模態2的工作過程類似。

(a)模態1 (b)模態2

(c)模態3 (d)模態4
圖2 Buck三電平變換器
2 采用分立元件實現的PWM Buck三電平變換器
2.1 交錯控製電路
一般采用比較器、運算放大器和RS觸發器等分立元件實現PWM Buck三電平變換器的交錯控製。其主要的控製電路框圖如下圖所示。

(a) 交錯控製電路框圖

(b) 控製電路的主要波形
圖3 交錯控製電路框圖和電路的主要波形
如圖3所示,時鍾信號C1和C2相差180度,它們分別對應的鋸 VRAMP1 和 VRAMP2 也相差180度,電壓誤差放大器的輸出信號 VEA、Vo 分別與 VRAMP1 和 VRAMP2 相比較,再通過兩個RS觸發器得到相差180度的驅動信號 G1 和 G2 。
[page]
2.2 驅動電路
為提高電路的效率及功率器件工作的可靠性,一般需要將控製電路的輸出信號加以功率放大。本文采用MC34152加隔離變壓器驅動的方法來設計驅動電路。
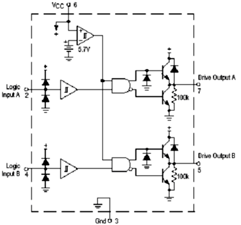
MC34152的外圍電路簡單,應用方便。它是8管腳的同相推挽驅動芯片,具體的內部結構和封裝如圖4所示。2,4腳為兩路控製信號輸入,經過芯片內部的推挽放大,直接輸出同相的兩路驅動信號(7,5腳)。為使芯片更加穩定地工作,一般在芯片的電源端並聯一個濾去高頻幹擾的瓷片電容和一個濾去低頻幹擾的電解電容。
當電路的功率較大及工作頻率較高時,一般要將控製電路與主電路隔離。所以,本文采用隔離變壓器來實現隔離。MC34152的輸出經一隔直電容後直接可以輸入到隔離變壓器的原邊。

(a) MC34152內部結構圖 (b) MC34152封裝圖
圖4 MC34152內部結構圖及封裝圖
本文所設計的驅動電路簡單可行,驅動波形比較理想:有快速的上升沿,並在一開始有一定的過衝,可以加速開通,減小了開通損耗;同時,有反偏截止電壓,提供了足夠的反相門極驅動,減小了下降時間。
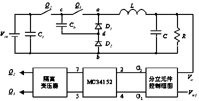
2.3 采用分立元件實現的PWM Buck三電平變換器
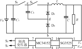
采用分立元件實現的PWM Buck三電平變換器的係統框圖如圖5所示。

圖5 PWM Buck三電平變換器控製原理圖
[page]
3 實驗結果和分析
為了驗證上述所分析的控製和驅動電路設計的可行性,本文對輸入電壓為120V(90V~180V),輸出為48V/4A,開關頻率50kHz的PWM Buck三電平變換器進行了實驗驗證。實驗結果表明,采用上述分立元件實現PWM Buck三電平變換器的控製是切實可行的。
圖6所示的即為采用分立元件來實現的PWM Buck三電平變換器的實驗波形。

(a)ch1-G1;ch2-G2

(b)ch1-Q1;ch2-Q2

(c)ch3-iL;ch2-Vds2;ch4-Vab

(d)ch3-Vin;ch2-Vout
圖6 實驗波形
[page]
從圖6中可以看出,采用上述分立元件實現PWM Buck三電平變換器的控製是切實可行的。
(a)圖中,示意的是交錯控製電路的兩路輸出波形 G1 和 G2。可以看出其占空比均大於0.5。開關頻率為50kHz 。要實現對驅動信號頻率的調節也變得非常簡單,隻需要調節鋸齒波 VRAMP1 和 VRAMP2 頻率即可。
(b)圖中,示意了隔離變壓器副邊輸出的兩路驅動波形,可以直接驅動開關管。從圖中可以看出驅動波形比較理想:有快速的上升沿,並在一開始有一定的過衝,可以加速開通,減小了開通損耗;同時,有反偏截止電壓,提供了足夠的反相門極驅動,減小了下降時間;很好地驗證了驅動電路的設計是合理的。
(c)圖中,輸入電壓 Vin 為170VDC,恒流電子負載 Iout 為4A。Vds2 為開關管 Q2 工作時的漏源極電壓波形,開通與關斷時均沒有大的尖峰,對開關管而言是比較理想的波形。Vab 為兩個開關管共同工作所輸出的三電平波形,可見其頻率為開關頻率的兩倍。從而大大減小了濾波元件的大小。文獻[4,5]詳細分析了一類零電壓零電流開關複合式全橋三電平DC-DC變換器,該變換器的輸出整流電壓高頻交流分量很小,可以減小輸出濾波器,改善變換器的動態性能;同時其輸入電流脈動很小,可以減小輸入濾波器。文獻[2]詳細論述了Buck三電平變換器和傳統的Buck變換器中濾波器的參數設計的分析和比較。iL 為輸出濾波電感上流過的電流波形。
(d)圖中,恒流電子負載 Iout 為4A。圖中示意了輸入電壓 Vin 從125伏跳變到110伏時,輸出電壓 Vout 的瞬態響應曲線。可以看出該PWM Buck三電平變換器電路的穩定性比較好。在輸入電壓的變化範圍(90V~180V)內,可以較快地穩定在額定輸出的電壓值 Vout = 48V 上。
4 結論
本文首先簡要論述三電平變換器拓撲的推導過程;介紹了Buck三電平變換器主電路拓撲及其在開關管的占空比大於0.5時的四個工作模態;詳細分析了采用比較器、運算放大器和RS觸發器等分立元件實現PWM Buck三電平變換器的交錯控製。該方法控製電路簡單,易於實現,成本低,可以直接推廣到其它非隔離三電平變換器的控製中。並對采用MC34152加隔離變壓器驅動的方法來設計驅動電路作了介紹。最後對輸入電壓為120V(90V~180V),輸出為48V/4A,開關頻率50kHz的PWM Buck三電平變換器進行了實驗驗證,實驗結果表明,采用上述分立元件實現PWM Buck三電平變換器的控製是切實可行的。
- 噪聲中提取真值!瑞盟科技推出MSA2240電流檢測芯片賦能多元高端測量場景
- 10MHz高頻運行!氮矽科技發布集成驅動GaN芯片,助力電源能效再攀新高
- 失真度僅0.002%!力芯微推出超低內阻、超低失真4PST模擬開關
- 一“芯”雙電!聖邦微電子發布雙輸出電源芯片,簡化AFE與音頻設計
- 一機適配萬端:金升陽推出1200W可編程電源,賦能高端裝備製造
- 邊緣AI的發展為更智能、更可持續的技術鋪平道路
- 每台智能體PC,都是AI時代的新入口
- IAR作為Qt Group獨立BU攜兩項重磅汽車電子應用開發方案首秀北京車展
- 構建具有網絡彈性的嵌入式係統:來自行業領袖的洞見
- 數字化的線性穩壓器
- 車規與基於V2X的車輛協同主動避撞技術展望
- 數字隔離助力新能源汽車安全隔離的新挑戰
- 汽車模塊拋負載的解決方案
- 車用連接器的安全創新應用
- Melexis Actuators Business Unit
- Position / Current Sensors - Triaxis Hall




