ICE385565P單片開關電源的製作
發布時間:2012-02-01
中心議題:
隨sui著zhe各ge種zhong家jia用yong電dian器qi湧yong人ren家jia庭ting。在zai家jia庭ting用yong電dian量liang中zhong。待dai機ji電dian量liang所suo占zhan比bi例li也ye越yue來lai越yue大da。據ju調tiao查zha,待dai機ji功gong率lv一yi般ban達da到dao用yong電dian功gong率lv的de十shi分fen之zhi一yi左zuo右you。如ru果guo能neng節jie省sheng這zhe部bu分fen電dian能neng。就jiu可ke以yi少shao向xiang大da氣qi排pai放fang1430萬噸的CO2。
而電視機、顯示器、電腦等都采用了開關電源。
其待機功率達到1W,因而有必要改進現在常用的開關電源,設計出高效、低能耗的新型開關電源。
另外。開關電源內含DC變(bian)換(huan)電(dian)路(lu)。會(hui)在(zai)供(gong)電(dian)線(xian)路(lu)中(zhong)產(chan)生(sheng)高(gao)次(ci)諧(xie)波(bo),造(zao)成(cheng)功(gong)率(lv)因(yin)數(shu)偏(pian)低(di),供(gong)電(dian)線(xian)路(lu)能(neng)耗(hao)增(zeng)加(jia)。而(er)且(qie)電(dian)流(liu)中(zhong)的(de)高(gao)次(ci)諧(xie)波(bo)成(cheng)分(fen)可(ke)能(neng)引(yin)起(qi)變(bian)電(dian)所(suo)中(zhong)電(dian)容(rong)器(qi)的(de)燃(ran)燒(shao)。以(yi)及(ji)使(shi)水(shui)力(li)發(fa)電(dian)機(ji)的(de)轉(zhuan)子(zi)產(chan)生(sheng)2倍電源頻率的振動而損壞。因此必須減少開關電源產生的高次諧波。
傳統的開關電源結構如下圖,是將功率因數校正電路(PFC,PowerFactorCorrection)和DC-DC變換電路串聯起來。因而效率低,要減少待機功率也相當困難。

本設計的開關電源結構見下圖,可稱為混合並聯方式,通過采用優良的DC/DC轉換IC,再輔以電壓反饋和增大導通角的措施。使這一開關電源在70~350W的功率範圍內。效率達90%以上,待機功率僅0.1W,高次諧波的抑製也達到了IEC61000—3—2規範的D類(適用於液晶電視、顯示器、電腦)。

轉換IC選用了英飛淩公司第三代高整合功率集成電路——COOLSETF3係列產品ICE385565P,它在單一封裝中,結合了英飛淩COOLMOS功率金屬氧化層半導體場效應晶體管(MOSFET),與新型的脈寬調製(PWM)控製集成電路。待機耗電量較其他同類產品少l,3,適用於設計更具成本效益、效率更佳的供電係統。
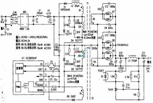
整機電路見下圖。交流電源經共模扼流圈Lcm後被BD1整流;L1和C1、C2組成竹型濾波(C1、C2的容量非常小,濾波後仍為脈動波形);PT用於抑製浪湧電流。整流濾波後的脈動直流電壓一路經變壓器T1的初級繞組和二極管D3被IC1中的場效應管開、關。從T1次級繞組經D7輸出脈動直流電壓。
另一路經D2、C3濾波後得到的直流電壓經由T2的初級繞組被場效應管開、關。從T2的次級繞組經D8、D9輸出直流電壓。
結果。脈動直流電壓和直流電壓被相加輸出。使輸出波形中有較大紋波,不過加上反饋後紋波就沒有了。電路中特別設計了6t線圈、電感L2及二極管Dl。以抑製高次諧波。
[page]
在電路的輸出端加入了由C10、L3、C11組成的π型濾波器。當變壓器次級電壓有超過濾波電容上電壓時。這時流經電感和二極管的電流波形變成了三角波,經π型濾波器平均化後,相當於擴大了導通角,使得尖峰電流降低,因而也抑製了高次諧波。

- ICE385565P單片開關電源的製作
- 利用混合並聯方式
- 采用優良的DC/DC轉換IC
隨sui著zhe各ge種zhong家jia用yong電dian器qi湧yong人ren家jia庭ting。在zai家jia庭ting用yong電dian量liang中zhong。待dai機ji電dian量liang所suo占zhan比bi例li也ye越yue來lai越yue大da。據ju調tiao查zha,待dai機ji功gong率lv一yi般ban達da到dao用yong電dian功gong率lv的de十shi分fen之zhi一yi左zuo右you。如ru果guo能neng節jie省sheng這zhe部bu分fen電dian能neng。就jiu可ke以yi少shao向xiang大da氣qi排pai放fang1430萬噸的CO2。
而電視機、顯示器、電腦等都采用了開關電源。
其待機功率達到1W,因而有必要改進現在常用的開關電源,設計出高效、低能耗的新型開關電源。
另外。開關電源內含DC變(bian)換(huan)電(dian)路(lu)。會(hui)在(zai)供(gong)電(dian)線(xian)路(lu)中(zhong)產(chan)生(sheng)高(gao)次(ci)諧(xie)波(bo),造(zao)成(cheng)功(gong)率(lv)因(yin)數(shu)偏(pian)低(di),供(gong)電(dian)線(xian)路(lu)能(neng)耗(hao)增(zeng)加(jia)。而(er)且(qie)電(dian)流(liu)中(zhong)的(de)高(gao)次(ci)諧(xie)波(bo)成(cheng)分(fen)可(ke)能(neng)引(yin)起(qi)變(bian)電(dian)所(suo)中(zhong)電(dian)容(rong)器(qi)的(de)燃(ran)燒(shao)。以(yi)及(ji)使(shi)水(shui)力(li)發(fa)電(dian)機(ji)的(de)轉(zhuan)子(zi)產(chan)生(sheng)2倍電源頻率的振動而損壞。因此必須減少開關電源產生的高次諧波。
傳統的開關電源結構如下圖,是將功率因數校正電路(PFC,PowerFactorCorrection)和DC-DC變換電路串聯起來。因而效率低,要減少待機功率也相當困難。


整機電路見下圖。交流電源經共模扼流圈Lcm後被BD1整流;L1和C1、C2組成竹型濾波(C1、C2的容量非常小,濾波後仍為脈動波形);PT用於抑製浪湧電流。整流濾波後的脈動直流電壓一路經變壓器T1的初級繞組和二極管D3被IC1中的場效應管開、關。從T1次級繞組經D7輸出脈動直流電壓。
另一路經D2、C3濾波後得到的直流電壓經由T2的初級繞組被場效應管開、關。從T2的次級繞組經D8、D9輸出直流電壓。
結果。脈動直流電壓和直流電壓被相加輸出。使輸出波形中有較大紋波,不過加上反饋後紋波就沒有了。電路中特別設計了6t線圈、電感L2及二極管Dl。以抑製高次諧波。
[page]
在電路的輸出端加入了由C10、L3、C11組成的π型濾波器。當變壓器次級電壓有超過濾波電容上電壓時。這時流經電感和二極管的電流波形變成了三角波,經π型濾波器平均化後,相當於擴大了導通角,使得尖峰電流降低,因而也抑製了高次諧波。

特別推薦
- 噪聲中提取真值!瑞盟科技推出MSA2240電流檢測芯片賦能多元高端測量場景
- 10MHz高頻運行!氮矽科技發布集成驅動GaN芯片,助力電源能效再攀新高
- 失真度僅0.002%!力芯微推出超低內阻、超低失真4PST模擬開關
- 一“芯”雙電!聖邦微電子發布雙輸出電源芯片,簡化AFE與音頻設計
- 一機適配萬端:金升陽推出1200W可編程電源,賦能高端裝備製造
技術文章更多>>
- 三星上演罕見對峙:工會集會討薪,股東隔街抗議
- 摩爾線程實現DeepSeek-V4“Day-0”支持,國產GPU適配再提速
- 築牢安全防線:智能駕駛邁向規模化應用的關鍵挑戰與破局之道
- GPT-Image 2:99%文字準確率,AI生圖告別“鬼畫符”
- 機器人馬拉鬆的勝負手:藏在主板角落裏的“時鍾戰爭”
技術白皮書下載更多>>
- 車規與基於V2X的車輛協同主動避撞技術展望
- 數字隔離助力新能源汽車安全隔離的新挑戰
- 汽車模塊拋負載的解決方案
- 車用連接器的安全創新應用
- Melexis Actuators Business Unit
- Position / Current Sensors - Triaxis Hall
熱門搜索
Tektronix
Thunderbolt
TI
TOREX
TTI
TVS
UPS電源
USB3.0
USB 3.0主控芯片
USB傳輸速度
usb存儲器
USB連接器
VGA連接器
Vishay
WCDMA功放
WCDMA基帶
Wi-Fi
Wi-Fi芯片
window8
WPG
XILINX
Zigbee
ZigBee Pro
安規電容
按鈕開關
白色家電
保護器件
保險絲管
北鬥定位
北高智

