LED顯示屏的節能原理分析
發布時間:2012-02-09
中心議題:
- LED顯示屏的節能原理
解決方案:
- 采用半橋或全橋高效率開關電源
在這個節能呼聲極高的時代,led顯(xian)示(shi)屏(ping)的(de)進(jin)一(yi)步(bu)節(jie)能(neng)又(you)無(wu)可(ke)厚(hou)非(fei)的(de)成(cheng)為(wei)了(le)這(zhe)個(ge)行(xing)業(ye)追(zhui)逐(zhu)的(de)支(zhi)撐(cheng)點(dian)。很(hen)多(duo)企(qi)業(ye)在(zai)這(zhe)一(yi)點(dian)上(shang)進(jin)行(xing)各(ge)方(fang)麵(mian)改(gai)良(liang),在(zai)一(yi)定(ding)程(cheng)度(du)上(shang)有(you)所(suo)改(gai)進(jin),實(shi)現(xian)了(le)節(jie)能(neng)的(de)效(xiao)果(guo),但(dan)是(shi)要(yao)實(shi)現(xian)更(geng)大(da)意(yi)義(yi)上(shang)的(de)節(jie)能(neng),還(hai)有(you)很(hen)長(chang)的(de)路(lu)要(yao)走(zou),這(zhe)需(xu)要(yao)整(zheng)個(ge)行(xing)業(ye)的(de)共(gong)同(tong)努(nu)力(li)。
最近市場上出現了為數不多的節能led顯示屏,通過對供電電源的改進對於led顯示屏的節能效果起到重大的提升,吸引了不少消費者的注意力,並給予了相當高的期待,很多led顯示屏廠家躍躍欲試,準備搶先引進這一技術,獲得發展先機。在目前的技術基礎上,節能led顯示屏的節能效果到底是如何實現的呢?

圖1:Led顯示屏基本架構
我們以一個led小模塊來分析其耗電狀況!如圖2,是一個以長運通光電推出的CYT62726為驅動芯片的led小模塊,其供電電壓為5V,先不計算外圍器件的功耗,因為它們在整個屏中所占的比重極小,那整個屏所耗的功率都在燈上,先計算燈點功率為Pled=n*Uvf*Iled(n為通道數,Uvf為led燈點的壓降,Iled為設定的電流值)CYT62726驅動IC的管腳壓降一般為0.6V左右,紅綠藍燈點的壓降分別為1.8V,3.0V,3.0V如此那每個通道隻需4V(3.0+0.6V)即可正常工作,保守一點可以設置成紅燈通道2.8V,藍綠通道3.8V而實際上我們的供電電壓都為5V,就相當於增加了1V*Iled的功耗在IC內部,所以如上可以設想隻要將供電電源下降至紅2.8V,綠3.8V,藍3.8V,我們就可以省去那加在IC通道上的1V*Iled功耗,在其他器件不變的情況下便可實現led顯示屏節能至少15%以上,再加上本身對led屏散熱要求的降低也能實現一定程度上的節能,這對於一個大屏來說已經是一個相當大的數字了,相信客戶會樂於接受!

圖2 CYT62726驅動led小模塊
[page]
我們可以進一步剖析其節能原理!
首先,從供電電源來看,如圖3是一個傳統的開關電源原理圖,如果要將5V降為4V,整流肖特基正向壓降所占輸出電壓比重必然增加,開關電源輸出電壓越低,因整流肖特基正向電壓比重越高(其比重X=V壓降/V輸出,輸出從5V降為4V,加入其壓降為0.5V,則其比重將從0.1上升為0.125,提高25%),電源輸出效率就越低,這對於LED屏幕整體節能效果並不明顯,所以采用這一電源設計原理顯然是是無法實現電源工作效率的提升。同時,5Vshibiaochengzhidianya,zaishichangyunyongshangyijingxiangdangchengshu,qiyongxindekaiguandianyuandianyuandianya,jiangdixiaolvdetongshizhihuizengjiachengben,pinzhiyenanbaozhang,shixianyoukunnan。

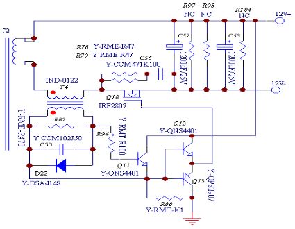
電源的設計是一個比較成熟的領域,可以采用另外一種設計思路實現度顯示屏的供電,例如同步整流技術。基本原理如圖4,Q10為功率MOSFET,在次級電壓的正半周,Q10導通,Q10起整流作用;在次級電壓的負半周,Q10關斷,同步整流電路的功率損耗主要包括Q10的導通損耗及柵極驅動損耗。當開關頻率低於60KHz時,導通損耗占主導地位;開關頻率高於60KHz時,以柵極驅動損耗為主。在驅動較大功率的同步整流器時,要求柵極峰值驅動電流IG(PK)≥1A時,還可采用CMOS高速功率MOSFET驅動器。同步整流替代肖特基整流後,可以有效減小在輸出功率中消耗的比例。采用同步整流技術是必須的。

圖4:反激單端降壓式同步整流器的基本原理圖
在選擇AC/DC開關電源時,可以選用半橋或全橋新技術,這樣可以使開關電源效率提升到90%以上。當然這些技術應用,給led顯示屏供電是可以將電壓降至最佳狀態,同時電源的效率也能達到高效率水平,因此采用新的電源技術給led顯示屏供電是可以達到顯著節能的效果。電源成本也肯定會有一些增加。
[page]
其次,我們可以仔細的研究一下led屏幕驅動IC,如圖5所示輸出端為一個MOS開關管(如圖6),控製輸出端口的關或者開,輸出端口壓降即VDS =0.65V左右,這是工藝和材料所決定,要把VDS降為0.2V甚至0.1V,本身所需的麵積必然增大。在MOS管的結構中可以看到,在GS,GD之間存在寄生電容,而MOS管的驅動,實際上就是對電容的充放電。這個充放電的過程是需要段時間的,麵積如果增加,在MOS管上的寄生電容也會隨之增大,如此,導致的後果就是整個IC的端口響應速度下降,這對於一個LED屏幕驅動IC將是致命的弱點,因此,想從IC上入手,把轉折電壓降低,同時使驅動IC有足夠的響應速度,起決定作用的是工藝,這是是難以實現的。有人認為可以采用其他的設計原理,但是如果是恒流IC,內(nei)部(bu)電(dian)路(lu)是(shi)可(ke)能(neng)不(bu)一(yi)樣(yang),但(dan)是(shi)通(tong)道(dao)端(duan)口(kou)的(de)開(kai)關(guan)管(guan)是(shi)必(bi)須(xu)存(cun)在(zai)的(de),所(suo)以(yi)即(ji)使(shi)采(cai)用(yong)其(qi)他(ta)的(de)設(she)計(ji)原(yuan)理(li),要(yao)想(xiang)達(da)到(dao)電(dian)壓(ya)下(xia)降(jiang)的(de)目(mu)的(de)也(ye)是(shi)難(nan)以(yi)實(shi)現(xian)的(de)。

圖5:LED屏幕驅動IC內部方框圖

圖6:MOS管
綜上所述,led節能顯示屏的實現主要是從供電電源上著手,在現有的LED顯示屏上直接采用半橋或全橋高效率開關電源,再加上同步整流節能效果顯著。給驅動IC恒heng流liu的de狀zhuang態tai下xia盡jin量liang的de減jian小xiao電dian源yuan電dian壓ya,通tong過guo紅hong綠lv藍lan各ge管guan芯xin分fen開kai供gong電dian來lai達da到dao更geng好hao的de節jie能neng效xiao果guo。當dang然ran這zhe種zhong非fei標biao準zhun電dian壓ya電dian源yuan和he新xin技ji術shu的de應ying用yong成cheng本ben必bi然ran有you所suo上shang升sheng。從cong屏ping幕mu驅qu動dongIC上看,節能並不明顯,減小驅動恒流壓差還會帶來包括成本在內的新的問題。部分IC企業宣傳驅動節能設計,無非是出於銷售策略而已。
- 噪聲中提取真值!瑞盟科技推出MSA2240電流檢測芯片賦能多元高端測量場景
- 10MHz高頻運行!氮矽科技發布集成驅動GaN芯片,助力電源能效再攀新高
- 失真度僅0.002%!力芯微推出超低內阻、超低失真4PST模擬開關
- 一“芯”雙電!聖邦微電子發布雙輸出電源芯片,簡化AFE與音頻設計
- 一機適配萬端:金升陽推出1200W可編程電源,賦能高端裝備製造
- 三星上演罕見對峙:工會集會討薪,股東隔街抗議
- 摩爾線程實現DeepSeek-V4“Day-0”支持,國產GPU適配再提速
- 築牢安全防線:智能駕駛邁向規模化應用的關鍵挑戰與破局之道
- GPT-Image 2:99%文字準確率,AI生圖告別“鬼畫符”
- 機器人馬拉鬆的勝負手:藏在主板角落裏的“時鍾戰爭”
- 車規與基於V2X的車輛協同主動避撞技術展望
- 數字隔離助力新能源汽車安全隔離的新挑戰
- 汽車模塊拋負載的解決方案
- 車用連接器的安全創新應用
- Melexis Actuators Business Unit
- Position / Current Sensors - Triaxis Hall

