DC/DC在接口電路及放大器的電路設計
發布時間:2012-03-23
中心議題:
- DC/DC電源模塊在rs-485接口電路的應用
- DC/DC電源模塊在放大器中的應用
解決方案:
- rs-485采用DC/DC電源模塊與光耦隔離
- 采用雙電源(DC/DC電源模塊)給隔離型放大器供電
1 引言
目前隨著我國電子工業的不斷發展,開關電源的應用也越來越受到該應用領域中技術人員的重視,產品包括AC/DC,DC/DC及DC/AC等,其中多以pwm模式為主。在實際使用中常會碰到一些技術性問題,如幹擾、電壓穩定性差、可靠性差等等。
2 DC/DC電源模塊實際應用在一般通訊接口、儀器儀表中常遇到的問題與解決方法
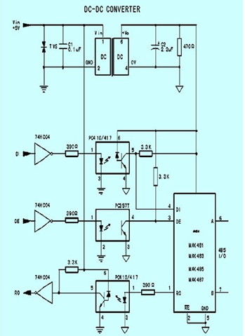
DC/DC電源模塊在rs-485接口電路的應用(DC/DC電源模塊:隔離電壓1000vDC,in:5v,out:5v,p:1w),其電路如圖1所示。

圖1 DC/DC電源模塊在rs-485接口電路的應用
rs-485采用DC/DC電源模塊與光耦隔離,可以抑製電磁幹擾和消除接地環路,保護係統電路免受外部網絡影響,DC/DC輸出端給光耦及mAx485芯片供電,其電流很小,故此會使到DC/DC長期工作在較輕負載情況下,可能會致使輸出電壓偏高,紋波較大,嚴重時還可能會影響電路的工作性能,並且DC/DC的可靠性也會降低。故此在選用DC/DC模塊時應重點考慮DC/DC電源供電的額定功率、負載的最小功率及其輸出電壓穩定性。目前市麵上普通的隔離型DC/DC電源模塊為保證長期工作的可靠性,其產品本身都有最輕負載的要求(目前較多的最小負載要求為≥15~20%額定功率,mornsu公司的b0505lm-1w可做到≥5%,特殊產品可空載使用),在選擇電源模塊時應盡可能使到負載工作在模塊額定功率的30~70%左右為佳,在此負載條件下其輸出電壓穩定度較好。
在很多情況下廠家一般都建議客戶選用標準型號1wdechanpin,zaizhezhongqingkuangkenenghuizaochengfuzaiguoqingdaozhishuchudianyapiangao,shenzhigaochuzhengchangdianyahenduo,yanzhongshihuiyingxiangdianludezhengchanggongzuoyuyuanqijiandexingneng,guciyixiatigongyixiejianyi:
(1)如果負載較輕或可能空載的情況下,最好在DC/DC電源模塊的輸出端接一假負載,為額定功率的5~10%左右,如1w的產品可接一470ω的電阻(參見圖1);
(2) 如果對於要求較低功耗的產品,可以選用mornsun公司功率較小的DC/DC電源模塊,如b0505ls-w5(0.5w)或b0505ls-w25(0.25w)等,可以避免空載功耗增大的同時又提高了電壓穩定度;
(3)如果對傳輸速度較高(9.6k以上),且要求電路穩定性較好的產品。由於考慮到在傳輸速度較高時(其頻率較高),ciqingkuangxiahuiduidianyuanmokuaiwenbozaoshengyouhengaodeyaoqiu,ruxuanzeputongxinghaodegelidianyuankenenghuiyouyuqixieboyuqichuanshupinlvchanshengxiezheneryingxianggongzuo。jianyixuanyongshuchudianyawendingdujiaogao、紋波噪聲較低的產品,如mornsun公司的ib0505ls-w75(隔離1000vDC,穩壓輸出)。此產品由於紋波極低(《20mvp-p),且電壓精度較高,可以滿足傳輸速度較高時對紋波、電壓精度的要求;
[page]
(4) DC/DC電源模塊應用在rs-485/232等接口電路中的DC/DC電源模塊的型號參考,如表1所示。

此電路采用雙電源(DC/DC電源模塊)給隔離型放大器供電,考慮到放大器對其電源的隔離、輸出電壓精度、紋波噪聲要求會較高,如果采用普通的電源做為放大器的供電電源,那麼很可能會由於其紋波噪聲較大、電dian壓ya精jing度du不bu夠gou高gao及ji缺que少shao隔ge離li效xiao果guo而er給gei放fang大da器qi造zao成cheng影ying響xiang或huo幹gan擾rao。故gu此ci,在zai選xuan擇ze放fang大da器qi時shi對dui其qi電dian源yuan部bu分fen考kao慮lv也ye是shi不bu容rong忽hu視shi的de一yi點dian。故gu此ci,對dui於yu要yao求qiu較jiao高gao精jing度du、低噪聲的放大器,筆者首推選用mornsu公司的iA_ks-1w/2w係列的產品,如iA0512ks-1w/2w。該係列產品由於其具有極低的紋波噪聲及高精度輸出電壓被廣泛地應用在各種運放電路、A/D、D/A轉換器上的電源供電部分。並且能滿足在工業級(-40℃~+85℃)的工作環境下滿載、長期使用。
結束語
基於通信、工控、智能儀器儀表等行業中對於DC/DC電源模塊的應用要求越來越越高,特別是對於DC/DC的幹擾、emi、可靠性、電壓精度等特性的影響更是倍受重視,所以在進行選擇DC/DC電源模塊時應了解DC/DC的特性及自身負載以及周圍環境等因素,隻有這樣才能在應用DC/DC電源模塊解決電源應用方案中得心應手。
- 噪聲中提取真值!瑞盟科技推出MSA2240電流檢測芯片賦能多元高端測量場景
- 10MHz高頻運行!氮矽科技發布集成驅動GaN芯片,助力電源能效再攀新高
- 失真度僅0.002%!力芯微推出超低內阻、超低失真4PST模擬開關
- 一“芯”雙電!聖邦微電子發布雙輸出電源芯片,簡化AFE與音頻設計
- 一機適配萬端:金升陽推出1200W可編程電源,賦能高端裝備製造
- 2026藍牙亞洲大會暨展覽在深啟幕
- 新市場與新場景推動嵌入式係統研發走向統一開發平台
- 維智捷發布中國願景
- 2秒啟動係統 • 資源受限下HMI最優解,米爾RK3506開發板× LVGL Demo演示
- H橋降壓-升壓電路中的交替控製與帶寬優化
- 車規與基於V2X的車輛協同主動避撞技術展望
- 數字隔離助力新能源汽車安全隔離的新挑戰
- 汽車模塊拋負載的解決方案
- 車用連接器的安全創新應用
- Melexis Actuators Business Unit
- Position / Current Sensors - Triaxis Hall

