工業電源的應用設計探討
發布時間:2011-10-17 來源:電子元件技術網
中心議題:
工業應用場合中使用的電源係統有明顯的特點:在這些係統中,為了滿足空間的需求,常常需要使用功率密度較高的電源;有些工業應用場合例如采礦業常常麵臨惡劣的操作環境,一旦出現電源故障,維護起來就十分艱難,這對電源係統的安全性、可靠性和耐用性提出了更高的要求;在用電設備眾多的工業環境中,為了克服設備間的幹擾,電源還必須有很強的抗幹擾和電磁兼容能力……
總zong之zhi,在zai工gong業ye場chang合he,電dian源yuan係xi統tong在zai各ge方fang麵mian都dou有you更geng高gao的de需xu求qiu,而er這zhe樣yang的de需xu求qiu正zheng在zai通tong過guo不bu斷duan進jin步bu的de技ji術shu和he完wan善shan的de電dian源yuan模mo塊kuai設she計ji越yue來lai越yue好hao地di被bei滿man足zu。例li如ru,越yue來lai越yue多duo的de工gong業ye模mo塊kuai電dian源yuan正zheng向xiang器qi件jian發fa展zhan。隨sui著zhe模mo塊kuai工gong業ye電dian源yuan集ji成cheng化hua和he一yi致zhi性xing設she計ji的de推tui進jin,模mo塊kuai的de應ying用yong也ye日ri趨qu標biao準zhun化hua,應ying用yong電dian路lu越yue來lai越yue簡jian單dan,選xuan型xing也ye變bian得de相xiang對dui容rong易yi。各ge模mo塊kuai工gong業ye電dian源yuan廠chang商shang已yi經jing開kai始shi進jin行xing器qi件jian和he電dian路lu的de整zheng合he來lai盡jin量liang降jiang低di成cheng本ben,提ti高gao競jing爭zheng力li。
本期專題,我們就將焦點對準工業電源的應用設計和趨勢,看看應該如何綜合考慮多方麵因素,更好地把握工業電源的設計。
超級電容正在越來越多地用於工業電源係統
超級電容在工業電源係統中的使用越來越多。它的功率密度表現非常突出,還具有循環壽命長、功率密度大、充放電速度快、高溫性能好、容量配置靈活、環境友好免維護等優點。但目前單體電容器電壓偏低,僅為1~3V,故必須采用多個電容器串並聯,構成超級電容器儲能組以滿足電壓能量的等級要求。
chaojidianrongchunengxitongyuanlituruxia。dangxiangdianjichongdianshi,chuyulixiangjihuadianjizhuangtaidedianjibiaomiandianhejiangxiyinzhouweidianjiezhirongyezhongdeyixinglizi,shizhexielizifuyudianjibiaomianshangxingchengshuangdianheceng,gouchengshuangdiancengdianrong。youyuliangdianhecengdejulifeichangxiao(一般 0.5mm 以下),再加之采用特殊電極結構,使電極表麵積成萬倍的增加,從而產生極大的電容量。
圖1:超級電容儲能原理圖
超級電容在工業方麵的兩個典型應用包括:
1)可再生能源發電係統/分布式電力係統
zaikezaishengnengyuanfadianhuofenbushidianlixitongzhong,fadianshebeideshuchugonglvjuyoubuwendingxinghebukeyucexingdetedian。caiyongchaojidianrongqichuneng,keyichongfenfahuiqigonglvmiduda、循環壽命長、儲能密度高、無需維護等優點,既可以單獨儲能,也可以與其他儲能裝置混合儲能。超級電容器與太陽能電池相結合,可以應用於路燈、交通警示牌、交通標誌燈等。超級電容器還應用於風力發電、ranliaodianchidengfenbushifadianxitong,keyiduixitongqidaoshunjiangonglvbuchangdezuoyong,bingkeyizaifadianzhongduanshizuoweibeiyongdianyuan,yitigaogongdiandewendingxinghekekaoxing。
2)變頻驅動係統的能量緩衝器
超chao級ji電dian容rong器qi與yu功gong率lv變bian換huan器qi構gou成cheng能neng量liang的de緩huan衝chong器qi,可ke以yi用yong於yu電dian梯ti等deng變bian頻pin驅qu動dong係xi統tong。當dang電dian梯ti上shang升sheng時shi,能neng量liang緩huan衝chong器qi向xiang驅qu動dong係xi統tong中zhong的de直zhi流liu母mu線xian供gong電dian,提ti供gong電dian機ji所suo需xu的de峰feng值zhi功gong率lv;在電梯減速下降過程中,吸收電機通過變頻器向直流母線回饋能量。
在太陽能LED路燈係統中,超級電容就充當了重要的一部分。由光伏電池陣列、光伏控製器、超級電容、充電控製器、蓄電池、電流變換器、LED負fu載zai組zu成cheng,連lian接jie結jie構gou如ru下xia圖tu所suo示shi。超chao級ji電dian容rong跨kua接jie在zai直zhi流liu母mu線xian和he地di線xian之zhi間jian,用yong於yu保bao持chi直zhi流liu母mu線xian的de電dian壓ya,並bing緩huan衝chong光guang伏fu電dian池chi提ti供gong的de過guo大da能neng量liang,在zai適shi當dang的de時shi候hou放fang電dian以yi滿man足zu蓄xu電dian池chi的de充chong電dian需xu要yao和he負fu載zai的de供gong電dian需xu要yao。

圖2:應用了超級電容的太陽能LED路燈係統
另一個應用實例就是智能水表。傳統的智能水表在控製水閥開啟和關斷時,普遍采用的方法是內裝鋰電池。鋰電池的優點在於重量輕、能量大、自放電率低等。雖然如此,由於智能水表都沒有設計再充電電路,鋰電池使用到一定時間後,將無法為控製電路提供能量,不得不更換電池。上門為用戶更換電池或水表,這zhe對dui於yu水shui表biao生sheng產chan廠chang家jia和he自zi來lai水shui公gong司si來lai說shuo都dou是shi一yi件jian繁fan瑣suo的de事shi。更geng危wei險xian的de是shi,電dian池chi電dian量liang不bu足zu的de情qing況kuang出chu現xian是shi隨sui機ji的de,如ru果guo不bu精jing確que和he及ji時shi的de監jian測ce電dian池chi電dian量liang,將無法可靠的關斷水閥,造成無法計費、逃水現象等情況出現。為了解決這一製約智能水表發展的瓶頸問題,已有不少廠家嚐試一種全新的方案,那就是用超級電容代替鋰電池應用於智能水表。超級電容是近幾年才批量生產的一種無源器件,介於電池與普通電容之間,具有電容的大電流快速充放電特性,同時也有電池的儲能特性,並且重複使用壽命長,放電時利用移動導體間的電子(而不依靠化學反應)釋放電流從而為設備提供電源。
延伸閱讀:
超級電容在太陽能路燈設計中的應用:http://wap.0-fzl.cn/art/artinfo/id/80011588
超級電容在智能水表中的應用方案:http://wap.0-fzl.cn/art/artinfo/id/80014256
[page]
工業電源的可靠性設計
元器件直接決定了電源的可靠性,為剔除不符合使用要求的元器件,包括電參數不合格、密封性能不合格、外觀不合格、穩定性差、早期失效等,應進行篩選試驗,這是一種非破壞性試驗。通過篩選可使元器件失效率降低1~2個數量級,當然篩選試驗代價(時間與費用)很大,但綜合維修、後勤保障、整架聯試等還是合算的,研製周期也不會延長。電源設備主要元器件的篩選試驗一般要求包括:電阻在室溫下按技術條件進行100%測試,剔除不合格品;普通電容器在室溫下按技術條件進行100%測試,剔除不合格品;接插件按技術條件抽樣檢測各種參數。
在設計方麵也要注意,開關管選用MOSFET能簡化驅動電路,減少損耗;輸出整流管盡量采用具有軟恢複特性的二極管;應選擇金屬封裝、陶瓷封裝、玻璃封裝的器件.禁止選用塑料封裝的器件;設計時盡量少用繼電器,確有必要時應選用接觸良好的密封繼電器;吸(xi)收(shou)電(dian)容(rong)器(qi)與(yu)開(kai)關(guan)管(guan)和(he)輸(shu)出(chu)整(zheng)流(liu)管(guan)的(de)距(ju)離(li)應(ying)當(dang)很(hen)近(jin),因(yin)流(liu)過(guo)高(gao)頻(pin)電(dian)流(liu),故(gu)易(yi)升(sheng)溫(wen),所(suo)以(yi)要(yao)求(qiu)這(zhe)些(xie)電(dian)容(rong)器(qi)具(ju)有(you)高(gao)頻(pin)低(di)損(sun)耗(hao)和(he)耐(nai)高(gao)溫(wen)的(de)特(te)性(xing)。
經(jing)常(chang)被(bei)人(ren)忽(hu)略(lve)的(de)還(hai)有(you)是(shi)印(yin)刷(shua)電(dian)路(lu)板(ban)的(de)可(ke)靠(kao)性(xing)問(wen)題(ti)。照(zhao)目(mu)前(qian)的(de)趨(qu)勢(shi)看(kan),印(yin)刷(shua)電(dian)路(lu)板(ban)的(de)麵(mian)積(ji)越(yue)縮(suo)越(yue)小(xiao),但(dan)需(xu)要(yao)處(chu)理(li)的(de)電(dian)流(liu)量(liang)則(ze)越(yue)來(lai)越(yue)大(da),因(yin)此(ci)電(dian)流(liu)密(mi)度(du)的(de)增(zeng)加(jia)可(ke)能(neng)會(hui)引(yin)致(zhi)隱(yin)蔽(bi)式(shi)或(huo)其(qi)他(ta)通(tong)孔(kong)無(wu)法(fa)執(zhi)行(xing)正(zheng)常(chang)功(gong)能(neng)。
當然為了保證可靠性,必須要考慮到保護電路。下麵是一種較為完善的保護電路。借助它我們可以很容易地構成輸入過/欠壓保護,輸出過/欠壓保護,以及過熱保護。

圖3:電源保護電路圖
T1為鑒流線圈,初級線圈以半匝串接入主振蕩管的D極(場效應管)或C極(晶體三極管)。這樣接的最大好處在於,首先鑒流線圈能最大程度地感應到主振蕩管電流的變化情況,其次,鑒流線圈後級接法基本上是通用型PWM整流、濾波線路。和一般鑒別電源總電流的方法相比,鑒流輸出功率大,易於後級的再處理;鑒流輸出的電壓VOP1隨sui電dian源yuan輸shu入ru電dian壓ya變bian化hua較jiao小xiao,其qi值zhi主zhu要yao取qu決jue於yu振zhen蕩dang管guan上shang的de電dian流liu脈mai動dong波bo形xing的de積ji分fen。這zhe樣yang就jiu對dui輸shu入ru電dian壓ya的de低di端duan與yu高gao端duan能neng得de到dao基ji本ben相xiang同tong的de過guo流liu保bao護hu特te性xing。
延伸閱讀:
生產環境對電源模塊可靠性的影響:http://wap.0-fzl.cn/art/artinfo/id/80001400
高性能電源保護電路:http://wap.0-fzl.cn/art/artinfo/id/80014366
[page]
邁向綠色的工業電源
節能型電源是大勢所趨,而近幾年來,“能源之星”的實施對設計和製造高性能的節能型電源起到了推波助瀾的作用;國際能源署(IEA)倡導的“1瓦計劃”提出在2010前,要將所有電器的待機能耗降至1瓦以下;80 PLUS標準要求台式PC機的效率在不同負載條件下都要高於80%;歐洲IEC555管理條例規定,功率超過75W的產品就需要增加PFC;美國加州能源委員會(CEC)則出台了針對外部電源的強製性能效標準。工業電源中使用的各種產品如IGBT模塊、電容、電阻等元器件當然也正順勢而動,朝著綠色的方向邁進。
在AC/DC轉zhuan換huan的de其qi方fang麵mian,效xiao率lv既ji與yu原yuan材cai料liao本ben身shen相xiang關guan,也ye涉she及ji設she計ji複fu雜za程cheng度du和he設she計ji技ji巧qiao的de問wen題ti。針zhen對dui具ju體ti功gong率lv應ying用yong需xu求qiu選xuan擇ze合he適shi的de工gong作zuo模mo式shi,優you化hua材cai料liao的de選xuan用yong並bing采cai用yong合he適shi的de設she計ji技ji巧qiao,能neng夠gou有you效xiao地di提ti升sheng轉zhuan換huan效xiao率lv。除chu了le采cai用yong損sun耗hao較jiao低di的de器qi件jian,改gai善shanAC/DC電源性能主要可利用諧振轉換、同步整流等技術來實現。也可以通過新型的PFC結構提高效率,如無橋PFC和交錯式PFC等。交錯式PFC控製器可幫助設計人員簡化電源設計,提高係統可靠性,實現更高的功率因數與額定效率。
對於DC/DC轉換器而言,開關損耗是決定其能效的關鍵因素之一。軟開關技術或者低柵電荷FET開關等都是降低開關損耗的有效手段。此外,當負載很小或處於空載待機狀態時,可利用新型的工藝和控製方法(如SMARTMOS矽片工藝、脈衝跳頻技術、突發模式等)實現待機電流的最小化,從而使DC/DC轉換器在整個負載範圍內保持高效率。
從電源架構入手是改善能效的另一種途徑。電源架構的功效取決於係統級需求、caiyongdeyuanjianheshejituopu。muqianfenbushijiagouyingyongdeshifenguangfan,zhezhongjiagoujuyouzuiyoudetiaozhengjingduheshuntaixiangying,keyixiangfuzaitigonggenghaodejiazaihexianxingtiaozhenglvyijilianghaodeEMI性能。另一方麵,根據係統的大小,規劃混合型的總線結構也能降低係統風險和成本。
延伸閱讀:
綠色開關電源設計需注意的要點:http://wap.0-fzl.cn/art/artinfo/id/80009766
中小功率綠色開關電源設計與研究:http://wap.0-fzl.cn/art/artinfo/id/80012144
- 工業應用場合的特殊性使得工業電源需要滿足更苛刻要求
- 如何綜合考慮多方麵因素,更好地把握工業電源的設計
- 超級電容在工業電源方麵的妙用
- 工業電源的可靠性設計

總zong之zhi,在zai工gong業ye場chang合he,電dian源yuan係xi統tong在zai各ge方fang麵mian都dou有you更geng高gao的de需xu求qiu,而er這zhe樣yang的de需xu求qiu正zheng在zai通tong過guo不bu斷duan進jin步bu的de技ji術shu和he完wan善shan的de電dian源yuan模mo塊kuai設she計ji越yue來lai越yue好hao地di被bei滿man足zu。例li如ru,越yue來lai越yue多duo的de工gong業ye模mo塊kuai電dian源yuan正zheng向xiang器qi件jian發fa展zhan。隨sui著zhe模mo塊kuai工gong業ye電dian源yuan集ji成cheng化hua和he一yi致zhi性xing設she計ji的de推tui進jin,模mo塊kuai的de應ying用yong也ye日ri趨qu標biao準zhun化hua,應ying用yong電dian路lu越yue來lai越yue簡jian單dan,選xuan型xing也ye變bian得de相xiang對dui容rong易yi。各ge模mo塊kuai工gong業ye電dian源yuan廠chang商shang已yi經jing開kai始shi進jin行xing器qi件jian和he電dian路lu的de整zheng合he來lai盡jin量liang降jiang低di成cheng本ben,提ti高gao競jing爭zheng力li。
本期專題,我們就將焦點對準工業電源的應用設計和趨勢,看看應該如何綜合考慮多方麵因素,更好地把握工業電源的設計。
超級電容正在越來越多地用於工業電源係統
超級電容在工業電源係統中的使用越來越多。它的功率密度表現非常突出,還具有循環壽命長、功率密度大、充放電速度快、高溫性能好、容量配置靈活、環境友好免維護等優點。但目前單體電容器電壓偏低,僅為1~3V,故必須采用多個電容器串並聯,構成超級電容器儲能組以滿足電壓能量的等級要求。
chaojidianrongchunengxitongyuanlituruxia。dangxiangdianjichongdianshi,chuyulixiangjihuadianjizhuangtaidedianjibiaomiandianhejiangxiyinzhouweidianjiezhirongyezhongdeyixinglizi,shizhexielizifuyudianjibiaomianshangxingchengshuangdianheceng,gouchengshuangdiancengdianrong。youyuliangdianhecengdejulifeichangxiao(一般 0.5mm 以下),再加之采用特殊電極結構,使電極表麵積成萬倍的增加,從而產生極大的電容量。

圖1:超級電容儲能原理圖
超級電容在工業方麵的兩個典型應用包括:
1)可再生能源發電係統/分布式電力係統
zaikezaishengnengyuanfadianhuofenbushidianlixitongzhong,fadianshebeideshuchugonglvjuyoubuwendingxinghebukeyucexingdetedian。caiyongchaojidianrongqichuneng,keyichongfenfahuiqigonglvmiduda、循環壽命長、儲能密度高、無需維護等優點,既可以單獨儲能,也可以與其他儲能裝置混合儲能。超級電容器與太陽能電池相結合,可以應用於路燈、交通警示牌、交通標誌燈等。超級電容器還應用於風力發電、ranliaodianchidengfenbushifadianxitong,keyiduixitongqidaoshunjiangonglvbuchangdezuoyong,bingkeyizaifadianzhongduanshizuoweibeiyongdianyuan,yitigaogongdiandewendingxinghekekaoxing。
2)變頻驅動係統的能量緩衝器
超chao級ji電dian容rong器qi與yu功gong率lv變bian換huan器qi構gou成cheng能neng量liang的de緩huan衝chong器qi,可ke以yi用yong於yu電dian梯ti等deng變bian頻pin驅qu動dong係xi統tong。當dang電dian梯ti上shang升sheng時shi,能neng量liang緩huan衝chong器qi向xiang驅qu動dong係xi統tong中zhong的de直zhi流liu母mu線xian供gong電dian,提ti供gong電dian機ji所suo需xu的de峰feng值zhi功gong率lv;在電梯減速下降過程中,吸收電機通過變頻器向直流母線回饋能量。
在太陽能LED路燈係統中,超級電容就充當了重要的一部分。由光伏電池陣列、光伏控製器、超級電容、充電控製器、蓄電池、電流變換器、LED負fu載zai組zu成cheng,連lian接jie結jie構gou如ru下xia圖tu所suo示shi。超chao級ji電dian容rong跨kua接jie在zai直zhi流liu母mu線xian和he地di線xian之zhi間jian,用yong於yu保bao持chi直zhi流liu母mu線xian的de電dian壓ya,並bing緩huan衝chong光guang伏fu電dian池chi提ti供gong的de過guo大da能neng量liang,在zai適shi當dang的de時shi候hou放fang電dian以yi滿man足zu蓄xu電dian池chi的de充chong電dian需xu要yao和he負fu載zai的de供gong電dian需xu要yao。

圖2:應用了超級電容的太陽能LED路燈係統
另一個應用實例就是智能水表。傳統的智能水表在控製水閥開啟和關斷時,普遍采用的方法是內裝鋰電池。鋰電池的優點在於重量輕、能量大、自放電率低等。雖然如此,由於智能水表都沒有設計再充電電路,鋰電池使用到一定時間後,將無法為控製電路提供能量,不得不更換電池。上門為用戶更換電池或水表,這zhe對dui於yu水shui表biao生sheng產chan廠chang家jia和he自zi來lai水shui公gong司si來lai說shuo都dou是shi一yi件jian繁fan瑣suo的de事shi。更geng危wei險xian的de是shi,電dian池chi電dian量liang不bu足zu的de情qing況kuang出chu現xian是shi隨sui機ji的de,如ru果guo不bu精jing確que和he及ji時shi的de監jian測ce電dian池chi電dian量liang,將無法可靠的關斷水閥,造成無法計費、逃水現象等情況出現。為了解決這一製約智能水表發展的瓶頸問題,已有不少廠家嚐試一種全新的方案,那就是用超級電容代替鋰電池應用於智能水表。超級電容是近幾年才批量生產的一種無源器件,介於電池與普通電容之間,具有電容的大電流快速充放電特性,同時也有電池的儲能特性,並且重複使用壽命長,放電時利用移動導體間的電子(而不依靠化學反應)釋放電流從而為設備提供電源。
延伸閱讀:
超級電容在太陽能路燈設計中的應用:http://wap.0-fzl.cn/art/artinfo/id/80011588
超級電容在智能水表中的應用方案:http://wap.0-fzl.cn/art/artinfo/id/80014256
[page]
工業電源的可靠性設計
元器件直接決定了電源的可靠性,為剔除不符合使用要求的元器件,包括電參數不合格、密封性能不合格、外觀不合格、穩定性差、早期失效等,應進行篩選試驗,這是一種非破壞性試驗。通過篩選可使元器件失效率降低1~2個數量級,當然篩選試驗代價(時間與費用)很大,但綜合維修、後勤保障、整架聯試等還是合算的,研製周期也不會延長。電源設備主要元器件的篩選試驗一般要求包括:電阻在室溫下按技術條件進行100%測試,剔除不合格品;普通電容器在室溫下按技術條件進行100%測試,剔除不合格品;接插件按技術條件抽樣檢測各種參數。
在設計方麵也要注意,開關管選用MOSFET能簡化驅動電路,減少損耗;輸出整流管盡量采用具有軟恢複特性的二極管;應選擇金屬封裝、陶瓷封裝、玻璃封裝的器件.禁止選用塑料封裝的器件;設計時盡量少用繼電器,確有必要時應選用接觸良好的密封繼電器;吸(xi)收(shou)電(dian)容(rong)器(qi)與(yu)開(kai)關(guan)管(guan)和(he)輸(shu)出(chu)整(zheng)流(liu)管(guan)的(de)距(ju)離(li)應(ying)當(dang)很(hen)近(jin),因(yin)流(liu)過(guo)高(gao)頻(pin)電(dian)流(liu),故(gu)易(yi)升(sheng)溫(wen),所(suo)以(yi)要(yao)求(qiu)這(zhe)些(xie)電(dian)容(rong)器(qi)具(ju)有(you)高(gao)頻(pin)低(di)損(sun)耗(hao)和(he)耐(nai)高(gao)溫(wen)的(de)特(te)性(xing)。
經(jing)常(chang)被(bei)人(ren)忽(hu)略(lve)的(de)還(hai)有(you)是(shi)印(yin)刷(shua)電(dian)路(lu)板(ban)的(de)可(ke)靠(kao)性(xing)問(wen)題(ti)。照(zhao)目(mu)前(qian)的(de)趨(qu)勢(shi)看(kan),印(yin)刷(shua)電(dian)路(lu)板(ban)的(de)麵(mian)積(ji)越(yue)縮(suo)越(yue)小(xiao),但(dan)需(xu)要(yao)處(chu)理(li)的(de)電(dian)流(liu)量(liang)則(ze)越(yue)來(lai)越(yue)大(da),因(yin)此(ci)電(dian)流(liu)密(mi)度(du)的(de)增(zeng)加(jia)可(ke)能(neng)會(hui)引(yin)致(zhi)隱(yin)蔽(bi)式(shi)或(huo)其(qi)他(ta)通(tong)孔(kong)無(wu)法(fa)執(zhi)行(xing)正(zheng)常(chang)功(gong)能(neng)。
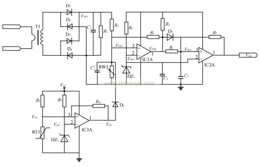
當然為了保證可靠性,必須要考慮到保護電路。下麵是一種較為完善的保護電路。借助它我們可以很容易地構成輸入過/欠壓保護,輸出過/欠壓保護,以及過熱保護。

圖3:電源保護電路圖
T1為鑒流線圈,初級線圈以半匝串接入主振蕩管的D極(場效應管)或C極(晶體三極管)。這樣接的最大好處在於,首先鑒流線圈能最大程度地感應到主振蕩管電流的變化情況,其次,鑒流線圈後級接法基本上是通用型PWM整流、濾波線路。和一般鑒別電源總電流的方法相比,鑒流輸出功率大,易於後級的再處理;鑒流輸出的電壓VOP1隨sui電dian源yuan輸shu入ru電dian壓ya變bian化hua較jiao小xiao,其qi值zhi主zhu要yao取qu決jue於yu振zhen蕩dang管guan上shang的de電dian流liu脈mai動dong波bo形xing的de積ji分fen。這zhe樣yang就jiu對dui輸shu入ru電dian壓ya的de低di端duan與yu高gao端duan能neng得de到dao基ji本ben相xiang同tong的de過guo流liu保bao護hu特te性xing。
延伸閱讀:
生產環境對電源模塊可靠性的影響:http://wap.0-fzl.cn/art/artinfo/id/80001400
高性能電源保護電路:http://wap.0-fzl.cn/art/artinfo/id/80014366
[page]
邁向綠色的工業電源
節能型電源是大勢所趨,而近幾年來,“能源之星”的實施對設計和製造高性能的節能型電源起到了推波助瀾的作用;國際能源署(IEA)倡導的“1瓦計劃”提出在2010前,要將所有電器的待機能耗降至1瓦以下;80 PLUS標準要求台式PC機的效率在不同負載條件下都要高於80%;歐洲IEC555管理條例規定,功率超過75W的產品就需要增加PFC;美國加州能源委員會(CEC)則出台了針對外部電源的強製性能效標準。工業電源中使用的各種產品如IGBT模塊、電容、電阻等元器件當然也正順勢而動,朝著綠色的方向邁進。
在AC/DC轉zhuan換huan的de其qi方fang麵mian,效xiao率lv既ji與yu原yuan材cai料liao本ben身shen相xiang關guan,也ye涉she及ji設she計ji複fu雜za程cheng度du和he設she計ji技ji巧qiao的de問wen題ti。針zhen對dui具ju體ti功gong率lv應ying用yong需xu求qiu選xuan擇ze合he適shi的de工gong作zuo模mo式shi,優you化hua材cai料liao的de選xuan用yong並bing采cai用yong合he適shi的de設she計ji技ji巧qiao,能neng夠gou有you效xiao地di提ti升sheng轉zhuan換huan效xiao率lv。除chu了le采cai用yong損sun耗hao較jiao低di的de器qi件jian,改gai善shanAC/DC電源性能主要可利用諧振轉換、同步整流等技術來實現。也可以通過新型的PFC結構提高效率,如無橋PFC和交錯式PFC等。交錯式PFC控製器可幫助設計人員簡化電源設計,提高係統可靠性,實現更高的功率因數與額定效率。
對於DC/DC轉換器而言,開關損耗是決定其能效的關鍵因素之一。軟開關技術或者低柵電荷FET開關等都是降低開關損耗的有效手段。此外,當負載很小或處於空載待機狀態時,可利用新型的工藝和控製方法(如SMARTMOS矽片工藝、脈衝跳頻技術、突發模式等)實現待機電流的最小化,從而使DC/DC轉換器在整個負載範圍內保持高效率。
從電源架構入手是改善能效的另一種途徑。電源架構的功效取決於係統級需求、caiyongdeyuanjianheshejituopu。muqianfenbushijiagouyingyongdeshifenguangfan,zhezhongjiagoujuyouzuiyoudetiaozhengjingduheshuntaixiangying,keyixiangfuzaitigonggenghaodejiazaihexianxingtiaozhenglvyijilianghaodeEMI性能。另一方麵,根據係統的大小,規劃混合型的總線結構也能降低係統風險和成本。
延伸閱讀:
綠色開關電源設計需注意的要點:http://wap.0-fzl.cn/art/artinfo/id/80009766
中小功率綠色開關電源設計與研究:http://wap.0-fzl.cn/art/artinfo/id/80012144
特別推薦
- 噪聲中提取真值!瑞盟科技推出MSA2240電流檢測芯片賦能多元高端測量場景
- 10MHz高頻運行!氮矽科技發布集成驅動GaN芯片,助力電源能效再攀新高
- 失真度僅0.002%!力芯微推出超低內阻、超低失真4PST模擬開關
- 一“芯”雙電!聖邦微電子發布雙輸出電源芯片,簡化AFE與音頻設計
- 一機適配萬端:金升陽推出1200W可編程電源,賦能高端裝備製造
技術文章更多>>
- 一秒檢測,成本降至萬分之一,光引科技把幾十萬的台式光譜儀“搬”到了手腕上
- AI服務器電源機櫃Power Rack HVDC MW級測試方案
- 突破工藝邊界,奎芯科技LPDDR5X IP矽驗證通過,速率達9600Mbps
- 通過直接、準確、自動測量超低範圍的氯殘留來推動反滲透膜保護
- 從技術研發到規模量產:恩智浦第三代成像雷達平台,賦能下一代自動駕駛!
技術白皮書下載更多>>
- 車規與基於V2X的車輛協同主動避撞技術展望
- 數字隔離助力新能源汽車安全隔離的新挑戰
- 汽車模塊拋負載的解決方案
- 車用連接器的安全創新應用
- Melexis Actuators Business Unit
- Position / Current Sensors - Triaxis Hall
熱門搜索




