負電壓DC/DC開關電源的設計
發布時間:2012-10-29 責任編輯:Lynnjiao
【導讀】隨著電子技術的飛速發展,現代電子測量裝置往往需要負電源為其內部的集成電路芯片與傳感器供電。如集成運算放大器、電壓比較器、霍(huo)爾(er)傳(chuan)感(gan)器(qi)等(deng)。負(fu)電(dian)源(yuan)的(de)好(hao)壞(huai)很(hen)大(da)程(cheng)度(du)上(shang)影(ying)響(xiang)電(dian)子(zi)測(ce)量(liang)裝(zhuang)置(zhi)運(yun)行(xing)的(de)性(xing)能(neng),嚴(yan)重(zhong)的(de)話(hua)會(hui)使(shi)測(ce)量(liang)的(de)數(shu)據(ju)大(da)大(da)偏(pian)離(li)預(yu)期(qi)。目(mu)前(qian),電(dian)子(zi)測(ce)量(liang)裝(zhuang)置(zhi)的(de)負(fu)電(dian)源(yuan)通(tong)常(chang)采(cai)用(yong)抗(kang)幹(gan)擾(rao)能(neng)力(li)強(qiang),效(xiao)率(lv)高(gao)的(de)開關電源供電方式。
隨著電子技術的飛速發展,現代電子測量裝置往往需要負電源為其內部的集成電路芯片與傳感器供電。如集成運算放大器、電壓比較器、霍爾傳感器等。
負fu電dian源yuan的de好hao壞huai很hen大da程cheng度du上shang影ying響xiang電dian子zi測ce量liang裝zhuang置zhi運yun行xing的de性xing能neng,嚴yan重zhong的de話hua會hui使shi測ce量liang的de數shu據ju大da大da偏pian離li預yu期qi。目mu前qian,電dian子zi測ce量liang裝zhuang置zhi的de負fu電dian源yuan通tong常chang采cai用yong抗kang幹gan擾rao能neng力li強qiang,效xiao率lv高gao的de開kai關guan電dian源yuan供gong電dian方fang式shi。以yi往wang的de隔ge離li開kai關guan電dian源yuan技ji術shu通tong過guo變bian壓ya器qi實shi現xian負fu電dian壓ya的de輸shu出chu,但dan這zhe會hui增zeng大da負fu電dian源yuan的de體ti積ji以yi及ji電dian路lu的de複fu雜za性xing。而er隨sui著zhe越yue來lai越yue多duo專zhuan用yong集ji成chengDC/DC控製芯片的出現,使得電路簡單、體ti積ji小xiao的de非fei隔ge離li負fu電dian壓ya開kai關guan電dian源yuan在zai電dian子zi測ce量liang裝zhuang置zhi中zhong得de到dao了le越yue來lai越yue廣guang泛fan的de應ying用yong。因yin此ci,對dui非fei隔ge離li負fu電dian壓ya開kai關guan電dian源yuan的de研yan究jiu具ju有you很hen高gao的de實shi用yong價jia值zhi。
傳統的非隔離負電壓開關電源的電路拓撲有以下兩種,如圖1、圖2所示。圖3是其濾波輸出電容的充電電流波形。由圖3可見,采用圖2結構的可獲得輸出紋波更小的負電壓電源,並且在相同電感峰值電流的情況下其帶負載能力更強。由於圖2的開關器件要接在電源的負極,這會使得其控製電路會比圖1來得複雜,因此在市場也沒有實現圖2電路結構(類似於線性穩壓電源調節芯片7915功能)的負電壓開關電源控製芯片。
為了彌補現有非隔離負電壓開關電源技術的不足,以獲得一種帶負載能力強、輸出紋波小的非隔離負電壓開關電源,本文提出一種采用Boost開關電源控製芯片LT1935及分立元件實現了圖2所示原理的基於峰值電流控製的新型非隔離負電壓DC/DC開關電源。

圖1:傳統的非隔離負電壓開關電源電路結構1

圖2:傳統的非隔離負電壓開關電源電路結構2

圖3:兩種開關電源濾波電容的充電電流波形
1 工作原理分析
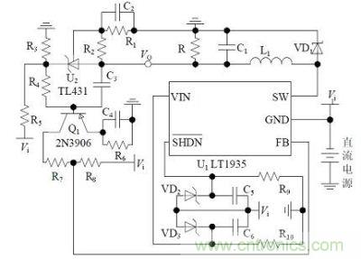
本文設計的非隔離負電壓DC/DC開關電源如圖4所示,負電源工作在連續電流模式。當電源控製器LT1935內部的功率三極管導通時,直流電源給輸出電感L1和輸出電容C1充電。當電源控製器LT1935內部的功率三極管關斷時,輸出電感L1中的電流改由通過肖特基二極管VD1提供的低阻抗回路繼續給輸出電容C1充電直至下一個周期電源控製器LT1935內部的功率三極管再次導通。可見電容C1在輸出電感L1儲存能量和釋放能量的過程中均獲得充電,從而減小了輸出紋波電壓。同時,在CCM條件下,輸出電流在LT1935內部功率三極管的導通和關斷期間均通過輸出電感L1,這很大程度上抑製了輸出電流的波動,降低了輸出紋波電流的影響,進而大大增加係統的帶負載能力和效率。
反fan饋kui控kong製zhi回hui路lu采cai用yong了le峰feng值zhi電dian流liu控kong製zhi。相xiang比bi傳chuan統tong的de電dian壓ya控kong製zhi,峰feng值zhi電dian流liu控kong製zhi一yi方fang麵mian能neng很hen好hao的de改gai善shan電dian源yuan的de動dong態tai響xiang應ying,另ling一yi方fang麵mian還hai能neng實shi現xian快kuai速su的de過guo電dian流liu保bao護hu,很hen大da程cheng度du上shang提ti高gao了le係xi統tong的de可ke靠kao性xing。由you於yu采cai用yong了le電dian源yuan控kong製zhi器qiLT1935,其內部集成了峰值電路控製電路和斜坡補償電路,非隔離負電壓DC/DC開關電源反饋回路設計即轉換為補償網絡設計,進而大大簡化了反饋回路的設計。
為防止過高的直流電源對電源控製器的危害,這裏使用穩壓管VD2和VD3實現過電壓保護。

圖4:非隔離負電壓DC/DC開關電源硬件電路圖
[member]
[page]
2 補償網絡
2.1 非隔離負電壓開關電源小信號建模
從本質上來講,本文介紹的非隔離負電壓DC/DC開關電源為非隔離負電壓Buck開關電源,其等效功率級電路原理圖如圖5所示,這裏考慮了輸出濾波電容的等效串聯電阻Resr對係統的影響。

圖5:非隔離負電壓Buck開關電源等效功率級電路原理圖
圖6給出圖5利用平均電路法建立的非隔離負電壓Buck開關電源CCM大信號模型。設Vi為輸入電壓的穩態值,Vo為輸出電壓的穩態值,Vpc為受控電壓源兩端電壓的穩態值,Ii為輸入電流的穩態值,IL為輸出電感電流的穩態值,D為占空比的穩態值。

圖6:非隔離負電壓Buck開關電源CCM大信號模型
引入上述穩態值對應的小信號擾動。
![]()
令:
![]()
可以推導出:
若小信號幹擾滿足D,忽略二次項並化簡等式(3)和等式(4)得,的線性化表達式為:
根據等式(5)和等式(6),即可得到圖7所示的用理想變壓器表示非隔離負電壓Buck開關電源的CCM小信號模型。

圖7:非隔離負電壓Buck開關電源CCM小信號模型
2.2 補償網絡設計
圖8為電流連續模式下峰值電流控製(CCMCPM)型非隔離負電壓Buckkaiguandianyuandexitongkuangtu。kongzhihuanlubaokuoledianliuneihuanhedianyawaihuanlianggebufen。buchangwangluoshuyudianyawaihuan,yincishejibuchangwangluoxuyaoxianjianlibaohandianliukongzhineihuandexiaoxinhaomoxing。

圖8:CCM-CPM型非隔離負電壓Buck開關電源係統框圖
假設係統穩定,且忽略輸出電感紋波電壓及人工斜坡補償的影響,則輸出電感電流等於控製電流。
- 噪聲中提取真值!瑞盟科技推出MSA2240電流檢測芯片賦能多元高端測量場景
- 10MHz高頻運行!氮矽科技發布集成驅動GaN芯片,助力電源能效再攀新高
- 失真度僅0.002%!力芯微推出超低內阻、超低失真4PST模擬開關
- 一“芯”雙電!聖邦微電子發布雙輸出電源芯片,簡化AFE與音頻設計
- 一機適配萬端:金升陽推出1200W可編程電源,賦能高端裝備製造
- 2026藍牙亞洲大會暨展覽在深啟幕
- 新市場與新場景推動嵌入式係統研發走向統一開發平台
- 維智捷發布中國願景
- 2秒啟動係統 • 資源受限下HMI最優解,米爾RK3506開發板× LVGL Demo演示
- H橋降壓-升壓電路中的交替控製與帶寬優化
- 車規與基於V2X的車輛協同主動避撞技術展望
- 數字隔離助力新能源汽車安全隔離的新挑戰
- 汽車模塊拋負載的解決方案
- 車用連接器的安全創新應用
- Melexis Actuators Business Unit
- Position / Current Sensors - Triaxis Hall

