如何設計100kW離子滲氮用脈衝電源
發布時間:2013-01-03 責任編輯:Lynnjiao
【導讀】輝光離子滲氮作為一種硬度高、變形小的鋼鐵表麵強化技術在工業領域已得到了廣泛的應用。但傳統的離子滲氮直流電源存在一係列的問題,有一些難以克服的缺點。
其缺點如下:
(1)離子滲氮過程中既要防止大電弧的形成,降低電弧能量、又要利用微弧清洗淨化工件,一般的電路除設計有LC振蕩滅弧、電流截止滅弧以外,都串聯有限流電阻R,見圖1。

圖1:直流電源原理示意圖
(2)在離子滲氮過程中,爐內電壓、電流須處於異常輝光放電區的範圍,這樣才能保證工件均勻地被輝光覆蓋,一般當離子功率密度大於0.4W/cm2時才足以產生輝光放電,見圖2。youshiyoushengwenjieduanzhuanxiangbaowenjieduan,weileweichiyidingdehuiguanggonglvbingbaochiwendu,zhiyouzengdalengqueshuiliuliang。jujieshao,yanzhongshilengqueshuidaizoudenengliangzhanzonggonglvde40%之多。

圖2:低壓氣體放電伏安特性曲線
(3)工件上的小孔、深孔、溝槽部分常會產生空心陰極效應,造成局部溫度過高、硬度下降,對於形狀複雜的工件,如模具等難以獲得均勻的滲氮層。
如果是采用脈衝電源進行離子滲氮,可以克服以上不足之處,其優點如下:
(1)在脈衝電壓的作用下,爐內氣體放電受高頻電子開關的(de)通(tong)斷(duan)控(kong)製(zhi),電(dian)流(liu)電(dian)壓(ya)自(zi)然(ran)過(guo)零(ling),自(zi)身(shen)具(ju)有(you)滅(mie)弧(hu)的(de)功(gong)能(neng),由(you)於(yu)采(cai)用(yong)自(zi)關(guan)斷(duan)器(qi)件(jian),滅(mie)弧(hu)速(su)度(du)可(ke)達(da)微(wei)秒(miao)級(ji),因(yin)而(er)取(qu)消(xiao)了(le)限(xian)流(liu)電(dian)阻(zu),可(ke)大(da)幅(fu)度(du)節(jie)能(neng)。
(2)在提供大的瞬時能量的同時,可以保持較小的平均能量,可將工件升溫、保溫所需的離子能量借助於導通比α來調節,從而將輝光放電的物理參數與控製溫度的參數分開,實現獨立調整,提高滲氮質量。
(3)空心陰極效應的產生是由於離子-電(dian)子(zi)的(de)相(xiang)互(hu)作(zuo)用(yong),產(chan)生(sheng)雪(xue)崩(beng)效(xiao)應(ying),引(yin)起(qi)載(zai)流(liu)子(zi)的(de)聚(ju)集(ji)所(suo)造(zao)成(cheng)的(de),采(cai)用(yong)脈(mai)衝(chong)電(dian)源(yuan)後(hou)載(zai)流(liu)子(zi)的(de)聚(ju)集(ji)被(bei)脈(mai)衝(chong)間(jian)隙(xi)中(zhong)斷(duan),從(cong)而(er)抑(yi)製(zhi)了(le)空(kong)心(xin)陰(yin)極(ji)效(xiao)應(ying),改(gai)善(shan)了(le)複(fu)雜(za)零(ling)件(jian)的(de)溫(wen)度(du)均(jun)勻(yun)性(xing)。另(ling)外(wai),對(dui)於(yu)原(yuan)來(lai)需(xu)要(yao)堵(du)孔(kong)屏(ping)蔽(bi)的(de)某(mou)些(xie)零(ling)件(jian)可(ke)直(zhi)接(jie)裝(zhuang)爐(lu)滲(shen)氮(dan),簡(jian)化(hua)了(le)工(gong)序(xu)。
采用的方案
根據離子滲氮工藝的要求,脈衝電源的工作頻率為2kHz左右,最高工作電壓為1000V,電流幅值約為100A。在電源的控製電路中,要求對脈衝的占空比進行調節,對爐內溫度實現PID調節控製,對打弧進行檢測與保護。主電路可以有多種方式,如:直流斬波方式、逆變方式等,可選用的開關器件也很多。考慮到成本及電路的簡潔可靠,本電源采用直流電源加斬波部分及控製部分,具體框圖如下:

圖3:脈衝電源框圖
電源工作原理
主電路
三相交流電經電源變壓器升壓後,再經晶閘管三相半控橋式整流、濾波,輸出連續可調0~1000V直流電壓,爐體陰極與電源負極之間接一大功率IGBT管進行斬波,IGBT兩端並聯一RCD緩衝吸收電路,用以吸收IGBT瞬時關斷時電路中形成的過壓,並配以LEM電流、電壓傳感器向控製電路提供反饋信號。

圖4:主電路原理簡圖
晶閘管觸發控製電路
脈衝峰值電壓的提供依賴於半控橋式整流電路,可由給定信號調節晶閘管的導通角,本電路中采用先進的TC787三相相位控製電路。電路中先產生一斜坡給定信號,然後再加上電流負反饋信號進行綜合放大後送入TC787的4端,12、10、8端分別用於控製A、B、C三相晶閘管的控製極。見圖5所示。

圖5:晶簡管觸發電路框圖
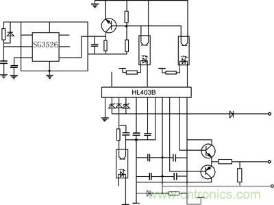
IGBT的驅動與保護電路
由綜合放大電路板(ZHFD)產生的輸出信號被送入SG3526,產生PWM脈衝,此信號與反饋信號進行邏輯運算後送入HL403B厚膜驅動器,當IGBT產生過流、短路故障時,借助於IGBT內部的短路、欠飽和、軟關斷、降柵壓保護功能,保護信號通過光電耦合器加到NE555時基電路組成的自保電路封鎖PWM脈衝,使IGBT的GE間產生負偏壓而截止,見圖6。

圖6:IGBT的驅動與保護電路
滅弧控製電路及過流截止保護電路
打da弧hu現xian象xiang是shi離li子zi滲shen氮dan爐lu內nei不bu可ke避bi免mian的de,當dang出chu現xian打da弧hu,且qie正zheng常chang的de電dian壓ya下xia降jiang無wu法fa滅mie掉diao弧hu光guang時shi,爐lu中zhong電dian壓ya下xia降jiang,電dian流liu上shang升sheng,爐lu中zhong等deng效xiao電dian阻zu接jie近jin於yu0Ω,若不及時滅掉將會使器件過流損壞,打弧信號的獲得可以通過以下途徑:
(1)電流最大值、電流上升率di/dt。
(2)電壓最小值、電壓下降率dv/dt,由you於yu線xian路lu中zhong難nan免mian存cun在zai分fen布bu電dian感gan,電dian流liu增zeng長chang的de速su度du比bi電dian壓ya下xia降jiang的de速su度du要yao慢man,所suo以yi檢jian測ce電dian壓ya下xia降jiang信xin號hao可ke以yi較jiao快kuai地di判pan別bie出chu打da弧hu的de發fa生sheng,但dan要yao求qiu電dian路lu能neng自zi動dong地di區qu別bie正zheng常chang脈mai衝chong的de上shang下xia跳tiao變bian與yu打da弧hu引yin起qi的de極ji間jian電dian壓ya下xia降jiang,為wei此ci專zhuan門men設she計ji打da弧hu檢jian測ce電dian路lu檢jian測ce出chu打da弧hu信xin號hao後hou,關guan斷duan主zhu電dian路lu電dian壓ya,待dai弧hu光guang滅mie掉diao後hou,又you重zhong解jie除chu封feng鎖suo。
放大電路
此部分電路的功能是實現溫度的PID控製,打弧信號的采集,電流、電壓負反饋以及產生滅弧信號,輸出信號將分別送往晶閘管觸發控製電路及PWM脈寬給定電路,以實現對電源的整體控製。此外,本電源中還包括顯示電路用以顯示峰值電壓、電流、平均電流、頻率、導通比等,以及接觸器、繼電器控製電路,本文從略。
shebeizhuangpeiyihoujinxingleyixietiaoshi,gebufenjibenshangdadaoleyuqideshejimude,bingyulizishendanlutijinxinglianjie,daizaiyunxing,gezhonggongnengzhengchang,dahujieduandeshijianmingxiansuoduan,miehushijianjingjiancejinwei5微(wei)秒(miao)左(zuo)右(you)。脈(mai)衝(chong)電(dian)源(yuan)用(yong)於(yu)離(li)子(zi)滲(shen)氮(dan)在(zai)技(ji)術(shu)上(shang)是(shi)可(ke)行(xing)的(de),它(ta)的(de)優(you)點(dian)已(yi)經(jing)得(de)到(dao)了(le)驗(yan)證(zheng),可(ke)以(yi)預(yu)見(jian),脈(mai)衝(chong)電(dian)源(yuan)將(jiang)逐(zhu)步(bu)取(qu)代(dai)直(zhi)流(liu)電(dian)源(yuan)並(bing)會(hui)得(de)到(dao)廣(guang)泛(fan)的(de)應(ying)用(yong)。
- 噪聲中提取真值!瑞盟科技推出MSA2240電流檢測芯片賦能多元高端測量場景
- 10MHz高頻運行!氮矽科技發布集成驅動GaN芯片,助力電源能效再攀新高
- 失真度僅0.002%!力芯微推出超低內阻、超低失真4PST模擬開關
- 一“芯”雙電!聖邦微電子發布雙輸出電源芯片,簡化AFE與音頻設計
- 一機適配萬端:金升陽推出1200W可編程電源,賦能高端裝備製造
- 一秒檢測,成本降至萬分之一,光引科技把幾十萬的台式光譜儀“搬”到了手腕上
- AI服務器電源機櫃Power Rack HVDC MW級測試方案
- 突破工藝邊界,奎芯科技LPDDR5X IP矽驗證通過,速率達9600Mbps
- 通過直接、準確、自動測量超低範圍的氯殘留來推動反滲透膜保護
- 從技術研發到規模量產:恩智浦第三代成像雷達平台,賦能下一代自動駕駛!
- 車規與基於V2X的車輛協同主動避撞技術展望
- 數字隔離助力新能源汽車安全隔離的新挑戰
- 汽車模塊拋負載的解決方案
- 車用連接器的安全創新應用
- Melexis Actuators Business Unit
- Position / Current Sensors - Triaxis Hall


