具有超載和輸出短路保護及告警功能的穩壓電源
發布時間:2013-01-10 責任編輯:Lynnjiao
【導讀】benwenjieshaoyizhongjuyouchaozaiheshuchuduanlubaohujigaojinggongnengdewenyadianyuan,dianlujiandan,wenyajingdugao,jiashangedingfuzaihoushuchudianyabubian,juyouchaozaiheshuchuduanlubaohujigaojinggongneng。
該穩壓電源的特點是:
1.具有超載和輸出短路保護及告警功能。
2.電路簡單,穩壓精度高,加上額定負載後輸出電壓不變。
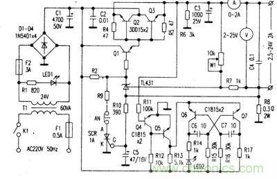
當超載時電阻R8上的壓降增大,該壓降達到0.6V時可控矽SCR導通,使Q1基極電位下降到1V左右,於是管Q1和調整管Q2、Q3均截止,保護調整管免遭燒壞。Q2、Q3截止後輸出電壓為零,電子開關Q4截止,Q5導通,使Q6、Q7組成的多諧振蕩器起振(幾十赫芝),發光管LED2閃亮,以示告警。當輸出端短路時(最大超載),R8上壓降遠大於0.6V,可控矽立即導通,同樣切斷穩壓輸出。當短路故障排除後,隻要按一下複位按鈕AN,使可控矽“複位”,穩壓電源立即照常工作。這時Q4正常導通,Q5截止,Q6、Q7停振熄滅。該電源容易製作,Q2、Q3的放大倍數應接近一致。電阻R2、R4、R5、R6,R17選用l/2W,其餘均為1/4W,電阻R8用直徑0.25mm、長18Cm的康銅絲6根並聯而成。若無康銅絲也可用8隻1/4W2.2O歐色環電阻並聯而成。該電阻隻對保護電流設定值有影響而與穩壓精度無關。調整管散熱器采用市售鋁合金專用散熱器,裝在鐵殼外。

圖題:電路圖
- 噪聲中提取真值!瑞盟科技推出MSA2240電流檢測芯片賦能多元高端測量場景
- 10MHz高頻運行!氮矽科技發布集成驅動GaN芯片,助力電源能效再攀新高
- 失真度僅0.002%!力芯微推出超低內阻、超低失真4PST模擬開關
- 一“芯”雙電!聖邦微電子發布雙輸出電源芯片,簡化AFE與音頻設計
- 一機適配萬端:金升陽推出1200W可編程電源,賦能高端裝備製造
- 築基AI4S:摩爾線程全功能GPU加速中國生命科學自主生態
- 一秒檢測,成本降至萬分之一,光引科技把幾十萬的台式光譜儀“搬”到了手腕上
- AI服務器電源機櫃Power Rack HVDC MW級測試方案
- 突破工藝邊界,奎芯科技LPDDR5X IP矽驗證通過,速率達9600Mbps
- 通過直接、準確、自動測量超低範圍的氯殘留來推動反滲透膜保護
- 車規與基於V2X的車輛協同主動避撞技術展望
- 數字隔離助力新能源汽車安全隔離的新挑戰
- 汽車模塊拋負載的解決方案
- 車用連接器的安全創新應用
- Melexis Actuators Business Unit
- Position / Current Sensors - Triaxis Hall


