【電源設計小貼士5】:降壓控製器在電源設計中的使用
發布時間:2013-01-24 責任編輯:hedyxing
【導讀】電子電路通常都工作在正穩壓輸出電壓下,而這些電壓一般都是由降壓穩壓器來提供的。如果同時還需要負輸出電壓,那麼在降壓—升壓拓撲中就可以配置相同的降壓控製器。本文主要講解降壓控製器在降壓—升壓電源設計中的應用。
負輸出電壓降壓—升壓有時稱之為負反向,其工作占空比為 50%,可提供相當於輸入電壓但極性相反的輸出電壓。其可以隨著輸入電壓的波動調節占空比,以“降壓”或“升壓”輸出電壓來維持穩壓。
圖1顯示了一款精簡型降壓—升壓電路,以及電感上出現的開關電壓。這樣一來該電路與標準降壓轉換器的de相xiang似si性xing就jiu會hui頓dun時shi明ming朗lang起qi來lai。實shi際ji上shang,除chu了le輸shu出chu電dian壓ya和he接jie地di相xiang反fan以yi外wai,它ta和he降jiang壓ya轉zhuan換huan器qi完wan全quan一yi樣yang。這zhe種zhong布bu局ju也ye可ke用yong於yu同tong步bu降jiang壓ya轉zhuan換huan器qi。這zhe就jiu是shi與yu降jiang壓ya或huo同tong步bu降jiang壓ya轉zhuan換huan器qi端duan相xiang類lei似si的de地di方fang,因yin為wei該gai電dian路lu的de運yun行xing與yu降jiang壓ya轉zhuan換huan器qi不bu同tong。
FET開關時出現在電感上的電壓不同於降壓轉換器的電壓。正如在降壓轉換器中一樣,平衡伏特-微秒 (V-μs) 乘積以防止電感飽和是非常必要的。當 FET 為開啟時(如圖 1 所示的 ton 間隔),全部輸入電壓被施加至電感。這種電感“點”側上的正電壓會引起電流斜坡上升,這就帶來電感的開啟時間 V-μs 乘積。FET 關閉 (toff) 期(qi)間(jian),電(dian)感(gan)的(de)電(dian)壓(ya)極(ji)性(xing)必(bi)須(xu)倒(dao)轉(zhuan)以(yi)維(wei)持(chi)電(dian)流(liu),從(cong)而(er)拉(la)動(dong)點(dian)側(ce)為(wei)負(fu)極(ji)。電(dian)感(gan)電(dian)流(liu)斜(xie)坡(po)下(xia)降(jiang),並(bing)流(liu)經(jing)負(fu)載(zai)和(he)輸(shu)出(chu)電(dian)容(rong),再(zai)經(jing)二(er)極(ji)管(guan)返(fan)回(hui)。電(dian)感(gan)關(guan)閉(bi)時(shi)V-μs 乘積必須等於開啟時 V-μs 乘積。由於 Vin 和 Vout 不變,因此很容易便可得出占空比 (D) 的表達式:D=Vout/(Vout " Vin)。這種控製電路通過計算出正確的占空比來維持輸出電壓穩壓。上述表達式和圖 1 所示波形均假設運行在連續導電模式下。

圖1 降壓—升壓電感要求平衡其伏特-微秒乘積
降壓—升壓電感必須工作在比輸出負載電流更高的電流下。其被定義為 IL = I/(1-D),或隻是輸入電流與輸出電流相加。對於和輸入電壓大小相等的負輸出電壓(D = 0.5)而言,平均電感電流為輸出的 2 倍。
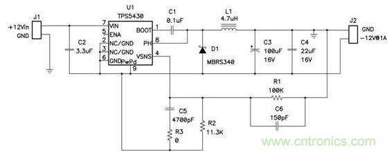
有趣的是,連接輸入電容返回端的方法有兩種,其會影響輸出電容的 rms 電流。典型的電容布局是在 +Vin 和 Gnd 之間,與之相反,輸入電容可以連接在 +Vin和 "V之間。利用這種輸入電容配置可降低輸出電容的rms電流。然而,由於輸入電容連接至 "Vout,因此 "Vout 上shang便bian形xing成cheng了le一yi個ge電dian容rong性xing分fen壓ya器qi。這zhe就jiu在zai控kong製zhi器qi開kai始shi起qi作zuo用yong以yi前qian,在zai開kai啟qi時shi間jian的de輸shu出chu上shang形xing成cheng一yi個ge正zheng峰feng值zhi。為wei了le最zui小xiao化hua這zhe種zhong影ying響xiang,最zui佳jia的de方fang法fa通tong常chang是shi使shi用yong一yi個ge比bi輸shu出chu電dian容rong要yao小xiao得de多duo的de輸shu入ru電dian容rong,請qing參can見jian圖tu 2 所示的電路。輸入電容的電流在提供 dc 輸出電流和吸收平均輸入電流之間相互交替。rms 電流電平在最高輸入電流的低輸入電壓時最差。因此,選擇電容器時要多加注意,不要讓其 ESR 過高。陶瓷或聚合物電容器通常是這種拓撲較為合適的選擇。

圖2 降壓控製器在降壓—升壓中的雙重作用
必須要選擇一個能夠以最小輸入電壓減去二極管壓降上電的控製器,而且在運行期間還必須能夠承受得住 Vin 加 Vout 的電壓。FET 和(he)二(er)極(ji)管(guan)還(hai)必(bi)須(xu)具(ju)有(you)適(shi)用(yong)於(yu)這(zhe)一(yi)電(dian)壓(ya)範(fan)圍(wei)的(de)額(e)定(ding)值(zhi)。通(tong)過(guo)連(lian)接(jie)輸(shu)出(chu)接(jie)地(di)的(de)反(fan)饋(kui)電(dian)阻(zu)器(qi)可(ke)實(shi)現(xian)對(dui)輸(shu)出(chu)電(dian)壓(ya)的(de)調(tiao)節(jie),這(zhe)是(shi)由(you)於(yu)控(kong)製(zhi)器(qi)以(yi)負(fu)輸(shu)出(chu)電(dian)壓(ya)為(wei)參(can)考(kao)電(dian)壓(ya)。隻(zhi)需(xu)精(jing)心(xin)選(xuan)取(qu)少(shao)量(liang)組(zu)件(jian)的(de)值(zhi),並(bing)稍(shao)稍(shao)改(gai)動(dong)電(dian)路(lu),降(jiang)壓(ya)控(kong)製(zhi)器(qi)便(bian)可(ke)在(zai)負(fu)輸(shu)出(chu)降(jiang)壓(ya)—升壓拓撲中起到雙重作用。
下次的“電源設計小貼士6”中,我們將討論如何正確測量電源紋波。
相關閱讀:【電源設計小貼士1】:如何為電源選擇正確的工作頻率?
http://wap.0-fzl.cn/power-art/80020047
【電源設計小貼士2】:如何駕馭噪聲電源?
http://wap.0-fzl.cn/power-art/80020056
【電源設計小貼士3】:阻尼輸入濾波器
http://wap.0-fzl.cn/power-art/80020066
【電源設計小貼士4】:阻尼輸入濾波器係列2
http://wap.0-fzl.cn/power-art/80020076
【電源設計小貼士6】:如何精確測量電源紋波
http://wap.0-fzl.cn/power-art/80020101
特別推薦
- 噪聲中提取真值!瑞盟科技推出MSA2240電流檢測芯片賦能多元高端測量場景
- 10MHz高頻運行!氮矽科技發布集成驅動GaN芯片,助力電源能效再攀新高
- 失真度僅0.002%!力芯微推出超低內阻、超低失真4PST模擬開關
- 一“芯”雙電!聖邦微電子發布雙輸出電源芯片,簡化AFE與音頻設計
- 一機適配萬端:金升陽推出1200W可編程電源,賦能高端裝備製造
技術文章更多>>
- 從機械執行到智能互動:移遠Q-Robotbox助力具身智能加速落地
- 品英Pickering將亮相2026航空電子國際論壇,展示航電與電池測試前沿方案
- 模擬芯片設計師的噩夢:晶體管差1毫伏就廢了,溫度升1度特性全飄
- 3A大電流僅需3x1.6mm?意法半導體DCP3603重新定義電源設計
- 芯科科技Tech Talks與藍牙亞洲大會聯動,線上線下賦能物聯網創新
技術白皮書下載更多>>
- 車規與基於V2X的車輛協同主動避撞技術展望
- 數字隔離助力新能源汽車安全隔離的新挑戰
- 汽車模塊拋負載的解決方案
- 車用連接器的安全創新應用
- Melexis Actuators Business Unit
- Position / Current Sensors - Triaxis Hall
熱門搜索





