0V~500V、10mA敏感的模擬電路的線性電源選擇
發布時間:2013-03-24 責任編輯:easonxu
【導讀】開kai關guan電dian源yuan技ji術shu已yi經jing成cheng為wei現xian代dai電dian源yuan的de首shou要yao選xuan擇ze,它ta可ke以yi實shi現xian從cong主zhu電dian源yuan獲huo得de所suo需xu的de輸shu出chu電dian壓ya。但dan是shi,其qi通tong常chang伴ban有you較jiao高gao的de噪zao聲sheng,不bu能neng用yong於yu敏min感gan的de模mo擬ni電dian路lu。這zhe些xie情qing況kuang下xia,最zui佳jia的de選xuan擇ze還hai是shi線xian性xing電dian源yuan。
圖1給出了一個標準的線性穩壓器。其輸入端V IN接入一個高於所需值的未穩定電壓, 而串聯導通晶體管Q1使輸出V OUT降低到所需電平。誤差放大器IC1將V OUT的一部分與一個基準電壓VR做比較,並控製Q1,使輸出電壓與負載電流IOUT和VIN的變動無關。這種電路隻適用於小範圍的輸出電壓。

圖1:一個標準的線性穩壓器直接將反饋連接到串聯導通晶體管上
當需要寬輸出電壓時(如實驗室電源) , 電阻R Q1的值必須足夠小,晶體管Q1才能在大輸出電壓範圍下保持足夠的基極電流, 但當輸出電壓降低時,這隻電阻和晶體管Q3上會消耗很大功率。另外,Q3還必須能承受最高VIN。
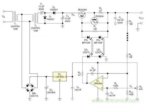
圖2 中的電路可以解決這些問題。兩個標準變壓器T 1和T 2 ( 220 V ac ~6 V ac , 10 W )用於產生一個主電源VM 的隔離副本。這個副本經D1 、D2 、C1和C2的倍壓及整流,從220 V ac的V M獲得大約560V 的VIN。按圖1中的連接標準, 一隻串聯導通晶體管Q1( BU508A ) 將非穩壓的V IN降低到一個固定的V OUT , IC 1將分壓後的V OUT與VR做比較。電位器R 3用於設定VR, 從而按下式調節V OUT= VR× [ (RFG+ RF)/RFG ],其中RF=RF1+RF2…RFn。

圖2:光耦將晶體管上的高電壓與運放輸出隔離
當十隻電阻(每隻1MΩ)串聯組成RF,最大基準電壓為5V時,輸出電壓可以設定為0 V~505V。OPA364運算放大器可在軌至軌輸入情況下正常工作,VR範圍從0 V~5V,能夠提供高達40mA電流。
為降低因驅動一個串聯導通晶體管而產生的功耗, 擴展輸出電壓範圍,晶體管Q1的驅動采用了光隔離的非傳統方式。兩個光電二極管FD1和FD2工作在光伏模式,為晶體管Q1的基極提供驅動電流。落在光電二極管上的光線產生進入Q1基極的電流。
光伏模式下的單隻光電二極管最大電壓不足以驅動基極, 因此采用兩支光電二極管串聯方式。這裏使用的是870nm~959 nm紅外光電二極管,用兩隻IR LED LD1和LD2作照明。LED為標準的5mm塑封型。為改善LED電流與光電二極管所產生電流的傳輸比,要切掉LED頂端,再拋光成為一個平麵。將光電二極管靠近這個平麵。這種自製光耦的傳輸比大約為0.05(即通過LED的20mA電流可在光電二極管中產生1mA電流)。還有一種方法是采用市售的線性光耦,例如IL300,它封裝了兩隻光電二極管。不過它的電流傳輸比隻有約0.007,因此應將多隻並聯使用。
Q2和R2組成了限流電路,當輸出電流大於Q2的導通閾值時,簡單地將FD1和FD2光電二極管短接,這種限製與輸出電壓無關。增加的電容C6用作補償,而晶體管Q1應配備一個至少5 C/W的散熱器。運放電源與基準電壓都取自兩個變壓器之間的交流信號,采用了整流橋BR1(50V,1A),兩隻濾波電容C7和C8,以及穩壓器IC 2 (LM7805 )。通過簡單地短接電容C 5, 使VR等於0 , 就可以將輸出電壓切斷。
110V ac電壓地區的人可以采用當地的現成變壓器,但應修改電路,再增加一個變壓器T3( 與T1 和T2 一樣, 均為110 V ac~6 V ac , 10 W )才能獲得500V,方法是將低電壓繞組並聯,而變壓器T2和T3的高電壓繞組串聯。高電壓繞組的工作可以用交流電壓表做校準;如果電壓表讀數為零,則必須交換T3的繞圈兩端。
另外, 如果有220 V/6 V 的變壓器,可保持T2為220 V/6 V,而T1用110V/6V。
- 噪聲中提取真值!瑞盟科技推出MSA2240電流檢測芯片賦能多元高端測量場景
- 10MHz高頻運行!氮矽科技發布集成驅動GaN芯片,助力電源能效再攀新高
- 失真度僅0.002%!力芯微推出超低內阻、超低失真4PST模擬開關
- 一“芯”雙電!聖邦微電子發布雙輸出電源芯片,簡化AFE與音頻設計
- 一機適配萬端:金升陽推出1200W可編程電源,賦能高端裝備製造
- 2026藍牙亞洲大會暨展覽在深啟幕
- 新市場與新場景推動嵌入式係統研發走向統一開發平台
- 維智捷發布中國願景
- 2秒啟動係統 • 資源受限下HMI最優解,米爾RK3506開發板× LVGL Demo演示
- H橋降壓-升壓電路中的交替控製與帶寬優化
- 車規與基於V2X的車輛協同主動避撞技術展望
- 數字隔離助力新能源汽車安全隔離的新挑戰
- 汽車模塊拋負載的解決方案
- 車用連接器的安全創新應用
- Melexis Actuators Business Unit
- Position / Current Sensors - Triaxis Hall

