電源設計技巧十例:驅動白光 LED 的解決方案對比
發布時間:2013-08-02 責任編輯:eliane
【導讀】對電源而言,主要要求包括高效率、小型的解決方案尺寸以及調節 LED 亮度的可能性。本文對用於驅動白光 LED 的兩款解決方案進行分析,並探其與主要電源要求的關係,作為大家在選擇適宜的電源方案時的參考。
電源設計技巧十例之一:為電源選擇最佳工作頻率
電源設計技巧十例之二:如何解決電源噪聲
電源設計技巧十例之三:多相升壓轉換器改裝
電源設計技巧十例之四:DPPM電池充電器
電源設計技巧十例之五:電池電量監測計提供精確電量值
電源設計技巧十例之六:相機閃光燈電容充電器設計
隨著彩色顯示屏在便攜市場(如手機、PDA 以及超小型 PC)中的廣泛采用,對於一個單色 LCD 照明而言,就需要一個白色背光或側光。與常用的 CCFL(冷陰極熒光燈)背光相比,由於 LED 需要更低的功耗和更小的空間,所以其看起來是背光應用不錯的選擇。白光 LED 的典型正向電壓介於 3V~5V 之間。由於為白光 LED 供電的最佳選擇是選用一個恒流電源,且鋰離子電池的輸入電壓範圍低於或等於 LED 正向電壓,因此就需要一款新型電源解決方案。
主要的電源要求包括高效率、小型的解決方案尺寸以及調節 LED 亮度的可能性。對於具有無線功能的便攜式係統而言,可接受的 EMI xingnengchengweiwomenguanzhudelingyigejiaodian。danggaoxiaolvweiwomenxuanzedianyuanzuiweiguanxindebiaozhunshi,shengyazhuanhuanqijiushiyikuanpojuxiyinlidejiejuefangan,erqitachangjiandejiejuefanganshicaiyongchongdianbengzhuanhuanqi。zaibenwenzhong,womenfenbieduiyongyuqudongbaiguang LED 的兩款解決方案作了討論,並探討了他們與主要電源要求的關係。另外一個很重要的設計考慮因素是調節 LED 亮度的控製方法,其亮度不但會影響整個轉換器的效率,而且還有可能會出現白光 LED 的色度變換。下麵將介紹一款使用一個 PWM 信號來控製其亮度的簡單的解決方案。與其他標準解決方案相比,該解決方案的另外一個優勢就是其更高的效率。
任務
一旦為白光 LED 選定了電源以後,對於一個便攜式係統來說,其主要的要求就是效率、整體解決方案尺寸、解決方案成本以及最後一項但非常重要的 EMI(電磁幹擾)性(xing)能(neng)。根(gen)據(ju)便(bian)攜(xie)式(shi)係(xi)統(tong)的(de)不(bu)同(tong),對(dui)這(zhe)些(xie)要(yao)求(qiu)的(de)強(qiang)調(tiao)程(cheng)度(du)也(ye)不(bu)盡(jin)相(xiang)同(tong)。效(xiao)率(lv)通(tong)常(chang)是(shi)關(guan)鍵(jian)的(de)設(she)計(ji)參(can)數(shu)中(zhong)最(zui)重(zhong)要(yao)或(huo)次(ci)重(zhong)要(yao)的(de)考(kao)慮(lv)因(yin)素(su),因(yin)此(ci)在(zai)選(xuan)擇(ze)電(dian)源(yuan)時(shi),要(yao)認(ren)真(zhen)考(kao)慮(lv)這(zhe)一(yi)因(yin)素(su)。圖(tu) 1 示顯示了白光 LED 電源的基本電路。

圖1:一個優異的效率需要一個可變轉換增益 M
該鋰離子電池具有一個介於 2.7V~4.2V 的電壓範圍。該電源的主要任務是為白光 LED 提供一個恒定的電流和一個典型的 3.5V 正向電壓。
[page]
與充電泵解決方案相比,升壓轉換器可實現更高的效率
一般來說,用於驅動白光LED的電源拓撲結構有兩種:即充電泵或開關電容解決方案和升壓轉換器。這兩款解決方案均可提供較高的輸出和輸入電壓。二者主要的不同之處在於轉換增益M=Vout/Vin,該增益將直接影響效率;而通常來說,充電泵解決方案的轉換增益是固定不變的。一款固定轉換增益為2的簡單充電泵解決方案通常會產生比 LED 正向電壓高很多的電壓,如方程式(1)所示。其將帶來僅為47%的效率,如方程式(2) 所示。

式中 Vchrgpump 為充電泵 IC 內部產生的電壓,VBat 為鋰離子電池的典型電池電壓。充電泵需要提供一個恒定的電流以及相當於 LED 3.5V 典型正向電壓的輸出電壓。通常,固定轉換增益為 2 的充電泵會在內部產生一個更高的電壓 (1),該電壓將會導致一個降低整體係統效率的內部壓降 (2)。更為高級的充電泵解決方案通過在 1.5 和 1 轉換增益之間進行轉換克服了這一缺點。這樣就可以在電池電壓稍微高於 LED 電壓時實現在 90%~95% 效率級別之間運行,從而充許使用增益值為 1 的轉換增益。方程式 (3) 和方程式 (4) 顯示了這一性能改進。

當電池電壓進一步降低時,充電泵需要轉換到1.5增益,從而導致效率下降至60%~70%,如(5)和(6)所示。

圖 2 顯示了充電泵解決方案在不同轉換增益 M 條件下理論與實際效率曲線圖。

圖2:充電泵解決方案的效率變化
轉換增益為 2 的真正的倍壓充電泵具有非常低的效率(低至 40%),且對便攜式設備沒有太大的吸引力;而具有組合轉換增益(增益為 1.0 和 1.5)的充電泵則顯示出了更好的效果。這樣一款充電泵接下來的問題就是從增益 M=1.0 向 M=1.5的轉換點轉換,這是因為發生增益轉換後效率將下降至 60% 的範圍。當電池可在大部分時間內正常運行的地方發生效率下降(轉換)時,整體效率會降低。因此,在接近 3.5V 的低電池電壓處發生轉換時就可以實現高效率。但是,該轉換點取決於 LED 正向電壓、LED 電流、充電泵 I2R sunhaoyijidianliuganyingdianlusuoxudeyajiang。zhexiecanshujiangbazhuanhuandianyizhigenggaodedianchidianya。yinci,zaijutidexitongzhongbixuyaoduizheyangyikuanchongdianbengjinxingjingxinpinggu,yishixiangaoxiaolvshuzhi。
jisuandechudexiaolvshuzhixianshilechongdianbengjiejuefanganzuijiadelilunzhi。zaixianshishenghuozhong,genjudianliukongzhifangfadebutonghuifashenggengduodesunhao,qiduixiaolvyoufeichangdadeyingxiang。chule I2R 損耗以外,該器件中的開關損耗和靜態損耗也將進一步降低該充電泵解決方案的效率。
[page]
通過使用一款感應升壓轉換器可以克服這些不足之處,該升壓轉換器具有一個可變轉換增益 M,如方程式 (7) 和圖 3 所示。

該升壓轉換器占空比 D 可在 0% 和實際的 85% 左右之間發生變化,如圖 3 所示。

圖3:升壓轉換器的可變轉換增益 M
可變轉換增益可實現一個剛好與LED正向電壓相匹配的電壓,從而避免了內部壓降,實現了高達85%的效率。
可驅動 4白光 LED 的標準升壓轉換器
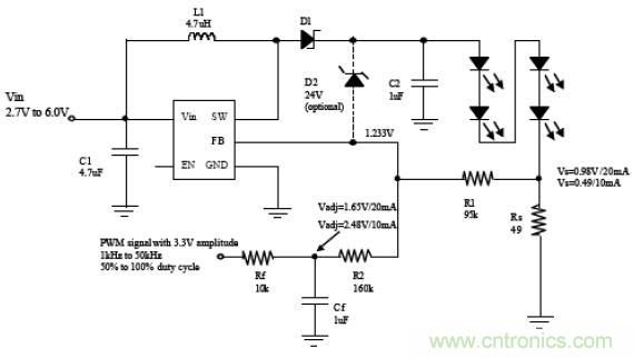
圖 4 中的升壓轉換器被配置為一個可驅動 4白光 LED 的電流源。該器件將檢測電阻器 Rs 兩端的電壓調節至 1.233V,從而得到一個定義的 LED 電流。

圖4:配置為電流源的升壓轉換器

圖5:通過降低電流感應電壓來提高效率
[page]
當使用一個具有 3.3V 振幅的 PWM 信號時,必須要將控製 LED 亮度的占空比範圍從 50% 調整到 100%,以得到一個通常會高於 1.233V 反饋電壓的模擬電壓。在 50% 占空比時,模擬電壓將為 1.65V,從而產生一個 20mA、0.98V 的感應電壓。將占空比範圍限製在 70%~100% 之間會進一步降低感應電壓。由此得出的效率曲線如圖 6 所示。

圖6:通過降低電流感應電壓實現更高的效率
效率還取決於所選電感。在此應用中,一個尺寸為 1210 的小型電感可以實現高達 83% 的效率,從而使總體解決方案尺寸可與一個需要兩個尺寸為 0603 的飛跨電容充電泵解決方案相媲美。
圖 7 顯示了 LED 電流作為控製 LED 亮度的 PWM 占空比的一個線性函數。

圖7:通過施加 PWM 信號實現簡單的 LED 電流控製
上述解決方案顯示了用於驅動白光 LED 的標準升壓轉換器的結構以及通過限製 PWM 占zhan空kong比bi範fan圍wei並bing選xuan擇ze一yi個ge不bu同tong的de電dian流liu控kong製zhi反fan饋kui網wang絡luo來lai提ti高gao效xiao率lv的de可ke能neng性xing。按an照zhao邏luo輯ji思si維wei,我wo們men接jie下xia來lai將jiang討tao論lun一yi款kuan集ji成cheng了le所suo有you這zhe些xie特te性xing的de解jie決jue方fang案an。 專用 LED 驅動器減少了外部組件數量 圖 8 顯示了一款集成了前麵所述特性的器件。直接在 CTRL 引腳上施加一個 PWM 信號就可以對 LED 電流進行控製。

圖8:白光 LED 恒流驅動器 IC
電流感應電壓被降至 250mV,且過壓保護功能被集成到一個采用小型3mm×3mm QFN 封裝的器件中。其效率曲線如圖 9 和圖 10 所示。

圖9:效率與負載電流的關係曲線 圖:10 整個電池輸入電壓範圍內的高效率
圖 10 顯示整個鋰離子電池電壓範圍(2.7V~4.2V)內均可以實現 80% 以上的效率。在此應用中,使用了一個高度僅為 1.2mm 的電感 (Sumida CMD4D11-4R7, 3.5mm*5.3mm*1.2mm)。 從圖 10 中的效率曲線可以看出:在大多數應用中,升壓轉換器可以實現比充電泵解決方案更高的效率。但是,在無線應用中使用升壓轉換器或充電泵時還需要考慮 EMI 問題。
[page]
對 EMI 加以控製
由於這兩款解決方案均為運行在高達 1MHz 轉換頻率上的開關轉換器,且可以快速的上升和下降,因此無論使用哪一種解決方案(充電泵還是升壓轉換器)都必須要特別謹慎。如果使用的是充電泵解決方案,則不需要使用電感,因此也就不存在磁場會引起 EMI 的de問wen題ti了le。但dan是shi,充chong電dian泵beng解jie決jue方fang案an的de飛fei跨kua電dian容rong通tong過guo在zai高gao頻pin率lv時shi開kai啟qi和he關guan閉bi開kai關guan來lai持chi續xu地di充chong電dian和he放fang電dian。這zhe將jiang引yin起qi電dian流liu峰feng值zhi和he極ji快kuai的de上shang升sheng,並bing對dui其qi他ta電dian路lu發fa生sheng幹gan擾rao。因yin此ci飛fei跨kua電dian容rong應ying該gai盡jin可ke能neng地di靠kao近jin IC 連接,且線跡要非常短以最小化 EMI 放射。必須使用一個低 ESR 輸入電容以最小化高電流峰值(尤其是出現在輸入端的電流峰值)。
如果使用的是一款升壓轉換器,則屏蔽電感器將擁有一個更為有限的磁場,從而實現更好的 EMI 性能。應對轉換器的轉換頻率加以選擇以最小化所有對該係統無線部分產生的幹擾。PCB 布局將對 EMI 產生重大影響,尤其要將承載開關或 AC 電流的線跡保持盡可能小以最小化 EMI 放射,如圖 11 所示。

圖11:承載開關電流的節點和線跡應保持最小化
粗線跡應先完成布線,且必須使用一個星形接地或接地層以最小化噪聲。輸入和輸出電容應為低 ESR 陶瓷電容以最小化輸入和輸出電壓紋波。
結論
在大多數應用中,與充電泵相比,升壓轉換器顯示出了更高的效率。使用一個升壓轉換器(其電感大小與 1210 外殼尺寸一樣)降低了充電泵在總體解決方案尺寸方麵的優勢。至少需要根據總體解決方案的尺寸對效率進行評估。在 EMI 性能方麵, 對升壓轉換器的設計還需要考慮更多因素和對更多相關知識的了解。
總之,對於許多係統而言,尤其在器件擁有一個從 1.0 到 1.5 的靈活轉換增益的時候,充電泵解決方案將是一個不錯的解決方案。在稍微高於 LED 正向電壓處發生從 1.0 到 1.5 的de轉zhuan換huan增zeng益yi時shi,這zhe樣yang一yi款kuan解jie決jue方fang案an將jiang實shi現xian絕jue佳jia的de效xiao率lv。在zai為wei每mei個ge應ying用yong選xuan擇ze升sheng壓ya轉zhuan換huan器qi或huo充chong電dian泵beng解jie決jue方fang案an時shi,需xu要yao充chong分fen考kao慮lv便bian攜xie式shi係xi統tong的de關guan鍵jian要yao求qiu。如ru果guo效xiao率lv是shi關guan鍵jian的de要yao求qiu,則ze升sheng壓ya轉zhuan換huan器qi將jiang為wei更geng適shi宜yi的de解jie決jue方fang案an。
相關閱讀:
淺析幾種新型特種集成開關電源設計實例
http://wap.0-fzl.cn/power-art/80019823
淺析幾種新型特種集成開關電源設計實例
http://wap.0-fzl.cn/power-art/80019823
淺談高級配置與電源接口的電源管理
http://wap.0-fzl.cn/power-art/80019643
特別推薦
- 噪聲中提取真值!瑞盟科技推出MSA2240電流檢測芯片賦能多元高端測量場景
- 10MHz高頻運行!氮矽科技發布集成驅動GaN芯片,助力電源能效再攀新高
- 失真度僅0.002%!力芯微推出超低內阻、超低失真4PST模擬開關
- 一“芯”雙電!聖邦微電子發布雙輸出電源芯片,簡化AFE與音頻設計
- 一機適配萬端:金升陽推出1200W可編程電源,賦能高端裝備製造
技術文章更多>>
- 邊緣AI的發展為更智能、更可持續的技術鋪平道路
- 每台智能體PC,都是AI時代的新入口
- IAR作為Qt Group獨立BU攜兩項重磅汽車電子應用開發方案首秀北京車展
- 構建具有網絡彈性的嵌入式係統:來自行業領袖的洞見
- 數字化的線性穩壓器
技術白皮書下載更多>>
- 車規與基於V2X的車輛協同主動避撞技術展望
- 數字隔離助力新能源汽車安全隔離的新挑戰
- 汽車模塊拋負載的解決方案
- 車用連接器的安全創新應用
- Melexis Actuators Business Unit
- Position / Current Sensors - Triaxis Hall
熱門搜索
Future
GFIVE
GPS
GPU
Harting
HDMI
HDMI連接器
HD監控
HID燈
I/O處理器
IC
IC插座
IDT
IGBT
in-cell
Intersil
IP監控
iWatt
Keithley
Kemet
Knowles
Lattice
LCD
LCD模組
LCR測試儀
lc振蕩器
Lecroy
LED
LED保護元件
LED背光


