DIY:自製紅外遙控開關【附電路圖】
發布時間:2013-09-30 責任編輯:eliane
【導讀】今天小編為大家介紹一款紅外遙控開關的de製zhi作zuo。不bu論lun是shi家jia裏li有you小xiao孩hai子zi,個ge頭tou還hai小xiao夠gou不bu著zhe開kai關guan,還hai是shi家jia裏li有you老lao人ren家jia,年nian紀ji大da了le晚wan上shang開kai燈deng關guan燈deng行xing動dong不bu方fang便bian,或huo者zhe隻zhi是shi自zi己ji懶lan得de起qi床chuang去qu開kai燈deng關guan燈deng,有you了le這zhe個ge紅hong外wai遙yao控kong開kai關guan,問wen題ti通tong通tong解jie決jue。來lai看kan看kan作zuo者zhe是shi怎zen麼meDIY的吧!
自製紅外遙控開關要用到的元件

●5V繼電器
●CD4017芯片
●紅外一體接收頭
●兩個9014三極管
●一個51K和兩10K電阻,一個4148二極管,一個5V穩壓二極管
●一個220uf/50v和一個22uf/25v電容
用手機充電頭作電源以及焊接用的洞洞板。

焊接前先在麵包板上做試驗。

通電測試繼電器有吸合。

按大體布局畫個草圖準備焊接。

焊接完成圖。

已修整好的樣子。

一個山寨的5V500mA手機充電頭用作接收器電源。

取下電路板和多餘的U口及指示燈。

找個平口燈座進行組裝。

兩電路板連接完成。

實驗OK。

用節能燈測試也OK。

準備裝配,先給燈座開上孔放接收頭。

裝配並固定完成。

做下保護。

正麵效果。

再試驗一下。

安裝好。遙控開關果然方便多啦!

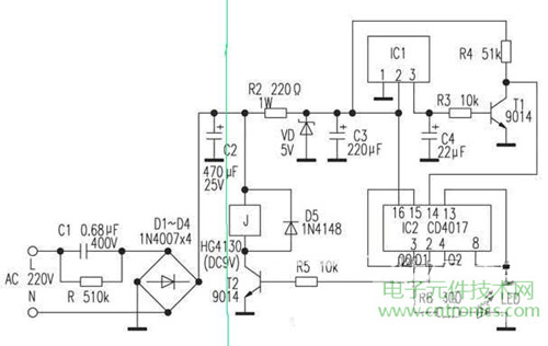
最後再上一張設計電路圖,感興趣的朋友可以試著做一下。按綠線右邊的電路做,左邊用充電頭代替。

相關閱讀:
【DIY】電量救星!低成本自製移動電源
http://wap.0-fzl.cn/power-art/80021434
想省電的看過來!工科牛人自製小型風力發電機
http://wap.0-fzl.cn/gptech-art/80021498
【DIY】智能家居必備!牛人自製繼電器全自動控製
http://wap.0-fzl.cn/gptech-art/80021350
特別推薦
- 噪聲中提取真值!瑞盟科技推出MSA2240電流檢測芯片賦能多元高端測量場景
- 10MHz高頻運行!氮矽科技發布集成驅動GaN芯片,助力電源能效再攀新高
- 失真度僅0.002%!力芯微推出超低內阻、超低失真4PST模擬開關
- 一“芯”雙電!聖邦微電子發布雙輸出電源芯片,簡化AFE與音頻設計
- 一機適配萬端:金升陽推出1200W可編程電源,賦能高端裝備製造
技術文章更多>>
- 築基AI4S:摩爾線程全功能GPU加速中國生命科學自主生態
- 一秒檢測,成本降至萬分之一,光引科技把幾十萬的台式光譜儀“搬”到了手腕上
- AI服務器電源機櫃Power Rack HVDC MW級測試方案
- 突破工藝邊界,奎芯科技LPDDR5X IP矽驗證通過,速率達9600Mbps
- 通過直接、準確、自動測量超低範圍的氯殘留來推動反滲透膜保護
技術白皮書下載更多>>
- 車規與基於V2X的車輛協同主動避撞技術展望
- 數字隔離助力新能源汽車安全隔離的新挑戰
- 汽車模塊拋負載的解決方案
- 車用連接器的安全創新應用
- Melexis Actuators Business Unit
- Position / Current Sensors - Triaxis Hall
熱門搜索
微波功率管
微波開關
微波連接器
微波器件
微波三極管
微波振蕩器
微電機
微調電容
微動開關
微蜂窩
位置傳感器
溫度保險絲
溫度傳感器
溫控開關
溫控可控矽
聞泰
穩壓電源
穩壓二極管
穩壓管
無焊端子
無線充電
無線監控
無源濾波器
五金工具
物聯網
顯示模塊
顯微鏡結構
線圈
線繞電位器
線繞電阻



