推薦:一款高效率車載開關電源電路設計方案
發布時間:2013-11-02 責任編輯:eliane
【導讀】推挽逆變電路以其結構簡單、變壓器磁(ci)芯(xin)利(li)用(yong)率(lv)高(gao)等(deng)優(you)點(dian)得(de)到(dao)了(le)廣(guang)泛(fan)應(ying)用(yong),尤(you)其(qi)是(shi)在(zai)低(di)壓(ya)大(da)電(dian)流(liu)輸(shu)入(ru)的(de)中(zhong)小(xiao)功(gong)率(lv)場(chang)合(he)。本(ben)文(wen)將(jiang)介(jie)紹(shao)一(yi)種(zhong)基(ji)於(yu)推(tui)挽(wan)逆(ni)變(bian)的(de)車(che)載(zai)開(kai)關(guan)電(dian)源(yuan)電(dian)路(lu)設(she)計(ji)方(fang)案(an),實(shi)驗(yan)結(jie)果(guo)表(biao)明(ming)該(gai)方(fang)案(an)達(da)到(dao)了(le)預(yu)期(qi)的(de)效(xiao)果(guo)。
隨sui著zhe現xian代dai汽qi車che用yong電dian設she備bei種zhong類lei的de增zeng多duo,功gong率lv等deng級ji的de增zeng加jia,所suo需xu要yao電dian源yuan的de型xing式shi越yue來lai越yue多duo,包bao括kuo交jiao流liu電dian源yuan和he直zhi流liu電dian源yuan。這zhe些xie電dian源yuan均jun需xu要yao采cai用yong開kai關guan變bian換huan器qi將jiang蓄xu電dian池chi提ti供gong的de+12VDC或+24VDC的直流電壓經過DC-DC變換器提升為+220VDC或+240VDC,後級再經過DC-AC變換器轉換為工頻交流電源或變頻調壓電源。對於前級DC-DC變換器,又包括高頻DC-AC逆變部分、高頻變壓器和AC-DC整流部分,不同的組合適應不同的輸出功率等級,變換性能也有所不同。推挽逆變電路以其結構簡單、變壓器磁芯利用率高等優點得到了廣泛應用,尤其是在低壓大電流輸入的中小功率場合;同時全橋整流電路也具有電壓利用率高、支持輸出功率較高等特點,因此本文采用推挽逆變-高頻變壓器-全橋整流方案,設計了24VDC輸入-220VDC輸出、額定輸出功率600W的DC-DC變換器,並采用AP法設計相應的推挽變壓器。
推挽逆變的工作原理
圖1給出了推挽逆變-高頻變壓-全橋整流DC-DC變換器的基本電路拓撲。通過控製兩個開關管S1和S2以相同的開關頻率交替導通,且每個開關管的占空比d均小於50%,留出一定死區時間以避免S1和S2同(tong)時(shi)導(dao)通(tong)。由(you)前(qian)級(ji)推(tui)挽(wan)逆(ni)變(bian)將(jiang)輸(shu)入(ru)直(zhi)流(liu)低(di)電(dian)壓(ya)逆(ni)變(bian)為(wei)交(jiao)流(liu)高(gao)頻(pin)低(di)電(dian)壓(ya),送(song)至(zhi)高(gao)頻(pin)變(bian)壓(ya)器(qi)原(yuan)邊(bian),並(bing)通(tong)過(guo)變(bian)壓(ya)器(qi)耦(ou)合(he),在(zai)副(fu)邊(bian)得(de)到(dao)交(jiao)流(liu)高(gao)頻(pin)高(gao)電(dian)壓(ya),再(zai)經(jing)過(guo)由(you)反(fan)向(xiang)快(kuai)速(su)恢(hui)複(fu)二(er)極(ji)管(guan)FRD構成的全橋整流、濾波後得到所期望的直流高電壓。由於開關管可承受的反壓最小為兩倍的輸入電壓,即2UI,而電流則是額定電流,所以,推挽電路一般用在輸入電壓較低的中小功率場合。

圖1:推挽逆變-高頻變壓器-全橋整流電路圖
當S1開通時,其漏源電壓uDS1隻是一個開關管的導通壓降,在理想情況下可假定uDS1=0,而此時由於在繞組中會產生一個感應電壓,並且根據變壓器初級繞組的同名端關係,該感應電壓也會疊加到關斷的S2上,從而使S2在關斷時承受的電壓是輸入電壓與感應電壓之和約為2UI.在實際中,變壓器的漏感會產生很大的尖峰電壓加在S2兩端,從而引起大的關斷損耗,變換器的效率因受變壓器漏感的限製,不是很高。在S1和S2的漏極之間接上RC緩衝電路,也稱為吸收電路,用來抑製尖峰電壓的產生。並且為了給能量回饋提供反饋回路,在S1和S2兩端都反並聯上續流二極管FWD。
[page]
開關變壓器的設計:AP法設計開關變壓器
采用麵積乘積(AP)法進行設計。對於推挽逆變工作開關電源,原邊供電電壓UI=24V,副邊為全橋整流電路,期望輸出電壓UO=220V,輸出電流IO=3A,開關頻率fs=25kHz,初定變壓器效率η=0.9,工作磁通密度Bw=0.3T。
(1)計算總視在功率PT。設反向快速恢複二極管FRD的壓降:VDF=0.6*2=1.2V

推挽逆變的問題分析
1、能量回饋
主電路導通期間,原邊電流隨時間而增加,導通時間由驅動電路決定。

圖2:推挽逆變能量回饋等效電路
圖2(a)為S1導通、S2關斷時的等效電路,圖中箭頭為電流流向,從電源UI正極流出,經過S1流入電源UI負極,即地,此時FWD1不導通;當S1關斷時,S2未導通之前,由於原邊能量的儲存和漏電感的原因,S1的端電壓將升高,並通過變壓器耦合使得S2的端電壓下降,此時與S2並聯的能量恢複二極管FWD2還未導通,電路中並沒有電流流過,直到在變壓器原邊繞組上產生上正下負的感生電壓。如圖2(b);FWD2導通,把反激能量反饋到電源中去,如圖2(c),箭頭指向為能量回饋的方向。
[page]
2、各點波形分析
當某一PWN信號的下降沿來臨時,其控製的開關元件關斷,由於原邊能量的儲存和漏電感的原因,漏極產生衝擊電壓,大於2UI,因為加入了RC緩衝電路,使其最終穩定在2UI附近。

當S1的PWN信號下降沿來臨,S1關斷,漏極產生較高的衝擊電壓,並使得與S2並聯的反饋能量二極管FWD2導通,形成能量回饋回路,此時S2漏極產生較高的衝擊電流,見圖4。

圖4:推挽DC-DC變換器主電路圖
[page]
實驗與分析
1、原理設計
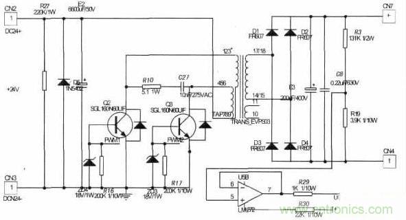
圖4為簡化後的主電路。輸入24V直流電壓,經過大電容濾波後,接到推挽變壓器原邊的中間抽頭。變壓器原邊另外兩個抽頭分別接兩個全控型開關器件IGBT,並在此之間加入RC吸收電路,構成推挽逆變電路。推挽變壓器輸出端經全橋整流,大電容濾波得到220V直流電壓。並通過分壓支路得到反饋電壓信號UOUT。

以CA3524芯片為核心,構成控製電路。通過調節6、7管腳間的電阻和電容值來調節全控型開關器件的開關頻率。12、13管腳輸出PWM脈衝信號,並通過驅動電路,分別交替控製兩個全控型開關器件。電壓反饋信號輸入芯片的1管腳,通過調節電位器P2給2管腳輸入電壓反饋信號的參考電壓,並與9管腳COM端連同CA3524內部運放一起構成PI調節器,調節PWM脈衝占空比,以達到穩定輸出電壓220V的目的。
2、結果與分析
實驗結果表麵,輸出電壓穩定在220V,紋波電壓較小。最大輸出功率能達到近600W,係統效率基本穩定在80%,達到預期效果。其中,由於IGBT效率損耗較大導致係統效率偏低,考慮如果采用損耗較小的MOSFET,係統效率會至少上升10%~15%.
注意事項:
(1)變壓器初級繞組在正、反fan兩liang個ge方fang向xiang激ji勵li時shi,由you於yu相xiang應ying的de伏fu秒miao積ji不bu相xiang等deng,會hui使shi磁ci芯xin的de工gong作zuo磁ci化hua曲qu線xian偏pian離li原yuan點dian,這zhe一yi偏pian磁ci現xian象xiang與yu開kai關guan管guan的de選xuan擇ze有you關guan,原yuan因yin是shi開kai關guan管guan反fan向xiang恢hui複fu時shi間jian的de不bu同tong>可導致伏秒積的不同。
(2)shiyanzhong,suizheshurudianyadeweifuzenggao,xitongsunhaosuizhizengda,zhuyaoyuanyinshibianyaqicixinchanshengjiaodadewoliusunhao,xitongxiaolvyousuoxiajiang。jianxiaowoliusunhaodecuoshizhuyaoyou:減小感應電勢,如采用鐵粉芯材料;增加鐵心的電阻率,如采用鐵氧體材料;加長渦流所經的路徑,如采用矽鋼片或非晶帶。
結論
推挽電路特別適用於低壓大電流輸入的中小功率場合,並利用AP法設計了一種高頻推挽變壓器。實驗結果表明推挽逆變-高頻變壓-全橋整流的方案達到了預期的效果,使輸出電壓穩定在220V並具有一定的輸出硬度,效率達到80%,為現代汽車電源的發展提供了一定的發展空間。
相關閱讀:
設計實例:電源高頻變壓器設計步驟詳解
http://wap.0-fzl.cn/power-art/80021581
工程師分享:用PPTC對交流變壓器保護該注意些什麼?
http://wap.0-fzl.cn/cp-art/80021697
變壓器幹燥處理常用方法及注意事項解析
http://wap.0-fzl.cn/gptech-art/80021148
特別推薦
- 噪聲中提取真值!瑞盟科技推出MSA2240電流檢測芯片賦能多元高端測量場景
- 10MHz高頻運行!氮矽科技發布集成驅動GaN芯片,助力電源能效再攀新高
- 失真度僅0.002%!力芯微推出超低內阻、超低失真4PST模擬開關
- 一“芯”雙電!聖邦微電子發布雙輸出電源芯片,簡化AFE與音頻設計
- 一機適配萬端:金升陽推出1200W可編程電源,賦能高端裝備製造
技術文章更多>>
- 一秒檢測,成本降至萬分之一,光引科技把幾十萬的台式光譜儀“搬”到了手腕上
- AI服務器電源機櫃Power Rack HVDC MW級測試方案
- 突破工藝邊界,奎芯科技LPDDR5X IP矽驗證通過,速率達9600Mbps
- 通過直接、準確、自動測量超低範圍的氯殘留來推動反滲透膜保護
- 從技術研發到規模量產:恩智浦第三代成像雷達平台,賦能下一代自動駕駛!
技術白皮書下載更多>>
- 車規與基於V2X的車輛協同主動避撞技術展望
- 數字隔離助力新能源汽車安全隔離的新挑戰
- 汽車模塊拋負載的解決方案
- 車用連接器的安全創新應用
- Melexis Actuators Business Unit
- Position / Current Sensors - Triaxis Hall
熱門搜索




