實用設計:UCC28600準諧振反激式開關電源
發布時間:2014-01-23 責任編輯:mikeliu
【導讀】準諧振反激式開關電源具有輸入電壓範圍寬,轉換效率高,低EMI、工作穩定可靠的特點,並且準諧振技術降低了MOSFET的開關損耗,提高了產品的可靠性,所以被廣泛的應用。今天給大家詳細介紹一款設計方案,希望對大家有所幫助!
準諧振轉換是十分成熟的技術,廣泛用於消費產品的電源設計中。新型的綠色電源係列控製器實現低至150 mW 的典型超低待機功耗。本文將闡述準諧振反激式轉換器是如何提高電源效率以及如何用UCC28600設計準諧振電源。
常規的硬開關反激電路
圖1 所示為常規的硬開關反激式轉換器電路。這種不連續模式反激式轉換器(DCM)一個工作周期分為三個工作區間:( t0 ~ t1)為變壓器向負載提供能量階段,此時輸出二極管導通,變壓器初級的電流通過Np:Ns的耦合流向輸出負載,逐漸減小。

MOSFET電壓由三部分疊加而成:輸入直流電壓VDC、輸出反射電壓VFB、漏感電壓VLK.到 t1 時刻,輸出二極管電流減小到0,此時變壓器的初級電感和和寄生電容構成一個弱阻尼的諧振電路,周期為2π LC 。在停滯區間( t1~ t2),寄生電容上的電壓會隨振蕩而變化,但始終具有相當大的數值。當下一個周期t2 節點,MOSFET 導通時間開始時,寄生電容(COSS和CW )上電荷會通過MOSFET放電,產生很大的電流尖峰。由於這個電流出現時MOSFET存在一個很大的電壓,該電流尖峰因此會做成開關損耗。此外,電流尖峰含有大量的諧波含量,從而產生EMI。
準諧振反激式設計的實現
利用檢測電路來有效地“感測”MOSFET 漏源電壓(VDS )的第一個最小值或穀值,並僅在這時啟動MOS-FET導通時間,由於寄生電容被充電到最低電壓,導通的電流尖峰將會最小化。這情況常被稱為穀值開關(Valley Switching)或準諧振開關。這種電源是由輸入電壓/負載條件決定的可變頻率係統。換言之,調節是通過改變電源的工作頻率來進行,不管當時負載或輸入電壓是多少,MOSFET始終保持在穀底的時候導通。這類型的工作介於連續(CCM) 和不連續條件模式(DCM)之間。因此,以這種模式工作的轉換器被稱作在臨界電流模式(CRM)下工作。臨界模式下MOSFET漏源電壓如圖2所示。

在反激式電源設計中采用準諧振開關方案有著許多優點:
[page]
(1)降低導通損耗
由於MOSFET導通具有最小的漏源電壓,故可以減小導通電流尖峰。減輕了MOSFET的壓力,降低器件的溫度。
(2)降低輸出二極管反向恢複損耗
由於二次側的整流管零電流關斷,反向恢複損耗降低,從而提高電源整體效率。
(3)減少EMI
導通電流尖峰的減小以及在準諧振過程中存在頻率抖動,將會減小EMI 噪聲,這就減少EMI濾波器的使用數量,從而降低電源成本。
基於UCC28600 控製器的鎢燈電源的設計
1、UCC28600控製器的主要特性
UCC28600 控製器的主要特性有先進的綠色模式控製方式;低EMI 及低損耗(穀底開關)的準諧振控製方式;空載損耗小於150 mW(低待機電流);低啟動電流(最大25 μA);;可編程過壓保護(輸入電壓和輸出電壓);內置過溫保護,溫度回複後可自動重啟;限流保護:逐周期限功率,過電流打嗝式重啟;可編程軟啟動;;集成綠色狀態腳(PFC使能端)。
2、UCC28600工作原理
UCC28600內部集成了UVLO比較器,高頻振蕩器,準諧振控製器和軟起動控製器,待機模式跳脈衝比較器,輸入和輸出過電壓保護。其內部結構圖如圖3所示。

(1)UVLO比較器
UCC28600 的VDD 電壓在13 V 起動,在低於8 V 時關閉,有5 V的滯差電壓,可以提高UCC28600工作的穩定性。
(2)內部振蕩器
UCC28600內部集成了一個40~130 kHz的振蕩器。
(3)準諧振控製器和軟起動控製器
UCC28600caiyongzhunxiezhendekaiguanbianhuanqiyitigaozhuanhuanxiaolv,liyongbianyaqidelicicitong,zaikaiguanguanduanqijian,jiancebianyaqiraozudeshuchudianya,ruguodianyapiandijichuyuzhendangdebogushi,keyiquerengaishikebianyaqilicicitonghaojin,keyikaiqixiayizhouqi。gaizhunxiezhenmoshikefenweilinjiedaotongmoshi(CRM)和不連續導通模式(DCM)以及頻率調製模式(FFM)。
(4)待機模式和跳脈衝比較器
當功率繼續減小,UCC28600進入待機模式;頻率調製模式(FFM)頻率下降到40 kHz,不再減小;當FB小於0.6 V 時,開關脈衝輸出關斷,當FB 大於0.7 V 時,開關脈衝正常輸出,從而得到跳脈衝模式的待機工作狀態。
(5)輸入和輸出過電壓保護
OVP引腳為過電壓(線電壓和負載電壓)shurujiaoyijixiezhenkaitongdexiangyingjiao,cijiaotongguobianyaqichujipianzhixianquanlaizhenceshuruguoya,fuzaiguoyajixiezhentiaojian,qiguoyadianketongguoyucijiaoxiangliandedianzulailinghuotiaojie。
3、鎢燈電源的技術指標
輸入電壓:95~260 V AC 50/60 Hz;輸出電壓:5 V;輸出電流:4.3 A;可遙控關閉電源輸出。
4、電源設計過程
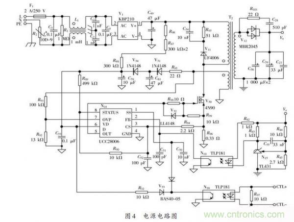
鎢燈電源電路圖如圖4所示,交流電源從左上角輸入,經輸入電源濾波器、整流橋、高壓電容,轉為約130~360 V的直流高壓。N14、V30 組成高壓側主電路,將直流高壓斬波為脈衝電壓,通過變壓器耦合,經V12 整流輸出,輸出電容濾波為直流電壓。

3.4.1、啟動電路
由於UCC28600的啟動電流非常小,典型值為12 μA,可以大大降低啟動電阻的功耗,因而啟動電阻由三個300 kΩ的貼片電阻串聯而成。但由於VDD 引腳需要一個足夠的儲能電容防止在工作時出現打嗝現象,帶來的一個問題是VDD 啟動時電壓上升過慢,電源啟動時間過長。解決方法是VDD 引腳采用小電容,反供繞組采用大電容,兩者之間用V34(1N4148)隔離。
[page]
3.4.2、遙控電路
遙控電路用光耦TLP181安全隔離,當遙控信號輸入CTL 端加電流信號時,光耦輸出端導通,通過V33 將UCC28600 的SS 引腳拉低,關閉MOSFET 的驅動信號;通過R32 將VDD 電壓拉低,低於UCC28600的啟動電壓,避免芯片一直處於重啟過程。
3.4.3、反饋電路
采用TL431采樣輸出端電壓,通過光耦TLP181隔離後反饋到芯片的輸入端。TL431的基準電壓為2.495 V,通過R84、R85 的分壓,將輸出電壓設定在11.5 V.由於負載為固定鎢燈電源,所以不用考慮電源的瞬態相應,故TL431的補償電容采用簡單的Ⅰ類補償,電路簡單,穩定可靠。
3.4.4、變壓器設計
設在最大負載時,UCC28600工作在準諧振模式,其最大占空比發生在最低輸入電壓時,在固定輸入電壓和輸入功率的情況下:

初級繞組采用2×0.35 漆包線,次級采用125 μm 銅箔,采用三明治繞法,磁芯中心柱開氣隙,使ALG 為275 nH/T2。
5、測試數據
3.5.1、電源轉換效率
電源在不同輸入輸出條件下效率如圖5所示。

3.5.2、不同狀態下的開關管波形
電源在不同狀態下的開關管波形如圖6所示。
由圖6 可以看出,當輸出負載很小時,電源是工作於跳脈衝模式,這樣可以降低開關損耗,提高輕載電源效率;隨著負載加大,電源開始進入頻率調製工作模式。在滿載且輸入電壓較高時,電源工作於頻率較高的準諧振模式;如果輸入電壓較低時,工作模式不變,但開關頻率降低,維持開關管在波形穀底導通。

6、總結:
基於UCC28600控製器的準諧振反激式開關電源的設計方案,利用準諧振技術降低了MOSFET的開關損耗。通過實踐證明,基於 UCC28600的準諧振反激式開關電源的設計具有輸入電壓範圍寬、輸出電壓精度高、高轉換效率、低待機功耗等特點。應用於鎢燈電源中,最高效率甚至達到86%,取得了非常好的效果。
相關閱讀:
準諧振反激式電源設計之探討
功率開關寄生電容用於磁芯去磁檢測
工程師詳解:一款開關電源設計及參數計算
特別推薦
- 噪聲中提取真值!瑞盟科技推出MSA2240電流檢測芯片賦能多元高端測量場景
- 10MHz高頻運行!氮矽科技發布集成驅動GaN芯片,助力電源能效再攀新高
- 失真度僅0.002%!力芯微推出超低內阻、超低失真4PST模擬開關
- 一“芯”雙電!聖邦微電子發布雙輸出電源芯片,簡化AFE與音頻設計
- 一機適配萬端:金升陽推出1200W可編程電源,賦能高端裝備製造
技術文章更多>>
- 一秒檢測,成本降至萬分之一,光引科技把幾十萬的台式光譜儀“搬”到了手腕上
- AI服務器電源機櫃Power Rack HVDC MW級測試方案
- 突破工藝邊界,奎芯科技LPDDR5X IP矽驗證通過,速率達9600Mbps
- 通過直接、準確、自動測量超低範圍的氯殘留來推動反滲透膜保護
- 從技術研發到規模量產:恩智浦第三代成像雷達平台,賦能下一代自動駕駛!
技術白皮書下載更多>>
- 車規與基於V2X的車輛協同主動避撞技術展望
- 數字隔離助力新能源汽車安全隔離的新挑戰
- 汽車模塊拋負載的解決方案
- 車用連接器的安全創新應用
- Melexis Actuators Business Unit
- Position / Current Sensors - Triaxis Hall
熱門搜索
按鈕開關
白色家電
保護器件
保險絲管
北鬥定位
北高智
貝能科技
背板連接器
背光器件
編碼器型號
便攜產品
便攜醫療
變容二極管
變壓器
檳城電子
並網
撥動開關
玻璃釉電容
剝線機
薄膜電容
薄膜電阻
薄膜開關
捕魚器
步進電機
測力傳感器
測試測量
測試設備
拆解
場效應管
超霸科技




