給你夜間帶來的小小明亮:DIY聲控小夜燈
發布時間:2014-02-24 責任編輯:mikeliu
【導讀】zaijialideshihou,ruguobanyeqilaizhaochidehuozheshangcesuo,dakaidengrongyiyingxiangtarenxiuxi,budakaiyoushiqiheiyipiande,haibudezhuangdemantoudabao。suoyiyouyikuankeyijiandanzhaomingdexiaoyedengshifeichangxinxideshiqing,ruhezhizuone?kuailaikankanba!
基本要求是:
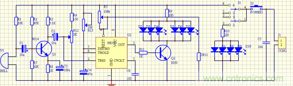
白天不亮(有無聲音都不亮),晚上在沒有燈光時隻要聲音就亮,聲音觸發燈亮後延時一定時間燈就滅。光、聲音的靈敏度都可以調節,延時的時間長短也可以調節,聲光控製的燈有6顆(紅綠黃各2顆),直接按鍵控製4霧狀藍顆。
再把我以前撿的一塊手機電池用上完美多了

有實驗室的膠搶把他們連在起後還挺般配的

直接按鍵控製4霧狀藍顆亮 ,把它放在電腦旁邊,嘿嘿

聲光控製的燈有6顆(紅綠黃各2顆)

光、聲音的靈敏度和延時的時間長短調節的電位器的調節方向

用我的用了N年的萬能充給它充電

嘿嘿,基本就是這樣的,還很實用哦。
原理圖


相關閱讀:
【視頻】DIY:無線學習+手機藍牙轉紅外遙控器
DIY的福音!自製小音箱的三種方案
發燒友DIY:30RMB自製便攜式耳機放大器
特別推薦
- 噪聲中提取真值!瑞盟科技推出MSA2240電流檢測芯片賦能多元高端測量場景
- 10MHz高頻運行!氮矽科技發布集成驅動GaN芯片,助力電源能效再攀新高
- 失真度僅0.002%!力芯微推出超低內阻、超低失真4PST模擬開關
- 一“芯”雙電!聖邦微電子發布雙輸出電源芯片,簡化AFE與音頻設計
- 一機適配萬端:金升陽推出1200W可編程電源,賦能高端裝備製造
技術文章更多>>
- 一秒檢測,成本降至萬分之一,光引科技把幾十萬的台式光譜儀“搬”到了手腕上
- AI服務器電源機櫃Power Rack HVDC MW級測試方案
- 突破工藝邊界,奎芯科技LPDDR5X IP矽驗證通過,速率達9600Mbps
- 通過直接、準確、自動測量超低範圍的氯殘留來推動反滲透膜保護
- 從技術研發到規模量產:恩智浦第三代成像雷達平台,賦能下一代自動駕駛!
技術白皮書下載更多>>
- 車規與基於V2X的車輛協同主動避撞技術展望
- 數字隔離助力新能源汽車安全隔離的新挑戰
- 汽車模塊拋負載的解決方案
- 車用連接器的安全創新應用
- Melexis Actuators Business Unit
- Position / Current Sensors - Triaxis Hall
熱門搜索





