5種恒流源電路設計對對碰,任你選
發布時間:2014-10-23 責任編輯:sherryyu
【導讀】恒(heng)流(liu)源(yuan)是(shi)能(neng)夠(gou)向(xiang)負(fu)載(zai)提(ti)供(gong)恒(heng)定(ding)電(dian)流(liu)的(de)電(dian)源(yuan),因(yin)此(ci)恒(heng)流(liu)源(yuan)的(de)應(ying)用(yong)範(fan)圍(wei)非(fei)常(chang)廣(guang)泛(fan),並(bing)且(qie)在(zai)許(xu)多(duo)情(qing)況(kuang)下(xia)是(shi)必(bi)不(bu)可(ke)少(shao)的(de)。關(guan)於(yu)恒(heng)流(liu)源(yuan)電(dian)路(lu)設(she)計(ji)有(you)很(hen)多(duo)種(zhong),這(zhe)裏(li)將(jiang)分(fen)享(xiang)給(gei)大(da)家(jia)5種恒流源電路設計,任你選擇!
hengliuyuanshinenggouxiangfuzaitigonghengdingdianliudedianyuan,yincihengliuyuandeyingyongfanweifeichangguangfan,bingqiezaixuduoqingkuangxiashibibukeshaode。liruzaiyongtongchangdechongdianqiduixudianchichongdianshi,suizhexudianchiduandianyadezhujianshenggao,chongdiandianliujiuhuixiangyingjianshao。weilebaozhenghengliuchongdian,bixusuishitigaochongdianqideshuchudianya,dancaiyonghengliuyuanchongdianhoujiukeyibubitiaozhengqishuchudianya,congershilaodongqiangdujiangdi,shengchanxiaolvdedaoletigao。hengliuyuanhaibeiguangfanyongyuceliangdianluzhong,lirudianzuqizuzhidecelianghefenji,dianlandianzudeceliangdeng,qiedianliuyuewending,celiangjiuyuezhunque。
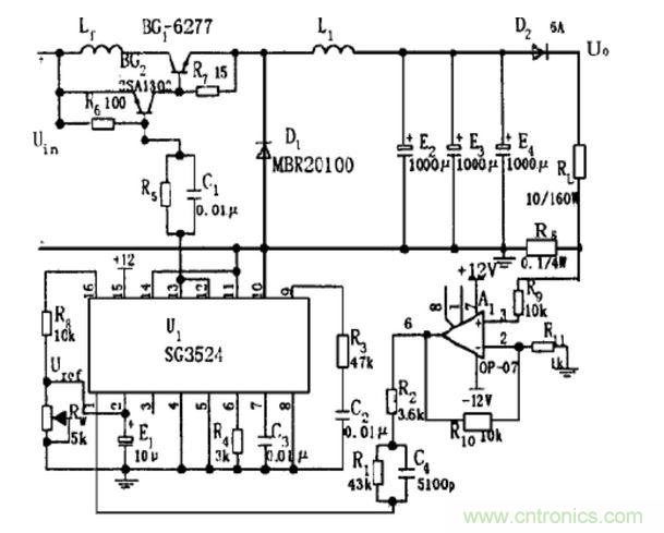
采用開關電源的開關恒流源
采用開關電源的開關恒流源電路構成如圖2.3.2所示。BG1為開關管,BG2為驅動管, RL為負載電阻, RS為取樣電 阻, SG35 24為脈寬調製控製器, L1、E2、E3、E4為儲能元件, RW提供基準電壓Uref。 圖采用開關電源的開關恒流源工作原理:減小開關器件的導通損耗和開關損耗是提高電路效率的關鍵。為此,器件選擇飽和壓降小、頻率特性好的開關三極管和肖特基續流二極管。

扼流圈L1decixinshangzairaoyigefujiaxianquan,liyongdiancifankuijiangdikaiguansanjiguandebaoheyajiang,bingcaiyonghelidejiegousheji,shidianludefenbucanshudedaoyouxiaodekongzhi。dangdianyuandianyajiangdihuofuzaidianzuRL 降低時,則取樣電阻RS 上的電壓也將減少,則SG3524的12、13管腳輸出方波的占空比增大,從而使BG1導通時間變長,使電壓U0回升到原來的穩定值。BG1關斷後,儲能元件L1、E2、E3、E4保證負載上的電壓不變。當輸入電源電壓增大或負載電阻值增大引起U0增大時,原理與前類同,電路通過閉環反饋係統使U0下降到原來的穩定值,從而達到穩定負載電流IL 的目的。
[page]
集成運放構成的線性恒流源

采用集成運放構成的線性恒流源 電路構成如圖所示,兩個運放(一片324)構成比較放大環節, BG1、BG2三極管構成調整環節, RL 為負載電阻, RS為取樣電阻, RW為電路提供基準電壓。工作原理:如果由於電源波動使Uin降低,從而使負載電流減小時,則取樣電壓US必然減小,從而使取樣電壓與基準電壓的差值(US- Uref)必然減小。由於UIA為反相放大器,因此其輸出電壓Ub=(R5/R4)×Ua必然升高,從而通過調整環節使US升高恢複到原來的穩定值,保證了US的電壓穩定,從而使電流穩定。當Uin升高時,原理與前類同,電路通過閉環反饋係統使US下降到原來的穩定值,從而使電流恒定。調整RW,則改變Uref,可使電流值在0~4A之間連續可調。
[page]
壓控恒流源電路設計
壓控恒流源電路設計 壓(ya)控(kong)恒(heng)流(liu)源(yuan)是(shi)係(xi)統(tong)的(de)重(zhong)要(yao)組(zu)成(cheng)部(bu)分(fen),它(ta)的(de)功(gong)能(neng)是(shi)用(yong)電(dian)壓(ya)來(lai)控(kong)製(zhi)電(dian)流(liu)的(de)變(bian)化(hua),由(you)於(yu)係(xi)統(tong)對(dui)輸(shu)出(chu)電(dian)流(liu)大(da)小(xiao)和(he)精(jing)度(du)的(de)要(yao)求(qiu)比(bi)較(jiao)高(gao),所(suo)以(yi)選(xuan)好(hao)壓(ya)控(kong)恒(heng)流(liu)源(yuan)電(dian)路(lu)顯(xian)得(de)特(te)別(bie)重(zhong)要(yao)。采(cai)用(yong)如(ru)下(xia)電(dian)路(lu): 電路原理圖如圖2.4.3所示。該恒流源電路由運算放大器、大功率場效應管Q1、采樣電阻R2、負載電阻RL等組成1、硬件設計。

電路中調整管采用大功率場效應管IRF640。采用場效應管,更易於實現電壓線性控製電流,既能滿足輸出電流最大達到2A的要求,也能較好地實現電壓近似線性地控製電流。因為當場效應管工作於飽和區時,漏電流Id近似為電壓Ugs控製的電流。即當Ud為常數時,滿足:Id=f(Ugs),隻要Ugs不變,Id就不變。在此電路中,R2為取樣電阻,采用康銅絲繞製(阻值隨溫度的變化較小),阻值為0.35歐。運放采用OP-07作為電壓跟隨器, UI=Up=Un,場效應管Id=Is(柵極電流相對很小,可忽略不計) 所以Io=Is= Un/R2= UI/R2。正因為Io=UI/R2,電路輸入電壓UI控製電流Io,即Io不隨RL的變化而變化, 從而實現壓控恒流。 同時,由設計要求可知:由於輸出電壓變化的範圍U〈=10V,Iomax=2A,可以得出負載電阻RLmax=5歐。
[page]
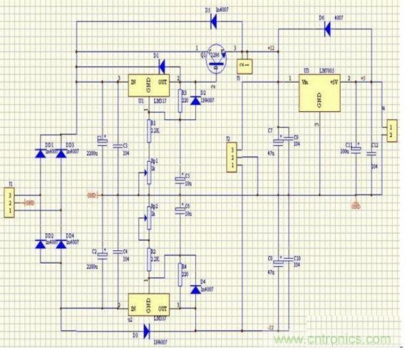
電源電路設計
本係統對電源有較高的要求。設計電源時既要保證電源的高穩定度,也要保證電源能輸出大於2A的電流,故本係統采用三級管1264來擴流而且在使用電源時必須充分考慮電源的效率。電源電路如圖所示,此電源電路采用了LM317和LM337,其輸出電壓是連續可調的,輸出電壓調到為+15V和-15V來供給硬件電路使用,其中-15V的電源是供運放使用的,不需要擴流;而+15V的電源的負載電流要求不低於2A,所以采用三級1264來擴流。另外用LM7805產生+5V的電壓供淩陽SPCE061A單片機使用。

線性恒流源、開kai關guan恒heng流liu源yuan,可ke靠kao性xing高gao,調tiao整zheng方fang便bian,在zai科ke研yan中zhong已yi得de到dao了le應ying用yong。其qi中zhong線xian性xing恒heng流liu源yuan適shi用yong於yu蓄xu電dian池chi的de恒heng流liu放fang電dian,開kai關guan恒heng流liu源yuan適shi用yong於yu蓄xu電dian池chi的de恒heng流liu充chong電dian,集ji成cheng穩wen壓ya器qi構gou成cheng的de恒heng流liu源yuan適shi用yong於yu電dian阻zu測ce量liang等deng。SPCE061A單片機作為中央控製器,本係統有功能強、性能可靠、體積小、電路簡單的特點。本係統最小可步進1mA ,精(jing)度(du)也(ye)比(bi)較(jiao)高(gao)。輸(shu)出(chu)電(dian)流(liu)範(fan)圍(wei)較(jiao)寬(kuan)。,硬(ying)件(jian)部(bu)分(fen)中(zhong)采(cai)樣(yang)電(dian)阻(zu)的(de)熱(re)穩(wen)定(ding)性(xing)要(yao)較(jiao)好(hao),硬(ying)件(jian)中(zhong)的(de)核(he)心(xin)模(mo)塊(kuai)為(wei)壓(ya)控(kong)恒(heng)流(liu)源(yuan),其(qi)核(he)心(xin)元(yuan)件(jian)采(cai)用(yong)場(chang)效(xiao)應(ying)管(guan)其(qi)性(xing)能(neng)和(he)穩(wen)定(ding)性(xing)均(jun)高(gao)於(yu)三(san)極(ji)管(guan)。
[page]
采用集成穩壓器構成的開關恒流源
采用集成穩壓器構成的開關恒流源 電路構成如圖所示。MC7805為三端固定式集成穩壓器,RL 為負載電阻,RW為可調電阻器。 工作原理:固定式集成穩壓器工作在懸浮狀態,在輸出端2和公共端3之間接入一電位器RW,從而形成一固定恒流源。調節RW,可以改變電流的大小,其輸出電流為:IL=( Uout/RW) +Iq式中Iq 為MC7805的靜態電流,小於10m A。當RW較小即輸出電流較大時,可以忽略Iq。當負載電阻RL 變化時,MC7 8 05用改變自身壓差來維持通過負載的電流不變。

RW 的確定:RW 的值可由RW=Uout/IL 確定。因Uout=5 V,IL=0.5~2A,因此確定的取值範圍為2.5~10Ω。 輸出電壓和負載變化範圍的確定:根據設計要求,本例的輸出電壓U0=10V。由於恒流源的輸出電流可調範圍為0.5~2A,因此相應的負載變化範圍為5~20Ω。 yishangjizhonghengliuyuanjiegoujiandan,kekaoxinggao,tiaozhengfangbian,zaikeyanzhongyidedaoleyingyong。qizhongxianxinghengliuyuanshiyongyuxudianchidehengliufangdian,kaiguanhengliuyuanshiyongyuxudianchidehengliuchongdian,jichengwenyaqigouchengdehengliuyuanshiyongyudianzuceliangdeng。
特別推薦
- 噪聲中提取真值!瑞盟科技推出MSA2240電流檢測芯片賦能多元高端測量場景
- 10MHz高頻運行!氮矽科技發布集成驅動GaN芯片,助力電源能效再攀新高
- 失真度僅0.002%!力芯微推出超低內阻、超低失真4PST模擬開關
- 一“芯”雙電!聖邦微電子發布雙輸出電源芯片,簡化AFE與音頻設計
- 一機適配萬端:金升陽推出1200W可編程電源,賦能高端裝備製造
技術文章更多>>
- 如何使用工業級串行數字輸入來設計具有並行接口的數字輸入模塊
- 邊緣AI的發展為更智能、更可持續的技術鋪平道路
- 每台智能體PC,都是AI時代的新入口
- IAR作為Qt Group獨立BU攜兩項重磅汽車電子應用開發方案首秀北京車展
- 構建具有網絡彈性的嵌入式係統:來自行業領袖的洞見
技術白皮書下載更多>>
- 車規與基於V2X的車輛協同主動避撞技術展望
- 數字隔離助力新能源汽車安全隔離的新挑戰
- 汽車模塊拋負載的解決方案
- 車用連接器的安全創新應用
- Melexis Actuators Business Unit
- Position / Current Sensors - Triaxis Hall
熱門搜索
SATA連接器
SD連接器
SII
SIM卡連接器
SMT設備
SMU
SOC
SPANSION
SRAM
SSD
ST
ST-ERICSSON
Sunlord
SynQor
s端子線
Taiyo Yuden
TDK-EPC
TD-SCDMA功放
TD-SCDMA基帶
TE
Tektronix
Thunderbolt
TI
TOREX
TTI
TVS
UPS電源
USB3.0
USB 3.0主控芯片
USB傳輸速度



