入門首選:有刷直流電機應用寶典
發布時間:2014-10-25 責任編輯:echolady
【導讀】有you刷shua直zhi流liu電dian機ji的de劃hua分fen是shi根gen據ju電dian機ji定ding子zi或huo者zhe外wai殼ke中zhong磁ci場chang的de產chan生sheng方fang式shi。定ding子zi磁ci場chang由you定ding子zi中zhong的de繞rao組zu或huo永yong磁ci鐵tie產chan生sheng。繞rao組zu見jian不bu同tong的de連lian接jie方fang式shi產chan生sheng不bu同tong的de電dian動dong機ji。本ben文wen中zhong深shen入ru探tan討tao了le有you刷shua直zhi流liu電dian機ji的de應ying用yong及ji其qi相xiang應ying的de控kong製zhi方fang案an,是shi工gong程cheng師shi入ru門men必bi知zhi的de應ying用yong實shi例li。
有刷直流(BDC)電機的工作原理
圖1示出的是BDC電機的基本構造。圖中畫出的組件包括定子、轉子、dianshuahehuanxiangqi。dingzihezhuanzicichangxianghuzuoyongqudongdianjixuanzhuan。youshuazhiliudianjideleixinggenjudianjidingzihuowaikezhongcichangdechanshengfangshilaihuafen。genjuyoushuazhiliudianjideleixing,dingzicichangkeyiyouyongcitiehuodingzizhongderaozuchansheng。duiyuhouyizhongqingkuang,dingziraozuyuzhuanziraozukeyishibingxing、串行、或混合方式連接。這三種有刷直流電機分別稱為並激電動機、串激電動機和複激電動機。

[page]
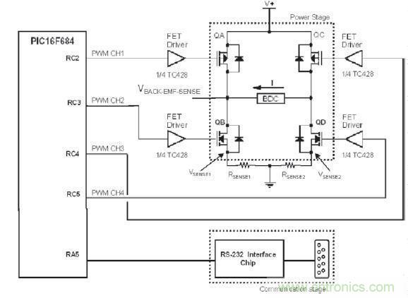
單片機/電機控製實例
單片機設計中帶有內建的外設,因此隻需要最少量的外部元器件就可以容易地實現BDC電機的速度和方向控製。選用的單片機帶有內建的外設,隻需要最少量的外部元器件就可以容易地實現BDC電機的速度和方向控製。這款單片機的兩大特點對於BDC電機控製非常有用。首先,片上內建有增強捕獲/比較/PWM(ECCP)模塊,當配置為全橋模式時,可以提供直接驅動H橋電路所需要的PWM信號。H橋電路可以為電機提供雙向電流驅動。第二個非常適合電機控製器的特點是可以產生頻率高達31.2 kHz的8位PWM信號。對於電機控製應用來說,這一點很重要,因為低於20 kHz的頻率會導致電機產生人聽覺範圍內的噪聲。不需要增加任何外部時鍾源,可以提供高於聽覺頻率的8位分辨率。為了獲得高出聽覺頻率範圍的頻率,此前的單片機需要在運行時降低PWM的分辨率。與其它具備ECCP的單片機相比,它體積小且成本效率高。利用片上ECCP模塊做為PWM硬件發生器,而不是采用過去的軟件解決方案,寶貴的單片機處理器資源可以用於完成其它任務。
圖2中的低成本BDC電機控製係統在全橋PWM模式下使用ECCP。用戶可容易地配置PWM占空比,並實時改變單片機內部振蕩器。此外,利用單片機片上的一個10位ADC來測量反向電動勢(EMF),PIC16F684可以容易地跟蹤電機的轉速(RPM)。

通過測量電機的反向EMF電壓,不需額外傳感器即可以獲得電機轉速(RPM)。電機轉速與反向EMF電壓直接成正比。BDC電機是一種感性負載。電機上感生的電壓等於電機電感乘以dI/dt 。將對應FET關斷(OFF)即可以測量反向EMF電壓。這會產生一個反方向流過電機的電流。PIC16F684中的ADC模塊可以測量出EMF電壓。
通過測量MOSFETs、QB 和 QD, 以及地之間電流檢測電阻上的高端電壓可以獲得電流值。選擇適當的電阻值時需要考慮最大電流和功耗。PWM信號驅動BDC電機。H橋電路僅在PWM信號處於高電平時才吸收電流。采用一個采樣和平均算法在多個PWM周期測量結果的基礎上算出電流值和電機轉速。
此類應用中使用的片上外設除ECCP模塊外,還有一個內部10位模數轉換器(ADC)。ECCP有捕獲模式(可捕獲定時器寄存器的16位值)、幾個比較器和4個PWM。在無傳感器的BDC電機控製應用中,4個PWM通道是一個重要優勢。如圖2所示,配合外部橋和4個FET驅動器件,單片機的PWM模塊可以容易地實現雙向電機控製。
相關閱讀:
技術解析:DC-DC直流電機原理
利用H橋驅動較大功率直流電機的解決方案
網友分享:基於Arduino的直流電機控製
特別推薦
- 噪聲中提取真值!瑞盟科技推出MSA2240電流檢測芯片賦能多元高端測量場景
- 10MHz高頻運行!氮矽科技發布集成驅動GaN芯片,助力電源能效再攀新高
- 失真度僅0.002%!力芯微推出超低內阻、超低失真4PST模擬開關
- 一“芯”雙電!聖邦微電子發布雙輸出電源芯片,簡化AFE與音頻設計
- 一機適配萬端:金升陽推出1200W可編程電源,賦能高端裝備製造
技術文章更多>>
- 一秒檢測,成本降至萬分之一,光引科技把幾十萬的台式光譜儀“搬”到了手腕上
- AI服務器電源機櫃Power Rack HVDC MW級測試方案
- 突破工藝邊界,奎芯科技LPDDR5X IP矽驗證通過,速率達9600Mbps
- 通過直接、準確、自動測量超低範圍的氯殘留來推動反滲透膜保護
- 從技術研發到規模量產:恩智浦第三代成像雷達平台,賦能下一代自動駕駛!
技術白皮書下載更多>>
- 車規與基於V2X的車輛協同主動避撞技術展望
- 數字隔離助力新能源汽車安全隔離的新挑戰
- 汽車模塊拋負載的解決方案
- 車用連接器的安全創新應用
- Melexis Actuators Business Unit
- Position / Current Sensors - Triaxis Hall
熱門搜索




