實例講解大電容充電的挑戰在哪?
發布時間:2014-10-28 責任編輯:sherryyu
【導讀】本ben文wen討tao論lun了le有you關guan為wei這zhe些xie大da電dian容rong充chong電dian的de挑tiao戰zhan,並bing向xiang電dian源yuan係xi統tong設she計ji工gong程cheng師shi介jie紹shao了le如ru何he評ping估gu和he選xuan擇ze適shi合he後hou備bei能neng量liang存cun儲chu應ying用yong的de最zui佳jia係xi統tong配pei置zhi。文wen中zhong介jie紹shao了le一yi種zhong超chao級ji電dian容rong充chong電dian器qi解jie決jue方fang案an範fan例li,並bing提ti供gong了le波bo形xing和he詳xiang細xi解jie釋shi。
超級電容(Supercapacitor [SC] 或ultracapacitor)亦稱雙電層電容(electric double-layer capacitor),目前越來越廣泛地用於各種電源管理係統。在汽車應用(如具有再生製動功能的起停係統)zhong,chaojidianrongnenggoutigongshiqidongqiniehesuoxudenengliang,yizhongqiranshaofadongji,bingjieshouzaizhidongqijianhuishoudedongneng。chaojidianrongdeyoushizaiyuqichongfangdiancishuxianzhuduoyuchuantongqiansuandianchi,tongshinenggougengxunsudixishounengliangerbujianshaoqiyuqishouming。zhexietedianhaishichaojidianrongduigongyehoubeidianyuanxitong、快速充電無繩電動工具和遠程傳感器具有吸引力,因為對這些應用來說,頻繁更換電池是不切實際的。
本ben文wen討tao論lun了le有you關guan為wei這zhe些xie大da電dian容rong充chong電dian的de挑tiao戰zhan,並bing向xiang電dian源yuan係xi統tong設she計ji工gong程cheng師shi介jie紹shao了le如ru何he評ping估gu和he選xuan擇ze適shi合he後hou備bei能neng量liang存cun儲chu應ying用yong的de最zui佳jia係xi統tong配pei置zhi。文wen中zhong介jie紹shao了le一yi種zhong超chao級ji電dian容rong充chong電dian器qi解jie決jue方fang案an範fan例li,並bing提ti供gong了le波bo形xing和he詳xiang細xi解jie釋shi。
係統詳述
許(xu)多(duo)係(xi)統(tong)配(pei)置(zhi)都(dou)使(shi)用(yong)超(chao)級(ji)電(dian)容(rong)組(zu)作(zuo)為(wei)後(hou)備(bei)能(neng)量(liang)存(cun)儲(chu)組(zu)件(jian)。一(yi)開(kai)始(shi),設(she)計(ji)工(gong)程(cheng)師(shi)需(xu)要(yao)確(que)定(ding)其(qi)能(neng)量(liang)存(cun)儲(chu)配(pei)置(zhi)目(mu)標(biao),然(ran)後(hou)決(jue)定(ding)可(ke)用(yong)多(duo)大(da)電(dian)壓(ya)來(lai)存(cun)儲(chu)能(neng)量(liang)。解(jie)決(jue)方(fang)案(an)選(xuan)擇(ze)取(qu)決(jue)於(yu)負(fu)載(zai)的(de)功(gong)率(lv)和(he)電(dian)壓(ya)要(yao)求(qiu),以(yi)及(ji)超(chao)級(ji)電(dian)容(rong)的(de)能(neng)量(liang)和(he)電(dian)壓(ya)能(neng)力(li)。在(zai)確(que)定(ding)了(le)最(zui)佳(jia)解(jie)決(jue)方(fang)案(an)後(hou),還(hai)必(bi)須(xu)對(dui)整(zheng)體(ti)性(xing)能(neng)與(yu)成(cheng)本(ben)進(jin)行(xing)平(ping)衡(heng)。
圖1顯示了一種高效率解決方案的框圖,其中的負載是需要穩定輸入電壓(3.3V、5V、12V等)的器件。48V主電源為正常工作的開關穩壓器2(SW2)供電,同時通過開關穩壓器1(SW1)為超級電容組充電,使其電壓達到25V。當主電源斷開時,超級電容組向SW2供電,以維持負載的連續運行。

圖1.一種使用超級電容組的電池後備係統的框圖
係統設計和挑戰
選(xuan)定(ding)超(chao)級(ji)電(dian)容(rong)後(hou),係(xi)統(tong)工(gong)程(cheng)師(shi)還(hai)必(bi)須(xu)選(xuan)擇(ze)為(wei)超(chao)級(ji)電(dian)容(rong)充(chong)電(dian)的(de)目(mu)標(biao)電(dian)壓(ya),其(qi)根(gen)據(ju)是(shi)超(chao)級(ji)電(dian)容(rong)的(de)定(ding)額(e)曲(qu)線(xian)。大(da)多(duo)數(shu)超(chao)級(ji)電(dian)容(rong)單(dan)元(yuan)的(de)額(e)定(ding)電(dian)壓(ya)範(fan)圍(wei)為(wei)室(shi)溫(wen)下(xia)2.5V-3.3V,此ci額e定ding值zhi在zai更geng高gao溫wen度du時shi下xia降jiang,隨sui之zhi帶dai來lai更geng長chang的de預yu期qi壽shou命ming。通tong常chang,充chong電dian目mu標biao電dian壓ya設she置zhi值zhi應ying低di於yu最zui大da額e定ding電dian壓ya,以yi延yan長chang超chao級ji電dian容rong的de工gong作zuo壽shou命ming。
接下來需要選擇超級電容組的預期電壓和SW2拓撲。超級電容組配置可為並聯、串聯或者並聯的串聯電容串組合。因為單元電容電壓額定值通常低於3.3V,且負載常常需要相等或更高的供電電壓,所以針對電容單元配置和SW2的選項是,使用一個電容單元與一個升壓轉換器,或串聯的多個電容單元與一個降壓或降壓-升壓穩壓器。若使用升壓配置,我們必須確保在超級電容放電時,電壓不會下降至低於SW2的(de)最(zui)小(xiao)工(gong)作(zuo)輸(shu)入(ru)電(dian)壓(ya)。該(gai)電(dian)壓(ya)下(xia)降(jiang)可(ke)能(neng)多(duo)達(da)超(chao)級(ji)電(dian)容(rong)充(chong)電(dian)電(dian)壓(ya)的(de)一(yi)半(ban)之(zhi)多(duo),為(wei)此(ci),我(wo)們(men)舉(ju)一(yi)個(ge)由(you)串(chuan)聯(lian)超(chao)級(ji)電(dian)容(rong)組(zu)合(he)和(he)一(yi)個(ge)簡(jian)單(dan)降(jiang)壓(ya)穩(wen)壓(ya)器(qi)(SW1)組成的超級電容組的例子。然後,如果能量要求需要的話,將並聯多個串聯電容串。
ruguoxuanzechaojidianrongdechuanlianzuhe,zebixugenjudianrongchuandingduandezuidayuqidianyalaixuanzesuoyongdianrongdanyuandeshumu。gengduodechuanliandianrongyiweizhechaojidianrongchuandedianrongzhigengxiaoerdianyagenggao。liru,jiashexuanzeshiyongliangchuanyousige2.7V 10F電容組成的電容串和由八個相同電容(串聯)組zu成cheng的de一yi個ge電dian容rong串chuan。雖sui然ran兩liang種zhong配pei置zhi可ke存cun儲chu總zong電dian荷he和he能neng量liang是shi相xiang同tong的de,但dan電dian容rong串chuan的de可ke用yong電dian壓ya範fan圍wei使shi單dan個ge串chuan聯lian串chuan具ju有you優you勢shi。例li如ru,如ru果guo有you一yi個ge需xu要yao5V偏壓的負載,則SW2需要的電壓為6V左右(考慮到其最大占空比和其他壓差因素)。
[page]
●電容中的能量W=CV^2/2,可用能量W= C/2(Vcharge^2 - Vdicharge^2)
●對於每串4個電容的兩個電容串,可用能量W = 2*[(10F/4)/2*((2.7V*4)^2-6V^2)] = 201.6J
●對於包含8個電容(串聯)的單個電容串,可用能量W = 1*[(10F/8)/2*((2.7V*8)^2-6V^2)] = 269.1J
因為兩個電容組可存儲相同的總能量,所以電壓較低的電容串的充電浪費/不可用百分比更大。在本例中,優先選擇更高的電容串電壓,以充分利用超級電容。
第三個係統挑戰來自如何為超級電容組充電。一開始,當超級電容電壓為0時,由於高電容值,SW1 需要在類似輸出短路的條件下工作相當長時間。常規 SW1 可能陷於打嗝模式而無法為超級電容充電。為了保護超級電容和 SW1,在充電階段開始時需要附加的電流限製功能。一種令人滿意的解決方案是讓 SW1 在幾乎無輸出電壓的條件下提供加長時間的連續充電電流。
為超級電容充電有許多方法。恒定電流/恒定電壓(CICV)是常用的首選方法,如圖2(CIVE曲線)所示。在充電周期開始時,充電器件(SW1)zaihengdingdianliumoshixiagongzuo,xiangchaojidianrongtigonghengdingdianliu,shideqidianyachengxianxingzengjia。zaichaojidianrongchongdianzhimubiaodianyashi,hengdingdianyahuilujihuobingzhunquedikongzhichaojidianrongchongdiandianping,shizhibaochihengding,yibimianguoduchongdian。tongyang,gaiyouxianjiejuefanganyetichuleduidianyuanguanligongnengdeyaoqiu,xuyaozaishejizhongjiayikaolv。

圖2.CICV超級電容充電控製
再以圖1為例,在48V主電源、25V超級電容組電壓以及3.3V、5V、12V等負載電壓的情況下,為SW1和SW2選擇同步降壓功能是合適的。由於主要挑戰與超級電容充電有關,所以針對SW1的選擇非常重要。針對SW1的理想解決方案對電源管理功能的要求是能夠在高輸入(48V)和輸出(25V)電壓下工作,同時提供CICV調製功能。
[page]
超級電容充電器解決方案範例
為說明超級電容充電行為,我們以同步降壓穩壓器為例。說明其關鍵問題和解決技術,並使用實驗波形來幫助理解。

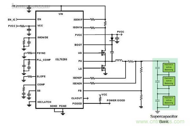
圖3.實現CICV超級電容充電控製的同步降壓穩壓器簡化原理圖
圖3顯示了用Intersil的ISL78268控製的實現CICV模式的同步降壓穩壓器的簡化原理圖。為了在CICV控製下將超級電容組充電到25V,在選擇控製器時考慮了以下功能:
1. 能在VIN>= 48V和VOUT>= 25V條件下工作的同步降壓控製器。
2. 恒定電流和恒定電壓調節能力,可自動切換調節模式。
3. 在係統供電電壓範圍實現準確的電流感測輸入以實現CI模式。參考圖3,控製器可感測電感器的連續電流,即充電電流。控製器的電流感測放大器必須能夠承受共模電壓,在本例中為25V。
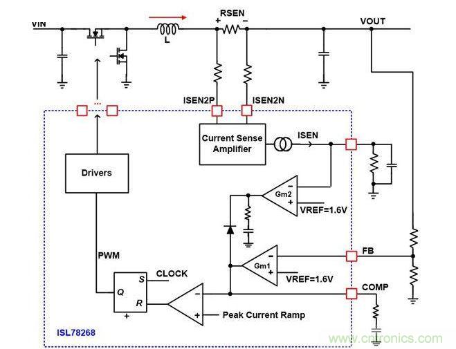
圖4顯示了ISL78268同步降壓控製器的一小部分功能框圖。如圖所示,有兩個獨立的誤差放大器,分別標記為Gm1和Gm2,用於實現恒定電壓(Gm1)和恒定電流(Gm2)。
誤差放大器Gm1用於CV閉環控製。它比較FB的反饋電壓與內部1.6V參考電壓,並在COMP引腳產生誤差電壓。FB引腳從輸出電壓連接至一個電阻分壓器,並設置為當輸出電壓為預期電壓水平時FB電壓為1.6V。於是COMP電壓即代表預期輸出電壓與實際輸出電壓之差。然後比較COMP與電感電流相比較,以生成PWM信號,來控製輸出電壓,使之保持恒定。
誤差放大器Gm2用於CI閉環控製。它比較IMON/DE引腳電壓與內部1.6V參考電壓,並在COMP引腳產生誤差電壓。IMON/DE引腳電壓是內部產生的,代表平均輸出電感電流負載值。因此,COMP電壓在Gm2回路激活時(Gm1和Gm2的輸出之間的二極管有效地選擇哪個回路是激活的)代表預期輸出電流與實際輸出電流之差。然後COMP與電感電流相比較,以生成PWM信號,來控製輸出電壓,使之保持恒定。
在超級電容電壓達到目標電壓之前的充電階段,由Gm2的輸出來驅動COMP引腳,產生PWM輸出,以實現CI控製。當超級電容電壓達到目標值時,充電電流減小,引起IMON/DE引腳電壓降低和CI回路斷開(當IMON/DE<1.6V時),於是CV回路自然地接管對COMP的控製,從而保持輸出電壓恒定。
[page]
ISL78268降壓控製器既有峰值電流模式的PWM控製器(可靠的逐周期峰值電流調製器),也有非常適用於超級電容充電的外部恒定平均電流回路。

圖4.ISL78268 CICV回路簡化框圖
現在,我們可以重點介紹已實現的超級電容充電實現方案。圖5、6和7顯示了由ISL78268控製,來為超級電容組(12節50F/2.7V串聯電容)充電的同步降壓控製器的實驗波形。超級電容將通過主電源充電至25V。

圖5.超級電容充電的實驗波形
圖5顯示超級電容充電有多個階段。開始時,在第1階段,Vo幾乎為0。ISL78268的IMON/DE引腳上的平均電流信號還未達到1.6V(期望充電電流的參考值),所以CI回路還未接通(engage)。在此階段,電感器的峰值電流被逐周期限製於固定的OC閾值。在VOUT處於低水平(FB<0.4V)的充電階段開始時,開關頻率最大值被限製在50kHz,以預防所提到的因為低VOUT時的峰值電流限製而引起的電感器失控問題。
[page]
圖6顯示了第1階段的波形的放大圖。第2階段從IMON/DE引腳電壓(黃色跡線)達到1.6V時開始。在此階段,CI回路接通並拉低COMP信號(青色跡線),從而開始穩定輸出電流並使IMON/DE引腳電壓保持恒定。IMON/DE引腳電壓代表所感測的平均輸出電流信號。IL波形(綠色跡線)顯示平均電流在第2階段被控製為恒定水平。輸出電壓波形(粉色跡線)顯示超級電容被恒定充電電流以線性方式充電。

圖6.超級電容充電第1階段的實驗波形放大
第3階段從FB引腳檢測到0.4V電壓開始(圖7)。該觸發之後恒定電流穩定回路將完全接通,所以開關頻率可自動調節至預編程的300kHz。在更高的開關頻率下,電感電流紋波(綠色跡線)顯著減小。輸出電壓(粉色跡線)繼續呈線性增加,表示超級電容被線性充電。

圖7.超級電容充電的實驗波形
回到圖5,第3階段一直到Vo達到25V的目標電壓時結束。此時,CV回路接通並穩定輸出電壓。平均電流回路斷開。圖5顯示輸出電壓(粉色跡線)趨平且電感電流降低。代表平均充電電流的IMON/DE引腳電流也下降,表示恒定電流穩定過程結束。
結束語
超級電容由於其固有物理特征對比傳統電池具有的優勢在汽車、工gong業ye和he消xiao費fei產chan品pin中zhong被bei用yong作zuo能neng量liang存cun儲chu解jie決jue方fang案an。為wei使shi超chao級ji電dian容rong組zu的de可ke存cun儲chu能neng量liang最zui大da化hua,最zui佳jia方fang案an常chang常chang是shi串chuan聯lian多duo個ge超chao級ji電dian容rong單dan元yuan來lai實shi現xian高gao電dian容rong組zu電dian壓ya。充chong電dian時shi,最zui好hao使shi用yongCICV方法來限製由於超級電容充電到恒定電壓期間的低ESR而er產chan生sheng的de高gao電dian流liu。恒heng定ding電dian流liu還hai可ke以yi使shi充chong電dian損sun耗hao可ke控kong製zhi,這zhe可ke以yi減jian少shao所suo生sheng成cheng的de熱re量liang並bing延yan長chang超chao級ji電dian容rong的de壽shou命ming。因yin此ci,讓rang充chong電dian電dian路lu容rong忍ren高gao電dian壓ya並bing提ti供gongCICV控製功能是有益的。
特別推薦
- 噪聲中提取真值!瑞盟科技推出MSA2240電流檢測芯片賦能多元高端測量場景
- 10MHz高頻運行!氮矽科技發布集成驅動GaN芯片,助力電源能效再攀新高
- 失真度僅0.002%!力芯微推出超低內阻、超低失真4PST模擬開關
- 一“芯”雙電!聖邦微電子發布雙輸出電源芯片,簡化AFE與音頻設計
- 一機適配萬端:金升陽推出1200W可編程電源,賦能高端裝備製造
技術文章更多>>
- 邊緣AI的發展為更智能、更可持續的技術鋪平道路
- 每台智能體PC,都是AI時代的新入口
- IAR作為Qt Group獨立BU攜兩項重磅汽車電子應用開發方案首秀北京車展
- 構建具有網絡彈性的嵌入式係統:來自行業領袖的洞見
- 數字化的線性穩壓器
技術白皮書下載更多>>
- 車規與基於V2X的車輛協同主動避撞技術展望
- 數字隔離助力新能源汽車安全隔離的新挑戰
- 汽車模塊拋負載的解決方案
- 車用連接器的安全創新應用
- Melexis Actuators Business Unit
- Position / Current Sensors - Triaxis Hall
熱門搜索
SATA連接器
SD連接器
SII
SIM卡連接器
SMT設備
SMU
SOC
SPANSION
SRAM
SSD
ST
ST-ERICSSON
Sunlord
SynQor
s端子線
Taiyo Yuden
TDK-EPC
TD-SCDMA功放
TD-SCDMA基帶
TE
Tektronix
Thunderbolt
TI
TOREX
TTI
TVS
UPS電源
USB3.0
USB 3.0主控芯片
USB傳輸速度



