開關電源的充電器設計,你想知道麼?
發布時間:2014-11-20 責任編輯:sherryyu
【導讀】本篇文章介紹了一種基於開關dianyuandechongdianqi,duiqigouchengjinxinglejiaoweixiangxijiangjie,haiduiyunxingyuanlijinxingleshunchangdeshuli。xiwangdajiazaiyuedubenpianwenzhangzhihou,nengduikaiguandianyuanzhezhongshiyongguangfandedianluyoujinyibudelejie。
開關電源是一種在現代電子電力設備當中經常被用到的設計 ,其qi能neng夠gou控kong製zhi開kai關guan管guan的de開kai通tong和he關guan斷duan比bi率lv,從cong而er維wei持chi較jiao為wei穩wen定ding的de輸shu出chu電dian壓ya。在zai電dian路lu設she計ji當dang中zhong,開kai關guan電dian源yuan的de應ying用yong非fei常chang廣guang泛fan,經jing常chang被bei應ying用yong到dao各ge種zhong小xiao型xing產chan品pin的de設she計ji中zhong,比bi如ru充chong電dian器qi,本ben篇pian文wen章zhang將jiang為wei大da家jia介jie紹shao一yi種zhong開kai關guan電dian源yuan充chong電dian器qi的de設she計ji方fang法fa。
此開關電源充電器,供電電壓源為110V,可方便地改為90~250V而繼續工作。輸出電壓5V,可改動為輸出5~12V,特別適合無繩電話或手機的3.6V(或4~9V)電池作快速充電使用。
電路工作原理

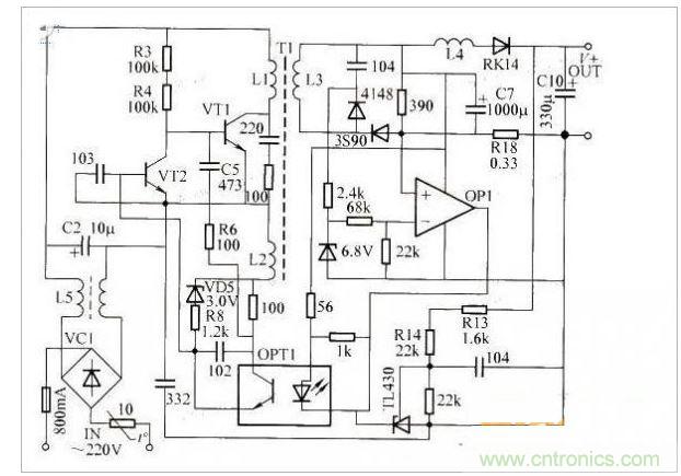
圖1
由圖1可知,VC1、L5以及C2等組成市電輸入整流濾波電路,C2兩端產生約300V的直流高壓。VT1、VT2、L1、L2等組成自激式振蕩電路,R3、R4提供啟動偏置電流,使VT1加電時即導通。當主回路L1中有電流流過時,L2上產生感應電動勢,當其峰值超過3V時,VD5被擊穿,通過R8向VT2提供偏流,使VT2飽和導通,VT1因偏置電壓被短路而關斷。當L1中電流關斷時,L2感應電動勢的極性反相,經VD5、R8加反向偏壓於VT2基極,VT2轉變為截止狀態,VT1經R3、R4提供的偏置電流重新導通。如此循環往複,形成間歇自激振蕩。C5、R6用以改善振蕩波形,光電耦合器OPT1用以調控振蕩器脈衝寬度。
L3、L4、C7等組成整流輸出電路,二極管3S90用於半波整流,RK14用於充電隔離,R18作為輸出電流采樣電阻。當輸出電流超載(大於0.8A)或短路時,R18上產生較大壓降,使OP1輸出電位急劇降低,光電耦合器控製振蕩脈衝變窄,由L1耦合到L3的平均能量也大幅度降低。
即使輸出短路,輸出電流也僅有十幾毫安,從而避免了輸出端超載甚至短路對開關電源自身造成的威脅。穩壓部分由TL431等周邊電路組成,電壓采樣點取自被充電電池兩端,按圖1中R13+R14參數值,空載輸出電壓為5.25V。對於3.6V可充電池的最大充電電流為0.95A,適合對2A·h以上的鎳鎘或鋰電池直接充電。若用它對0.7~1A·h的鎳鎘或鋰電池充電時,充電回路內可串接一隻電阻為 1.5~2.5Ω、功率0.5W的限流電阻,使充電電流被限製在0.3~0.4A。
特別推薦
- 噪聲中提取真值!瑞盟科技推出MSA2240電流檢測芯片賦能多元高端測量場景
- 10MHz高頻運行!氮矽科技發布集成驅動GaN芯片,助力電源能效再攀新高
- 失真度僅0.002%!力芯微推出超低內阻、超低失真4PST模擬開關
- 一“芯”雙電!聖邦微電子發布雙輸出電源芯片,簡化AFE與音頻設計
- 一機適配萬端:金升陽推出1200W可編程電源,賦能高端裝備製造
技術文章更多>>
- 一秒檢測,成本降至萬分之一,光引科技把幾十萬的台式光譜儀“搬”到了手腕上
- AI服務器電源機櫃Power Rack HVDC MW級測試方案
- 突破工藝邊界,奎芯科技LPDDR5X IP矽驗證通過,速率達9600Mbps
- 通過直接、準確、自動測量超低範圍的氯殘留來推動反滲透膜保護
- 從技術研發到規模量產:恩智浦第三代成像雷達平台,賦能下一代自動駕駛!
技術白皮書下載更多>>
- 車規與基於V2X的車輛協同主動避撞技術展望
- 數字隔離助力新能源汽車安全隔離的新挑戰
- 汽車模塊拋負載的解決方案
- 車用連接器的安全創新應用
- Melexis Actuators Business Unit
- Position / Current Sensors - Triaxis Hall
熱門搜索






