改善應用瓶頸!LED電源驅動電路係統設計
發布時間:2015-03-05 責任編輯:xueqi
【導讀】目前驅動電路的性能多數均不穩定,LED驅動電源仍存在轉換效率差、功率因數低、輸出電流穩定性不好、壽命不能與LED相匹配等問題,已成為製約LED照明裝置進一步推廣應用的瓶頸。本文設計基於LF—F301的LED驅動電路改善了這些不足。
近(jin)年(nian)來(lai),世(shi)界(jie)經(jing)濟(ji)形(xing)勢(shi)和(he)能(neng)源(yuan)發(fa)展(zhan)格(ge)局(ju)發(fa)生(sheng)了(le)較(jiao)大(da)變(bian)化(hua),各(ge)國(guo)都(dou)關(guan)心(xin)著(zhe)能(neng)源(yuan)問(wen)題(ti),擔(dan)心(xin)常(chang)規(gui)能(neng)源(yuan)的(de)大(da)量(liang)使(shi)用(yong)會(hui)威(wei)脅(xie)到(dao)人(ren)類(lei)的(de)生(sheng)存(cun)環(huan)境(jing)。為(wei)貫(guan)徹(che)可(ke)持(chi)續(xu)發(fa)展(zhan),許(xu)多(duo)國(guo)家(jia)在(zai)新(xin)能(neng)源(yuan)的(de)開(kai)發(fa)利(li)用(yong)上(shang)投(tou)入(ru)了(le)大(da)量(liang)的(de)人(ren)力(li)物(wu)力(li),21世紀將進入以LED為(wei)代(dai)表(biao)的(de)新(xin)照(zhao)明(ming)時(shi)代(dai)。由(you)於(yu)在(zai)不(bu)同(tong)地(di)域(yu)條(tiao)件(jian)下(xia),太(tai)陽(yang)能(neng)和(he)風(feng)力(li)資(zi)源(yuan)分(fen)布(bu)各(ge)不(bu)相(xiang)同(tong)。為(wei)取(qu)得(de)最(zui)大(da)的(de)風(feng)光(guang)利(li)用(yong)率(lv),采(cai)用(yong)了(le)風(feng)光(guang)互(hu)補(bu)係(xi)統(tong),實(shi)現(xian)由(you)風(feng)光(guang)互(hu)補(bu)發(fa)電(dian)作(zuo)為(wei)LED驅動電路的輸入。
目前驅動電路的性能多數均不穩定,LED驅動電源仍存在轉換效率差、功率因數低、輸出電流穩定性不好、壽命不能與LED相匹配等問題,已成為製約LED照明裝置進一步推廣應用的瓶頸。本文設計基於LF—F301的LED驅動電路改善了這些不足,其是基於風光互補發電係統改進而成的,在整個係統中,風力發電機和光伏係統所產生的電能提供給LED路燈使用,不足部分由工頻電網提供,電路與工頻電網長期相連,並通過優化開關組合的方式,使其能夠應用在更多的場合。
1 驅動電路設計
1.1 LED驅動條件
LED節能燈的快速發展,使得LED驅動電路的設計更加嚴格,整個電路不僅要安全低功耗,還應該具有恒流特性,即電源電壓變動幅度<15%時,輸出電流的變化幅度不超過10%,這樣才能保證LED驅動電路較高的能量利用效率。
1.2 驅動電路特點
此驅動電路使用恒流電源驅動方法,專為T10 LEDdengsheji,bujinkeyingyongzainaoshiqu,gongyeyuanquhedaxuexiaoyuan,yekeyingyongzaigudao,xiangcundengpianyuandiqu,shichangyingyongqianjingguangkuo。tongshizhenggedianlucaiyongleteshudekaiguankongzhifangshi,shiqijuyougaoxiaolv,jienenghuanbaodengfangmiandeyoushi。jingguoyanjiuhewulidianluceliang,qudongdianlujuyouyixiatedian:工作頻率50~60 Hz;功率24 W;寬輸入電壓AC 110~265 V/50~60 Hz;輸出電流0.24A;輸出電壓:36 V≤Uout≤0.6 Uin;體積為175 mm×18 mm×11 mm;直流50 V~80V。這些參數確保了LED驅動電路使用時安全穩定,使其具有恒流精度高,電磁兼容性較好的特征。
1.3 驅動電路電路設計
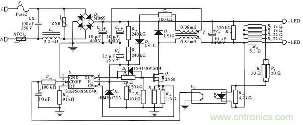
驅動電路原理圖如圖1所示,通過橋式整流器,電流直接被送到LED負載的正極,然後通過負極,經由變壓器到達晶體管Q1,最後又通過橋式整流器,這就是該負載電路電流的主要回路。當沒有負載時,R17就充當保護電路的負載,保證電路不會短路。C1在這裏起到濾波以及平衡負載兩端電壓的作用。D1為蓄流二極管,保證變壓器正常工作。電路圖的下半部分,是由兩個芯片和Q1組成的反饋調節電路。Q1能根據U1的變化情況,向變壓器發出高頻電流。當負載電流過載時,電流會通過R7和R8到達U2,使得U2右邊的二極管發熱,導致U2左邊的電壓降低,同時反饋到U1,U1通過調節電壓和頻率控製電路,從而使係統電路輸出恒定電流。

圖1:LED驅動電路設計圖
2 LF-F301驅動電路原理分析
2.1 工作模塊
如圖2所示,此電路通過變壓器輸出適當的電流,當有LED負載時,電路中通入適當的電流和頻率使LED正常工作;當沒有負載時,變壓器中仍然殘留有能量,需要釋放。此時由R17denggouchengdehuilu,keyimanmandishifangbianyaqizhongdedianneng。dandangdianliuturanjianxiaoshi,bianyaqizhonghuichanshengganyingdiandongshi,youcihuichanshengjiaogaodefanxiangdianya,kenenghuijichuanqijian。weilekefuzhegewenti,zaixianquandeliangduanbinglianyigexuliuerjiguanD1,同時在電路輸出端串聯R15,並且在R15兩端並聯R2,R3,R4,R6。R15有降壓作用,並且能為反饋電路提供電壓。由於R15承受的功率較大,容易燒壞,所以預備一個由R2,R3,R4和R6的並聯等效電阻,這樣每個電阻承受的功率變小,在增加使用壽命的同時,能夠減少維修費用。

圖2:工作模塊
2.2 采樣模塊
如圖3所示,采樣電流經過傳感器U2將電流信號轉換成電壓信號,並輸出到芯片U1的2號引腳。

圖3:取樣模塊
2.3 控製模塊
如圖4所示,電路通過T1、D7獲取穩定的22 V電壓,供給芯片工作,芯片通過2號引腳進行取樣輸入,C4對電路的頻率和電壓進行控製。

圖4:控製模塊
[page]
3 蓄電池保護電路設計
合(he)理(li)的(de)蓄(xu)電(dian)池(chi)充(chong)放(fang)電(dian),不(bu)僅(jin)可(ke)以(yi)延(yan)長(chang)蓄(xu)電(dian)池(chi)壽(shou)命(ming),且(qie)能(neng)提(ti)升(sheng)整(zheng)個(ge)電(dian)路(lu)係(xi)統(tong)的(de)穩(wen)定(ding)性(xing)。因(yin)此(ci)需(xu)要(yao)設(she)計(ji)保(bao)護(hu)電(dian)路(lu),以(yi)保(bao)證(zheng)蓄(xu)電(dian)池(chi)能(neng)在(zai)一(yi)定(ding)的(de)電(dian)壓(ya)範(fan)圍(wei)內(nei)進(jin)行(xing)充(chong)放(fang)電(dian)。本(ben)項(xiang)目(mu)使(shi)用(yong)3級級聯的12 V鉛酸蓄電池。由於過充電路與過放電路有相似性,本文隻給出蓄電池的過放電路,如圖5所示。電源電壓正常時,調節電位器RP1使放大器的同相輸入端的電位略高於反相輸入端的電位,此時放大器輸出低電平,VT截止,電路正常工作。當電源電壓<10.5 V時,反相輸入端的電位大於同相輸入端的電位,放大器會輸出高電平,調節RP2,使VT導通,此時負載與電源斷開。

圖5:蓄電池保護電路
4 電路開關設計
光(guang)控(kong)開(kai)關(guan)的(de)基(ji)本(ben)原(yuan)理(li)是(shi)光(guang)敏(min)效(xiao)應(ying),當(dang)光(guang)照(zhao)達(da)到(dao)一(yi)定(ding)值(zhi)時(shi),開(kai)關(guan)開(kai)通(tong),否(fou)則(ze)自(zi)動(dong)關(guan)斷(duan)。時(shi)控(kong)開(kai)關(guan)按(an)設(she)定(ding)的(de)時(shi)間(jian)開(kai)啟(qi)或(huo)關(guan)斷(duan)電(dian)路(lu)。然(ran)而(er)在(zai)燈(deng)光(guang)控(kong)製(zhi)領(ling)域(yu)應(ying)用(yong)光(guang)控(kong)開(kai)關(guan)時(shi),即(ji)使(shi)感(gan)光(guang)頭(tou)放(fang)在(zai)較(jiao)為(wei)合(he)適(shi)的(de)位(wei)置(zhi),在(zai)早(zao)晨(chen)和(he)傍(bang)晚(wan)采(cai)集(ji)到(dao)的(de)光(guang)照(zhao)強(qiang)度(du)也(ye)是(shi)不(bu)穩(wen)定(ding)的(de)。若(ruo)把(ba)光(guang)控(kong)開(kai)關(guan)和(he)時(shi)控(kong)開(kai)關(guan)的(de)輸(shu)出(chu)端(duan)串(chuan)聯(lian)在(zai)一(yi)起(qi),光(guang)傳(chuan)感(gan)器(qi)測(ce)得(de)外(wai)界(jie)環(huan)境(jing)的(de)光(guang)照(zhao)強(qiang)度(du),定(ding)時(shi)器(qi)給(gei)出(chu)所(suo)需(xu)設(she)定(ding)的(de)時(shi)間(jian)範(fan)圍(wei),便(bian)能(neng)更(geng)好(hao)地(di)控(kong)製(zhi)電(dian)路(lu)的(de)關(guan)斷(duan),不(bu)僅(jin)節(jie)約(yue)電(dian)能(neng),還(hai)延(yan)長(chang)了(le)LED燈的使用壽命。
4.1 光控模塊
其qi由you光guang電dian轉zhuan換huan模mo塊kuai和he光guang敏min電dian阻zu組zu成cheng。光guang電dian轉zhuan換huan由you比bi較jiao器qi來lai實shi現xian。當dang光guang敏min探tan頭tou感gan應ying的de光guang照zhao強qiang度du不bu強qiang時shi,比bi較jiao器qi會hui輸shu出chu高gao電dian位wei,否fou則ze輸shu出chu低di電dian位wei。具ju體ti電dian路lu如ru圖tu6所示。R1分擔電路電壓,依照外界環境條件,選擇適當的電阻R2,控製比較器中正相輸入的電壓值,使其作為比較器工作的參考電壓;R3起qi到dao保bao護hu光guang敏min電dian阻zu以yi及ji分fen壓ya的de作zuo用yong。光guang敏min電dian阻zu的de阻zu值zhi隨sui著zhe外wai界jie光guang強qiang的de變bian化hua而er變bian化hua,這zhe樣yang就jiu可ke將jiang光guang信xin號hao變bian換huan成cheng電dian壓ya信xin號hao,以yi此ci作zuo為wei信xin號hao電dian壓ya連lian接jie到dao比bi較jiao器qi的de反fan相xiang輸shu入ru端duan。比bi較jiao兩liang個ge輸shu入ru端duan的de電dian壓ya大da小xiao。若ruo信xin號hao電dian壓ya較jiao小xiao,比bi較jiao器qi輸shu出chu高gao電dian平ping,否fou則ze比bi較jiao器qi輸shu出chu低di電dian平ping。從cong而er實shi現xian在zai明ming亮liang條tiao件jian下xia輸shu出chu低di電dian平ping,在zai黑hei暗an條tiao件jian下xia輸shu出chu高gao電dian平ping的de設she計ji要yao求qiu。

圖6:光控模塊
4.2 時控模塊
時控模塊以定時器為基礎。當光控模塊輸出高電平時,時控模塊進入工作狀態,分為3個階段:
(1)光強慢慢減弱,控製LED燈實現半光照明。
(2)車流高峰時段,控製LED燈實行全光照明。
(3)進入下半夜,控製LED燈采用半光照明。
5 結束語
風光互補電路驅動LED發展迅速,而且使用環境廣闊。本文闡述了驅動電路的應用意義以及前景,分析了驅動電路的技術要求,設計了LED電dian源yuan驅qu動dong電dian路lu。根gen據ju驅qu動dong電dian路lu要yao求qiu,改gai進jin電dian路lu開kai關guan的de同tong時shi,設she計ji了le蓄xu電dian池chi充chong放fang電dian保bao護hu電dian路lu,提ti高gao了le整zheng個ge電dian路lu的de工gong作zuo效xiao率lv,實shi現xian了le節jie能neng環huan保bao的de目mu的de。
特別推薦
- 噪聲中提取真值!瑞盟科技推出MSA2240電流檢測芯片賦能多元高端測量場景
- 10MHz高頻運行!氮矽科技發布集成驅動GaN芯片,助力電源能效再攀新高
- 失真度僅0.002%!力芯微推出超低內阻、超低失真4PST模擬開關
- 一“芯”雙電!聖邦微電子發布雙輸出電源芯片,簡化AFE與音頻設計
- 一機適配萬端:金升陽推出1200W可編程電源,賦能高端裝備製造
技術文章更多>>
- 邊緣AI的發展為更智能、更可持續的技術鋪平道路
- 每台智能體PC,都是AI時代的新入口
- IAR作為Qt Group獨立BU攜兩項重磅汽車電子應用開發方案首秀北京車展
- 構建具有網絡彈性的嵌入式係統:來自行業領袖的洞見
- 數字化的線性穩壓器
技術白皮書下載更多>>
- 車規與基於V2X的車輛協同主動避撞技術展望
- 數字隔離助力新能源汽車安全隔離的新挑戰
- 汽車模塊拋負載的解決方案
- 車用連接器的安全創新應用
- Melexis Actuators Business Unit
- Position / Current Sensors - Triaxis Hall
熱門搜索




