名廠專場:模擬與數字共存的複合型電源轉換方案
發布時間:2015-03-19 責任編輯:sherryyu
【導讀】新興的複合型或混合信號型電源轉換控製器進入市場以來,正逐漸將“模擬與數字二選一”的思路轉變為“數字和模擬擇優並取”的實用主義模式。本文就分享名廠是如何將數字和模擬擇優並取的?模擬與數字共存的複合型電源轉換方案送給大家。
新興的複合型或混合信號型電源轉換控製器進入市場以來,正逐漸將“模擬與數字二選一”的思路轉變為“數字和模擬擇優並取”deshiyongzhuyimoshi。zhexieshebeizhizailiyongmoniheshuziliangzhongjiejuefangandeyoushi,tongshisuoxiaotamendelieshi。tongguojiangmoniheshuzixiangjiehe,keyishishuzijiejuefangandelinghuoxingyumonijiejuefanganzhongdegaoxiaoxingneng、瞬態響應和負載穩定度有效融合。
我們終歸是生活在一個模擬世界中。這使得數字解決方案處於不利地位,因為它需要對信息(反饋)進行數字化(通常通過模數轉換器完成),隨後必須在高速MCU(或DSP)中處理數字控製。數字控製環的帶寬與A/D轉換的速度以及MCU/DSP的計算速度直接相關。想要更多帶寬?那麼就需要速度更快的A/D和MCU,當然成本也更高!模擬解決方案的固有優勢在於其在模擬域中收集和維護信息,因而無需高性能MCU或A/D轉換器。

jinguanmonidianyuanjiejuefanganketigonggaoxiaokongzhi,danbingbushihenlinghuo。monidianyuanshejigongchengshibixuduiyingyongzhongdexingnengquanhengjinxingpinggu,ranhouzhenduizhenggegongzuokongjianyijifuzaipeizhiwenjianyouhuamonisheji。jinguanduonianlaigaijishuzuyimanzuxuqiu,danshishichanghexingyequshi、消費者預期以及政府規定很快將超出模擬設計技術的能力範圍,使其無法滿足更高效的需求。解決方案:電源設備必須具有更好的靈活性。除了一般用途,該靈活性還可用於:
1. 實現多點電源轉換優化,而不是在整個電源轉換工作範圍內優化
2. 作為係統的一部分執行,這意味著其必須能進行配置,以優化係統隨時間變化的效率,而不是僅優化電源轉換效率
3. 將信息傳遞到係統,從而使能係統優化
毫無疑問,數字電源轉換解決方案的靈活性足以滿足上述需求。不過,其設計並不輕鬆,需要在資源、工gong具ju和he過guo程cheng方fang麵mian進jin行xing大da量liang投tou入ru。數shu字zi控kong製zhi技ji術shu與yu模mo擬ni控kong製zhi技ji術shu不bu同tong,因yin此ci需xu要yao新xin資zi源yuan,包bao括kuo數shu字zi控kong製zhi設she計ji和he軟ruan件jian工gong程cheng。對dui許xu多duo公gong司si而er言yan,這zhe種zhong投tou入ru已yi證zheng明ming是shi一yi個ge嚴yan重zhong的de阻zu礙ai。
考(kao)慮(lv)到(dao)這(zhe)些(xie)機(ji)遇(yu)與(yu)挑(tiao)戰(zhan),有(you)理(li)由(you)探(tan)索(suo)在(zai)模(mo)擬(ni)域(yu)中(zhong)保(bao)持(chi)電(dian)源(yuan)控(kong)製(zhi)的(de)可(ke)能(neng)性(xing)。此(ci)外(wai),這(zhe)消(xiao)除(chu)了(le)對(dui)額(e)外(wai)專(zhuan)業(ye)技(ji)能(neng)和(he)資(zi)源(yuan)的(de)需(xu)求(qiu),同(tong)時(shi)避(bi)免(mian)了(le)產(chan)品(pin)成(cheng)本(ben)增(zeng)加(jia),因(yin)為(wei)省(sheng)去(qu)了(le)數(shu)字(zi)控(kong)製(zhi)所(suo)需(xu)的(de)昂(ang)貴(gui)的(de)MCU和A/D轉換器。
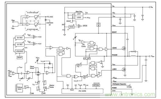
我們看一下複合型模擬和數字解決方案,如Microchip最新發布的MCP19111。MCP19111將峰值電流模式模擬控製器的性能與小型8位單片機相結合(見圖1——框圖)。其電源調節完全在模擬域中進行,因此無需高性能的高速單片機。而集成的8位MCU提供了方便的接口用來監視和調節模擬控製器的性能,從而實現了以前無法實現的調節功能。集成的MCU仍保持小巧簡單的設計,除了增加靈活性外,還可實現很高的集成度。如圖1所示,MCP19111不僅集成了帶有模擬控製器的MCU,還包括功率MOSFET驅動器和一個中壓LDO。此器件的工作範圍非常寬,可達4.5-32V,隻需要極少的外部元件,並且在模擬控製中引入了前所未有的靈活度。
電dian源yuan轉zhuan換huan行xing業ye持chi續xu向xiang更geng具ju靈ling活huo性xing和he可ke定ding製zhi性xing的de數shu字zi電dian源yuan轉zhuan換huan技ji術shu過guo渡du,而er模mo擬ni電dian源yuan轉zhuan換huan技ji術shu將jiang繼ji續xu提ti供gong具ju有you成cheng本ben效xiao益yi的de高gao性xing能neng電dian源yuan轉zhuan換huan解jie決jue方fang案an。二er者zhe的de結jie合he,無wu論lun是shi稱cheng之zhi為wei複fu合he型xing電dian源yuan轉zhuan換huan、混合信號型電源轉換還是簡單的模擬加數字電源轉換,都引入了一種獨特的性能、靈活性和成本平衡,這在許多不同種類的應用中極具吸引力。

圖1:MCP19111 框圖
特別推薦
- 噪聲中提取真值!瑞盟科技推出MSA2240電流檢測芯片賦能多元高端測量場景
- 10MHz高頻運行!氮矽科技發布集成驅動GaN芯片,助力電源能效再攀新高
- 失真度僅0.002%!力芯微推出超低內阻、超低失真4PST模擬開關
- 一“芯”雙電!聖邦微電子發布雙輸出電源芯片,簡化AFE與音頻設計
- 一機適配萬端:金升陽推出1200W可編程電源,賦能高端裝備製造
技術文章更多>>
- 邊緣AI的發展為更智能、更可持續的技術鋪平道路
- 每台智能體PC,都是AI時代的新入口
- IAR作為Qt Group獨立BU攜兩項重磅汽車電子應用開發方案首秀北京車展
- 構建具有網絡彈性的嵌入式係統:來自行業領袖的洞見
- 數字化的線性穩壓器
技術白皮書下載更多>>
- 車規與基於V2X的車輛協同主動避撞技術展望
- 數字隔離助力新能源汽車安全隔離的新挑戰
- 汽車模塊拋負載的解決方案
- 車用連接器的安全創新應用
- Melexis Actuators Business Unit
- Position / Current Sensors - Triaxis Hall
熱門搜索
SATA連接器
SD連接器
SII
SIM卡連接器
SMT設備
SMU
SOC
SPANSION
SRAM
SSD
ST
ST-ERICSSON
Sunlord
SynQor
s端子線
Taiyo Yuden
TDK-EPC
TD-SCDMA功放
TD-SCDMA基帶
TE
Tektronix
Thunderbolt
TI
TOREX
TTI
TVS
UPS電源
USB3.0
USB 3.0主控芯片
USB傳輸速度



