資深工程師分享幹貨:64個開關電源設計技巧
發布時間:2019-01-15 責任編輯:xueqi
【導讀】開關電源設計後,產品質量與設計息息相關,後續所有的部門都將與設計對接,采購部、生產部、PM、品管部、業務部、工(gong)程(cheng)部(bu)等(deng)眾(zhong)多(duo)部(bu)門(men)都(dou)將(jiang)配(pei)合(he)工(gong)作(zuo)。一(yi)旦(dan)出(chu)現(xian)差(cha)池(chi),會(hui)產(chan)生(sheng)非(fei)常(chang)嚴(yan)重(zhong)的(de)連(lian)鎖(suo)反(fan)應(ying)。所(suo)以(yi)麵(mian)對(dui)這(zhe)座(zuo)大(da)山(shan),我(wo)們(men)應(ying)當(dang)對(dui)細(xi)節(jie)引(yin)起(qi)重(zhong)視(shi)。一(yi)位(wei)資(zi)深(shen)工(gong)程(cheng)師(shi)將(jiang)分(fen)享(xiang)64個開關電源設計技巧。
1. 變壓器圖紙、PCB、原理圖這三者的變壓器飛線位號需一至。
理由:安規認證要求
這是很多工程師在申請安規認證提交資料時會犯的一個毛病。
2.X電容的泄放電阻需放兩組。
理由:UL62368、CCC認證要求斷開一組電阻再測試X電容的殘留電壓
很多新手會犯的一個錯誤,修正的辦法隻能重新改PCB Layout,浪費自己和采購打樣的時間。
3.變壓器飛線的PCB孔徑需考慮到最大飛線直徑,必要是預留兩組一大一小的PCB孔。
理由:避免組裝困難或過爐空焊問題
因為安規申請認證通常會有一個係列,比如說24W申請一個係列,其中包含4.2V-36V電壓段,輸出低壓4.2V大電流和高壓36V小電流的飛線線徑是不一樣的。
多根飛線直徑計算參考如下表格:

4.輸出的DC線材的PCB孔徑需考慮到最大線材直徑。
理由:避免組裝困難
因為你的PCB可能會用在不同電流段上,比如5V/8A,和20V/2A,兩者使用的線材是不一樣的
參考如下表格:

5.電路調試,OCP限流電阻多個並聯的阻值要設計成一樣。
理由:阻值越大的那顆電阻承受的功率越大
6.電路設計,散熱片引腳的孔做成長方形橢圓形(經驗值:2*1mm)。
理由:避免組裝困難
橢圓形的孔方便散熱器有個移動的空間,這對組裝和過爐是非常有利的。
7.電路調試,異常測試時,輸出電壓或OVP設計要小於60Vac(Vpk)/42.4Vdc(Vrms)。
理由:安規要求
這個新手比較容易忽略,所以申請認證的產品一定要做OVP測試,抓輸出瞬間波形。
8.電路設計,電解電容的防爆孔距離大於2mm,臥式彎腳留1.5mm。
理由:品質提升
一般正規公司都有這個要求,防爆孔的問題日本比較重視,特殊情況除外。
9.電路調試,輸出有LC濾波的電路需要老化確認紋波,如果紋波異常請調整環路。
理由:驗證產品穩定性
這個很重要,我之前經常碰到這個問題,產線老化後測試紋波會變高,現象是環路震蕩。
10.電路調試,二極管並聯時,應該測試一顆二極管故障開路時, 產生的異常(包括TO-220 裏的兩顆二極管)。
理由:品質提升
小公司一般都不會做這個動作的,一款優秀的產品是要經得起任何考驗的。
11.電路設計,如果PCB空間充裕,請設計成通殺所有安規標準。
理由:減少PCB修改次數。
如果你某一產品是符合UL60335標準,哪天客戶希望滿足UL1310,這時你又得改PCB Layout拿去安規報備了,如果你畫的板符合各類標準,後麵的工作會輕鬆很多。
12.電路設計,關於ESD請設計成接觸±8KV/空氣±15KV標準。
理由:減少後續整改次數。
像飛利浦這樣的客戶都要求ESD非常嚴的,聽說富士康的還需要達到±20KV,哪天有這種客戶要求,你又得忙一段時間了。
13.電路設計,設計變壓器時,VCC電壓在輕載電壓要大於IC的欠壓關斷電壓值。
判斷空載VCC電壓需大於芯片關斷電壓的5V左右,同時確認滿載時不能大於芯片過壓保護值
14.電路設計,設計共用變壓器需考慮到使用最大輸出電壓時的VCC電壓,低溫時VCC有稍微NOSIE會碰觸OVP動作。
如果你的產品9V-15V是共用一個變壓器,請確認VCC電壓,和功率管耐壓
15.電路調試,Rcs與Ccs值不能過大,否則會造成VDS超過最大耐壓炸機。
LEB前沿消隱時間設短了,比尖峰脈衝的時間還短,那就沒有效果了還是會誤判;如果設長了,真正的過流來了起不到保護的作用。
Rcs與Ccs的RC值不可超過1NS的Delay,否則輸出短路時,Vds會比滿載時還高,超過MOSFET最大耐壓就可能造成炸機。
經驗值1nS的Delay約等於1K對100PF,也等於100R對102PF
16.畫小板時,在小板引腳的90度拐角處增加一個圓形鑽孔。
理由:方便組裝
如圖:

實物如圖:

實際組裝如圖:

這樣做可以使小板與PCB大板之間緊密貼合,不會有浮高現象
17.電路設計,肖特基的散熱片可以接到輸出正極線路,這樣鐵封的肖特基就不用絕緣墊和絕緣粒
18.電路調試,15W以上功率的RCD吸收不要用1N4007,因為1N4007速度慢300uS,壓降也大1.3V,老化過程中溫度很高,容易失效造成炸機
19.電路調試,輸出濾波電容的耐壓致少需符合1.2倍餘量,避勉量產有損壞現象。
之前是犯了這個很低級的錯誤,14.5V輸出用16V耐壓電容,量產有1%的電容失效不良。
20.電路設計,大電容或其它電容做成臥式時,底部如有跳線需放在負極電位,這樣跳線可以不用穿套管。
這個可以節省成本。
21.整流橋堆、二極管或肖特基,晶元大小元件承認書或在BOM表要有描述,如67mil。
理由:管控供應商送貨一至性,避免供應商偷工減料,影響產品效率
另人煩腦的就是供應商做手腳,導致一整批試產的產品過不了六級能效,原因就是肖特基內部晶元用小導致。
22.電路設計,Snubber 電容,因為有異音問題,優先使用Mylar電容 。
處理異音的方法之一
23.浸漆的TDK RF電感與未浸漆的鼓狀差模電感,浸漆磁芯產生的噪音要小12dB
處理異音的方法之二
24.變壓器生產時真空浸漆,可以使其工作在較低的磁通密度,使用環氧樹脂黑膠填充三個中柱上的縫隙
處理異音的方法之三
25.電路設計,啟動電阻如果使用在整流前時,要加串一顆幾百K的電阻。
理由:電阻短路時,不會造成IC和MOSFET損壞。
26.電路設計,高壓大電容並一顆103P瓷片電容位置。
理由:對幅射30-60MHz都有一定的作用。
空間允許的話PCB Layout留一個位置吧,方便EMI整改
27.在進行EMS項目測試時,需測試出產品的最大程序,直到產品損壞為止。
例如ESD 雷擊等,一定要打到產品損壞為止,並做好相關記錄,看產品餘量有多少,做到心中有數
28.電路設計,異常測試時,短路開路某個元件如果還有輸出電壓則要進行LPS測試,過流點不能超過8A。
超過8A是不能申請LPS的
29.安規開殼樣機,所有可選插件元件要裝上供拍照用,L、N線和DC線與PCB要點白膠固定。
這個是經常犯的一個毛病,經常一股勁的把樣品送到第三方機構,後麵來來回回改來改去的
30.電路調試,冷機時PSR需1.15倍電流能開機,SSR需1.3倍電流能開機,避免老化後啟動不良
PSR現在很多芯片都可以實現“零恢複”OCP電流,比如ME8327N,具有“零恢複”OCP電流功能
31.電路設計,請注意使用的Y電容總容量,不能超過222P, 因為有漏電流的影響
針對不同安規,漏電流要求也不一樣,在設計時需特別留意
32.反激拓補結構,變壓器B值需小於3500高斯,如果變壓器飽和一切動作將會失控,如下,上圖為正常,下圖為飽和。


變壓器的磁飽和一定要確認,重重之重,這是首條安全性能保障,包括過流點的磁飽和、開機瞬間的磁飽和、輸出短路的磁飽和、高溫下的磁飽和、高低壓的磁飽和。
33.結構設計,散熱片使用螺絲固定參考以下表格設計,實際應用中應增加0.5-1mm餘量,參考如下表格:

BOM表上寫的螺絲規格一定要對,不然量產時會讓你難受
34.結構設計,AC PIN焊線材的需使用勾焊,如果不是則要點白膠固定。
理由:安規要求
經常被第三方機構退回樣品,整改
35.傳導整改,分段處理經驗,如下圖,這隻是處理的一種方法,有些情況並不是能直接套用

36.輻射整改,分段處理經驗,如下圖,適合一些新手工程師,提供一個參考的方向,有些情況並不是能直接套用,最主要的還是要搞清楚EMI產生的機理。

37.關於PCB碰到的問題,如圖,為什麼99SE畫板覆銅填充的時候填不滿這個位置?像是有死銅一樣


D1這個元件有個文字描述的屬性放在了頂層銅箔,如圖


把它放到頂層絲印後,完美解決。


38.bianyaqitongbopingbizhuyaozhenduichuandao,xianpingbizhuyaozhenduifushe,dangchuandaofeichanghaodeshihou,youkenengnidefushehuicha,zhegeshihoubabianyaqidetongbopingbigaichengxianpingbi,jinliangyadi30M下降的位置,這樣整改輻射會快很多。
EMI整改技巧之一
39.測試輻射的時候,多帶點不同品牌的MOS、肖特基。有的時候隻差2、3dB的時候換一個不同品牌會有驚喜。
EMI整改技巧之二
40.VCC上的整流二極管,這個對輻射影響也是很大的。
一個慘痛案例,一款過了EMI的產品,餘量都有4dB以上,量產很多次了,其中有一次量產抽檢EMI發現輻射超1dB左右,不良率有50%,經過層層排查、一個個元件對換。最終發現是VCC上的整流二極管引發的問題,更換之前的管子(留低樣品),餘量有4dB。對不良管子分析,發現管子內部供應商做了鏡像處理。
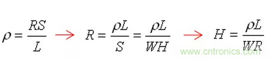
41.一個冷知識,如何測量PCB的銅箔厚度?
方法:在PCB板上找一條光滑且長的線條,測量其長度L,再測寬度W,再用DC源加1A電流在其兩端測得壓降U
依據電阻率公式得出以下公式:

例:取一段PCB銅箔,長度L為40mm,寬度為10mm,其通過1A電流兩端壓降為0.005V,求該段銅箔厚度為多少um?

42.一款36W適配器的EMI整改案例,輸出12V/3A,多圖對比,整改花費時間3周。
變壓器繞法一:Np1→VCC→Ns1→Ns2→銅屏蔽0.9Ts→Np2
PCB關鍵布局:Y電容地→大電容地,變壓器地→Vcc電容→大電容地
注:變壓器所有出線沒有交叉

圖一(115Vac)
圖一所示可以看到,130-200M處情況並不樂觀;
130-200M主要原因在於PCB布局問題和二次側的肖特基回路,改其它地方作用不大,肖特基套磁珠可以完全壓下來,圖忘記保存了。
為了節約成本,公司並不讓我這樣做,因為套磁珠影響了成本,當即NG掉此PCB布局,采用圖一a方式PCB關鍵布局走線。
變壓器繞法不變:Np1→VCC→Ns1→Ns2→銅屏蔽0.9Ts→Np2
PCB關鍵布局:Y電容地→變壓器地→大電容地
注:變壓器內部的初級出線及次級出線有交叉

圖一a (115Vac)
圖一a可以看出,改變PCB布局後130M-200M已經完全被衰減,但是30-130M沒有圖一效果好,可能變壓器出線無交叉好一些。仔細觀察,此IC具有抖頻功能,傳導部分頻段削掉了一些尖峰;

圖一b(230Vac)
圖一b可以看到,輸入電壓在230Vac測試時,65M和83M位置有點頂線(紅色線)

圖一b-1(230Vac)
原邊吸收電容由471P加大到102P,65M位置壓下來一點,後麵還是有點高,如圖一b-1所示;

圖一b-2(230Vac)
變壓器屏蔽改成線屏蔽(0.2*1*30Ts),後麵完全衰減,如圖一b-2;

圖一b-3(115Vac)
115Vac輸入測試,後麵150M又超了,發克!高壓好了低壓又不行,惱火啊!看來這招不行;

圖一b-4(115Vac)
變壓器屏蔽還是換成銅箔屏蔽(圈數由0.9Ts改成1.3Ts),效果不錯,如圖一b-4所示。

圖一b-5(230Vac)
115Vac輸入測試,測試通過。
結論:
一:變壓器出線需做到不交叉;
二:Y電容回路走線越短越好先經過變壓器地再回到大電容地,不與其它信號線交叉;
43.一款48W(36V/1.33A)整改EMI案例,僅僅是調整了肖特基吸收就把30-40M壓下來。

115Vac低壓30M紅色頂線

230Vac高壓30M紅色也頂線
調整肖特基吸收後:

115Vac低壓,走勢圖非常漂亮

230Vac高壓,走勢圖非常漂亮
44.安規距離一覽表。

45.剛入門使用CAD、PADS上容易遇到的問題。
a..PADS畫好的PCB導出為DXF文件,CAD打開後是由雙線組成的空心線段,如圖:

剛開始不會時,是用L命令一根一根的描,狂汗 。。
使用多次後,解決方法是使用X命令就可以變成單根線
b..CAD圖檔線框轉PADS做PCB外框圖方法:
step1.在CAD裏麵刪掉沒有的線,隻剩下板框,其它線也可以不刪。
step2.在鍵盤上敲PE,回車,鼠標點中其中一邊,再敲Y,回車,再敲J,回車,拖動鼠標把整個板框選中,回車,按Esc鍵退出此模式。
step3.比例調整,SC 按空格,選取整個板框,按空格,任意地方單擊鼠標一下, 比例: 39.37 ,按空格。
46.在畫PCB定義變壓器腳位時,要考慮到變壓器的進線和出線是否會交叉,因為各繞組之間的繞線在邊界處存在有45-90度的交叉,需在交叉出線處加一個套管到pin腳。

47.PCB的熱點區域一定要遠離輸入、輸出端子,防止噪聲源串到線上導致EMI變差,在不得已而為之時,可增加地線或其它屏蔽方式進行隔離,如下圖增加了一條地線進行有效隔離。

需注意這條地線的安全距離。
48.驅動電阻盡量靠近MOS、電流采樣的電阻盡量靠近芯片,避免產生其它看不到的後果。
PCB布局鐵律
49.分享一個輻射整改案例,一個長條形散熱片有2個腳,2隻腳都接地,輻射硬是整不過,後來把其中一隻腳懸空,輻射頻段變好。後麵分析原因是2隻腳接地會產生磁場回路。
這個整改花了很多錢
50.配有風扇的電源,PCB布局要考慮風路。
一定要讓風跑出去
51.棒型電感兩條腿之間,切記,切記,切記,禁止走弱信號走線,否則發生的意外你都找不到原因。
切記,以前在這上麵吃了大虧
52.變壓器磁芯形狀選用小結
a..EE,EI,EF,EEL類,常用來製作中小功率的變壓器,成本低,工藝簡單
b..EFD,EPC類,常用來製作對高度有限製的產品,適合做中小功率類
c..EER,ERL,ETD類,常用來製作大中型功率的變壓器,特別適合用來製作多路輸出的大功率主變壓器,且變壓器漏感較小,比較容易符合安規
d..PQ,EQ,LP類,該磁芯的中間柱較一般的磁芯要大,產品漏感較小,適合做小體積大功率的變壓器,輸出組數不能過多
e..RM,POT類,常用來製作通訊類或中小功率高頻變壓器,本身的磁屏蔽很好,容易滿足EMC特性
f..EDR類,一般常用於LED驅動,產品厚度要求薄,變壓器製做工藝複雜
53.某些元器件或導線之間可能有較高電位差,應加大它們之間的距離,以免放電引出意外短路。
如反激一次側的高壓MOS的D、S之間距離,依據公式500V對應0.85mm,DS電壓在700V以下是0.9mm,考慮到汙染和潮濕,一般取1.2mm
54.如果TO220封裝的MOS的D腳串了磁珠,需要考慮T腳增加安全距離。
之前碰到過炸機現象,增加安全距離後解決了,因為磁珠容易沾上殘留物
55.發一個驗證VCC的土方法,把產品放低溫環境(冰箱)幾分鍾,測試VCC波形電壓有沒有觸發到芯片欠壓保護點。
小公司設備沒那麼全,有興趣的可以做個對比,看看VCC差異有多大
關於VCC圈數的設計需要考慮很多因素
56.在變壓器底部PCB加通風孔,有利於散熱,小板也一樣,要考慮風路。
在安規認證,變壓器溫度超了2度左右時,可以用這個方法
57.跳線旁邊有高壓元件時,應要保持安全距離,特別是容易活動或歪斜的元件。
保證產品量產時的穩定性
58.輸出大電解底部不得已要走跳線時,跳線應是低壓或是地線,為防止過波峰焊燙傷電容,一般加套管。
設計的時候盡量避免電容底部走跳線,因為增加成本和隱患
59.高頻開關管平貼PCB時,PCB另一麵不要放芯片等敏感器件。
理由:開關管工作時容易幹擾到背部的芯片,造成係統不穩定,其它高頻器件同理
60.輸出的DC線在PCB設計時,要設計成長短一至,焊盤孔間隔要小。
理由:SR的尾部留長是一樣長的,當兩個焊盤孔間隔太遠時,會造成不方便生產焊接
61.MOS管、變壓器遠離AC端,改善EMI傳導。
理由:高頻信號會通過AC端耦合出去,從而噪聲源被EMI設備檢測到引起EMI問題
62.驅動電阻應靠近MOS管。
理由:增加抗幹擾能力,提升係統穩定性
63.一個恒壓恒流帶轉燈的PCB設計走線方法和一個失敗案例。
PCB設計走線方法請看圖:

(a) 地線的Layout原則
如(1)(2)(3)綠線所示,R11的地和R14的地連接到芯片的地,再連接到EC4電解電容的地。注意不可連到變壓器的地,因為變壓器次級A->D3->EC4->次級B形成功率環,如果ME4312芯片的地接到次級B線到EC4電容之間,受到較強的di/dt幹擾會導致係統的不穩定等因素。
失敗案例:

造成的問題:轉燈時紅燈綠燈一起亮,並且紅燈綠交替閃爍。
整改措施:
通過斷開PCB銅箔使用一根導線連到輸出電容地,隔開ME4312B芯片地,如下圖:

通過以上處理,燈閃問題已經解決,測試結果如下:
CV15V 1.043A
CV14V 1.043A
CV13V 1.043A
CV12V 1.043A
CV11V 1.043A
CV10V 1.043A
CV9V 1.043A
CV8.5V 1.043A
CV8V VCC欠壓保護
0-94mA轉綠燈 96mA以上轉紅燈
轉燈比例 94/1043=9%,轉燈比例可以控製在3-12%
64.一個最近貼片電容漲價的應對小技巧,貼片電容都預留一個插件位置,或104都改為224P,這樣相對便宜很多。
特別推薦
- 噪聲中提取真值!瑞盟科技推出MSA2240電流檢測芯片賦能多元高端測量場景
- 10MHz高頻運行!氮矽科技發布集成驅動GaN芯片,助力電源能效再攀新高
- 失真度僅0.002%!力芯微推出超低內阻、超低失真4PST模擬開關
- 一“芯”雙電!聖邦微電子發布雙輸出電源芯片,簡化AFE與音頻設計
- 一機適配萬端:金升陽推出1200W可編程電源,賦能高端裝備製造
技術文章更多>>
- 築基AI4S:摩爾線程全功能GPU加速中國生命科學自主生態
- 一秒檢測,成本降至萬分之一,光引科技把幾十萬的台式光譜儀“搬”到了手腕上
- AI服務器電源機櫃Power Rack HVDC MW級測試方案
- 突破工藝邊界,奎芯科技LPDDR5X IP矽驗證通過,速率達9600Mbps
- 通過直接、準確、自動測量超低範圍的氯殘留來推動反滲透膜保護
技術白皮書下載更多>>
- 車規與基於V2X的車輛協同主動避撞技術展望
- 數字隔離助力新能源汽車安全隔離的新挑戰
- 汽車模塊拋負載的解決方案
- 車用連接器的安全創新應用
- Melexis Actuators Business Unit
- Position / Current Sensors - Triaxis Hall
熱門搜索
微波功率管
微波開關
微波連接器
微波器件
微波三極管
微波振蕩器
微電機
微調電容
微動開關
微蜂窩
位置傳感器
溫度保險絲
溫度傳感器
溫控開關
溫控可控矽
聞泰
穩壓電源
穩壓二極管
穩壓管
無焊端子
無線充電
無線監控
無源濾波器
五金工具
物聯網
顯示模塊
顯微鏡結構
線圈
線繞電位器
線繞電阻




