開關電源中X電容與Y電容的作用
發布時間:2019-10-12 責任編輯:wenwei
【導讀】開關電源模塊的電磁幹擾一直是一個重要解決點,從原理上來講電磁幹擾主要來自於兩個方麵,分別是傳導幹擾和輻射幹擾。
傳導幹擾
由you於yu電dian路lu中zhong寄ji生sheng參can數shu的de存cun在zai,以yi及ji開kai關guan電dian源yuan中zhong調tiao頻pin開kai關guan器qi件jian的de開kai通tong與yu關guan斷duan,使shi得de開kai關guan電dian源yuan在zai市shi電dian交jiao流liu輸shu入ru端duan產chan生sheng較jiao大da共gong模mo幹gan擾rao和he差cha模mo幹gan擾rao。
輻射幹擾
youyudaotizhongdianliudebianhuahuizaiqizhouweikongjianzhongchanshengbianhuadecichang,erbianhuadecichangyouchanshengbianhuadedianchang,zheyibianhuadianliudefuzhihepinlvjuedingqichanshengdediancidedaxiaoyijiqizuoyongfanwei。
為了減輕和抵製這些電磁幹擾對電網以及電子設備產生的危害,工程技術人員在電路設計中加了X電容和Y電容。
X電容作用
X電容用來消除差模幹擾。主要是起濾波作用,與共模電感匹配,並聯在輸入的兩端,濾除L、N線(xian)之(zhi)間(jian)的(de)差(cha)模(mo)信(xin)號(hao)。通(tong)常(chang)選(xuan)用(yong)耐(nai)紋(wen)波(bo)電(dian)流(liu)比(bi)較(jiao)大(da)的(de)聚(ju)脂(zhi)薄(bo)膜(mo)類(lei)電(dian)容(rong),體(ti)積(ji)較(jiao)大(da)其(qi)允(yun)許(xu)瞬(shun)間(jian)充(chong)放(fang)電(dian)的(de)電(dian)流(liu)比(bi)較(jiao)大(da),而(er)其(qi)內(nei)阻(zu)相(xiang)應(ying)較(jiao)小(xiao)。另(ling)外(wai)X電容也會采用塑封的方形高壓CBB電容,CBB電容不但有更好的電氣性能,而且與電源的輸入端並聯可以有效的減小高頻脈衝對電源的影響。

圖1
X電容應用
一般兩根引腳跨接在零線和火線之間,適用於高頻、直流、交流、耦合,跨接脈衝電路中,能夠能承受過壓衝擊,一般與電阻並聯使用,目的是起到泄放電荷作用。(如圖2所示)

圖2
Y電容作用
Y電容用來消除共模幹擾。分別跨接在電力線兩線和地之間(L-E,N-E)的電容,一般是成對出現,濾除高次諧波,防止幹擾,提高輸出電壓質量。基於漏電流的限製,Y電容值不能太大,Y電容通常采用高壓瓷片的。

圖3
Y電容應用
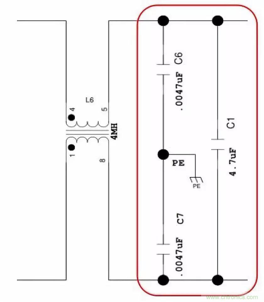
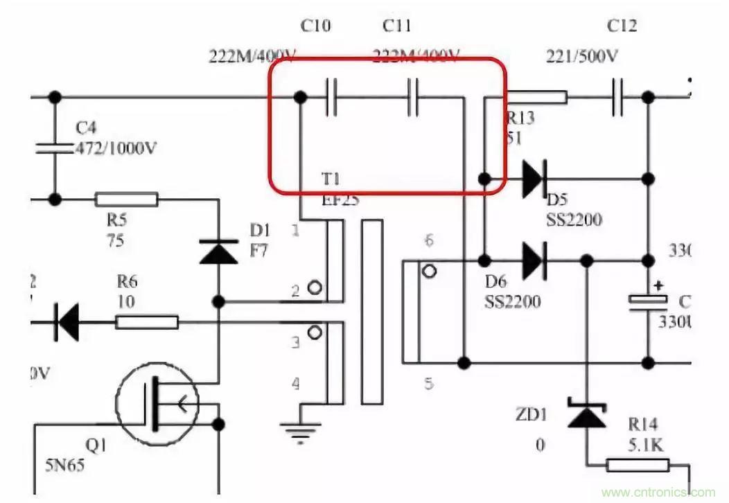
很多隔離式開關電源在初級和次級上加Y電容是為了給次級的共模電流提供一個回路到初級,減少共模電流對輸出的影響。Y電容串接在高壓地和低壓地之間,有時會采用兩個Y電dian容rong串chuan聯lian是shi為wei了le提ti高gao高gao壓ya地di和he低di壓ya地di之zhi間jian的de耐nai壓ya,有you時shi候hou會hui出chu現xian耐nai壓ya不bu足zu的de情qing況kuang,導dao致zhi安an規gui電dian容rong打da耐nai壓ya過guo不bu了le,可ke以yi選xuan用yong高gao壓ya陶tao瓷ci電dian容rong作zuo為weiY電容,Y電容通常接法有四種情況:
①輸入端,和共模電感形成濾波器,L和N分別對PE加
②儲能大電容正負端對PE加(如圖4所示)
③輸出端對PE加
④變壓器原副邊跨接(如圖5所示)

圖4

圖5
X電容和Y電dian容rong同tong屬shu於yu安an規gui電dian容rong。當dang安an規gui電dian容rong器qi失shi效xiao後hou,不bu會hui產chan生sheng電dian擊ji,不bu會hui危wei及ji人ren身shen安an全quan。安an規gui電dian容rong通tong常chang用yong於yu抗kang幹gan擾rao電dian路lu中zhong起qi濾lv波bo的de作zuo用yong,安an規gui電dian容rong的de放fang電dian和he普pu通tong電dian容rong不bu一yi樣yang,普pu通tong電dian容rong在zai外wai部bu電dian源yuan斷duan開kai後hou電dian荷he會hui保bao留liu很hen長chang時shi間jian。如ru果guo用yong手shou觸chu摸mo就jiu會hui被bei電dian到dao,而er安an規gui電dian容rong則ze沒mei這zhe個ge問wen題ti。X電容和Y電容應用在開關電源中各種作用都不同,都是不可以互相替換的。
推薦閱讀:
特別推薦
- 噪聲中提取真值!瑞盟科技推出MSA2240電流檢測芯片賦能多元高端測量場景
- 10MHz高頻運行!氮矽科技發布集成驅動GaN芯片,助力電源能效再攀新高
- 失真度僅0.002%!力芯微推出超低內阻、超低失真4PST模擬開關
- 一“芯”雙電!聖邦微電子發布雙輸出電源芯片,簡化AFE與音頻設計
- 一機適配萬端:金升陽推出1200W可編程電源,賦能高端裝備製造
技術文章更多>>
- 一秒檢測,成本降至萬分之一,光引科技把幾十萬的台式光譜儀“搬”到了手腕上
- AI服務器電源機櫃Power Rack HVDC MW級測試方案
- 突破工藝邊界,奎芯科技LPDDR5X IP矽驗證通過,速率達9600Mbps
- 通過直接、準確、自動測量超低範圍的氯殘留來推動反滲透膜保護
- 從技術研發到規模量產:恩智浦第三代成像雷達平台,賦能下一代自動駕駛!
技術白皮書下載更多>>
- 車規與基於V2X的車輛協同主動避撞技術展望
- 數字隔離助力新能源汽車安全隔離的新挑戰
- 汽車模塊拋負載的解決方案
- 車用連接器的安全創新應用
- Melexis Actuators Business Unit
- Position / Current Sensors - Triaxis Hall
熱門搜索
按鈕開關
白色家電
保護器件
保險絲管
北鬥定位
北高智
貝能科技
背板連接器
背光器件
編碼器型號
便攜產品
便攜醫療
變容二極管
變壓器
檳城電子
並網
撥動開關
玻璃釉電容
剝線機
薄膜電容
薄膜電阻
薄膜開關
捕魚器
步進電機
測力傳感器
測試測量
測試設備
拆解
場效應管
超霸科技






