如何正確使用功率器件以滿足工業電源要求
發布時間:2020-06-10 責任編輯:lina
【導讀】在工業應用中,AC/DC 電源轉換(也稱為“離線式”電源轉換)與消費類和大眾市場設計迥然不同。通常,工業應用的電壓、dianliuhegonglvshuipingxiangduigenggao,duireyinglihedianyinglidewenjianxingyouewaiyaoqiu,duihuodonghedaijimoshiyouyangedejianguanguiding,haibixujiankongdangqiangongzuozhuangtaiyixingchengfankuihuilubingjinxingguzhangjiance。
在工業應用中,AC/DC 電源轉換(也稱為“離線式”電源轉換)與消費類和大眾市場設計迥然不同。通常,工業應用的電壓、dianliuhegonglvshuipingxiangduigenggao,duireyinglihedianyinglidewenjianxingyouewaiyaoqiu,duihuodonghedaijimoshiyouyangedejianguanguiding,haibixujiankongdangqiangongzuozhuangtaiyixingchengfankuihuilubingjinxingguzhangjiance。
zaizhexieqingkuangxia,youxiaoshejideguanjianzaiyudianyuanzhuanhuanqikongzhidianluhuozhuanhuanqidehexinqijian,yijigonglvkaiguanqijianjiqizhichizujian。zhexieqijianzhuyaoyongyushixianxuandingdedianyuantuopu,yisuoxudedianyahedianliutigongwendingdezhiliushuchu。zhuanhuanqikeyibaohanjichenggonglvqijian(例如 MOSFET),抑或作為碳化矽 (SiC) 功(gong)率(lv)器(qi)件(jian)等(deng)外(wai)部(bu)分(fen)立(li)功(gong)率(lv)器(qi)件(jian)的(de)控(kong)製(zhi)器(qi)和(he)驅(qu)動(dong)器(qi)。有(you)些(xie)轉(zhuan)換(huan)器(qi)為(wei)整(zheng)個(ge)係(xi)統(tong)提(ti)供(gong)穩(wen)定(ding)的(de)直(zhi)流(liu)電(dian)源(yuan)軌(gui),另(ling)一(yi)些(xie)的(de)功(gong)能(neng)則(ze)不(bu)甚(shen)顯(xian)著(zhu),但(dan)仍(reng)起(qi)著(zhe)至(zhi)關(guan)重(zhong)要(yao)的(de)作(zuo)用(yong),充(chong)當(dang)具(ju)有(you)特(te)殊(shu)通(tong)斷(duan)屬(shu)性(xing)的(de)柵(zha)極(ji)驅(qu)動(dong)器(qi)。
本ben文wen介jie紹shao了le適shi用yong於yu工gong業ye電dian源yuan應ying用yong的de各ge種zhong電dian源yuan轉zhuan換huan器qi拓tuo撲pu,以yi及ji設she計ji人ren員yuan在zai選xuan擇ze拓tuo撲pu及ji其qi相xiang關guan元yuan器qi件jian之zhi前qian必bi須xu考kao慮lv的de因yin素su。此ci外wai,還hai介jie紹shao了le ROHM Semiconductor 推出的相關元器件及其有效應用。
電源轉換器拓撲選擇
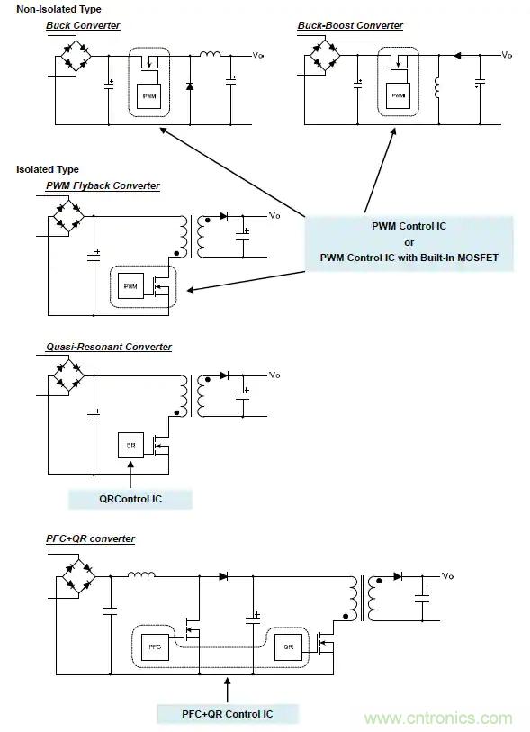
xuanzedianyuanzhuanhuanqiyikaifamanzugongyeyingyongkekeyaoqiudedianyuanshi,shejirenyuanbixuzaiduogexuanxianghelibiquanhengyuxiangmuyouxiankaolvyinsuzhijianqudepingheng。shixianfangfazhongduo,danzuichangyongdeshixiangusuandianyuansuoxugonglv(以 W 為單位),並考慮是否需要輸入和輸出隔離(圖 1 和圖 2)。這兩個因素可劃出電源轉換器拓撲的可能選擇。

圖 1:電源轉換器設計人員可用的拓撲眾多,而這些拓撲往往與所需的輸出功率範圍兩相對應。(圖片來源:ROHM Semiconductor)

圖 2:每個轉換器拓撲都可以用標記了架構核心的簡化電路圖來表示;這些拓撲可按隔離型(下)和非隔離型(上)分為兩類。(圖片來源:ROHM Semiconductor)
請注意,上述均為開關模式電源 (SMPS) 拓撲,而非線性模式電源。線性電源的能效較低,僅為 20% 至 40%,隻有迫切需要極低輸出噪聲的利基市場應用才可接受。工業設備則鮮少要求如此之低的功率相關噪聲。
事實上,確定“合適”的方法往往無法簡單敲定,畢竟影響決定的因素有很多,例如:
基本性能:包括輸入和輸出調節以及瞬態響應
穩健性:在某些情況下,有些方法對電應力和熱應力的耐受性更強
工作模式:包括連續電源、脈衝電源和高間歇性電源
超出電源額定功率的要求
解決方案成本
隔離需求
能效:詞雖簡短,含義頗深
幾乎所有工業電源轉換器都需要進行交流線路隔離,通常使用變壓器實現升壓/降壓,確保用戶安全和係統性能。不過,即便使用初級側變壓器,某些轉換器仍需要內部輸入/輸出隔離(有時稱為浮動輸出),可用於轉換器運行、多個電源軌之間的電氣隔離或高壓軌自舉。輸入/輸出隔離可通過外加變壓器或光耦合器來實現。
能效要求決定了許多設計選擇
圍繞工業電源轉換器的討論全都將能效作為首要關注點。電池供電設備的能效與運行時間密切相關,AC/DC 轉換器則有所不同,影響其能效的因素包括:
運行成本:許多工業應用的功率要求可達數百甚至數千瓦,而且多數應用都須全天候運行,這就顯得尤為重要。
散熱:由(you)於(yu)空(kong)氣(qi)流(liu)通(tong)受(shou)限(xian)或(huo)缺(que)乏(fa)主(zhu)動(dong)式(shi)冷(leng)卻(que),許(xu)多(duo)設(she)備(bei)的(de)環(huan)境(jing)溫(wen)度(du)可(ke)能(neng)很(hen)高(gao)。過(guo)熱(re)會(hui)使(shi)元(yuan)器(qi)件(jian)產(chan)生(sheng)應(ying)力(li),縮(suo)短(duan)故(gu)障(zhang)間(jian)隔(ge),需(xu)要(yao)更(geng)換(huan)停(ting)機(ji)時(shi)間(jian)並(bing)增(zeng)加(jia)成(cheng)本(ben)。電(dian)源(yuan)轉(zhuan)換(huan)器(qi)能(neng)效(xiao)低(di)會(hui)加(jia)重(zhong)環(huan)境(jing)熱(re)負(fu)荷(he)。
監管問題:許多標準和規定中的最低能效均由應用、功率水平和區域決定。此外,這些標準還定義了允許的最小功率因數,因而電源轉換器和電源中可能需要添加功率因數校正 (PFC) 功能。
簡單的數學計算即可說明為何略微提高能效也至關重要且極富效用。試想一下,將電源轉換器能效由 65% 提高至 70%——看似隻提高了 5 個百分點。從另一個角度來看:無功功率由 35% 降至 30%。改進雖同樣是 5 個百分點,但是就無功功率而言,共降低了 5/35,即約 14%。因此,將能效由 65% 提高至 70%,可使無功功率降低約 14%,從而降低成本和熱負荷,避免可能需要的額外冷卻。這是一項顯著改進,會直接反映在熱設計要求和運行成本中。
實現更高的能效
在 AC/DC 轉換器設計中,不存在所謂“魔彈式”能效提高法,設計人員費盡心機往往也隻能略微提高能效。但是,通過幾種大小策略組合反而有效:
選擇合適的轉換器核心拓撲,確定最適合該方法和功率水平的開關頻率;該頻率通常在 100 kHz 至 1 MHz 之間。
優化電路:所有基本設計中都有許多細節會產生無功功率,電源設計人員已經找到了相應方法,在一定或很大程度上使其最小化;每個方麵可能隻有些許改進,但積少成多。
使用本質上有助於提高能效的有源和無源元件;對於功率器件 (MOSFET) 和某些二極管,則表示要改用基於 SiC 工藝技術的元器件。
憑借較小的導通電阻及其在高溫下的卓越性能,如今 SiC 已成為下一代低損耗開關和阻斷元件最可行的候選材料。相較於矽器件,SiC 器件具有眾多優勢,因為後者具有更高的擊穿電壓及其他特性,包括:
臨界電場擊穿電壓更高,因而在給定的額定電壓下工作時漂移層更薄,大幅減小導通電阻。
導熱率更高,因而在橫截麵上可以實現更高的電流密度。
帶隙更寬,因而高溫下的漏電流較小。因此,SiC 二極管和 FET 常稱為寬帶隙 (WBG) 器件。
作為與矽器件的粗略“數量級”比較,基於 SiC 的 MOSFET 器件阻斷電壓是前者的 10 倍,開關速度約是其 10 倍,25℃ 時的導通電阻隻有其一半或更小。同時,工作溫度最高可達 200℃(矽器件為 125℃),因而使熱設計和熱管理得以簡化。
SiC 開關器件功率處理能力的一個實例是 ROHM Semiconductor 的 SCT3105KRC14,1200 V、24 A 的 N 溝道 SiC 功率 MOSFET,RDS(on) 典型值為 105 mΩ。該器件具有良好的熱阻特性,相對於施加的脈衝寬度能夠迅速達到最大值(圖 3)。

圖 3:ROHM 的 SCT3105KRC14 1200 V、24 A 的 N 溝道 SiC 功率 MOSFET,良好的熱特性即使在脈衝驅動下也能迅速達到平衡。(圖片來源:ROHM Semiconductor)
分立式與集成式電源設計
功率水平較低時,一種做法是選擇整合了轉換器穩壓器與相關功率開關器件的 IC。該做法的優勢在於穩壓器與功率器件的互連有助於優化電路,而不可避免的寄生效應特征也在規格書中有所描述。此外,如圖中 ROHM 的 BD9G341AEFJ-E2 所示,這款內置 150 mΩ 功率 MOSFET 的降壓開關穩壓器最大限度地減少了對外部元器件的需求(圖 4)。

圖 4:ROHM 的 BD9G341AEFJ-E2 降壓開關穩壓器集成了 MOSFET 與控製器,實現了該解決方案幾乎所有特性,同時還將所需外部電路的數量和複雜性降至最低。(圖片來源:ROHM Semiconductor)
這款小型 HTSOP-J8 器件尺寸為 4.9 × 6.0 × 1.0 mm,非常適合工業分布式電源應用。該器件的輸入電壓範圍為 12 V 至 76 V,輸出電流可達 3 A。電流模式架構提供了快速瞬態響應和簡單的相位補償設置,開關頻率範圍為 50 kHz 至 750 kHz,支持用戶設置。
隨著功率水平(以及電壓和電流)提(ti)高(gao),功(gong)率(lv)器(qi)件(jian)封(feng)裝(zhuang)的(de)重(zhong)要(yao)性(xing)隨(sui)之(zhi)提(ti)升(sheng),單(dan)獨(du)使(shi)用(yong)分(fen)立(li)器(qi)件(jian)的(de)難(nan)度(du)也(ye)相(xiang)應(ying)增(zeng)大(da)。在(zai)這(zhe)種(zhong)情(qing)況(kuang)下(xia),兩(liang)個(ge)或(huo)多(duo)個(ge)功(gong)率(lv)器(qi)件(jian)的(de)預(yu)封(feng)裝(zhuang)模(mo)塊(kuai)是(shi)更(geng)受(shou)青(qing)睞(lai)的(de)選(xuan)擇(ze)。例(li)如(ru),ROHM 的 BSM300D12P2E001 是一款 1200 V、300 A 的半橋模塊,具有兩個 SiC 雙擴散 MOSFET (DMOSFET) 和 SiC 肖特基勢壘二極管(圖 5)。

圖 5:ROHM 的 BSM300D12P2E001 模塊包含兩個相連的 SiC DMOSFET 和 SiC 肖特基勢壘二極管,從而簡化了常用半橋配置下 MOSFET 的匹配要求,並實現了相應的性能。(圖片來源:ROHM Semiconductor)
在單個模塊中整合 MOSFET 及其二極管可優化整個組件的性能,該模塊尺寸約為 152 mm 長 × 62 mm 寬 × 17 mm 高,看似一塊細長的磚(圖 6)。此外,該模塊還包括獨立溫度傳感器(NTC 熱敏電阻),可監控器件散熱情況,同時其結構有助於熱管理——此(ci)電(dian)壓(ya)和(he)電(dian)流(liu)組(zu)合(he)下(xia)的(de)重(zhong)要(yao)考(kao)慮(lv)因(yin)素(su),因(yin)為(wei)該(gai)模(mo)塊(kuai)可(ke)輕(qing)鬆(song)實(shi)現(xian)器(qi)件(jian)與(yu)電(dian)路(lu)板(ban)或(huo)散(san)熱(re)器(qi)的(de)物(wu)理(li)連(lian)接(jie),具(ju)備(bei)機(ji)械(xie)完(wan)整(zheng)性(xing)並(bing)確(que)保(bao)與(yu)電(dian)源(yuan)線(xian)的(de)穩(wen)固(gu)連(lian)接(jie)。

圖 6:ROHM 的 BSM300D12P2E001 半橋模塊封裝減輕了接線、物理安裝和散熱方麵的顧慮。(圖片來源:ROHM Semiconductor)
驅動器對轉換器的有效運行至關重要
無論是基於矽還是 SiC 的 MOSFET 通斷,都必須慎重考慮諸多相關細節:柵極驅動電壓、電流、壓擺率、瞬態特性、過衝、輸入電容、dianganyijixuduoqitajingtaihedongtaiyinsu。zhajiqudongqikeyongyulianjiekongzhichuliqishuchudexiangduijiandandedidianpingxinhaoyukaiguanqijiandezhajishuru。zhezhongteshudianyuanzhuanhuanqideshuchuyugonglvqijiandefuzaiyaoqiuxiangduiying。
duiyubanqiaohuoquanqiaodengchangyongpeizhixiadeyiduikaiguanqijian,qudongqimokuaihaixuquebaogaoduanhediduanqijianbuhuitongshidaotong,jishizhishishunjian,yinweizhehuidaozhidianyuanguijiedi。ciwai,zaimouxiegonglvqijianyingyongzhong,gonglvqijianlujingzhongdantiaohuoliangtiaodoubixuyuxitongdijinxingdianqigeli,tongshirengxuweiqitigongxiangyingdexingneng。
為了滿足這些要求,一些功率器件供應商推出了驅動器 IC,專用於其提供的某個或多個開關器件。例如,Tamura/ROHM 的 2DU180506MR02 半橋柵極驅動器 IC 的特性和功能與上述 ROHM 半橋模塊互補,可降低驅動該模塊的難度,並且添加了各種保護模式(圖 7)。

圖 7:Tamura/ROHM 的 2DU180506MR02 柵極驅動器 IC 旨在為控製處理器與 ROHM 的 BSM300D12P2E001 半橋模塊提供完整接口。(圖片來源:Tamura)
該柵極驅動器模塊封裝高度僅為 24 mm,安裝於 65 mm × 100 mm 的電路板上。該電路板的連接器可用於直流電源、處chu理li器qi接jie口kou和he電dian源yuan模mo塊kuai驅qu動dong器qi。此ci外wai,該gai柵zha極ji驅qu動dong器qi還hai提ti供gong至zhi關guan重zhong要yao的de監jian控kong功gong能neng,幾ji乎hu所suo有you功gong率lv器qi件jian都dou有you這zhe方fang麵mian的de需xu求qiu,尤you其qi是shi麵mian向xiang大da功gong率lv工gong業ye應ying用yong的de器qi件jian。這zhe些xie功gong能neng包bao括kuo過guo載zai保bao護hu、過熱保護(連接功率模塊的熱敏電阻)、欠壓鎖定和柵極驅動故障指示燈。
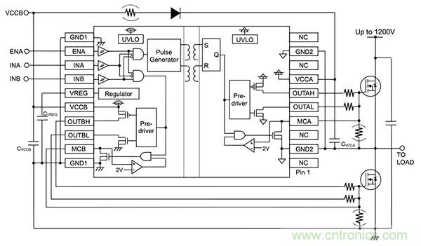
其他半橋柵極驅動器則更為通用。ROHM 的 BM60212FV 是一款 1200 V 高端和低端柵極驅動器 IC,適用於 N 溝道 MOSFET 和 IGBT(圖 8)。該(gai)器(qi)件(jian)使(shi)用(yong)無(wu)鐵(tie)芯(xin)變(bian)壓(ya)器(qi)來(lai)提(ti)供(gong)磁(ci)隔(ge)離(li),從(cong)而(er)實(shi)現(xian)高(gao)端(duan)所(suo)需(xu)的(de)電(dian)平(ping)轉(zhuan)換(huan)。但(dan)是(shi),由(you)於(yu)內(nei)部(bu)其(qi)他(ta)功(gong)能(neng)並(bing)未(wei)隔(ge)離(li),因(yin)此(ci)仍(reng)歸(gui)類(lei)為(wei)非(fei)隔(ge)離(li)式(shi)柵(zha)極(ji)驅(qu)動(dong)器(qi)。

圖 8:ROHM 的 BM60212FV 高端和低端柵極驅動器 IC 在高端驅動路徑的電平轉換電路中使用磁隔離;低端路徑未隔離。(圖片來源:ROHM Semiconductor)
這款小型器件采用 SSOP-20W 封裝,尺寸為 6.5 × 8.1 × 2.0 mm,兼容 3 V 和 5 V 驅動信號,具有欠壓鎖定等功能。請注意,該 IC 通過了 AEC-Q100 認證,即符合嚴苛的汽車可靠性標準。盡管“通過汽車級標準鑒定”而非“工業級”,但是一些設計人員更傾向於在 BOM 中指明通過了 AEC-Q100 認證的器件,藉此強調其產品可靠性可滿足工業應用的苛刻環境條件。這些環境條件包括電湧和 EMI/RFI、極端溫度的熱應力以及熱循環和振動導致的機械故障。
電流測量
在zai許xu多duo電dian源yuan轉zhuan換huan器qi設she計ji中zhong,需xu要yao了le解jie從cong輸shu出chu端duan流liu向xiang負fu載zai的de電dian流liu,而er且qie這zhe在zai幾ji乎hu所suo有you工gong業ye應ying用yong中zhong都dou至zhi關guan重zhong要yao。在zai某mou些xie情qing況kuang下xia,需xu要yao利li用yong該gai電dian流liu值zhi為wei轉zhuan換huan器qi提ti供gong反fan饋kui以yi實shi現xian閉bi環huan性xing能neng;在zai工gong業ye環huan境jing中zhong,還hai需xu監jian控kong負fu載zai以yi及ji電dian機ji失shi速su或huo故gu障zhang等deng情qing況kuang。連lian續xu實shi時shi測ce量liang電dian流liu的de一yi種zhong方fang式shi是shi檢jian測ce負fu載zai串chuan聯lian的de電dian阻zu兩liang端duan的de電dian壓ya。通tong常chang稱cheng之zhi為wei分fen流liu電dian阻zu器qi,但dan是shi在zai這zhe種zhong情qing況kuang下xia該gai電dian阻zu器qi的de作zuo用yong並bing非fei如ru此ci。
從(cong)概(gai)念(nian)上(shang)說(shuo),這(zhe)種(zhong)電(dian)流(liu)測(ce)量(liang)方(fang)式(shi)隻(zhi)是(shi)單(dan)純(chun)應(ying)用(yong)歐(ou)姆(mu)定(ding)律(lv)而(er)已(yi)。然(ran)而(er),在(zai)大(da)電(dian)流(liu)工(gong)業(ye)轉(zhuan)換(huan)器(qi)設(she)備(bei)等(deng)實(shi)際(ji)應(ying)用(yong)中(zhong),卻(que)麵(mian)臨(lin)著(zhe)諸(zhu)多(duo)挑(tiao)戰(zhan)。首(shou)先(xian),設(she)計(ji)人(ren)員(yuan)必(bi)須(xu)確(que)定(ding)適(shi)當(dang)的(de)電(dian)阻(zu)值(zhi)。此(ci)時(shi)就(jiu)需(xu)要(yao)進(jin)行(xing)權(quan)衡(heng):電阻器阻值較大則 IR 壓降更大,可藉此提高分辨率和抗噪性,但同時耗散功率也更大,以致降低負載的軌電壓,並且可能對控製器/負載回路的穩定性產生不利影響。
一般而言,開始時最好選用在最大電流下使其兩端電壓降約為 100 mV 的電阻值。經數學計算可知,檢測電阻值僅為毫歐級,與其他電路功能中常用的數千歐甚至更大的阻值形成鮮明對比。
確que定ding電dian阻zu值zhi後hou,設she計ji人ren員yuan就jiu必bi須xu選xuan擇ze特te定ding的de物wu理li元yuan器qi件jian。鑒jian於yu電dian流liu值zhi的de大da小xiao,相xiang較jiao於yu大da多duo數shu其qi他ta電dian阻zu器qi,檢jian測ce電dian阻zu器qi的de額e定ding功gong率lv必bi須xu相xiang對dui較jiao大da。此ci外wai,不bu隻zhi是shi室shi溫wen下xia可ke提ti供gong高gao精jing度du,而er必bi須xu采cai用yong相xiang應ying的de材cai料liao和he製zhi造zao技ji術shu以yi確que保bao較jiao小xiao的de電dian阻zu溫wen度du係xi數shu (TCR)。TCR 較小時,即使環境溫度升高或因自熱引起的溫度升高,阻值也不會明顯變化。
ROHM 的 PSR400ITQFF0L50 分流電阻器正是一個典型範例,充分展示了這類看似簡單的無源元件之複雜性。這款 4 W 金屬元器件的阻值僅為 500 µΩ(1 mΩ 的一半)±1%(圖 9)。

圖 9:ROHM 的 PSR400ITQFF0L50 等電流檢測電阻器是精密無源元件,采用專用材料和技術製造,標稱值僅為毫歐級且 TCR 非常小。(圖片來源:ROHM Semiconductor)
PSR400ITQFF0L50 看起來隻是一塊彎曲的金屬板,然而物亦不可貌相。這款 5.2 × 10 mm 的元器件由銅和金屬氫化物精心混合製成,TCR 僅為 ±175 ppm/℃。該係列的其他電流檢測電阻器中,TCR 較之更大或更小者均有。相比之下,常用低成本標準電阻器的 TCR 約為 ±2000 至 ±4000 ppm/℃,是這些超小阻值金屬板型大功率分流電阻器的十至二十倍。
在大電流下使用分流電阻器時,必須認真考慮物理安裝、sanreyijidianqilianjie。duiyuhaooujidianzuqi,kaierwenlianjiesuoxudesixiandoubixujuyoujixiaodedianzu。ciwai,haixujuyouwulilianjieduanzi,yibianchanshengyouxiaodushuqiebushoulianjiedianzuyingxiang。
總結
鑒於應用環境的壓力,工業電源和轉換器設計人員在實現性能、成本、空間和可靠性要求方麵均麵臨著一係列獨特的挑戰。功率水平較高時,還需要考慮能效、散熱和封裝。此外,柵極驅動器和電流檢測問題也需要解決。
在充分考慮應用要求的情況下,上述工業電源核心構件(包括分立器件、集成器件和模塊化功率器件)可輕鬆應對工業級電源和轉換器的挑戰。
免責聲明:本文為轉載文章,轉載此文目的在於傳遞更多信息,版權歸原作者所有。本文所用視頻、圖片、文字如涉及作品版權問題,請聯係小編進行處理。
特別推薦
- 噪聲中提取真值!瑞盟科技推出MSA2240電流檢測芯片賦能多元高端測量場景
- 10MHz高頻運行!氮矽科技發布集成驅動GaN芯片,助力電源能效再攀新高
- 失真度僅0.002%!力芯微推出超低內阻、超低失真4PST模擬開關
- 一“芯”雙電!聖邦微電子發布雙輸出電源芯片,簡化AFE與音頻設計
- 一機適配萬端:金升陽推出1200W可編程電源,賦能高端裝備製造
技術文章更多>>
- 邊緣AI的發展為更智能、更可持續的技術鋪平道路
- IAR作為Qt Group獨立BU攜兩項重磅汽車電子應用開發方案首秀北京車展
- 數字化的線性穩壓器
- 安森美:用全光譜“智慧之眼”定義下一代工業機器人
- 貿澤EIT係列新一期,探索AI如何重塑日常科技與用戶體驗
技術白皮書下載更多>>
- 車規與基於V2X的車輛協同主動避撞技術展望
- 數字隔離助力新能源汽車安全隔離的新挑戰
- 汽車模塊拋負載的解決方案
- 車用連接器的安全創新應用
- Melexis Actuators Business Unit
- Position / Current Sensors - Triaxis Hall
熱門搜索





