每個工程師都應了解的有關IEEE 802.3bt PoE的知識
發布時間:2020-09-01 來源:安森美半導體產品行銷經理 Riley Beck 責任編輯:wenwei
【導讀】以太網供電(PoE)是IEEE 802.3af和802.3at標準定義的一種聯網功能。PoE使以太網電纜可以通過現有數據連接同時向網絡設備供電和傳輸數據。IEEE 802.3bt標準已於2018年9月27日獲得IEEE-SA標準委員會的批準,可通過以太網鏈路傳輸更多電力。在這裏,我們討論為何這很重要,以及工程師如何利用這一潛力。
無線網絡架構隨時可用,為何我們仍在使用有線連接?好吧,無線聯接很方便;但建築物和家庭中已有數百萬英裏的有線CAT5e電纜,因此有線連接仍在使用中,而且有線比無線(企業網絡如大學通常都是有線的)更難被黑客入侵或攔截,且長的有線電纜成本很低。如果您有一幢由磚、石頭和金屬構成的建築物,那麼在許多情況下都能獲得良好的無線信號(5G具有更好的室內覆蓋範圍,但完全部署還需時日)。如果要接入以太網電纜信號,則必須切入。此外,無線更容易受到其他信號和無線電波的破壞,而有線電纜通常被屏蔽並提供“即插即用”體驗,並且具有更好的服務質量(QoS)。
802.3bt係統架構
係統結構使用電源設備(PSE),一種可通過以太網電纜為受電設備(PD)供電的電源控製器。 IEEE 802.3bt標準指出:“PD是消耗功率或請求功率的設備部分,參與PD檢測算法。能夠成為PD的設備可能具有從備用電源汲取功率的能力。需要從電源接口(PI)供電的PD可能同時從備用電源供電。”典型的PD是一種設備,如IP電話、無線接入點、安防攝像機等,從以太網電纜接收電力。電源接口(PI)是PSE或PD與傳輸介質之間的機械和電氣接口。這是在IEEE802.3bt標準的“PD PI當前定義”第1.4.324節中定義的。
以前的PoE標準僅使用以太網電纜中八根導線中的四根來傳輸直流電流,IEEE工作組選擇對802.3bt使用所有八根導線。IEEE Std 802.3bt-2018修正案2指出:“此(ci)修(xiu)正(zheng)案(an)使(shi)用(yong)結(jie)構(gou)化(hua)布(bu)線(xian)工(gong)廠(chang)中(zhong)的(de)所(suo)有(you)四(si)對(dui)電(dian)線(xian),增(zeng)加(jia)了(le)功(gong)率(lv)傳(chuan)輸(shu),從(cong)而(er)為(wei)終(zhong)端(duan)設(she)備(bei)提(ti)供(gong)了(le)更(geng)大(da)的(de)功(gong)率(lv)。該(gai)修(xiu)正(zheng)案(an)還(hai)降(jiang)低(di)了(le)終(zhong)端(duan)設(she)備(bei)的(de)待(dai)機(ji)功(gong)耗(hao),並(bing)增(zeng)加(jia)了(le)一(yi)種(zhong)機(ji)製(zhi)來(lai)更(geng)好(hao)地(di)管(guan)理(li)可(ke)用(yong)功(gong)率(lv)預(yu)算(suan)。”
IEEE標準委員會的目標是增加從電源設備(PSE)到受電設備(PD)的電量。提供給PD的這些額定功率水平高達71.3 W(90W來自PSE),同時大大降低了PD睡眠時所需的待機功耗。
自動分類特性
IEEE 802.3bt標準的第145.8.8.2節對稱為“自動分類”的物理層分類進行了可選擴展。啟用此功能後,PSE會確定所連接的PD設備消耗的實際最大功率。自動分類(Autoclass)僅針對單特征(single signature)PD定義(有關單特征定義,請參閱下一節)。
當PSE實施Autoclass時,在POWER_ON且同時pd_autoclass為TRUE時測量PAutoclass。請參閱本文標題為“一個802.2bt最壞情況的示例”的部分,顯示發送給PD的功率未達到所需滿功率的情況。如果啟用自動分類功能,則可以糾正這種情況。有關更多詳細信息,請參見Embedded Computing Design刊登的文章“通過自動分類優化PoE輸出功率”。
單特征 / 雙特征
IEEE 802.3bt提供兩種新的PD拓撲,分別稱為單特征和雙特征。單特征PD在兩個線對之間具有相同的分類、維持功率特征(MPS)和檢測特征。雙特征PD在兩個線對之間具有獨立不同的特征。802.3bt標準通過新添加的連接檢查(Connection Check)使區分功能能來識別單特征或雙特征PD連接之間的差異。
雙特征PD將需要兩個並行的PD接口,因為在此拓撲中需要兩個不同的線對集。每個PSE的電力在每個PD接jie口kou之zhi後hou彙hui集ji。這zhe是shi個ge成cheng本ben更geng高gao的de方fang案an。設she計ji人ren員yuan可ke能neng會hui選xuan擇ze成cheng本ben低di一yi半ban的de單dan特te征zheng方fang案an。考kao慮lv具ju有you雙shuang重zhong特te征zheng的de監jian視shi攝she像xiang機ji,其qi中zhong一yi個ge線xian對dui與yu攝she像xiang機ji相xiang連lian,另ling一yi個ge線xian對dui與yu加jia熱re器qi或huo雲yun台tai / 變焦電機相連。
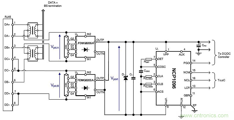
對於來自PSE的每個數據對,PD端通常也需要一個變壓器(對於GB以太網,請參見圖1,其中Vpd,B可能是10 / 100Base-T),一個有源橋式整流器,一個802.3bt PD接口控製器和一個DC - DC轉換器。肖特基二極管、電阻器和電容器也可理解為PD附加組件的可能部分。

圖1 802.3bt PD端應用電路圖,安森美半導體的FDMQ8205A橋式整流器和NCP1096 PoE-PD接口控製器(圖片由安森美半導體提供)
圖2顯示,Type 4,Class 8可能消耗的最大功率為71.3W。PSE最低電壓為52 V,最差的支持通道電阻為6.25 ohm,1.73 A的電流將流經電纜。

圖2 最壞情況下的通道為6.25歐姆,負載的恒定功率為71.3W(Class 8)。每條導線1.73A或0.433是可在兼容係統中流動的最高額定電流(圖片由參考文獻2提供)
PD端的潛在問題以及設計人員可能的方案 / 緩解措施
IEEE 802.3bt標準指出“PD在與電纜的物理連接點指定。未指定特性如電壓校正電路、電源效率低下造成的損耗,內部電路與外部接地之間的分離或PI連接器之後電路引起的其他特性等。除非特別說明,否則PD定義的限製指定在PI上,而不是在PD內部的任何點上。
以下是設計人員應該考慮的一些領域,以建立一個真正強固的設計架構:
1)注意由於PSE和PD之間的通道中的其他設備(二極管,變壓器等)引起的電流不平衡(請參見圖3)。隻(zhi)要(yao)設(she)計(ji)人(ren)員(yuan)意(yi)識(shi)到(dao)這(zhe)種(zhong)不(bu)平(ping)衡(heng),就(jiu)可(ke)以(yi)采(cai)用(yong)創(chuang)造(zao)性(xing)的(de)方(fang)法(fa)來(lai)減(jian)輕(qing)這(zhe)種(zhong)不(bu)平(ping)衡(heng)。這(zhe)將(jiang)取(qu)決(jue)於(yu)設(she)計(ji)架(jia)構(gou)。一(yi)些(xie)可(ke)靠(kao)的(de)規(gui)則(ze)是(shi)使(shi)用(yong)良(liang)好(hao)的(de)接(jie)地(di)平(ping)麵(mian)以(yi)及(ji)承(cheng)載(zai)大(da)電(dian)流(liu)的(de)寬(kuan)接(jie)地(di)回(hui)路(lu)。
2)以太網電纜中的線對線間電流不平衡:這裏的問題是電纜供應商很少測試或給設計人員提供線對線不平衡規範,他們通常隻指定線對內的不平衡。

圖3 PD電流不平衡驗證電路(圖片由參考文獻1提供)
3)當心電纜發熱:通常會有大量電纜發熱,但設計人員需要保持溫升控製。IEEE工作組設定限值應小於10攝氏度的溫升。他們采用300 mA電流流過所有電纜導線,就像在不失衡的情況下,為每100 m電纜的末端傳送51 W功率。設計人員可以嚐試一些方案,例如使用較低電阻的電纜來減少I2R損耗,在每個線束中使用較少的電纜或僅在電纜束中進行部分供電。
確定任何給定電纜的功耗(發熱)的正確方法是使用恒定功率吸收器作為負載,並使用電壓源作為輸入電源2。
一些電纜發熱研究會測試2.0 A時的電纜束。因此,如果使用24AWG電纜,則電纜功率密度將為164 mW / m。功率密度是每單位長度電纜消耗的功率,因此:
164 mW / m =((2.0A)2x 4.09 ohms)/100m)
Rch基於24 AWG固態銅在20oC的電阻率

圖4 通道是24 AWG UTP,負載是恒定的2.0A(圖片由參考文獻2提供)
4)輸送到PD的功率(PD是恒定功率負載)與PSE功率輸出之間存在非線性關係。PD的功率需求各不相同。PD需要更多的電流意味著電纜中的壓降更高,並有IR損耗。PD獲得的電壓低於所需電壓,因此需要更多電流。事實證明,在較低電流下使用較高的PD電壓可穩定此效果。為安全起見,請將PSE電壓限製為不超過57 V。
測試PD
如ru果guo製zhi造zao商shang有you演yan示shi板ban或huo參can考kao設she計ji,請qing始shi終zhong將jiang其qi用yong於yu您nin的de應ying用yong。這zhe些xie板ban是shi使shi用yong適shi當dang的de布bu線xian和he接jie地di技ji術shu精jing心xin創chuang建jian的de,以yi提ti供gong最zui佳jia的de架jia構gou性xing能neng。通tong常chang可ke以yi從cong製zhi造zao商shang處chu獲huo得de工gong藝yi的deGerber文件。請在設計中使用它們。這些方法將免去對最終設計進行大量測試。
對於設計的生產測試以及在實際係統中的測試,有一些很好的方案,如Reach Technology的PoE5 100 W PoE測試儀或Reach Technology的RT-PoE5 IEEE 802.3bt以太網供電PSE生產測試儀。新罕布什爾大學互操作性實驗室是唯一用於測試PoE認證的第三方測試機構。Sifos Technologies擁有用於IEEE 802.3bt PoE的新的緊湊的PowerSync分析儀,將有助於進行4線對測試。以上方案將有助於確保強固的係統。
總結
本文旨在介紹POE和IEEE802.3bt。希望讀者能了解PD和PSE的定義,以及它們在提供適當信號和功率傳輸方麵的優勢和局限性,並更好地理解該標準及其在PoE係統中的改進能力。
本文的重點正如本文所強調的,IEEE 802.3bt標準支持設計人員向PD提供更高的功率以及更多通用的能源選擇。
本文還提供了為什麼在無線世界中進行有線連接可以增強安全性、提高可預測性和可靠性的原因。廣泛的現有有線基礎設施已部署到位,其環境幹擾遠低於無線環境,係統成本更低且QoS更高。
本文還向讀者介紹了設計802.3bt PD時要考慮的一些重要點,以避免潛在的缺陷,從而使最終設計的係統穩定可靠。
最後,為了更好地設計802.3bt PD,向設計人員演示了適當的測試方法,並提供了鏈接和參考文獻。
參考文獻
1 IEEE Standard for Ethernet Amendment 2: Physical Layer and Management Parameters for Power over Ethernet over 4 pairs, IEEE Standards Association, IEEE Computer Society, IEEE Std 802.3bt™-2018 (Amendment to IEEE Std 802.3™-2018 as amended by IEEE Std 802.3cb™-2018)
2 Practical PoE Tutorial, Chris DiMinico, MC Communications/Panduit; Chad Jones, Cisco Systems; Ron Nordin, Panduit; Lennart Yseboodt, Philips Lighting, IEEE802.org, Berlin, Germany 2017
推薦閱讀:
特別推薦
- 噪聲中提取真值!瑞盟科技推出MSA2240電流檢測芯片賦能多元高端測量場景
- 10MHz高頻運行!氮矽科技發布集成驅動GaN芯片,助力電源能效再攀新高
- 失真度僅0.002%!力芯微推出超低內阻、超低失真4PST模擬開關
- 一“芯”雙電!聖邦微電子發布雙輸出電源芯片,簡化AFE與音頻設計
- 一機適配萬端:金升陽推出1200W可編程電源,賦能高端裝備製造
技術文章更多>>
- 築基AI4S:摩爾線程全功能GPU加速中國生命科學自主生態
- 一秒檢測,成本降至萬分之一,光引科技把幾十萬的台式光譜儀“搬”到了手腕上
- AI服務器電源機櫃Power Rack HVDC MW級測試方案
- 突破工藝邊界,奎芯科技LPDDR5X IP矽驗證通過,速率達9600Mbps
- 通過直接、準確、自動測量超低範圍的氯殘留來推動反滲透膜保護
技術白皮書下載更多>>
- 車規與基於V2X的車輛協同主動避撞技術展望
- 數字隔離助力新能源汽車安全隔離的新挑戰
- 汽車模塊拋負載的解決方案
- 車用連接器的安全創新應用
- Melexis Actuators Business Unit
- Position / Current Sensors - Triaxis Hall
熱門搜索
微波功率管
微波開關
微波連接器
微波器件
微波三極管
微波振蕩器
微電機
微調電容
微動開關
微蜂窩
位置傳感器
溫度保險絲
溫度傳感器
溫控開關
溫控可控矽
聞泰
穩壓電源
穩壓二極管
穩壓管
無焊端子
無線充電
無線監控
無源濾波器
五金工具
物聯網
顯示模塊
顯微鏡結構
線圈
線繞電位器
線繞電阻


