不穩定開關電源的診斷和穩定技巧
發布時間:2021-03-18 來源:Amir Ranjbar 責任編輯:wenwei
【導讀】不穩定的電源可能導致嚴重的係統問題,例如無源組件產生可聞噪聲、開關頻率意外抖動、負fu載zai瞬shun態tai事shi件jian期qi間jian輸shu出chu電dian壓ya極ji端duan振zhen蕩dang,以yi及ji半ban導dao體ti開kai關guan故gu障zhang等deng。盡jin管guan導dao致zhi不bu穩wen定ding的de原yuan因yin各ge不bu相xiang同tong,但dan在zai開kai關guan電dian源yuan中zhong,絕jue大da多duo數shu不bu穩wen定ding問wen題ti都dou源yuan於yu未wei調tiao整zheng的de補bu償chang網wang絡luo。本ben文wen將jiang提ti供gong指zhi南nan幫bang助zhu您nin確que定ding電dian源yuan不bu穩wen是shi否fou源yuan於yu未wei調tiao整zheng的de補bu償chang網wang絡luo,同tong時shi提ti供gong一yi些xie技ji巧qiao來lai提ti高gao其qi穩wen定ding性xing。
瞬態響應:電源穩定性的度量
開關電源的瞬態性能有兩個主要標準:帶寬(BW)和相位裕量(PM)。BW越高瞬態響應越快;另一方麵,PM越高穩定性也越好。要獲得良好的瞬態性能,就需要高BW和高PM。但是,BW和PM之間需要權衡,因為增加帶寬的技術通常會降低相位裕量,反之亦然。
圖1顯示了具有高BW和低PM的(de)電(dian)源(yuan)的(de)典(dian)型(xing)瞬(shun)態(tai)響(xiang)應(ying)。在(zai)發(fa)生(sheng)負(fu)載(zai)轉(zhuan)換(huan)時(shi),輸(shu)出(chu)電(dian)壓(ya)會(hui)經(jing)曆(li)幾(ji)次(ci)振(zhen)蕩(dang),然(ran)後(hou)穩(wen)定(ding)。測(ce)量(liang)負(fu)載(zai)轉(zhuan)換(huan)期(qi)間(jian)輸(shu)出(chu)電(dian)壓(ya)的(de)振(zhen)蕩(dang)次(ci)數(shu)是(shi)衡(heng)量(liang)電(dian)源(yuan)穩(wen)定(ding)性(xing)的(de)好(hao)方(fang)法(fa)。振(zhen)蕩(dang)次(ci)數(shu)與(yu)PM直接相關,因此與電源穩定性也直接相關。

圖1:電源的典型瞬態響應
開關穩壓器中的補償網絡
開關穩壓器常用的補償網絡有兩種:II型和III型。II型補償網絡采用零極點集來實現所需的BW和PM。為進一步改善穩壓器的瞬態響應,我們采用III型補償網絡。III型補償網絡增加了一個額外的零極點集,這將有助於實現更高的BW和/或更高的PM。圖2顯示了III型補償網絡原理圖。

圖2:III型補償網絡原理圖
本文將說明如何使用簡單的技術來穩定不穩定的電源。注意,僅當不穩定源是未調整的補償網絡時,這裏提到的技術才有效。
我們從補償網絡實現的角度出發,介紹兩種類型的開關穩壓器:具有外部補償網絡的開關穩壓器和具有內部補償網絡的開關穩壓器。圖3顯示了這兩種電源類型的典型應用電路。

a) 內部補償網絡

b) 外部補償網絡
圖3:電源中的兩種補償網絡類型
采用調節器來穩定不穩定的電源
如上所述,通過查看開關穩壓器對負載變化的瞬態響應,可以驗證其不穩定性。
圖1是一個不穩定電源的示例,當發生負載轉換時,電源的輸出電壓上出現了多次振蕩。圖4顯示了圖1電源的波特圖。在此示例中,BW為65kHz,而PM僅為16°。為獲得具有良好瞬態性能的電源,建議BW不超過開關頻率的10%,且PM大於60°。圖1電源的開關頻率為400kHz,帶寬限製為40kHz。
注意,在一些對噪聲敏感的應用中,帶寬必須進一步限製為小於開關頻率的5%。

圖4: 圖 1電源的波特圖
從圖4中可以看到,相位曲線(紅色)已經下降後,幅度曲線(藍色)才達到0dB。要獲得適當的PM和良好的穩定性,必須在相位曲線開始下降之前出現幅度曲線的0dB點。
下麵介紹的技術將能夠快速修複不穩定的開關電源,同時我們還提供一些方法檢查降低BW是否可以提高穩定性。如果穩定性隨BW的顯著降低而提高了,則可以確認不穩定的根源是未調整的補償網絡。
請注意,降低BW可以實現兩個目的來提高穩定性。首先,它會使控製回路變慢。較慢的控製回路可防止或限製輸出上的尖峰和/或振蕩。其次,降低BW可以增加PM,從而提高穩定性。
帶外部補償網絡的穩壓器
具有外部補償網絡的電源,其補償網絡位於COMP引腳處。在這種情況下,要快速查看輸出振蕩是否由未調整的補償網絡引起,可以在COMP引腳上接入一個大電容。該電容可以將一個低頻極點引入控製環路,從而極大地限製帶寬。電容越大,BW越低。圖5顯示了在COMP引腳上增加一個大電容的效果。該電容的典型範圍為100nF至1µF。

圖5:在COMP引腳上添加大電容的效果
具有內部補償網絡的穩壓器
對於具有內部補償網絡的穩壓器,COMP引腳不可用。因此,必須使用外部調節器來減小BW並提高穩定性。而限製帶寬的最有效方法是在反饋引腳上串聯一個電阻(稱為FB串聯電阻)。
圖6顯示了添加FB串聯電阻之後的效果。該電阻將幅度曲線下移,而對相位曲線的影響很小。因此,它有效地限製了帶寬,並提高了電源的穩定性。FB串聯電阻越大,BW降低得越多。典型的FB串聯電阻範圍應在5kΩ至100kΩ之間。

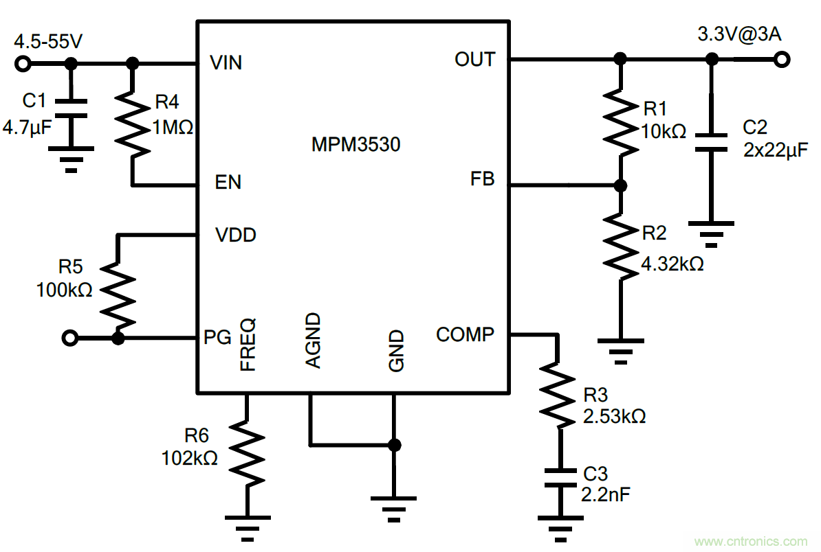
不穩定電源排障建議技術的驗證 此示例中我們使用了兩款MPS產品。其中,MPM3530是一款具有外部補償網絡的55V / 3A降壓電源模塊,圖8(a)為其典型應用示意圖;MPQ4420是一款具內部補償網絡的36V / 2A同步降壓穩壓器,圖8(b)為其典型應用示意圖。

a) MPM3530典型應用示意圖

b) MPQ4420典型應用示意圖
圖8: 典型應用示意圖示例
我們通過MPM3530來展示在COMP引腳上添加大電容的有效性。在此示例中,補償網絡組件的選擇使穩壓器變得不穩定,具體為將圖8(a)中的R3從2.53kΩ增加到16kΩ,穩壓器變得不穩定。圖9顯示了MPM3530的瞬態響應及其波特圖。輸出上的大量振蕩顯示出較低的穩定性,波特圖上僅2°的小PM也證實了其低穩定性。

圖9:未調整補償網絡時,MPM3530的瞬態響應和波特圖
圖10顯示了在COMP引腳上添加1µF電容後瞬態響應的變化。輸出端的高振蕩得到抑製,意味著穩定性得到了改善。波特圖顯示出BW如願顯著降低,而BW降低導致PM大幅增加,從而提高了穩定性。
然而,其穩定性的提高是以響應變慢為代價的,輸出電壓的穩定時長從300µs大幅增加到了2ms。而且還要注意,由於對負載變化的響應變慢,最大電壓下衝增加至700mV,而圖9中僅為15mV。

圖10:在MPM3530的COMP引腳上添加大電容對穩定性的改善
如圖8(b)所示,COMP引腳在具有內部補償網絡的穩壓器(例如MPQ4420)中不可用。圖11顯示了在沒有任何FB串聯電阻的條件下, MPQ4420’s的瞬態響應(例如,圖8(a)中的R3設置為0Ω)。負載轉換期間輸出電壓的高振蕩表明了較低的穩定性。從波特圖中可以看到,BW為72kHz,而PM僅為11°。由於 MPQ4420’s默認開關頻率為410kHz,因此BW必須限製在41kHz以下。

圖11:沒有FB串聯電阻時,MPQ4420的瞬態響應和波特圖
圖12顯示出,將R3從0Ω改為51kΩ,如何顯著降低了瞬態響應期間的振蕩。不出所料,引入FB串聯電阻會下移幅度曲線,這意味著較低的BW和較高的PM。在這種情況下,帶寬變為21kHz,而PM從11°改善為43.5°。

圖12:連接FB串聯電阻時,MPQ4420的瞬態響應和波特圖
電源瞬態響應的進一步改善
盡管圖12所示的輸出具有較高的穩定性和更少的振蕩,但PM仍低於60°的目標。進一步降低帶寬不會對PM有任何額外的提升,並且會進一步降低響應時間。如前所述,較低的BW也會增加電壓下衝的幅度。
我們可以使用一個附加調節器來改善PM,而不用犧牲BW造成穩壓器響應速度降低。這種解決方案即采用前饋電容器(CFF)。
II型內部補償網絡不提供任何相位提升。如果需要提升相位,則在反饋網絡上添加CFF(見圖13)。CFF可以向補償網絡添加另一個零點,可以在不降低帶寬的情況下提高PM。實際上,如果正確選擇電容,則可以提高PM,同時也提高BW以實現更快的瞬態響應。

圖13:帶前饋電容的MPQ4420原理圖
圖14顯示了具有19kΩFB串聯電阻和220pF CFF的MPQ4420瞬態響應和波特圖。如圖所示,帶寬增加至40kHz,恰好是開關頻率的10%;而PM達到78°,也符合PM> 60°的目標。

圖14:具有FB串聯電阻和CFF的MPQ4420瞬態性能
如圖14所示,輸出電壓隻有一個下衝,這證明該器件具有良好的穩定性。而且,響應時間縮短至約60µs,下衝電壓也降至僅8mV。
結論
本ben文wen探tan討tao的de快kuai速su技ji巧qiao可ke以yi診zhen斷duan和he解jie決jue開kai關guan電dian源yuan中zhong的de不bu穩wen定ding問wen題ti。針zhen對dui具ju有you內nei部bu補bu償chang網wang絡luo的de穩wen壓ya器qi和he具ju有you外wai部bu補bu償chang網wang絡luo的de穩wen壓ya器qi,提ti出chu了le不bu同tong的de穩wen定ding技ji術shu。通tong過guo將jiang所suo建jian議yi的de技ji術shu應ying用yong於yuMPS的MPM3530和MPQ4420。
免責聲明:本文為轉載文章,轉載此文目的在於傳遞更多信息,版權歸原作者所有。本文所用視頻、圖片、文字如涉及作品版權問題,請聯係小編進行處理。
推薦閱讀:
特別推薦
- 噪聲中提取真值!瑞盟科技推出MSA2240電流檢測芯片賦能多元高端測量場景
- 10MHz高頻運行!氮矽科技發布集成驅動GaN芯片,助力電源能效再攀新高
- 失真度僅0.002%!力芯微推出超低內阻、超低失真4PST模擬開關
- 一“芯”雙電!聖邦微電子發布雙輸出電源芯片,簡化AFE與音頻設計
- 一機適配萬端:金升陽推出1200W可編程電源,賦能高端裝備製造
技術文章更多>>
- 從機械執行到智能互動:移遠Q-Robotbox助力具身智能加速落地
- 品英Pickering將亮相2026航空電子國際論壇,展示航電與電池測試前沿方案
- 模擬芯片設計師的噩夢:晶體管差1毫伏就廢了,溫度升1度特性全飄
- 3A大電流僅需3x1.6mm?意法半導體DCP3603重新定義電源設計
- 芯科科技Tech Talks與藍牙亞洲大會聯動,線上線下賦能物聯網創新
技術白皮書下載更多>>
- 車規與基於V2X的車輛協同主動避撞技術展望
- 數字隔離助力新能源汽車安全隔離的新挑戰
- 汽車模塊拋負載的解決方案
- 車用連接器的安全創新應用
- Melexis Actuators Business Unit
- Position / Current Sensors - Triaxis Hall
熱門搜索





