兩相雙極步進電機的驅動(1)
發布時間:2021-07-06 責任編輯:wenwei
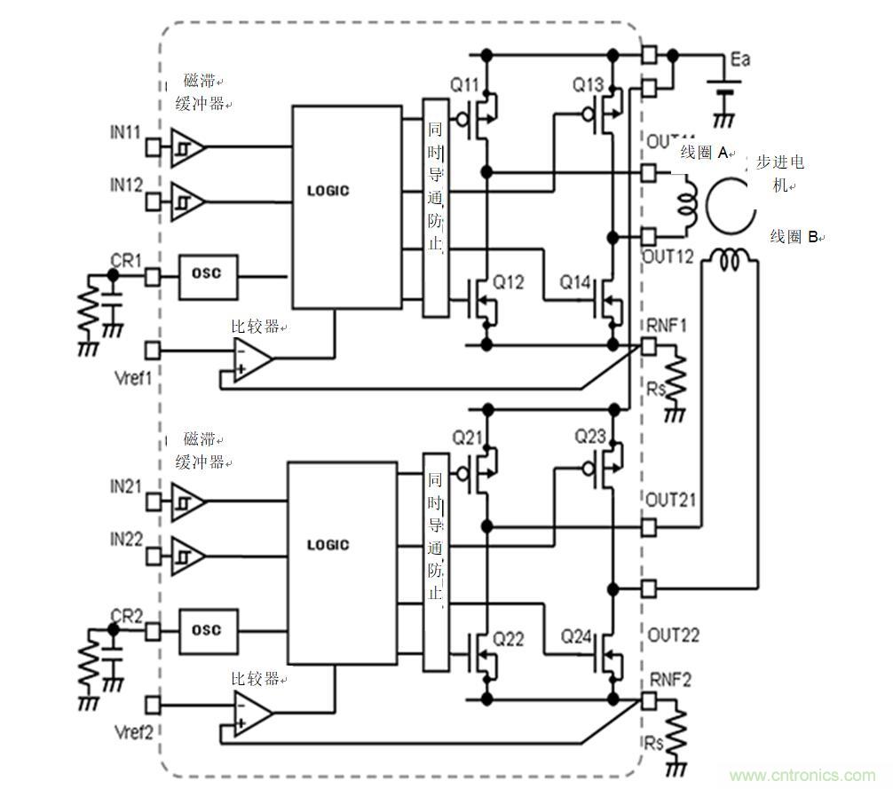
【導讀】可使用雙通道的H橋驅動電路來驅動兩相雙極步進電機。該框圖是通過PWM工作進行恒流驅動的電路示例,其工作原理基本上與使用PWM輸出方式驅動有刷直流電機相同。
兩相雙極步進電機的驅動:驅動電路
先來看兩相雙極驅動電路的基本框圖示例。

可使用雙通道的H橋驅動電路來驅動兩相雙極步進電機。該框圖是通過PWM工作進行恒流驅動的電路示例,其工作原理基本上與使用PWM輸出方式驅動有刷直流電機相同。
電機電流衰減時的電流再生模式包括Slow Decay(慢速衰減)和Fast Decay(快速衰減)。在有的模式下,電流的跟隨性可能會降低,或者可能會引起振動或噪聲。針對這種問題,還有一種具有Mix Decay(混合衰減)功能的驅動器,可以從外部調節Slow Decay和Fast Decay的比例。關於電流再生模式,計劃在“其2”中進行說明。
下麵是兩相雙極步進電機驅動的2相勵磁(Slow Decay時)、1-2相勵磁(兩相時全轉矩,Slow Decay時)、1-2相勵磁(兩相時轉矩=單相時轉矩,Slow Decay時)、1/4步勵磁(Slow Decay時)的波形圖。要確認的要點是輸入信號INxx、輸出電壓OUTxx、各輸出電流以及步數之間的關係。在1/4步這種情況下,由於可以使步距更精細,電流的變化也比較緩和,故可以使電機平穩地旋轉。




下一篇將介紹兩相雙極步進電機驅動中的電流再生模式、SLOW DECAY、FAST DECAY以及MIX DECAY。
關鍵要點:
・可使用雙通道的H橋驅動電路來驅動兩相雙極步進電機。
・兩相雙極步進電機驅動的電流再生模式包括Slow Decay、Fast Decay及Mix Decay。
免責聲明:本文為轉載文章,轉載此文目的在於傳遞更多信息,版權歸原作者所有。本文所用視頻、圖片、文字如涉及作品版權問題,請聯係小編進行處理。
推薦閱讀:
特別推薦
- 噪聲中提取真值!瑞盟科技推出MSA2240電流檢測芯片賦能多元高端測量場景
- 10MHz高頻運行!氮矽科技發布集成驅動GaN芯片,助力電源能效再攀新高
- 失真度僅0.002%!力芯微推出超低內阻、超低失真4PST模擬開關
- 一“芯”雙電!聖邦微電子發布雙輸出電源芯片,簡化AFE與音頻設計
- 一機適配萬端:金升陽推出1200W可編程電源,賦能高端裝備製造
技術文章更多>>
- 從機械執行到智能互動:移遠Q-Robotbox助力具身智能加速落地
- 品英Pickering將亮相2026航空電子國際論壇,展示航電與電池測試前沿方案
- 模擬芯片設計師的噩夢:晶體管差1毫伏就廢了,溫度升1度特性全飄
- 3A大電流僅需3x1.6mm?意法半導體DCP3603重新定義電源設計
- 芯科科技Tech Talks與藍牙亞洲大會聯動,線上線下賦能物聯網創新
技術白皮書下載更多>>
- 車規與基於V2X的車輛協同主動避撞技術展望
- 數字隔離助力新能源汽車安全隔離的新挑戰
- 汽車模塊拋負載的解決方案
- 車用連接器的安全創新應用
- Melexis Actuators Business Unit
- Position / Current Sensors - Triaxis Hall
熱門搜索
按鈕開關
白色家電
保護器件
保險絲管
北鬥定位
北高智
貝能科技
背板連接器
背光器件
編碼器型號
便攜產品
便攜醫療
變容二極管
變壓器
檳城電子
並網
撥動開關
玻璃釉電容
剝線機
薄膜電容
薄膜電阻
薄膜開關
捕魚器
步進電機
測力傳感器
測試測量
測試設備
拆解
場效應管
超霸科技



