UCC21520在LLC電路中的應用
發布時間:2021-08-10 責任編輯:wenwei
【導讀】LLC電路拓撲因其可以實現變壓器原邊開關管的ZVS(Zero voltage switch)開通,變壓器副邊二極管的ZCS(Zero Current switch)關斷,成為高效率高功率密度需求下的主要DC/DC拓撲,受到廣大工程師的青睞。但是實際應用中怎麼去驅動LLC的開關管呢?以全橋LLC為例,上開關管與下開關管不共地,因此我們需要隔離驅動上開關管。實際操作過程中,我們常采用兩種做法,第一種方法使用UCC27712zheyileibanqiaoshiqudonglaiqudongyigebanqiao,dierzhongfangfashiyonggeliqudongjiagelidianyuanlaiqudongbanqiaodeshangguan。weilefangzhigonglvdiduikongzhidideganrao,muqiandierzhonggeliqudongfangandeshiyongyuelaiyuepubian。
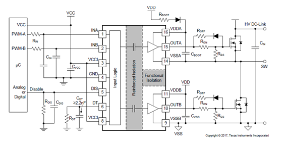
UCC21520是一款隔離式雙通道柵極驅動器,可以提供4A sink電流,6A source電流,可以支持很高的開關頻率並有較高的隔離強度,常被用來驅動MOSFET,IGBT等。此芯片的驅動部分與控製部分之間隔離,內部兩個驅動通道之間也隔離。所以工程師常用輔助電源分別產生三路隔離電源給全橋LLCdesigekaiguanguanzuopianzhidianyuan。muqianweilejiangdidianludefuzaxing,gongchengshikaishichangshiyongleisibanqiaoqudongdianludezijufangshilaishiyongzhezhongxinpiancongershengdiaolianggegelidianyuan(圖1)。

圖1
下麵我們來分析下自舉電路的原理,當下管開通時,VSSA被拉到GND, VDD會通過二極管和Rboot給CBoot充電,當下管關斷時,VSSA電壓上升,二極管擋住Cboot反向泄放通路,並承受高反向電壓,VDDA作為上管的偏置電源為上管驅動提供能量。在開機階段,VDDA上並沒有電壓,而VDD已經存在,所以開始的幾個周期下管一直存在驅動,而上管並沒有驅動之後驅動慢慢變大,就有可能導致LLC變換器工作在不正常的狀態。現象如圖2。

圖2
針對這一問題,有如下改進方法可以實施:
1. 使用UVLO更低的UCC21520A代替UCC21520,從而更早的產生驅動。
2. Cboot電容不宜選太大,具體設計可以根據datasheet裏的說明。
3. 可以在上電之前先打開下管完成Cboot的充電,如圖3所示。
4. 因為這一過程發生在啟動階段,電流並不大,設計諧振參數時適當加大諧振電感的值也可以消除影響。

圖3
工程師多用改進措施二,四加實測的方法檢驗影響,均沒有發現問題,目前采用這種自舉方式在LLC電路中使用UCC21520的方法已經被廣泛應用於通信電源和車載充電機等場合。
免責聲明:本文為轉載文章,轉載此文目的在於傳遞更多信息,版權歸原作者所有。本文所用視頻、圖片、文字如涉及作品版權問題,請聯係小編進行處理。
推薦閱讀:
特別推薦
- 噪聲中提取真值!瑞盟科技推出MSA2240電流檢測芯片賦能多元高端測量場景
- 10MHz高頻運行!氮矽科技發布集成驅動GaN芯片,助力電源能效再攀新高
- 失真度僅0.002%!力芯微推出超低內阻、超低失真4PST模擬開關
- 一“芯”雙電!聖邦微電子發布雙輸出電源芯片,簡化AFE與音頻設計
- 一機適配萬端:金升陽推出1200W可編程電源,賦能高端裝備製造
技術文章更多>>
- 從機械執行到智能互動:移遠Q-Robotbox助力具身智能加速落地
- 品英Pickering將亮相2026航空電子國際論壇,展示航電與電池測試前沿方案
- 模擬芯片設計師的噩夢:晶體管差1毫伏就廢了,溫度升1度特性全飄
- 3A大電流僅需3x1.6mm?意法半導體DCP3603重新定義電源設計
- 芯科科技Tech Talks與藍牙亞洲大會聯動,線上線下賦能物聯網創新
技術白皮書下載更多>>
- 車規與基於V2X的車輛協同主動避撞技術展望
- 數字隔離助力新能源汽車安全隔離的新挑戰
- 汽車模塊拋負載的解決方案
- 車用連接器的安全創新應用
- Melexis Actuators Business Unit
- Position / Current Sensors - Triaxis Hall
熱門搜索
按鈕開關
白色家電
保護器件
保險絲管
北鬥定位
北高智
貝能科技
背板連接器
背光器件
編碼器型號
便攜產品
便攜醫療
變容二極管
變壓器
檳城電子
並網
撥動開關
玻璃釉電容
剝線機
薄膜電容
薄膜電阻
薄膜開關
捕魚器
步進電機
測力傳感器
測試測量
測試設備
拆解
場效應管
超霸科技



