與微控製器完全隔離地控製輸出模塊
發布時間:2022-11-25 責任編輯:lina
【導讀】無論是在建築物中還是在生產車間,如今到處都需要可編程控製器來調節各種過程、機器和係統。這涉及設備所連接的可編程邏輯控製器(PLC)或分布式控製係統(DCS)模塊。為了控製這些設備,PLC 和 DCS 模塊通常具有具有電流輸出、電壓輸出或兩者組合的輸出模塊。
無論是在建築物中還是在生產車間,如今到處都需要可編程控製器來調節各種過程、機器和係統。這涉及設備所連接的可編程邏輯控製器(PLC)或分布式控製係統(DCS)模塊。為了控製這些設備,PLC 和 DCS 模塊通常具有具有電流輸出、電壓輸出或兩者組合的輸出模塊。工業控製模塊涵蓋 ±5 V、±10 V、0 V 至 5 V、0 V 至 10 V、4 mA 至 20 mA 和 0 mA 至 20 mA 的標準模擬輸出電壓和電流範圍。特別是在工業領域,通常需要對微控製器和輸出外設進行電氣隔離。
經(jing)典(dian)解(jie)決(jue)方(fang)案(an)提(ti)供(gong)分(fen)立(li)設(she)計(ji),將(jiang)來(lai)自(zi)微(wei)控(kong)製(zhi)器(qi)的(de)數(shu)字(zi)信(xin)號(hao)轉(zhuan)換(huan)為(wei)模(mo)擬(ni)信(xin)號(hao),或(huo)提(ti)供(gong)不(bu)同(tong)的(de)模(mo)擬(ni)輸(shu)出(chu),並(bing)實(shi)現(xian)電(dian)流(liu)隔(ge)離(li)。然(ran)而(er),與(yu)集(ji)成(cheng)解(jie)決(jue)方(fang)案(an)相(xiang)比(bi),分(fen)立(li)式(shi)設(she)計(ji)表(biao)現(xian)出(chu)許(xu)多(duo)缺(que)點(dian)。例(li)如(ru),大(da)量(liang)元(yuan)件(jian)會(hui)導(dao)致(zhi)係(xi)統(tong)複(fu)雜(za)性(xing)高(gao)、電路板尺寸大、成本高。短路能力甚至故障診斷等附加特性突出了這些缺點。
更好的解決方案是在單個芯片上集成盡可能多的功能,例如與Inc.(ADI)所做的那樣。除了數模轉換外,它還提供完全集成的可編程電流源和可編程電壓輸出,從而滿足工業過程控製應用的要求。
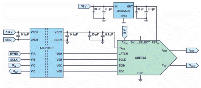
圖1所示為對輸出模塊的模擬輸出級進行完全隔離控製的示例電路。它特別適用於需要 4 mA 至 20 mA 標準電流輸出和單極性或雙極性輸出電壓範圍的過程控製應用中的 PLC 和 DCS 模塊。本電路基於ADI公司的高精度16位DACAD5422和ADuM1401四通道數字隔離模塊。
16位DAC的輸出可通過串行外設接口(SPI)進行配置。該模塊還具有集成的診斷功能,可用於工業環境。微控製器和DAC之間所需的絕緣電阻由隔離模塊提供,隔離模塊的四個通道用於與DAC的SPI連接:三個通道(鎖存器、SCLK和SDIN)發送數據,第四個通道(SDO)接收數據。
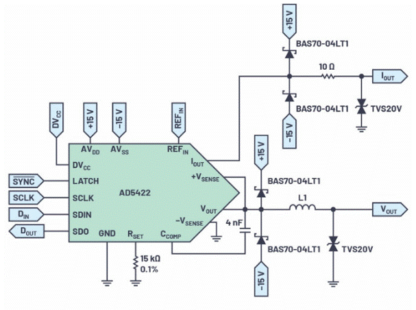
特別是在工業應用中,必須提供耐高幹擾電壓的魯棒輸出。IEC 61000等標準規定了魯棒性要求,例如,該標準規定了電磁兼容性(EMC)方麵的要求。為了符合這些標準,必須在輸出端安裝額外的外部保護電路。保護電路的一種可能性如圖2所示。

圖1.使用AD5422和ADuM1401對模擬輸出級進行隔離控製的簡化示例電路。

圖2.AD5422輸出符合IEC 61000標準的保護電路。
電流輸出(I外) 可以在 4 mA 至 20 mA 或 0 mA 至 20 mA 範圍內選擇性編程。電壓輸出通過單獨的V提供外引腳,可配置為 0 V 至 5 V、0 V 至 10 V、±5 V 或 ±10 V 的電壓範圍。所有電壓範圍的超量程為10%。兩個模擬輸出均具有短路和開路保護,可驅動高達1 μF的容性負載和高達50 mH的感性負載。
DAC需要一個模擬電源(AVDD)範圍為 10.8 V 至 40 V。對於數字電源電壓(DV抄送),需要 2.7 V 至 5.5 V。或者,DV抄送可用作係統中其他元件的電源引腳或上拉電阻的端接。為此,DV抄送_SELECT引腳應浮動,內部4.5 V LDO穩壓器電壓應施加到DV抄送針。最大可用電源電流為5 mA。在所示電路中,DV抄送用於為ADuM1401的電氣隔離側供電。
使用ADR4550外部基準電壓從16位DAC獲得高精度轉換結果。這是一款高精度、低功耗、低噪聲基準電壓源,最大初始精度為0.02%,具有出色的溫度穩定性和低輸出噪聲。此處所示的電路特別適用於提供電流和電壓輸出的PLC或DCS模塊的輸出模塊,並且必須符合IEC 61000等EMC標準。
(作者:Thomas Brand)
免責聲明:本文為轉載文章,轉載此文目的在於傳遞更多信息,版權歸原作者所有。本文所用視頻、圖片、文字如涉及作品版權問題,請聯係小編進行處理。
推薦閱讀:
艾邁斯歐司朗推出全球合作夥伴網絡計劃,激勵創新並加速客戶設計進程
- 噪聲中提取真值!瑞盟科技推出MSA2240電流檢測芯片賦能多元高端測量場景
- 10MHz高頻運行!氮矽科技發布集成驅動GaN芯片,助力電源能效再攀新高
- 失真度僅0.002%!力芯微推出超低內阻、超低失真4PST模擬開關
- 一“芯”雙電!聖邦微電子發布雙輸出電源芯片,簡化AFE與音頻設計
- 一機適配萬端:金升陽推出1200W可編程電源,賦能高端裝備製造
- 從機械執行到智能互動:移遠Q-Robotbox助力具身智能加速落地
- 品英Pickering將亮相2026航空電子國際論壇,展示航電與電池測試前沿方案
- 模擬芯片設計師的噩夢:晶體管差1毫伏就廢了,溫度升1度特性全飄
- 3A大電流僅需3x1.6mm?意法半導體DCP3603重新定義電源設計
- 芯科科技Tech Talks與藍牙亞洲大會聯動,線上線下賦能物聯網創新
- 車規與基於V2X的車輛協同主動避撞技術展望
- 數字隔離助力新能源汽車安全隔離的新挑戰
- 汽車模塊拋負載的解決方案
- 車用連接器的安全創新應用
- Melexis Actuators Business Unit
- Position / Current Sensors - Triaxis Hall



