用開關穩壓器設計您自己的DC-DC轉換器
發布時間:2023-06-20 責任編輯:lina
【導讀】通(tong)過(guo)使(shi)用(yong)開(kai)關(guan)穩(wen)壓(ya)器(qi),可(ke)以(yi)顯(xian)著(zhu)抑(yi)製(zhi)電(dian)路(lu)的(de)發(fa)熱(re)量(liang),不(bu)僅(jin)更(geng)節(jie)能(neng),還(hai)可(ke)以(yi)減(jian)小(xiao)散(san)熱(re)器(qi)尺(chi)寸(cun),從(cong)而(er)能(neng)夠(gou)減(jian)小(xiao)電(dian)路(lu)規(gui)模(mo)並(bing)設(she)計(ji)出(chu)低(di)發(fa)熱(re)的(de)電(dian)源(yuan)電(dian)路(lu)。
通(tong)過(guo)使(shi)用(yong)開(kai)關(guan)穩(wen)壓(ya)器(qi),可(ke)以(yi)顯(xian)著(zhu)抑(yi)製(zhi)電(dian)路(lu)的(de)發(fa)熱(re)量(liang),不(bu)僅(jin)更(geng)節(jie)能(neng),還(hai)可(ke)以(yi)減(jian)小(xiao)散(san)熱(re)器(qi)尺(chi)寸(cun),從(cong)而(er)能(neng)夠(gou)減(jian)小(xiao)電(dian)路(lu)規(gui)模(mo)並(bing)設(she)計(ji)出(chu)低(di)發(fa)熱(re)的(de)電(dian)源(yuan)電(dian)路(lu)。
用開關穩壓器製作DC-DC轉換器
開關穩壓器IC是一種從一定的直流電壓中獲得所需電壓值的電源IC,用於控製開關式的DC-DC轉換器。
還有一種方法是通過使用了齊納二極管或三端穩壓器等器件的電路從高電壓產生所需電壓(降壓),但如果需要幾安培的大電流,就需要通過開關穩壓器來降壓了。
比預期更易用的開關穩壓器IC
這次使用的開關穩壓器IC ROHM BD9E301。表麵貼裝型SOP8封裝,但也可通過轉換板在萬用板上使用。
開關穩壓器的優點
在電源電路中使用開關穩壓器的好處是“效率高”。使用開關穩壓器時需要一些外置器件才能使用。與三端穩壓器不同,它僅憑IC和電容器是無法工作的,這部分因素可能會給人一種難以下手的印象。
知道開關式穩壓器工作原理的人,可能會因為“必須附上振蕩器和線圈之類的器件才能用,對吧?”這種先入為主的偏見而不太喜歡開關穩壓器。其實,由於最近的開關IC中內置了大部分功能,因此所需的外置元器件很少,電路設計已經越來越容易了,不需要花費太多的時間和精力。
雖然用來降低電壓的降壓電路方式有很多種,但使用開關穩壓器的方式可以實現高達80%~95%的轉換效率。其他還有使用三端穩壓器的方式,但效率通常隻有50%yixia,gonghaolangfeiyanzhong,erqiefareliangfeichangda。xuyaojiangjiaodafuzailianjiedaojiangyadianlushi,keyitongguoshiyongkaiguanwenyaqilaichuangjianfareliangshaodejienengxingdianlu。
創建DC-DC轉換器電路
現在,我們要使用開關穩壓器IC製作DC-DC轉換器了。
這次,我們將使用一款從12V電源的輸入可以輸出5V/2A的DC-DC轉換器。這個輸出規格的話,可以驅動USB設備,因此,還可以讓您的自製設備具備USB充電器功能。
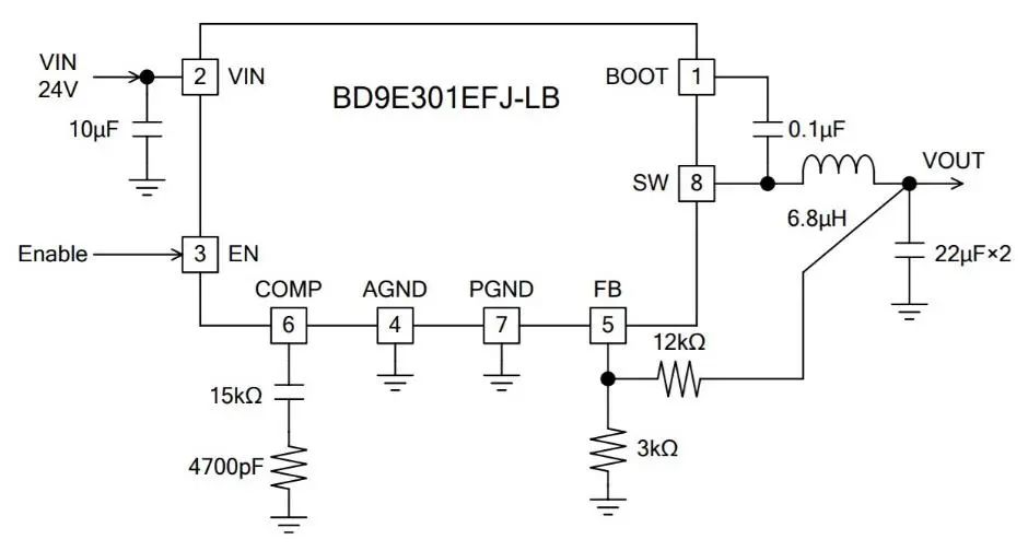
開關穩壓器IC使用ROHM的BD9E301。該IC內置有FET,支持最大2.5A的輸出,輸入電壓範圍寬(7~36V),具有可通過外置電阻自由調整輸出電壓的功能。
BD9E301的技術規格書。開關穩壓器的技術規格書中提供了電路設計示例,可以參考示例創建電路。
出處:7.0V~36V 輸入、2.5A 內置MOSFET 1ch 同步整流降壓DC-DC轉換器 – BD9E301EFJ-LB(E2) | ROHM Co., Ltd.
zaikaiguanwenyaqidejishuguigeshuzhong,chulejibenguigewai,haitigongledianlushejishilihetuanbujushilidengneirong,yinciwomenjiangcankaojishuguigeshujinxingdianlusheji。
將開關穩壓器IC裝在轉換板上之後安裝在萬用板上的樣子。
由於BD9E301是表麵貼裝型IC,所suo以yi需xu要yao通tong過guo轉zhuan換huan板ban安an裝zhuang在zai萬wan用yong板ban上shang。使shi用yong轉zhuan換huan板ban的de話hua,可ke能neng會hui因yin散san熱re量liang不bu足zu而er導dao致zhi故gu障zhang,所suo以yi在zai使shi用yong轉zhuan換huan板ban時shi要yao注zhu意yi電dian流liu量liang和he發fa熱re量liang。
我們根據技術規格書中的應用電路,將電子器件焊接到電路板上。由於輸出電壓由R1和R2的分壓電阻之比決定,因此我們將R1設置為12kΩ,將R2設置為3kΩ,其他部件使用與技術規格書中相同的元器件。
由於開關電源是在高頻下反複ON/OFF的電路,因此應盡可能將元器件安裝在靠近ICdeweizhi,yimianbuxianjulibianchang。congmouzhongyiyishangjiang,kaiguanwenyaqidebujushixuyaogewaiyongxindexiangmuzhiyi。youyujishuguigeshushangyetigonglejibendebujushuoming,suoyiwomenjiangcankaoqizhongdeyuanqijianbuzhifanganlaichuangjiandianlu。
完成的DC-DC轉換器的背麵。在表麵上安裝了DIP器件,在焊接麵上安裝了線圈。要實際安裝的元器件很少,隻需要電阻器、幾個電容器和1個線圈即可使用開關穩壓器製作DC-DC轉換器。
當將12V電壓施加到完成的電路時,輸出了5V電壓。由於輸出電壓是通過反饋來維持穩定的,因此即使外部電壓波動,也能始終輸出5V。這個開關穩壓器IC可輸出高達(電源電壓 x 0.7V)的電壓,因此理論上即使電壓降至7.2V也能工作。
我們已經創建了一個5V/2A的電源電路,現在,讓我們將USB引腳連接到輸出部分,以便為USB設備供電。
如果您將USB引腳連接到自製的5V DC-DC轉換器,也可以為USB設備充電。照片中正在為iPad充電。發熱量出乎意料地小,可以穩定充電。
按照這種方式,即使用開關IC,也能輕鬆製作出5V輸出的電源電路。在製作電路時,作為附加功能增加USB充電功能可能會很有趣。
要想將開關電源做成產品推出,還會涉及到很多問題,比如PCB布局和是否符合EMI(電磁幹擾)相關法規。在這裏希望大家了解的是,使用開關穩壓器IC可以輕鬆完成電路設計這部分。
創建DC-DC轉換器電路
前麵也提到過,最近的開關IC由於外置元器件少,電路設計材料也豐富,因此使用它們可以輕鬆地創建開關方式的降壓電路。
在實際的電源電路設計中,您是否為不知道該用開關穩壓器好還是用三端穩壓器好而煩惱過呢?
開關穩壓器的魅力在於其效率高,但在某些電路應用中,這項優勢可能無法充分發揮出來。例如,在僅使用微控製器和幾個LED的、電流僅幾十mA的電路中,即使提高效率,也沒有太大的實用價值。
此外,開關式電源的效率會隨著負載電流的減小而降低,相反地,三端穩壓器的效率則較好,此時開關穩壓器所需元器件數量多、噪聲紋波大等缺點就顯得比較突出了。在這種情況下,從整體成本上看,使用三端穩壓器更具優勢。
總體而言,不要簡單地認為“開關穩壓器效率高所以更好!”而選擇它,而是要從功耗和電路尺寸等各方麵因素綜合考慮來選擇合適的方式,這一點很重要。
總結
當聽到“開關穩壓器”這個詞時,首先讓人想到的可能是“難以操作”,但實際用它試試看時,您會發現其實並不像想象中的那麼麻煩,稍加努力就可以創建出高效的電源電路。
如果您能夠玩轉開關穩壓器,除了降壓之外,還可以自由自在地操作電路的電壓(比如升壓、反相、升降壓等),這會讓您的電路設計範圍更寬更廣。
開關電源設計中的真正難點在於決定元器件配置的圖案布局,以及符合各國法規的EMI對策。其實如果隻是試製級別的話,很容易就可以做出來。因此,在電子作品製作中,開關穩壓器不失為一個不錯的選擇。
這次我們使用的是表麵貼裝型開關穩壓器IC,其實還有可直接用於萬用板的DIP型IC和內置有線圈的開關穩壓器等產品,因此,開關IC在電子製作中已經變得越來越方便使用了。此外,在最新的產品中,還包括輸出電流高達7A~8A且內置FET的產品類型。
對於正在用三端穩壓器和大型散熱器製作電源電路的人,或者正在通過連接DC-DC轉換器模塊製作小物件的人而言,挑戰使用開關穩壓器IC進行電路設計,不失為一個不錯的嚐試。
開關穩壓器和線性穩壓器的區別。兩種穩壓器各有利弊,所以要物善其用,根據具體情況區分選用。三端穩壓器屬於線性穩壓器。
(文章來源:羅姆半導體集團)
免責聲明:本文為轉載文章,轉載此文目的在於傳遞更多信息,版權歸原作者所有。本文所用視頻、圖片、文字如涉及作品版權問題,請聯係小編進行處理。
推薦閱讀:
- 噪聲中提取真值!瑞盟科技推出MSA2240電流檢測芯片賦能多元高端測量場景
- 10MHz高頻運行!氮矽科技發布集成驅動GaN芯片,助力電源能效再攀新高
- 失真度僅0.002%!力芯微推出超低內阻、超低失真4PST模擬開關
- 一“芯”雙電!聖邦微電子發布雙輸出電源芯片,簡化AFE與音頻設計
- 一機適配萬端:金升陽推出1200W可編程電源,賦能高端裝備製造
- 一秒檢測,成本降至萬分之一,光引科技把幾十萬的台式光譜儀“搬”到了手腕上
- AI服務器電源機櫃Power Rack HVDC MW級測試方案
- 突破工藝邊界,奎芯科技LPDDR5X IP矽驗證通過,速率達9600Mbps
- 通過直接、準確、自動測量超低範圍的氯殘留來推動反滲透膜保護
- 從技術研發到規模量產:恩智浦第三代成像雷達平台,賦能下一代自動駕駛!
- 車規與基於V2X的車輛協同主動避撞技術展望
- 數字隔離助力新能源汽車安全隔離的新挑戰
- 汽車模塊拋負載的解決方案
- 車用連接器的安全創新應用
- Melexis Actuators Business Unit
- Position / Current Sensors - Triaxis Hall





