電路解讀:智能藍牙虛擬示波器整體係統電路設計
發布時間:2014-12-05 責任編輯:echolady
【導讀】示波器degongnengshizhakangezhongdianyaboxing。pingshiyongdaodeshiboqiyangshiputong,tijida,guanjianshimeiyoudianqigeli,caozuoguochengzhongrongyifashengchudian。danshisuizhedianzijishudefazhan,shoujipeitaoshiyongdexunishiboqigengjiaqingbian,chengbengengdi。
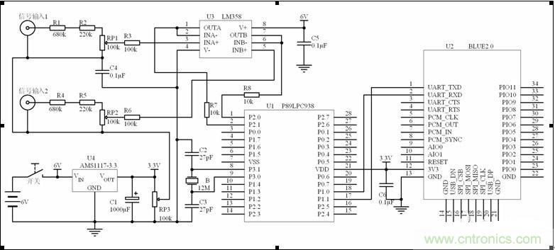
硬件設計電路包括信號預處理、單片機、藍牙串口模塊和電源4部分,電路原理圖見圖1。

圖1:藍牙虛擬示波器電路原理圖
信號預處理:單片機AD轉換電壓範圍是0~3.3V,為了能測量交流信號,把輸入信號地端接RP3調節出的1.65V,這樣就能測到-1.65~+1.65V的電壓。實際工作中電工測量電壓範圍從幾伏到幾百伏,為此加入了電阻降壓網絡R1、R2、R4、R5、RP1和RP2,這樣就能測到60V的電壓,再加上個有x10 擋(放大10倍)的示波器探頭,最大可測到600V電壓。LM358是雙運放,接成電壓跟隨器方式,主要作用是提高輸入阻抗,使示波器標入阻抗是1MΩ,否則示波器探頭放到x10擋時,測量數值會有偏差。運放還能起到當輸入信號過大時,限製輸入到單片機的信號幅度,保護單片機的作用。共有2個信號輸入端,組成雙蹤示波器,可以比較2路信號的相位關係。單片機:選用了飛利浦的單片機P89LPC938,是基於80C51內核的低功耗 FLASH單片機,其內部有7.373MHz振蕩器、複位電路、8通道10位AD轉換器,8K字節Flash程序存儲器、768字節RAM數據存儲器,這使得外圍電路很簡潔。為了提高AD轉換速度和提高通信波特率的準確程度,使用了外部12MHz晶振。單片機的P2.0(AD07)、P2.1(AD06) 接雙運放LM358的電壓輸出,單片機的P1.0(TXD)、P1.1(RXD)接藍牙模塊的串口。
藍牙串口模塊主要參數:兼容藍牙V2.0 規範、CLASS 2 標準,傳輸距離最大10M,支持SPP 服務(串口)。功能多的藍牙模塊可更改主從設置,默認為從設備,可以和電腦或手機藍牙連接,還可以更改通信波特率,默認是9600bps,可更改為較大的波特率,如115200bps,加快通信速度。默認配對密碼是1234,每(mei)次(ci)搜(sou)索(suo)藍(lan)牙(ya)模(mo)塊(kuai)前(qian)先(xian)給(gei)藍(lan)牙(ya)模(mo)塊(kuai)上(shang)電(dian)再(zai)搜(sou)索(suo),再(zai)次(ci)搜(sou)索(suo)時(shi)要(yao)先(xian)把(ba)藍(lan)牙(ya)模(mo)塊(kuai)重(zhong)新(xin)上(shang)電(dian),否(fou)則(ze)可(ke)能(neng)搜(sou)索(suo)不(bu)到(dao)。手(shou)機(ji)藍(lan)牙(ya)和(he)藍(lan)牙(ya)串(chuan)口(kou)模(mo)塊(kuai)之(zhi)間(jian)的(de)連(lian)接(jie),是(shi)程(cheng)序(xu)設(she)計(ji)的(de)重(zhong)點(dian),也(ye)是(shi)難(nan)點(dian)。這(zhe)個(ge)連(lian)接(jie)過(guo)程(cheng)就(jiu)是(shi)創(chuang)建(jian)一(yi)個(ge)藍(lan)牙(ya)客(ke)戶(hu)端(duan),分(fen)查(zha)找(zhao)設(she)備(bei)、查找服務、獲得連接URL和建立連接4個主要步驟。
相關閱讀:
真相大白,示波器的秘密揭示
分分鍾搞定示波器精確測量EMI的訣竅
負載電容怎麼選?示波器振蕩波形決定的嗎?
特別推薦
- 噪聲中提取真值!瑞盟科技推出MSA2240電流檢測芯片賦能多元高端測量場景
- 10MHz高頻運行!氮矽科技發布集成驅動GaN芯片,助力電源能效再攀新高
- 失真度僅0.002%!力芯微推出超低內阻、超低失真4PST模擬開關
- 一“芯”雙電!聖邦微電子發布雙輸出電源芯片,簡化AFE與音頻設計
- 一機適配萬端:金升陽推出1200W可編程電源,賦能高端裝備製造
技術文章更多>>
- 一秒檢測,成本降至萬分之一,光引科技把幾十萬的台式光譜儀“搬”到了手腕上
- AI服務器電源機櫃Power Rack HVDC MW級測試方案
- 突破工藝邊界,奎芯科技LPDDR5X IP矽驗證通過,速率達9600Mbps
- 通過直接、準確、自動測量超低範圍的氯殘留來推動反滲透膜保護
- 從技術研發到規模量產:恩智浦第三代成像雷達平台,賦能下一代自動駕駛!
技術白皮書下載更多>>
- 車規與基於V2X的車輛協同主動避撞技術展望
- 數字隔離助力新能源汽車安全隔離的新挑戰
- 汽車模塊拋負載的解決方案
- 車用連接器的安全創新應用
- Melexis Actuators Business Unit
- Position / Current Sensors - Triaxis Hall
熱門搜索
按鈕開關
白色家電
保護器件
保險絲管
北鬥定位
北高智
貝能科技
背板連接器
背光器件
編碼器型號
便攜產品
便攜醫療
變容二極管
變壓器
檳城電子
並網
撥動開關
玻璃釉電容
剝線機
薄膜電容
薄膜電阻
薄膜開關
捕魚器
步進電機
測力傳感器
測試測量
測試設備
拆解
場效應管
超霸科技



