超實用電路筆記:低功耗LVDT信號調理器設計
發布時間:2015-06-10 責任編輯:sherry
【導讀】本文分享的是一款完整的線性可變差分變壓器(LVDT)信號調理電路,可精確測量距離機械參考點的線性位置或線性位移。模擬域中的同步解調用於提取位置信息並抑製外部噪聲。24位、Σ-Δ模數轉換器(ADC)可數字化位置輸出信息,以實現高精度。
電路功能與優勢
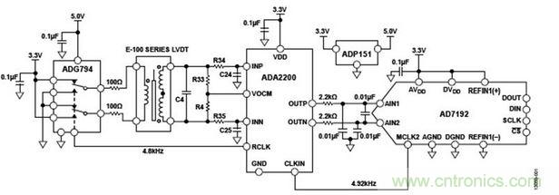
圖1所示電路是一款完整的線性可變差分變壓器(LVDT)信號調理電路,可精確測量距離機械參考點的線性位置或線性位移。模擬域中的同步解調用於提取位置信息並抑製外部噪聲。24位、Σ-Δ模數轉換器(ADC)可數字化位置輸出信息,以實現高精度。
LVDT在活動核心和線圈組件之間采用電磁耦合。這種非接觸式(因而是無摩擦的)工作方式是它們廣泛用於航空航天、過程控製、機器人、核、化學工廠、液壓、動力渦輪以及其他惡劣工作環境和要求具備長工作壽命與高可靠性應用的主要原因。
包括LVDT激勵信號在內的整個電路功耗僅為10 mW。電路激勵頻率和輸出數據速率均為SPI可編程。 該係統允許在可編程帶寬和動態範圍之間進行權衡取舍,支持1 kHz以上的帶寬,且在20 Hz帶寬時具有100 dB動態範圍,是精密工業位置和計量應用的理想之選。

圖1. LVDT信號調理電路(原理示意圖: 未顯示所有連接和去耦)
電路描述
ADA2200同步解調器可在信號解調至與LVDT核心位移成比例的低頻輸出電壓之前對LVDT次級信號進行濾波,從而提取位置信息。ADA2200驅動AD7192 24位Σ-Δ型ADC,後者對輸出進行數字化和濾波處理。ADA2200產生同步LVDT激勵信號,而ADG794開關將CMOS電平激勵信號轉換為精密3.3 V方波信號,驅動LVDT初級繞組。
LVDT是絕對位移傳感器,可將線性位移轉換為比例電信號。LVDTshiteshuderaoxianbianyaqi,juyouhuodonghexin,qiweizhiyudaiceweizhitiehe。jilixinhaoshijiayuchujiraozu。suizhehexindeyidong,cijiraozushangdedianyachengbilifashengbianhua;根據該電壓即可計算位置。
LVDT的類型有很多,此外提取位置信息的方法也各不相同。圖1中的電路采用4線模式LVDT。將兩個LVDT的次級輸出相連使其電壓相反,從而執行減法。當LVDT核(he)心(xin)位(wei)於(yu)零(ling)點(dian)位(wei)置(zhi)時(shi),這(zhe)兩(liang)個(ge)次(ci)級(ji)端(duan)上(shang)的(de)電(dian)壓(ya)相(xiang)等(deng),兩(liang)個(ge)繞(rao)組(zu)上(shang)的(de)電(dian)壓(ya)差(cha)為(wei)零(ling)。隨(sui)著(zhe)核(he)心(xin)從(cong)零(ling)點(dian)位(wei)置(zhi)開(kai)始(shi)移(yi)動(dong),次(ci)級(ji)繞(rao)組(zu)上(shang)的(de)電(dian)壓(ya)差(cha)也(ye)隨(sui)之(zhi)增(zeng)加(jia)。LVDT輸出電壓相位根據方向而改變。
該電路的主時鍾由AD7192 ADC產生。ADA2200接受主時鍾並產生其內部所有時鍾,包括用作LVDT激勵信號的參考時鍾。ADA2200上的時鍾分頻器配置為產生4.8 kHz激勵信號。ADG794將激勵信號轉換為精密±3.3 V方波信號,該+3.3V來自於ADC電源電壓。3.3 V電源也用作ADC基準電壓;因此,激勵信號與ADC基準電壓之間的比例關係可以改善電路的噪聲性能和穩定性。係統的3.3 V電源由ADP151低壓差調節器提供;後者由5 V電源驅動。
LVDT次級繞組和ADA2200輸入之間的耦合電路用來限製信號帶寬,並調節RCLK和ADA2200輸入之間的相對相位。該電路配置為具有最大正交(相位 = 90°)響應以及最小同相(相位 = 0°)響應。這使得可以僅通過測量正交輸出就能確定位置,進而使ADA2200輸出電壓對電路中相位的變化不甚敏感。 LVDT的溫度變化導致有效串聯電阻和電感發生改變,是相位變化的主要來源。
ADA2200輸出端的抗混疊濾波器保持ADC所支持的信號帶寬。AD7192內部數字濾波器的輸出帶寬約等於0.27乘以輸出數據速率。為了將輸出帶寬保持在4.8 kHz最大輸出數據速率,輸出抗混疊濾波器的-3 dB轉折頻率可以設為2 kHz左右。對於要求較低輸出數據速率的係統,可相應降低抗混疊濾波器的轉折頻率。
集成式同步解調器
ADA2200集成式同步解調器組成電路核心。它采用獨特的電荷共享技術來執行模擬域內的離散式時間信號處理。ADA2200具有全差分信號路徑。它由高阻抗輸入緩衝器後接一個固定低通濾波器(FIR抽取濾波器)、一個可編程IIR濾波器、一個解調器和一個差分輸出緩衝器組成。它的輸入和輸出共模電壓等於1.65 V(3.3 V電源電壓的1/2)。
ADA2200接受來自AD7192 ADC的4.92 MHz時鍾信號,然後產生其內部所有時鍾,以及用作LVDT激勵信號的4.8 kHz參考時鍾。ADA2200集成可配置時鍾分頻器,可編程支持很多不同的激勵頻率。
CMOS開關
選擇ADG794 CMOS開關是因為它具有低導通電阻、快速開關時間、先開後合式開關動作以及低成本等特點。
ADG794將ADA2200的低壓CMOS電平RCLK輸出轉換為低阻抗差分輸出方波源,然後驅動LVDT。為使開關留有裕量以便驅動正3.3 V信號,ADG794 VDD輸入采用5 V電源供電。
LVDT
圖1中的電路隻需略作改動即可支持各種LVDT。Measurement Specialties, Inc. E-100 LVDT采用四線式模式,以便演示電路的主要特點。E-100衝程範圍為±2.54 mm,衝程端輸出靈敏度為240 mV/V,滿量程範圍最大線性度誤差為±0.5%,工作頻率範圍為100 Hz至10 kHz。完整詳情請參見E-Series LVDT數據手冊。
[page]
ADA2200輸入耦合網絡
可調諧ADA2200輸入耦合網絡以支持不同的LVDT。LVDT次級繞組電感和分流電容(C4)組成振蕩電路。 R4和R33電阻降低了振蕩電路的Q值,使該電路不易受LVDT繞組電感和電阻的變化影響,但功耗有所上升。R34/C24和R35/C25組成的RC濾波器對可降低信號帶寬,同時提供調節電路相對相位所需的額外自由度。ADA2200內部相位敏感檢測器(PSD)的最大輸出發生在0°或180°相對相移處。
對於采用4.8 kHz方波激勵信號的E-100 LVDT而言,采用下列元件值可獲得最大輸出條件下的最優相位:
● R4 = R33 = 2.2 kΩ
● R34 = R35 = 1 kΩ
● C24 = C25 = 3300 pF
● C4 = 0.01 μF
如需調諧該電路,則可通過放置LVDT核心以產生接近滿量程輸出信號的方式測量相位;然後,測量同相(I)和正交(Q)輸出信號。采用這些測量結果便可計算相對相位:

調節網絡元件,直到θREL絕對值低於約±3°;這樣可以改善電路對於LVDT電氣參數變化的靈敏度。
ADC選擇和同步
選擇AD7192 Σ-Δ型ADC,yinweigaiqijianzhichikepeizhishuchushujusulv,bingjuyougezhongbutongdeshuzilvboqishuchuxuanxiang,congeryunxuzaidaikuanhezaoshengzhijianjinxingquanhengqushe。zhushizhongshuchugongnengkeqingsongshixianADC采樣時鍾頻率與ADA2200輸出信號的鎖定。這對於優化數字濾波器性能而言是必須的。由LVDT信號確定位置所需的數值是一次激勵時鍾周期的平均值。因此,當AD7192輸出數據速率設為4.8 kHz時,即設為一個激勵時鍾周期時,可獲得所需的平均值。如果激勵時鍾周期和ADC采樣頻率未鎖定,則恢複的位置測量信息中包含錯誤。除以輸出數據速率便可有效求取多個激勵時鍾周期的平均值。
ADA2200輸出信號哪怕在LVDT核心位置固定的情況下亦含有電能,數值為激勵信號頻率的倍數。還可在頻率域中分析數字濾波器性能。AD7192具有sinc3或sinc4傳遞函數,該傳遞函數在輸出數據速率的倍數處歸零。這些頻率分量是雜散誤差的來源。通過將ADC的輸出數據速率設為激勵信號頻率(或激勵頻率的約數)便可抑製輸出雜散。如果激勵時鍾周期和ADC采樣頻率未鎖定,則雜散將不會落在傳遞函數的零點。
用於性能分析的用戶軟件
gaidianluzhichituxingyonghujiemian,kefangbiandijinxingbanshangdeqijianpeizhi,bingpinggudianluxingneng。gairuanjiandexuanxiangkakezhixingdianluxiaozhunheqijianpeizhi,yijixianshizaoshengxingneng、線性度性能和實時位置測量。

圖2. 用戶軟件屏幕截圖
噪聲分析
該電路的輸出噪聲是ADC輸出數據速率的函數。表1顯示數字化數據相對於ADC采樣速率的有效位數(ENOB),假設滿量程輸出電壓為2.5 V。該電路的噪聲性能與LVDT核心位置無關。
表1. 噪聲性能與帶寬的關係

如果ADA2200輸出噪聲與頻率無關,則預計有效位數將在輸出數據速率每4次折疊下降時增加一位。 ENOB在較低輸出數據速率下的增加放緩是由於輸出驅動器的1/f噪聲所導致的;該噪聲在較低的輸出數據速率下成為噪底的主要成分。
[page]
線性度測試結果
首先在±2.0 mm核心位移處執行一次兩點校準即可測量線性度結果。由這兩次測量結果可確定斜率和失調,從而實現預期直線擬合。 然後,在±2.5 mm滿量程範圍內測量核心位移。從預期直線擬合數據中減去測量數據即可確定線性度誤差。

圖3. 位置線性度誤差與LVDT內核位移的關係
測得的數據顯示電路性能優於E-Series LVDT數據手冊中指定的線性度性能。
多LVDT同步工作
很多應用都會近距離使用多個LVDT。若這些LVDT以相似的載波頻率運行,雜散磁耦合可能導致拍頻。 產生的拍頻可能會影響這些條件下的測量精度。為避免這種情況,所有LVDT必須同步工作。
通過讓器件同時退出複位狀態,可同步多個ADA2200器件。ADA2200在RST引腳解除置位之後的第一個CLKIN上升沿時退出複位模式。因此,從單一源驅動所有ADA2200 CLKIN引腳以及所有RESETB線路便足以確保器件同步工作。避免在CLKIN上升沿附近對RESETB解除置位,以防器件在不同時鍾沿上複位。 可監控ADA2200器件的RCLK輸出,確保ADA2200器件正確同步。
常見變化
在某些係統中,可能需要使用SAR ADC,而非Σ-Δ型轉換器。 這些情況下,ADC轉換時鍾必須與ADA2200更新速率同步。 如前所述,ADA2200輸出會在激勵頻率的倍數處含有雜散。 這些雜散可通過移動平均濾波器或級聯多個移動平均濾波器加以抑製。 移動平均濾波器易於實現,且具有出色的時域特性。 若要完全抑製雜散,則移動平均樣本大小必須等於8個樣本的整數倍。
圖4顯示了ADA2200連接至AD7091R-2,後者是一個超低功耗、雙通道、12位SAR ADC。 使用一個雙通道ADC,因而ADA2200的OUTP和OUTN輸出可順序采樣。 由於ADA2200輸出為分立式時間樣本,通過對兩個順序輸出樣本執行減法操作(即VOUTP - VOUTN)便可實現差分測量。

圖4. 采用雙通道SAR ADC進行差分采樣
SYNCO信號在每個ADA2200輸出采樣周期內變為有效。SYNCO可用來中斷微控製器,以便獲取一對ADC樣本(對OUTP和OUTN采樣)。在上述示例中,采樣周期等於激勵時鍾頻率乘以8(或38.4 kHz);因此,ADC采樣速率為76.8 kSPS。
電路評估與測試
CN-0371電路使用EVAL-CN0371-SDPZ電路板和EVAL-SDP-CB1Z SDP-B控製器板。 這兩片板具有120引腳的對接連接器,可以快速完成設置並評估電路性能。 電路板包含待評估電路,SDP-B板配合CN-0371評估軟件使用,捕捉電路板數據。
設備要求
需要以下設備:
● 帶USB端口的Windows XP(32位)、Windows Vista 或Windows 7的PC
● EVAL-CN0371-SDPZ電路板
● EVAL-SDP-CB1Z SDP-B控製器板
● CN-0371評估軟件
● Measurement Specialties, Inc. E-100經濟型LVDT (EVAL-CFTL-LVDT)
[page]
開始使用
下載CN0371.zip文件,然後運行setup.exe文件。 默認情況下,程序安裝在Analog Devices目錄下。 程序名稱為CN0371。
功能框圖
電路框圖參見圖5。 有關完整的電路原理圖請參見EVAL-CN0371-SDPZ-Schematic.pdf文件,該文件位於CN-0371設計支持包中。 用於電路板的5 V電源由USB總線通過SDP-B板的120引腳連接器提供。

圖5. 測試設置框圖
設置
將EVAL-CN0371-SDPZ電路板上的120引腳連接器連接到EVAL-SDP-CB1Z SDP-B板上的CON A連接器。 使用尼龍五金配件,通過120引腳連接器兩端的孔牢牢固定這兩片板。
測試
啟動評估軟件,並通過USB電纜將PC連接到SDP-B板上的微型USB連接器。
一旦USB通信建立,就可以使用SDP-B板來發送、接收和采集來自電路板的數據。
圖6顯示電路板連接SDP-B板的照片。 有關SDP-B板的信息請參閱UG-277用戶指南。
有關測試設置、校準以及如何使用評估軟件來捕捉數據的詳細信息,請參閱CN-0371軟件用戶指南。
針對原型開發的連接
EVAL-CN0371-SDPZ電路板設計為搭配EVAL-SDP-CB1Z SDP-B板使用,但任何微處理器都可與AD7192的SPI接口實現對接。對於另一個搭配EVAL-CN0371-SDPZ電路板使用的控製器而言,第三方必須開發相應軟件。
目前已有一些轉接板能實現與Altera或Xilinx現場可編程門陣列(FPGAs)的接口。 利用Nios驅動器,Altera的BeMicro SDK板能配合BeMicro SDK/SDP轉接板一同使用。任何集成FMC連接器的Xilinx評估板均可與FMC-SDP轉接板一同使用。
EVAL-CN0371-SDPZ還兼容Digilent、Imod接口規格。
圖6顯示係統測試設置的照片。

圖6. EVAL-CN0371-SDPZ電路板連接EVAL-SDP-CB1Z SDP-B板和LVDT(核心連接精密應變計接頭)
特別推薦
- 噪聲中提取真值!瑞盟科技推出MSA2240電流檢測芯片賦能多元高端測量場景
- 10MHz高頻運行!氮矽科技發布集成驅動GaN芯片,助力電源能效再攀新高
- 失真度僅0.002%!力芯微推出超低內阻、超低失真4PST模擬開關
- 一“芯”雙電!聖邦微電子發布雙輸出電源芯片,簡化AFE與音頻設計
- 一機適配萬端:金升陽推出1200W可編程電源,賦能高端裝備製造
技術文章更多>>
- 一秒檢測,成本降至萬分之一,光引科技把幾十萬的台式光譜儀“搬”到了手腕上
- AI服務器電源機櫃Power Rack HVDC MW級測試方案
- 突破工藝邊界,奎芯科技LPDDR5X IP矽驗證通過,速率達9600Mbps
- 通過直接、準確、自動測量超低範圍的氯殘留來推動反滲透膜保護
- 從技術研發到規模量產:恩智浦第三代成像雷達平台,賦能下一代自動駕駛!
技術白皮書下載更多>>
- 車規與基於V2X的車輛協同主動避撞技術展望
- 數字隔離助力新能源汽車安全隔離的新挑戰
- 汽車模塊拋負載的解決方案
- 車用連接器的安全創新應用
- Melexis Actuators Business Unit
- Position / Current Sensors - Triaxis Hall
熱門搜索





