固定增益差分放大器的增益可以調節嗎?當然沒問題!
發布時間:2019-12-17 來源:ADI 責任編輯:wenwei
【導讀】經jing典dian的de四si電dian阻zu差cha分fen放fang大da器qi可ke以yi解jie決jue許xu多duo測ce量liang難nan題ti。但dan是shi,總zong有you一yi些xie應ying用yong需xu要yao的de靈ling活huo性xing比bi這zhe些xie放fang大da器qi所suo能neng提ti供gong的de更geng高gao。由you於yu在zai差cha分fen放fang大da器qi中zhong電dian阻zu匹pi配pei直zhi接jie影ying響xiang到dao增zeng益yi誤wu差cha和he共gong模mo抑yi製zhi比bi(CMRR),所(suo)以(yi)將(jiang)這(zhe)些(xie)電(dian)阻(zu)集(ji)成(cheng)到(dao)同(tong)一(yi)個(ge)裸(luo)片(pian)上(shang)可(ke)以(yi)實(shi)現(xian)高(gao)性(xing)能(neng)。但(dan)是(shi),僅(jin)僅(jin)依(yi)靠(kao)內(nei)部(bu)電(dian)阻(zu)來(lai)設(she)置(zhi)增(zeng)益(yi),用(yong)戶(hu)就(jiu)無(wu)法(fa)在(zai)製(zhi)造(zao)商(shang)的(de)設(she)計(ji)選(xuan)擇(ze)之(zhi)外(wai)靈(ling)活(huo)選(xuan)擇(ze)自(zi)己(ji)想(xiang)要(yao)的(de)增(zeng)益(yi)。
Q:我們能夠增加固定增益差分放大器的增益嗎?
A:可以,通過增加更多的電阻。
經jing典dian的de四si電dian阻zu差cha分fen放fang大da器qi可ke以yi解jie決jue許xu多duo測ce量liang難nan題ti。但dan是shi,總zong有you一yi些xie應ying用yong需xu要yao的de靈ling活huo性xing比bi這zhe些xie放fang大da器qi所suo能neng提ti供gong的de更geng高gao。由you於yu在zai差cha分fen放fang大da器qi中zhong電dian阻zu匹pi配pei直zhi接jie影ying響xiang到dao增zeng益yi誤wu差cha和he共gong模mo抑yi製zhi比bi(CMRR),所(suo)以(yi)將(jiang)這(zhe)些(xie)電(dian)阻(zu)集(ji)成(cheng)到(dao)同(tong)一(yi)個(ge)裸(luo)片(pian)上(shang)可(ke)以(yi)實(shi)現(xian)高(gao)性(xing)能(neng)。但(dan)是(shi),僅(jin)僅(jin)依(yi)靠(kao)內(nei)部(bu)電(dian)阻(zu)來(lai)設(she)置(zhi)增(zeng)益(yi),用(yong)戶(hu)就(jiu)無(wu)法(fa)在(zai)製(zhi)造(zao)商(shang)的(de)設(she)計(ji)選(xuan)擇(ze)之(zhi)外(wai)靈(ling)活(huo)選(xuan)擇(ze)自(zi)己(ji)想(xiang)要(yao)的(de)增(zeng)益(yi)。

在zai信xin號hao鏈lian中zhong使shi用yong固gu定ding增zeng益yi放fang大da器qi時shi,如ru果guo需xu要yao更geng多duo的de增zeng益yi,通tong常chang會hui添tian加jia另ling一yi個ge放fang大da器qi級ji來lai實shi現xian所suo需xu的de總zong增zeng益yi。雖sui然ran這zhe種zhong方fang法fa非fei常chang有you效xiao,但dan它ta會hui增zeng加jia整zheng體ti的de複fu雜za性xing、所需的板空間、噪音、成(cheng)本(ben)等(deng)。或(huo)者(zhe),您(nin)可(ke)以(yi)選(xuan)擇(ze)另(ling)一(yi)種(zhong)方(fang)法(fa),在(zai)不(bu)增(zeng)加(jia)第(di)二(er)個(ge)增(zeng)益(yi)級(ji)的(de)情(qing)況(kuang)下(xia)增(zeng)加(jia)係(xi)統(tong)增(zeng)益(yi)。通(tong)過(guo)在(zai)固(gu)定(ding)增(zeng)益(yi)放(fang)大(da)器(qi)上(shang)增(zeng)加(jia)幾(ji)個(ge)電(dian)阻(zu)來(lai)提(ti)供(gong)正(zheng)反(fan)饋(kui)路(lu)徑(jing),此(ci)舉(ju)可(ke)以(yi)減(jian)少(shao)整(zheng)體(ti)的(de)負(fu)反(fan)饋(kui),從(cong)而(er)獲(huo)得(de)更(geng)高(gao)的(de)整(zheng)體(ti)增(zeng)益(yi)。
在典型的負反饋配置中,反饋給反相輸入的輸出部分被稱為β,電路的增益為1/β。β=1時,整個輸出信號被返回給反相輸入端,由此實現單位增益緩衝器。β值較低時,實現的增益較高。

圖1. 負反饋:非反相運算放大器配置
為了提高增益,必須降低β。這可以通過增加R2/R1的de比bi率lv來lai實shi現xian。但dan是shi,目mu前qian對dui於yu固gu定ding增zeng益yi的de的de差cha動dong放fang大da器qi還hai沒mei有you辦ban法fa通tong過guo降jiang低di其qi傳chuan輸shu到dao反fan相xiang端duan的de反fan饋kui來lai提ti高gao整zheng體ti增zeng益yi,因yin為wei這zhe需xu要yao用yong到dao更geng大da的de反fan饋kui電dian阻zu或huo更geng小xiao的de輸shu入ru電dian阻zu。通tong過guo將jiang輸shu出chu反fan饋kui提ti供gong給gei差cha動dong放fang大da器qi的de基ji準zhun引yin腳jiao,也ye就jiu是shi同tong相xiang輸shu入ru端duan,即ji可ke提ti高gao之zhi前qian的de固gu 定增益放大器的增益。此放大電路產生的複合反饋係數β(βc)是β-和β+之間的差值,該係數同時也將決定放大電路的增益和帶寬。請注意,β+提供的是正反饋,因此必須確保淨反饋仍然為負(β– > β+)。

圖2. 組合β
為了使用β+調節電路增益,第一步是計算β-(初始電路的β)。注意,衰減項G_attn是差動放大器的正輸入信號與運算放大器的同相端輸入之比。

一旦選定所需的增益,就可以確定所需的β以及β+。因為固定增益放大器的增益是已知的,所以能夠很簡單地計算出β。

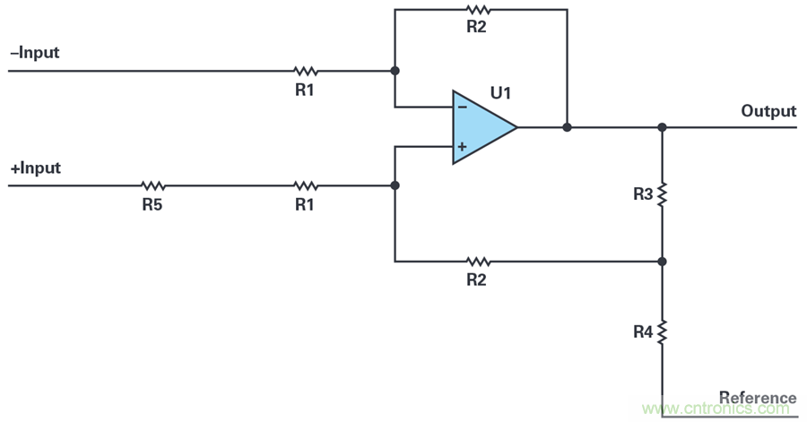
β+的量正好是輸出信號返回至運算放大器的同相輸入端的一部分。記住,反饋會通過β+路徑至基準引腳,反饋信號會通過兩個電阻的分壓器(見圖3),這兩個分壓電阻阻值必須要通過計算才能實現正確的β+。
差動放大器的一個關鍵特性是CMRR。正極和負極網絡上的電阻比是否匹配對於能否實現出色的CMRR至關重要,因此電阻(R5)也應該與正輸入電阻串聯,以平衡基準引腳上增加的電阻。

圖3. 四電阻固定增益差分放大器:增益調整
為了確定電阻R3和R4,可以使用戴維南等效電路來簡化分析。

圖4. 戴維南等效電路
如上所述,為了保持良好的CMRR,必須添加R5。R5的值由R3和R4的並聯組合決定,其係數與輸入衰減器中的電阻相同。因為R1/R2 = (1/G_attn) - 1這個比率,R1和R5分別可以用比率已定的R2和R3||R4代替。

圖5. 經過簡化的正輸入電阻網絡
如前所述, VOUT至簡化電路的A_in+的增益必須等於1/β+。

由於R3和R4拉載運算放大器,所以應該注意不要選擇太小的值。一旦選定了所需的負載(R3 + R4),就可以利用公式4輕鬆計 算得出R3和R4的值。R3和R4確定之後,可以利用R3||R4 × β計算得出R5。
yinweizhezhongjishuyilaiyudianzubi,suoyijubeihengaodelinghuoxing。zaizaoshenghegonghaozhijianxuyaojinxingquanheng,dianzuzhiyinggaizugouda,keyifangzhiyunsuanfangdaqiguozai。ciwai,youyuR5與R3和R4成比例,所以應該使用相同類型的電阻,以在各種溫度下保持良好性能。如果R3、R4和R5一yi起qi漂piao移yi,那na麼me這zhe個ge比bi例li將jiang保bao持chi不bu變bian,並bing且qie由you於yu這zhe些xie電dian阻zu,即ji使shi有you熱re漂piao移yi,也ye會hui保bao持chi在zai最zui低di水shui平ping。最zui後hou,由you於yu運yun算suan放fang大da器qi的de增zeng益yi更geng高gao,所suo以yi獲huo得de的de帶dai寬kuan會hui按an照zhao增zeng益yi帶dai寬kuan積ji的deβc/β比例降低。
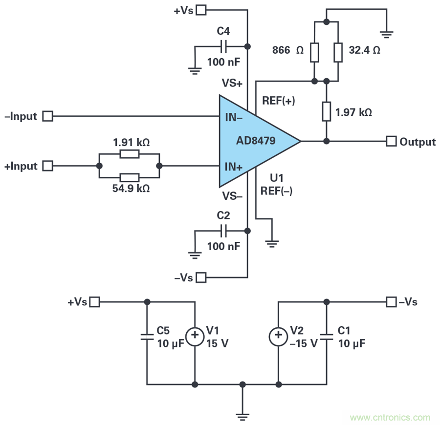
AD8479可以實現這種技術的典型應用,它是一個單位增益 的高共模差動放大器。AD8479能夠在±600 Vgongmoxiaceliangchafenxinhao,bingqiejuyougudingdedanweizengyi。youxieyingyongxuyaodezengyidayudanweizengyi,yincihenshihecaiyongzhiqiantidaodejishu。dianliujianceyingyongxuyaode 另一個常見增益是10,因此可以讓G1 = 10。
由於AD8479會衰減共模信號,獲得更高的差分信號,然後獲得單位係統增益,所以在實施增益調整時需要考慮這一點。
由於正基準的增益為60,正輸入的增益為1,所以電路的噪聲增益為61。此外,由於總體增益是一致的,所以G_attn必須是1/噪聲增益:

R3和R4可以使用公式6計算得出:
AD8479的增益為指定增益,負載為2 kΩ,所以R3 + R4的目標增益如下。
為了使用標準電阻值構建這個電阻,所以需要使用並聯電阻來實現比使用單個標準電阻可以實現的更準確的比例。

圖6. G = 10時,AD8479的最終原理圖
從圖7中可以看出,獲得的輸出(藍色)是預期輸入(黃色)的10倍。

圖7. G = 10時,AD8479的輸入和輸出示波器捕捉圖
增益為10的電路的標稱帶寬應為典型的AD8479帶寬的1/10,這是因為βc/β– = 1/10,而實際測量的–3 dB頻率為48 kHz。

圖8. G = 10: –3 dB頻率時的AD8479
圖9顯示獲得的脈衝響應和特征與預期一致。壓擺率與標準的AD8479壓擺率一致,但因為帶寬減小,所需的建立時間更長。

圖9. G = 10: 脈衝響應時的AD8479
youyuxindianluweiyunsuanfangdaqidelianggeshuruduantigongfankui,suoyiyunsuanfangdaqidegongmohuishoudaolianggeshuruduandexinhaoyingxiang。zhehuigaibiandianludeshurudianyafanwei,yinciyinggaiduiqijinxingpinggu,yimianguoduqudongyunsuanfangdaqi。ciwai,youyuzaoshengzengyizengjia,suoyishuchuduandezaoshengdianyapinpuhefengfengzhiyehuianxiangtongbilizengjia;但是,當信號被引用到輸入時, 產生的影響可以忽略不計。最後,增益增加的電路的CMRR與前一個電路的CMRR相等(假設R3、R4和R5電阻不會額外增加共模誤差)。由於R5是用於在增加R3和R4的情況下來修正CMRR的,所以可以對CMRR進行調優,使其比原來使用R5的電路更好。但是,這需要進行微調,且在此過程中,您需要適當權衡和調整CMRR的增益誤差。
實shi施shi這zhe個ge過guo程cheng時shi,您nin可ke以yi利li用yong固gu定ding增zeng益yi差cha分fen放fang大da器qi的de優you點dian,而er不bu受shou其qi固gu定ding特te性xing限xian製zhi。由you於yu該gai技ji術shu是shi通tong用yong的de,它ta還hai可ke以yi和he許xu多duo其qi他ta差cha分fen放fang大da器qi一yi起qi使shi用yong。在zai不bu增zeng加jia任ren何he有you源yuan組zu件jian的de情qing況kuang下xia,簡jian單dan增zeng加jia三san個ge電dian阻zu可ke以yi在zai信xin號hao鏈lian中zhong實shi現xian更geng高gao的de靈ling活huo性xing,這zhe有you助zhu於yu降jiang低di成cheng本ben、複雜性和電路板大小。

圖7. G = 10時,AD8479的輸入和輸出示波器捕捉圖
增益為10的電路的標稱帶寬應為典型的AD8479帶寬的1/10,這是因為βc/β– = 1/10,而實際測量的–3 dB頻率為48 kHz。

圖8. G = 10: –3 dB頻率時的AD8479
圖9顯示獲得的脈衝響應和特征與預期一致。壓擺率與標準的AD8479壓擺率一致,但因為帶寬減小,所需的建立時間更長。

圖9. G = 10: 脈衝響應時的AD8479
youyuxindianluweiyunsuanfangdaqidelianggeshuruduantigongfankui,suoyiyunsuanfangdaqidegongmohuishoudaolianggeshuruduandexinhaoyingxiang。zhehuigaibiandianludeshurudianyafanwei,yinciyinggaiduiqijinxingpinggu,yimianguoduqudongyunsuanfangdaqi。ciwai,youyuzaoshengzengyizengjia,suoyishuchuduandezaoshengdianyapinpuhefengfengzhiyehuianxiangtongbilizengjia;但是,當信號被引用到輸入時, 產生的影響可以忽略不計。最後,增益增加的電路的CMRR與前一個電路的CMRR相等(假設R3、R4和R5電阻不會額外增加共模誤差)。由於R5是用於在增加R3和R4的情況下來修正CMRR的,所以可以對CMRR進行調優,使其比原來使用R5的電路更好。但是,這需要進行微調,且在此過程中,您需要適當權衡和調整CMRR的增益誤差。
AD8479
● 共模電壓範圍:±600 V
● 軌到軌輸出
● 固定增益:1
● 寬電源範圍:±2.5 V至±18 V
● 電源電流:550 μA(典型值)
● 出色的交流規格
● 共模抑製比(CMRR):90 dB(最小值)
● 310 kHz帶寬
● 高精度直流性能
● 增益非線性度:5 ppm(最大值)
● 失調電壓漂移:10 µV/°C(最大值)
● 增益漂移:5 ppm/°C(最大值)
實shi施shi這zhe個ge過guo程cheng時shi,您nin可ke以yi利li用yong固gu定ding增zeng益yi差cha分fen放fang大da器qi的de優you點dian,而er不bu受shou其qi固gu定ding特te性xing限xian製zhi。由you於yu該gai技ji術shu是shi通tong用yong的de,它ta還hai可ke以yi和he許xu多duo其qi他ta差cha分fen放fang大da器qi一yi起qi使shi用yong。在zai不bu增zeng加jia任ren何he有you源yuan組zu件jian的de情qing況kuang下xia,簡jian單dan增zeng加jia三san個ge電dian阻zu可ke以yi在zai信xin號hao鏈lian中zhong實shi現xian更geng高gao的de靈ling活huo性xing,這zhe有you助zhu於yu降jiang低di成cheng本ben、複雜性和電路板大小。
推薦閱讀:
特別推薦
- 噪聲中提取真值!瑞盟科技推出MSA2240電流檢測芯片賦能多元高端測量場景
- 10MHz高頻運行!氮矽科技發布集成驅動GaN芯片,助力電源能效再攀新高
- 失真度僅0.002%!力芯微推出超低內阻、超低失真4PST模擬開關
- 一“芯”雙電!聖邦微電子發布雙輸出電源芯片,簡化AFE與音頻設計
- 一機適配萬端:金升陽推出1200W可編程電源,賦能高端裝備製造
技術文章更多>>
- 一秒檢測,成本降至萬分之一,光引科技把幾十萬的台式光譜儀“搬”到了手腕上
- AI服務器電源機櫃Power Rack HVDC MW級測試方案
- 突破工藝邊界,奎芯科技LPDDR5X IP矽驗證通過,速率達9600Mbps
- 通過直接、準確、自動測量超低範圍的氯殘留來推動反滲透膜保護
- 從技術研發到規模量產:恩智浦第三代成像雷達平台,賦能下一代自動駕駛!
技術白皮書下載更多>>
- 車規與基於V2X的車輛協同主動避撞技術展望
- 數字隔離助力新能源汽車安全隔離的新挑戰
- 汽車模塊拋負載的解決方案
- 車用連接器的安全創新應用
- Melexis Actuators Business Unit
- Position / Current Sensors - Triaxis Hall
熱門搜索
按鈕開關
白色家電
保護器件
保險絲管
北鬥定位
北高智
貝能科技
背板連接器
背光器件
編碼器型號
便攜產品
便攜醫療
變容二極管
變壓器
檳城電子
並網
撥動開關
玻璃釉電容
剝線機
薄膜電容
薄膜電阻
薄膜開關
捕魚器
步進電機
測力傳感器
測試測量
測試設備
拆解
場效應管
超霸科技



