淺析無源濾波和有源濾波組成的濾波電路以及運放反饋
發布時間:2020-02-20 責任編輯:lina
【導讀】常用的濾波電路有無源濾波和有源濾波兩大類。若濾波電路元件僅由無源元件(電阻、電容、電感)組成,則稱為無源濾波電路。無源濾波的主要形式有電容濾波、電感濾波和複式濾波(包括倒L型、LC濾波、LCπ型濾波和RCπ型濾波等)。若濾波電路不僅由無源元件,還由有源元件(雙極型管、單極型管、集成運放)組成,則稱為有源濾波電路。有源濾波的主要形式是有源RC濾波,也被稱作電子濾波器。
常用的濾波電路有無源濾波和有源濾波兩大類。若濾波電路元件僅由無源元件(電阻、電容、電感)組成,則稱為無源濾波電路。無源濾波的主要形式有電容濾波、電感濾波和複式濾波(包括倒L型、LC濾波、LCπ型濾波和RCπ型濾波等)。若濾波電路不僅由無源元件,還由有源元件(雙極型管、單極型管、集成運放)組成,則稱為有源濾波電路。有源濾波的主要形式是有源RC濾波,也被稱作電子濾波器。
有源濾波分為:
低通濾波(積分電路);
高通濾波(微分電路);
帶通濾波;
帶阻濾波。
運放電路反饋分為:
電流反饋,增大輸出電阻,穩定輸出電流
電壓反饋,減少輸出電阻,穩定輸出電壓
串聯反饋,增大輸入電阻,穩定輸入電壓,降低電壓放大倍數。
並聯反饋,減少輸入電阻,穩定輸出電流,降低電流放大倍數。
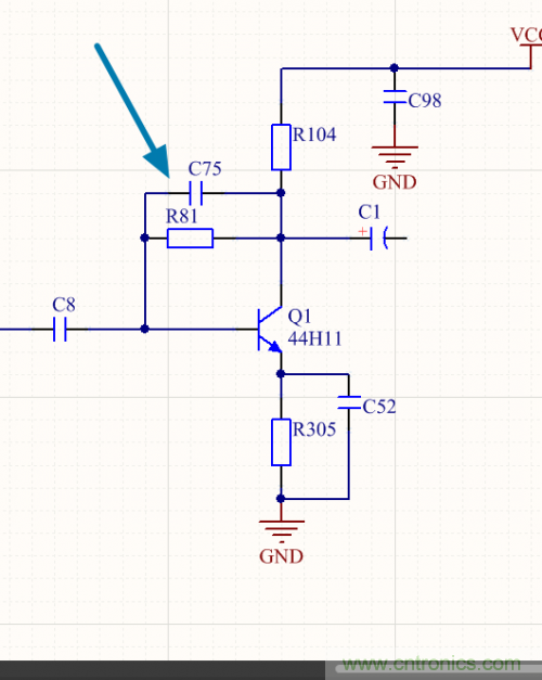
好,我們接下來進行一個常用的共發射極放大電路的分析。話不多說上圖片:

電路是一級共射極放大電路,R81 基極偏置電阻,發射極旁路電容 C52,濾波和退耦電容 C98,輸入耦合電容 C8.,R104 集電極負載電阻,C75 高頻退耦電容。
我們不看直流部分,也就是靜態工作點
首先 UBE=UB-UE 這個我們知道我們的 R81 就是我們的反饋電阻 ,因為連接了輸出和輸入。
我們先看輸出,輸出端和我們的集電極是處於直接連接,當輸出端沒有反饋交流信號,R81 就沒有信號進入,並且和輸出信號 C1 以及是 R104 屬於並聯的關係,判斷這個地方是電壓反饋。我們知道集電極和基極是相位相差 180 度,也就是集電極這端的信號是負信號(交流信號可知,靜態分析可知),R81 的反饋信號和我們的輸入信號屬於相減的關係。同時 R81 和輸入信號 C8 也屬於並聯關係。所以這個電路經過判斷屬於電壓並聯負反饋。

C75 這裏取值一般是 p 法級別,用於消除高頻自激。C98 在靜態工作屬於濾波,在信號放大處理時候,消除從 R104 過來的頻率幹擾。R305 本身也是一個反饋,由於 R305 的存在就產生了 UE 電壓。
UBE=UB-UE
通過公式可以知道。UE 增大 UB 減小。
總結:基極發射電路,交流下 R81 反饋電阻,直流穩定靜態工作點的作用,R305 直流下的維持基極電壓正常工作 。
特別推薦
- 噪聲中提取真值!瑞盟科技推出MSA2240電流檢測芯片賦能多元高端測量場景
- 10MHz高頻運行!氮矽科技發布集成驅動GaN芯片,助力電源能效再攀新高
- 失真度僅0.002%!力芯微推出超低內阻、超低失真4PST模擬開關
- 一“芯”雙電!聖邦微電子發布雙輸出電源芯片,簡化AFE與音頻設計
- 一機適配萬端:金升陽推出1200W可編程電源,賦能高端裝備製造
技術文章更多>>
- 築基AI4S:摩爾線程全功能GPU加速中國生命科學自主生態
- 一秒檢測,成本降至萬分之一,光引科技把幾十萬的台式光譜儀“搬”到了手腕上
- AI服務器電源機櫃Power Rack HVDC MW級測試方案
- 突破工藝邊界,奎芯科技LPDDR5X IP矽驗證通過,速率達9600Mbps
- 通過直接、準確、自動測量超低範圍的氯殘留來推動反滲透膜保護
技術白皮書下載更多>>
- 車規與基於V2X的車輛協同主動避撞技術展望
- 數字隔離助力新能源汽車安全隔離的新挑戰
- 汽車模塊拋負載的解決方案
- 車用連接器的安全創新應用
- Melexis Actuators Business Unit
- Position / Current Sensors - Triaxis Hall
熱門搜索
微波功率管
微波開關
微波連接器
微波器件
微波三極管
微波振蕩器
微電機
微調電容
微動開關
微蜂窩
位置傳感器
溫度保險絲
溫度傳感器
溫控開關
溫控可控矽
聞泰
穩壓電源
穩壓二極管
穩壓管
無焊端子
無線充電
無線監控
無源濾波器
五金工具
物聯網
顯示模塊
顯微鏡結構
線圈
線繞電位器
線繞電阻





