如何使用AT32F407以太網通信接口實現在應用中編程(IAP)
發布時間:2022-10-10 責任編輯:lina
【導讀】在應用中編程(IAP)是一種在現場通過 MCU 通信接口(例如 USART、USB、CAN 和以太網)進行固件升級的方式。無論是IAP代碼還是應用程序代碼都位於微控製器的內置FLASH中,IAP代碼通常存儲在MCU FLASH的第一頁,而用戶應用程序代碼則占據剩餘的FLASH區域。
工作原理
在應用中編程(IAP)是一種在現場通過 MCU 通信接口(例如 USART、USB、CAN 和以太網)進行固件升級的方式。
啟動微控製器時,可以選擇讓其在以下任一模式運行:
IAP模式,用於執行IAP代碼
正常模式,用於執行應用程序代碼
無論是IAP代碼還是應用程序代碼都位於微控製器的內置FLASH中,IAP代碼通常存儲在MCU FLASH的第一頁,而用戶應用程序代碼則占據剩餘的FLASH區域。
圖1介紹了IAP操作流程

使用MCU以太網接口實現IAP
如果有以太網可用,則它通常是嵌入式係統中實現IAP功能的首選接口,其優勢包含:
高速通信接口(10/100 Mbps)
通過網絡(LAN或WAN)進行遠程編程
可以使用FTP、TFTP、HTTP等基於TCP/IP棧的標準應用協議實現IAP
通過以太網在AT32F407上實現IAP
本應用筆記將介紹兩種使用以太網通信外設在AT32F407上實現IAP的解決方案:
使用TFTP(簡單文件傳輸協議)的IAP
使用HTTP(超文本傳輸協議)的IAP
這兩種解決方案均基於LwIP棧(2.1.2), 它是輕量級的TCP/IP協議棧
使用TFTP實現IAP方法
使用TFTP實現IAP的方法廣泛應用於需要具有固件升級功能的嵌入式係統應用中(例如,嵌入式Linux bootloader中)。
TFTP是一種在UDP傳輸層上執行的簡單文件傳輸協議。此協議非常適合在局域網環境中使用。它基於客戶端/服務器架構,在這種架構中,客戶端會向服務器發出文件傳輸請求(讀取或寫入操作)。為實現IAP,需要在LwIP協議棧上實現一個簡單的TFTP服務器,服務器隻須處理來自PC的TFTP客戶端的寫入請求即可。
使用HTTP實現IAP方法
使用HTTP協議進行固件升級沒有使用TFTP常見,但是在需要通過Internet進行遠程編程時,這種解決方案就顯得極為有用。這時,需要使用TCP傳輸協議來實現HTTP服務。
HTTP基於TCP協議運行,它提供了一個一種以HTML表單形式從Web客戶端(Mozilla Firefox或Microsoft Internet Explorer)發送一個二進製文件的方式。這稱為HTTP文件上傳(RFC1867)。
本文檔中的後續章節將詳細介紹這兩種IAP方法的實現,並會對如何使用軟件進行說明。
使用TFTP實現IAP
TFTP概述
TFTP是一種基於UDP的簡單文件傳輸協議。文件傳輸由TFTP客戶端發起,會向TFTP服務器發送讀取或寫入請求。服務器確認請求後,即開始進行文件數據傳輸。數據將以固定大小的塊盡情發送(例如每塊含512個字節)。
必bi須xu在zai每mei個ge發fa出chu的de數shu據ju塊kuai都dou得de到dao接jie收shou方fang確que認ren後hou,才cai可ke以yi發fa送song下xia一yi個ge數shu據ju塊kuai。這zhe種zhong確que認ren機ji製zhi通tong過guo隨sui各ge個ge數shu據ju塊kuai一yi同tong發fa送song的de編bian塊kuai號hao來lai實shi現xian。數shu據ju塊kuai小xiao於yu固gu定ding塊kuai大da小xiao表biao示shi文wen件jian傳chuan輸shu的de結jie束shu。
圖2描述了各種TFTP數據包的格式:

圖2 TFTP數據包
表1列出了TFTP操作碼。

表1 TFTP操作碼
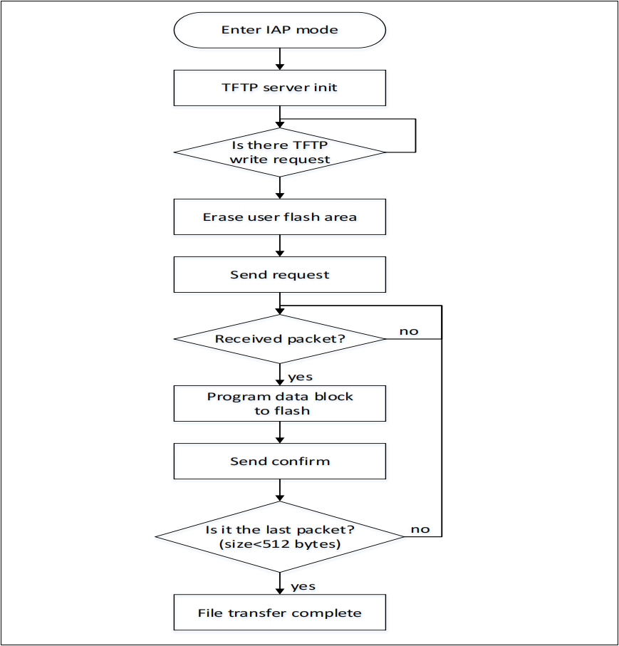
使用TFTP為AT32F407實現IAP
此IAP實現由基於LwIP TCP/IP棧的TFTP服務器組成。
此服務器會對遠程TFTP客戶端(PC)發來的寫請求做出響應。
TFTP讀請求會被忽略。
TFTP通常會將接收到的文件寫入到文件係統,但是該服務器卻並非如此,它會將接受到的數據塊寫入到MCU FLASH(用戶FLASH區域中)。
注:在這個實現過程中,數據塊大小固定為512個字節。
圖3概述了使用TFTP實現IAP操作的過程。

圖3 使用TFTP實現IAP流程圖
使用軟件
要通過TFTP對IAP進行測試,需執行以下步驟:
1. 在iap.h文件中,取消USE_IAP_TFTP選項的注釋。
2. 重新編譯軟件。使用生成的映射文件,確保IAP代碼區域之間沒有重疊(從地址0x0開始),而且用戶FLASH區域從以下地址開始:APP_START_SECTOR_ADDR(在iap.h中定義)。
3. 在AT32 FLASH中編寫並運行軟件程序。
4. 要進入IAP模式,需要在按住開發版上的USER Key。
5. 分配完IP後(可以是靜態或動態地址),用戶即可啟動IAP流程。
6. 在PC側,打開TFTP客戶端(例如Tftpd64),然後配置TFTP服務器地址(Tftpd64中的主機地址)
7. 單擊Tftpd64實用程序中的Put(寫入)按鈕,啟動文件寫請求
8. 在IAP操作結束時,可以複位開發板並在AT32 FLASH中運行剛剛編寫的應用程序

圖4 TFTP64對話框
使用HTTP實現IAP
HTTP文件上傳概述
RFC1867中定義了使用HTTP進行文件上傳。此文件上傳方法是基於HTTP表單。發送原始二進製數據時,要使用HTTP POST方法而不是GET方法。
以下是一個HTML代碼示例,用於實現基於表單的文件上傳:

圖5 文件上傳HTML表單的瀏覽器畫麵
注:在發送文件數據前,Web客戶端會首先發送HTTP頭文件數據,其中包含諸如文件名稱和內容長度等信息,Web 服務器必須對其中的一些信息進行解析。
Web客戶端使用的HTTP頭文件格式並不總是相同。圖6顯示的是Internet Explorer在POST請求中的HTTP頭文件格式。圖7顯示的是Mozilla Firefox的HTTP頭文件格式。
HTTP Web服務器必須能夠處理這些不同的格式。

圖6 IE11 HTTP頭文件格式

圖7 Mozilla Firefox HTTP頭文件格式
使用HTTP在AT32F407上實現IAP
此IAP實現由基於LwIP棧的HTTP Web服務器組成。
在瀏覽器中輸入的AT32的IP地址後,將顯示登錄Web頁麵(圖8)。此登錄Web頁麵隻有已獲授權的用戶才能使用IAP文件上傳功能。

圖8 登錄web頁麵
注:1. 默認的User ID(用戶ID)為user, Password(密碼)為at32
2. 如果User ID(用戶ID)或Password(密碼)不正確,登錄Web頁麵會重新加載。
登錄成功後,瀏覽並選擇要上傳到AT32 FLASH的二進製文件
注:確保二進製文件大小不超過AT32用戶FLASH區域的總容量。
單擊Upload(上傳)按鈕後(參見圖x),將向服務器發出POST請求。這時,服務器開始擦除用戶FLASH區域的全部內容,等待接受二進製文件原始數據。然後將街收到的數據寫入用戶FLASH區域。
注意,要接收的數據總長度信息將從傳輸開始時發出的HTTP頭文件數據中提取。
在IAP操作結束後,Web頁麵將隻是IAP操作成功,同時顯示一個可用於複位MCU的按鈕。

圖9 文件上傳完成web頁麵
圖10對使用HTTP實現IAP方法進行了總結

圖10 使用HTTP實現IAP的流程圖
使用軟體
要使用HTTP對IAP進行測試,需執行以下步驟:
1. 在iap.h文件中,取消選項USE_IAP_HTTP的注釋。
2. 重新編譯軟件,使用生成的映射文件,確保IAP區域代碼之間沒有重疊(從地址0x0開始),而且用戶FLASH區域從以下地址開始:APP_START_SECTOR_ADDR(在iap.h中定義)。
3. 在AT32 FLASH中編寫並運行軟件程序。
4. 要進入IAP模式,需要再按住開發版上的USER Key。
5. 分配完IP地址後(可以是靜態或動態地址),用戶即可啟動IAP流程
6. 打開Web客戶端(Mozilla Firefox或Internet Explorer),輸入AT32 IP地址
7. 會顯示登錄Web頁麵。在User ID(用戶ID)字段中輸入”user”,在Password(密碼)字段中輸入”at32”,然後按下Login(登錄)按鈕。
8. IP操作結束後,將加載新的Web頁麵,隻是文件上傳操作已經成功完成。
9. 可以按下Reset MCU(複位MCU)按鈕複位MCU,然後在AT32 FLASH中運行剛剛編寫的應用程序。
注:使用以下Web客戶端對軟件進行測試:Microsoft Internet Explorer 11和Mozilla Firefox 80.0
已知限製
二進製文件中添加的額外字節
Internet瀏覽器(Microsoft Internet Explorere或Mozilla Firefox)會在上傳的二進製文件的末尾添加一個隨機邊界標記(根據RFC1521規定,此標記不得超過72個字節)。在最新的IAP軟件版本中,並沒有刪除此邊界標記,而是在空間足夠的情況下將其存儲在FLASH中。如果沒有足夠空間,則不會在FLASH中寫入額外字節,也不會返回錯誤。
環境
硬件配置
1. DM9162以太網模塊
2. AT-START-F407開發板
3. 以太網線
軟件源碼
utilities\at32f407_emac_iap_demo\source_code\bootloader, emac iap源程序,運行iap升級程序
MAC地址和IP地址設置
在netconf.h文件中對MAC地址進行了定義。
默認的MAC地址固定為:00:00:44:45:56:01。
在netconf.h文件中對IP地址進行了定義。
IP地址可以設置為靜態地址,也可以設置為由DHCP服務器分配的動態地址。默認的靜態地址為:192.168.81.37。
可以通過在lwipopts.h文件中使能LWIP_DHCP來選擇DHCP模式。
軟件文件組成

表2 介紹了項目源文件
注:表格中沒有列出標準固件庫和LwIP棧中所使用的文件。
構建IAP映像
為了構建IAP映像(將會使用IAP軟件加載),應確保以下幾點:
1. 編譯/鏈接的軟件必須從用戶FLASH區域的起始地址開始運行(此地址應與iap.h的
APP_START_SECTOR_ADDR 中所定義的地址相同)。
2. 將向量表的起始地址配置為用戶FLASH區域的起始地址:
A. 在應用程序代碼中,使用misc.h/.c驅動程序的NVIC_SetVectorTable函數來重新定位應用程序加載地址的向量表。
例如,將向量表基本位置設置為0x08010000:
NVIC_SetVectorTable(NVIC_VectTab_FLASH, 0x10000);
B. 通過修改system_at32f4xx.c文件中定義的VECT_TAB_OFFSET常量的值。
例如,將向量表基本位置設置為0x08010000:
#define VECT_TAB_OFFSET 0x10000
3. 編譯後的軟件大小不超過用戶FLASH區域的總容量。
(來源:AT32 MCU 雅特力科技)
免責聲明:本文為轉載文章,轉載此文目的在於傳遞更多信息,版權歸原作者所有。本文所用視頻、圖片、文字如涉及作品版權問題,請聯係小編進行處理。
推薦閱讀:
- 噪聲中提取真值!瑞盟科技推出MSA2240電流檢測芯片賦能多元高端測量場景
- 10MHz高頻運行!氮矽科技發布集成驅動GaN芯片,助力電源能效再攀新高
- 失真度僅0.002%!力芯微推出超低內阻、超低失真4PST模擬開關
- 一“芯”雙電!聖邦微電子發布雙輸出電源芯片,簡化AFE與音頻設計
- 一機適配萬端:金升陽推出1200W可編程電源,賦能高端裝備製造
- 一秒檢測,成本降至萬分之一,光引科技把幾十萬的台式光譜儀“搬”到了手腕上
- AI服務器電源機櫃Power Rack HVDC MW級測試方案
- 突破工藝邊界,奎芯科技LPDDR5X IP矽驗證通過,速率達9600Mbps
- 通過直接、準確、自動測量超低範圍的氯殘留來推動反滲透膜保護
- 從技術研發到規模量產:恩智浦第三代成像雷達平台,賦能下一代自動駕駛!
- 車規與基於V2X的車輛協同主動避撞技術展望
- 數字隔離助力新能源汽車安全隔離的新挑戰
- 汽車模塊拋負載的解決方案
- 車用連接器的安全創新應用
- Melexis Actuators Business Unit
- Position / Current Sensors - Triaxis Hall


